人教版生物七年级下册第四单元第四章第三节《输送血液的泵—心脏》知识点
展开第三节 输送血液的泵—心脏
一、 心脏的结构和功能
a位置结构及特点
⚠️识图时心脏左、右侧的区分与自己的体位正好相反。即面对图片时,自己身体的右侧正好是图的左侧。
⚠️从外形上区分心脏左、右侧的方法:心尖偏向左侧。
心脏是一个主要由肌肉组成(心肌)的中空的器官,内部有一道厚厚的肌肉壁将心脏分隔成左右不相通的两个部分。每个部分有两个腔,上面的空腔叫心房,下面的空腔叫心室。心脏的四个腔分别有血管与它相连通。
位置 | 将你的手按住胸部的左侧,你能够摸到心脏的搏动。心脏位于胸腔的中央偏左下方,在两肺之间,大小与自己的拳头差不多。 | 左心室最厚,为长距离输送血液提供动力。 |
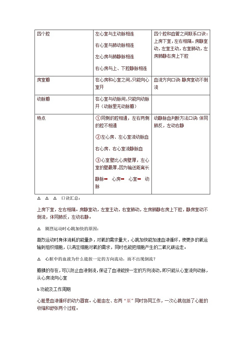
四个腔 | 左心室与主动脉相连 右心室与肺动脉相连 左心房与肺静脉相连 右心房与上、下腔静脉相连 | 四个腔和血管之间联系口诀:上房下室,左右相隔。房静室动,左室主动,右室肺动,左房肺静右房上下腔
|
房室瓣 | 在心房和心室之间,只能向心室开 | 血流方向口诀:静房室动不倒流 |
动脉瓣 | 在心室与动脉间,只能向动脉开(动脉里无动脉瓣) |
|
特点 | ①同侧的腔相通,左右两侧的腔不相通 ②左心房、左心室流动脉血 右心房、右心室流静脉血 ③心室壁比心房壁厚,左心室的壁最厚,因为输送距离长 静脉➡️心房➡️心室➡️动脉 | 动静脉血判断方法口诀:体同肺反,左动右静 |
⚠️⚠️⚠️口诀汇总:
上房下室,左右相隔。房静室动,左室主动,右室肺动,左房肺静右房上下腔,静房室动不倒流,体同肺反,左动右静。
⚠️剧烈运动时心跳加快的原因:
剧烈运动时身体消耗的能量多,对氧的需求量大,心跳加快能加速血液循环,使更多的氧运输到组织细胞,以满足细胞对氧的需求,同时也能把细胞产生的二氧化碳运走。
⚠️心脏中的血液为什么能按一定的方向流动,而不出现倒流?
瓣膜的存在,可以防止血液倒流,保证了血液能按一定的方向流动,即只能从心室流向动脉,从心房流向心室
b功能及工作周期
心脏是血液循环的动力器官。心脏由左、右两“泵”同时协同工作,一次心跳包括了心脏的收缩和舒张两个过程。
心房 | 心室 | 房室瓣 | 动脉瓣 | 血流 |
收缩 | 舒张 | 开放 | 关闭 | 心房➡️心室 |
舒张 | 收缩 | 关闭 | 开放 | 心室➡️动脉 静脉➡️心房 |
舒张 | 舒张 | 开放 | 关闭 | 静脉➡️心房 心房➡️心室 |
通过心肌的收缩和舒张推动血液在血管中循环流动。当心房收缩时,血液被压出心房,穿过房室瓣进入心室。接着心室收缩,心房与心室间的瓣膜关闭,左心室的血液从主动脉泵出流向全身各处,右心室的血液从肺动脉泵出流向肺部。然后动脉瓣关闭,心房和心室均舒张,肺部的血液径肺静脉回流入左心房;全身各处的血液经上腔静脉、下腔静脉回流会流入右心房。
【拓展】心率是指每分钟心脏跳动的次数,安静状态下,成年人正常心率为60-100次/分钟。
心音是由心肌收缩、心脏瓣膜关闭和血液冲击心室壁、大动脉壁等引起的机械波现象所产生的声音。依据心音的变化可判断病人心脏的情况。
二、 血液循环的途径
我们已经知道,心脏收缩时,左、右心室的血液是同时泵出心脏的。
a体循环和肺循环
| 体循环 | 肺循环 |
循环途径 | 左心室➡️主动脉➡️各级动脉➡️全身的毛细血管网(物质交换)➡️各级静脉➡️上或下腔静脉➡️右心房 | 右心室➡️肺动脉➡️肺部毛细血管网(气体交换)➡肺静脉➡️左心房 |
心室➡️动脉➡️毛细血管➡️静脉➡️心房 | ||
起点 终点 | 左心室 | 右心室 |
右心房 | 左心房 | |
都起于心室,止于心房(方法:图片画叉,文字互补) | ||
血流方向 | 由心脏流向全身各处毛细血管网再流回心脏 | 由心脏流向肺部毛细血管网再流回心脏 |
血液变化 | 动脉血➡️静脉血 动脉内流动脉血,静脉内流静脉血 | 静脉血➡️动脉血 动脉内流静脉血,静脉内流动脉血 |
动脉血:含氧丰富,颜色鲜红的血液; 静脉血:含氧较少,颜色暗红的血液 区分动脉血和静脉血:氧含量 区分动脉和静脉:血流方向 | ||
功能 | 将运来的养料和氧供给组织细胞利用;将细胞产生的二氧化碳等废物运走 | 与肺泡进行气体交换,获得氧气,把二氧化碳交换给肺泡 |
气体交换部位 | 到全身毛细血管网血红蛋白把氧释放 | 到肺泡毛细血管网,红细胞的血红蛋白与氧结合 |
全身各处组织细胞:氧气浓度最低,二氧化碳浓度最高 | 肺泡:氧气浓度最高,二氧化碳浓度最低 | |
联系 | 体循环和肺循环同时进行,循环的起点、止点都在心脏,二者在心脏处汇合,组成一条完整的循环路线。承担物质运输的功能。 | |
⚠️动脉中流动脉血,静脉中流静脉血对吗?❌口诀:体同肺反,左静右动。
b冠状循环:体循环的一部分
概念 | 冠状循环是指血液由主动脉基部的冠状动脉流向心肌内部的毛细血管网,再由静脉流回右心房的循环 |
作用 | 给心脏自身输送氧和营养物质,并运走废物 |
异常 | 如果冠状动脉发生病变(如动脉硬化、管腔变窄等),致使心肌缺血,就会引起冠心病。如果冠状动脉发生梗塞,就会危及生命 |
⚠️具有瓣膜的:静脉瓣,在静脉中,动脉瓣,在心室和动脉间,开往动脉,房室瓣,在心房心室间,开往心室。动脉中无瓣膜。
⚠️流经小肠绒毛,血管中氧气的含量下降。
拓展:水流从哪流出的问题】
⚠️取一个猪心,从上下腔静脉注入水,水流从哪里流出?肺动脉。
⚠️取一个猪心,从肺静脉注水,水流从哪里流出?主动脉。
⚠️取一个猪心,从主动脉注水,水流从哪里流出?主动脉。
【拓展:通过心脏几次的问题】
1⃣️氧气从肺泡➡️组织细胞:最少经过心脏(1)次
2⃣️二氧化碳排出体外最少要经过心脏几次?1次
营养物质或药物到达组织细胞,或者尿素等其他废物排出体外最少需要经过心脏几次?2次
尿素等其他废物排出体外最少需要经过心脏?2次
⚠️都是经过体循环➡️肺循环➡️体循环⚠️最先到达心脏的?右心房 如葡萄糖通过消化道壁进入人体的循环系统,该物质最先到达的心脏结构是;服用口服药等(右心房)⚠️最后一次离开的是心脏的?左心室
3⃣️注射问题:从腿部注射药物治疗脑部,至少经过心脏?(体循环➡️体循环)2次
如果服用口服药去治疗肺部,至少需要经过心脏?(体循环➡️肺循环)1次
如果吸入性药物从肺部进入治疗手部的伤?至少需要经过心脏几次?(肺循环➡️体循环)1次
【总结】通过心脏几次的问题:体体两次;体肺1次;
方法:先找出起点属于体循环还是肺循环,再找出终点属于什么循环;然后画出草图打8字型即可。
七年级下册第三节 输送血液的泵──心脏导学案: 这是一份七年级下册<a href="/sw/tb_c5372_t4/?tag_id=42" target="_blank">第三节 输送血液的泵──心脏导学案</a>,共8页。学案主要包含了自主学习,合作探究,课堂小结等内容,欢迎下载使用。
生物七年级下册第三节 输送血液的泵──心脏精品学案及答案: 这是一份生物七年级下册第三节 输送血液的泵──心脏精品学案及答案,文件包含43输送血液的泵心脏教师版-七年级下册生物同步精品讲义人教版docx、43输送血液的泵心脏学生版-七年级下册生物同步精品讲义人教版docx等2份学案配套教学资源,其中学案共45页, 欢迎下载使用。
初中生物人教版 (新课标)七年级下册第四单元 生物圈中的人第四章 人体内物质的运输第三节 输送血液的泵──心脏免费导学案: 这是一份初中生物人教版 (新课标)七年级下册第四单元 生物圈中的人第四章 人体内物质的运输第三节 输送血液的泵──心脏免费导学案,共2页。

