还剩4页未读,
继续阅读
人教版七年级上册《生物》知识点归纳、复习资料大全
展开
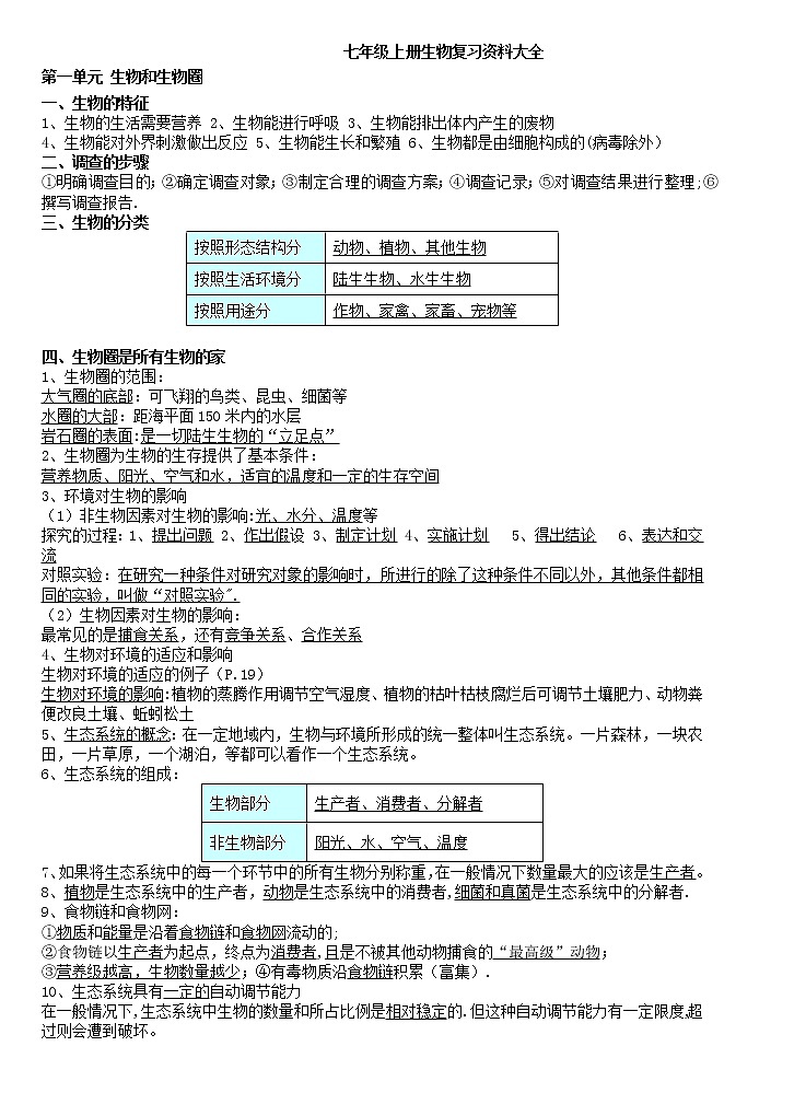
七年级上册生物复习资料大全第一单元 生物和生物圈 一、生物的特征1、生物的生活需要营养 2、生物能进行呼吸 3、生物能排出体内产生的废物4、生物能对外界刺激做出反应 5、生物能生长和繁殖 6、生物都是由细胞构成的(病毒除外) 二、调查的步骤①明确调查目的;②确定调查对象;③制定合理的调查方案;④调查记录;⑤对调查结果进行整理;⑥撰写调查报告.三、生物的分类四、生物圈是所有生物的家 1、生物圈的范围:大气圈的底部:可飞翔的鸟类、昆虫、细菌等水圈的大部:距海平面150米内的水层岩石圈的表面:是一切陆生生物的“立足点”2、生物圈为生物的生存提供了基本条件:营养物质、阳光、空气和水,适宜的温度和一定的生存空间3、环境对生物的影响 (1)非生物因素对生物的影响:光、水分、温度等 探究的过程:1、提出问题 2、作出假设 3、制定计划 4、实施计划 5、得出结论 6、表达和交流对照实验:在研究一种条件对研究对象的影响时,所进行的除了这种条件不同以外,其他条件都相同的实验,叫做“对照实验".(2)生物因素对生物的影响: 最常见的是捕食关系,还有竞争关系、合作关系 4、生物对环境的适应和影响 生物对环境的适应的例子(P.19)生物对环境的影响:植物的蒸腾作用调节空气湿度、植物的枯叶枯枝腐烂后可调节土壤肥力、动物粪便改良土壤、蚯蚓松土 5、生态系统的概念:在一定地域内,生物与环境所形成的统一整体叫生态系统。一片森林,一块农田,一片草原,一个湖泊,等都可以看作一个生态系统。 6、生态系统的组成: 7、如果将生态系统中的每一个环节中的所有生物分别称重,在一般情况下数量最大的应该是生产者。 8、植物是生态系统中的生产者,动物是生态系统中的消费者,细菌和真菌是生态系统中的分解者. 9、食物链和食物网:①物质和能量是沿着食物链和食物网流动的;②食物链以生产者为起点,终点为消费者,且是不被其他动物捕食的“最高级”动物;③营养级越高,生物数量越少;④有毒物质沿食物链积累(富集). 10、生态系统具有一定的自动调节能力在一般情况下,生态系统中生物的数量和所占比例是相对稳定的.但这种自动调节能力有一定限度,超过则会遭到破坏。 五、生物圈是最大的生态系统1、生态系统的类型:森林生态系统、草原生态系统、农田生态系统、海洋生态系统、城市生态系统等。2、生物圈是一个统一的整体:注意DDT的例子(富集)(P.26)第二单元 生物和细胞 一、显微镜的结构 镜座:稳定镜身; 镜柱:支持镜柱以上的部分; 镜臂:握镜的部位;载物台:放置玻片标本的地方。中央有通光孔,两旁各有一个压片夹,用于固定所观察的物体。 遮光器:上面有大小不等的圆孔,叫光圈,每个光圈都可以对准通光孔,用来调节光线的强弱. 反光镜:可以转动,使光线经过通光孔反射上来.其两面是不同的:光强时使用平面镜,光弱时使用凹面镜. 镜筒:上端装目镜,下端有转换器,在转换器上装有物镜,后方有准焦螺旋。 准焦螺旋:①粗准焦螺旋:转动时镜筒升降的幅度大;②细准焦螺旋:转动时镜筒升降的幅度很小.转动方向和升降方向的关系:顺时针转动准焦螺旋,镜筒下降;反之则上升 二、显微镜的使用 1、观察的物像与实际图像相反。注意玻片的移动方向和视野中物象的移动方向相反。 2、放大倍数=物镜倍数×目镜倍数 3、放在显微镜下观察的生物标本,应该薄而透明,光线能透过,才能观察清楚。因此必须加工制成玻片标本。 三、观察动植物细胞 1、切片、涂片、装片的区别 (P。42) 2、植物细胞的基本结构的作用 (P。45)①细胞壁:支持、保护 ②细胞膜:控制物质的进出,保护 ③细胞质:液态的,可以流动的。④细胞核:贮存和传递遗传信息 ⑤叶绿体:进行光合作用的场所 ⑥液泡:在细胞质中,含有细胞液,溶解着多种物质3、动物细胞的结构(P.47—P。48)细胞膜:控制物质的进出 细胞核:贮存和传递遗传信息 细胞质:液态,可以流动 4、植物细胞与动物细胞的相同点:都有细胞膜、细胞质、细胞核 5、植物细胞与动物细胞的不同点:植物细胞有细胞壁和液泡,动物细胞没有。 四、细胞是构成生物体的结构和功能的基本单位。 五、细胞中的物质 有机物(一般含碳,可燃烧):如糖类、脂类、蛋白质、核酸,这些都是大分子 无机物(一般不含碳):如水、无机物、氧等,这些都是小分子六、细胞膜控制物质的进出,对物质有选择性,有用物质进入,废物排出. 七、细胞内的能量转换器: 叶绿体:进行光合作用,把二氧化碳和水合成有机物,并产生氧。 线粒体:进行呼吸作用,是细胞内的“动力工厂”、“发动机”. 二者联系:都是细胞中的能量转换器 二者区别:叶绿体将光能转变成化学能储存在有机物中;线粒体分解有机物,将有机物中储存的化学能释放出来供细胞利用。 八、动植物细胞都有线粒体。 九、细胞核是遗传信息库,遗传信息存在于细胞核中 1、多莉羊的例子(P.55) 2、细胞核中的遗传信息的载体——DNA 3、DNA的结构像一个螺旋形的梯子 4、基因是DNA上的一个具有特定遗传信息的片断 5、染色体:(P。59)①DNA和蛋白质组成染色体;②不同的生物个体,染色体的形态、数量完全不同; ③同种生物个体,染色体在形态、数量保持一定; ④染色体容易被碱性染料染成深色; ⑤染色体数量要保持恒定,否则会有严重的遗传病。 6、细胞的控制中心是细胞核 十、细胞通过分裂产生新细胞 1、生物的由小长大是由于:细胞的分裂和细胞的生长 2、细胞分裂的过程:(P。59)①染色体进行复制 ②细胞核分成等同的两个细胞核 ③细胞质分成两份 ④植物细胞:在原细胞中间形成新的细胞膜和细胞壁动物细胞:细胞膜逐渐内陷,形成两个新细胞十一、细胞是物质、能量、和信息的统一体。 十二、新生命的开端——受精卵 1、经细胞分化形成的各种各样的细胞各自聚集在一起才能行使其功能,这些形态结构相似、功能相同的细胞聚集起来所形成的细胞群叫做组织。(P。62)2、不同的组织按一定的次序结合在一起构成器官.(P.64)动物和人的基本组织可以分为四种:上皮组织、结缔组织、肌肉组织、神经组织。(P.63)四种组织按照一定的次序构成,并且以其中的一种组织为主,形成器官。3、能够共同完成一种或几种生理功能的多个器官按照一定的次序组成在一起构成系统.八大系统:运动系统、消化系统、呼吸系统、循环系统、泌尿系统,神经系统、内分泌系统、生殖系统。4、动物和人的基本结构层次(小到大):细胞—→组织—→器官-→系统—→动物体和人体 5、植物结构层次(小到大):细胞—→组织-→器官-→植物体6、绿色开花植物的六大器官(P.65—P。66)营养器官:根、茎、叶;生殖器官:花、果实、种子7、植物的组织:分生组织、保护组织、营养组织、输导组织等十三、单细胞生物 1、单细胞生物:草履虫、酵母菌、衣藻、眼虫、变形虫 2、草履虫的结构(P。70 图Ⅱ-24)3、单细胞生物与人类的关系:有益也有害益处:①鱼的饵料;②净化污水(如疟原虫、痢疾内变形虫等)害处:①引发疾病;②形成赤潮十四、没有细胞结构的生物-—病毒 1、病毒的种类以寄主不同分:动物病毒、植物病毒、细菌病毒(噬菌体) 2、病毒结构:蛋白质外壳和内部的遗传物质 第三单元 生物圈中的绿色植物 第一章 生物圈中有哪些绿色植物一、苔藓植物1、苔藓植物的根是假根,不能吸收水分和无机盐,而苔藓植物的茎和叶中没有输导组织,不能运输水分。所以苔藓植物的生命活动不能离开水。 2、苔藓植物密集生长,植株之间的缝隙能够涵蓄水分,所以,成片的苔藓植物对林地、山野的水土保持具有一定的作用。 3、苔藓植物对二氧化硫等有毒气体十分敏感,在污染严重的城市和工厂附近很难生存。人们利用这个特点,把苔藓植物当作监测空气污染程度的指示植物。 二、藻类植物1、藻类植物的主要特征:结构简单,是单细胞或多细胞个体,无根、茎、叶等器官的分化;细胞里有叶绿体,能进行光合作用;大都生活在水中。 2、藻类植物通过光合作用制造的有机物可以作为鱼的饵料,放出的氧气除供鱼类呼吸外,还是大气中氧气的重要来源(占整个绿色植物释放氧气的95%)。 3、藻类的经济意义:①海带、紫菜、海白菜等可食用②从藻类植物中提取的碘、褐藻胶、琼脂等可供工业、医药上使用 三、蕨类植物1、蕨类植物出现根、茎、叶等器官的分化,而且还具有输导组织、机械组织,所以植株比较高大. 2、孢子是一种生殖细胞。 3、蕨类植物的经济意义在于:①有些可食用;②有些可供药用;③有些可供观赏;④有些可作为优良的绿肥和饲料;⑤古代的蕨类植物的遗体经过漫长的年代,变成了煤. 四、种子植物 1、种子的结构 蚕豆种子:种皮、胚{胚芽、胚轴、胚根、子叶(2片)}玉米种子:果皮和种皮、胚、子叶(1片)、胚乳 2、种子植物比苔藓、蕨类更适应陆地的生活,其中一个重要的原因是能产生种子。3、记住常见的裸子植物和被子植物。 第二章 被子植物的一生 1、种子的萌发环境条件:适宜的温度、一定的水分、充足的空气 自身条件:具有完整的有生命力的胚,已度过休眠期。 2、测定种子的发芽率(会计算)和抽样检测 3、种子萌发的过程 吸收水分-→转运营养物质-→胚根发育成根—→胚芽和胚轴发育成茎和叶(注意:首先突破种皮的是胚根,食用豆芽的白胖部分是由胚轴发育来的)4、幼根的生长 生长最快的部位是:根尖的伸长区 根的生长一方面靠分生区增加细胞的数量,一方面要靠伸长区细胞体积的增大。 5、枝条是由芽发育成的 6、植株生长需要的营养物质:水、无机盐(主要是:氮、磷、钾)、有机物7、花由花芽发育而来8、花的结构:(P。102)花托、萼片、花瓣、雌蕊和雄蕊等。9、传粉和受精(P.103)10、果实和种子的形成子房—→果实 受精卵—→胚 胚珠-→种子 子房壁—→果皮 11、人工受粉 当传粉不足的时候可以人工辅助受粉。 12、被子植物的生命周期包括种子的萌发、植株的生长和发育、开花、结果、衰老和死亡。 第三章 绿色植物与生物圈的水循环 一、绿色植物的生活需要水 (1)水分在植物体内的作用①水分是植物体的重要组成成份;②水分可以保持植物的固有姿态,叶片因有水才能舒展,有利于光合作用;③水分是植物体内物质吸收和运输的溶剂;④水分参与植物其他的生命活动。(2)水影响植物的分布,水在生物圈中的分布是不均匀的(3)植物在不同时期需水量不同,同一植物的不同生长发育时期需水量也有很大差异 二、水分进入植物体内的途径 1、根吸水的部位主要是根尖的成熟区,成熟区有大量的根毛。(意义:根毛多可以大大增加根吸水收水分的表面积,提高根吸水的效率)2、植物运输物质的途径 导管:从下往上输送水分和无机盐 筛管:从上往下输送叶片光合作用产生的有机物 三、绿色植物参与生物圈的水循环1、叶片的结构 表皮(上表皮和下表皮)、叶肉、叶脉、气孔(位于下表皮)2、气孔:保卫细胞吸水膨胀,气孔张开;保卫细胞失水收缩,气孔关闭. 白天气孔张开,晚上气孔闭合. 3、蒸腾作用的意义: ①可降低植物的温度,使植物不至于被灼伤;②是根吸收水分和促使水分在体内运输的主要动力;③可促使溶解在水中的无机盐在体内运输;④可增加大气湿度,降低环境温度,提高降水量,促进生物圈水循环. 第四章 绿色植物是生物圈中有机物的制造者 1、天竺葵的实验 暗处理:把天竺葵放到黑暗处一夜(目的:让天竺葵在黑暗中把叶片中的淀粉全部转运和消耗。) 对照实验:将一片叶子的一半的上下面用黑纸片遮盖 (目的:做对照实验,看看照光的部位和不照光的部位是不是都产生淀粉。) 脱色:几个小时后把叶片放进水中隔水加热 (目的:脱色,溶解叶片中叶绿素便于观察.)染色:用碘液染色。结论:淀粉遇碘变蓝,可见光部分进行光合作用,制造有机物。2、光合作用概念:绿色植物利用光提供的能量,在叶绿体中合成了淀粉等有机物,并且把光能转变成化学能,储存在有机物中,这个过程叫光合作用. 3、光合作用实质:绿色植物通过叶绿体,利用光能,把二氧化碳和水转化成储存能量的有机物(如淀粉),并且释放出氧气的过程.4、光合作用意义:绿色植物通过光合作用制造的有机物,不仅满足了自身生长、发育、繁殖的需要,而且为生物圈中的其他生物提供了基本的食物来源、氧气来源、能量来源。 5、绿色植物对有机物的利用:①用来构建植物体;②为植物的生命活动提供能量.6、呼吸作用的概念:细胞利用氧,将有机物分解成二氧化碳和水,并且将储存在有机物中的能量释放出来,供给生命活动的需要,这个过程叫呼吸作用。 7、呼吸作用意义:呼吸作用释放出来的能量,一部分是植物进行各项生命活动(如:细胞分裂、吸收无机盐、运输有机物等)不可缺少的动力,一部分转变成热量散发出去。 第五章 绿色植物是与生物圈中的碳—氧平衡 1、绿色植物通过光合作用,不断消耗大气中的二氧化碳,产生氧气,维持了生物圈中的碳氧平衡。 2、呼吸作用与生产生活的关系:①中耕松土、及时排涝都是为了使空气流通,以利于植物根部进行呼吸作用;②植物的呼吸作用要分解有机物,因此在储存植物的种子或其他器官时,要设法降低呼吸作用,降低温度、减少含水量、降低氧气浓度、增大二氧化碳浓度等都可抑制呼吸作用。 3、光合作用与生产生活关系:①要保证农作物有效地进行光合作用的各种条件,尤其是光。②合理密植,使作物的叶片充分地接受光照。 4、光合作用和呼吸作用的区别和联系 第六章 爱护植被,绿化祖国 1、我国主要的植被类型:草原、荒漠、热带雨林、常绿阔叶林、落叶阔叶林、针叶林 2、我国植被面临的主要问题:①植被覆盖率低;②森林资源和草原资源破坏严重;③过度放牧使草场退化、沙化。3、我国森林覆盖率:16.55% 4、我国植树节:每年3月12日5、热带雨林—-地球的“肺”6、生物圈的“绿色工厂”——绿色植物按照形态结构分动物、植物、其他生物按照生活环境分陆生生物、水生生物按照用途分作物、家禽、家畜、宠物等生物部分生产者、消费者、分解者非生物部分阳光、水、空气、温度 区别和联系 光合作用 呼吸作用区别 部位 含有叶绿体的细胞 所有的活细胞 条件 光 有光无光均可 原料 二氧化碳、水 有机物、氧 产物 有机物、氧 二氧化碳、水 能量转变 制造有机物,储存能量 分解有机物,释放能量联系 如果没有光合作用制造的有机物,呼吸作用就无法进行。这是因为呼吸作用所分解的有机物正是光合作用的产物,呼吸作用所释放的能量正是光合作用储存在有机物中的能量。 如果没有呼吸作用,光合作用也无法进行。这是因为植物进行光合作用的时候,原料的吸收和产物的运输所需要的能量,正是呼吸作用释放出来的。 呼吸作用与光合作用是相互依存的关系.

