还剩5页未读,
继续阅读
苏教版生物八年级上册复习资料
展开
这是一份苏教版生物八年级上册复习资料,共8页。主要包含了腔肠动物和扁形动物,线形动物和环节动物,软体动物和节肢动物,鱼类,两栖动物和爬行动物,哺乳动物等内容,欢迎下载使用。
第五单元 第一章 动物的主要类群
一、腔肠动物和扁形动物
其它知识点:1、水螅通常生活在水流缓慢、水草繁茂的清洁淡水中。2、水螅的外胚层有刺细胞,刺细胞是腔肠动物特有的攻击和防御的利器,在触角处尤其多。
二、线形动物和环节动物
三、软体动物和节肢动物
其它知识点:1、软体动物有十万种以上,是动物界的第二大类群。
2、河蚌的外套膜受到沙粒等异物的刺激,会分泌珍珠质形成珍珠。
3、昆虫是种类最多的一类动物,超过100万种,是无脊椎动物中唯一会飞的动物,身体分头、胸、腹三部分,三对足两对翅一对触角。蝗虫用气管呼吸,气门是气体进出的门户。
4、无脊椎动物:体内没有脊柱的动物(腔肠动物、扁形动物、线形动物、环节动物、软体动物、节肢动物)
5、脊椎动物:体内有脊柱的动物(鱼类、两栖类、爬行类、鸟类、哺乳类)
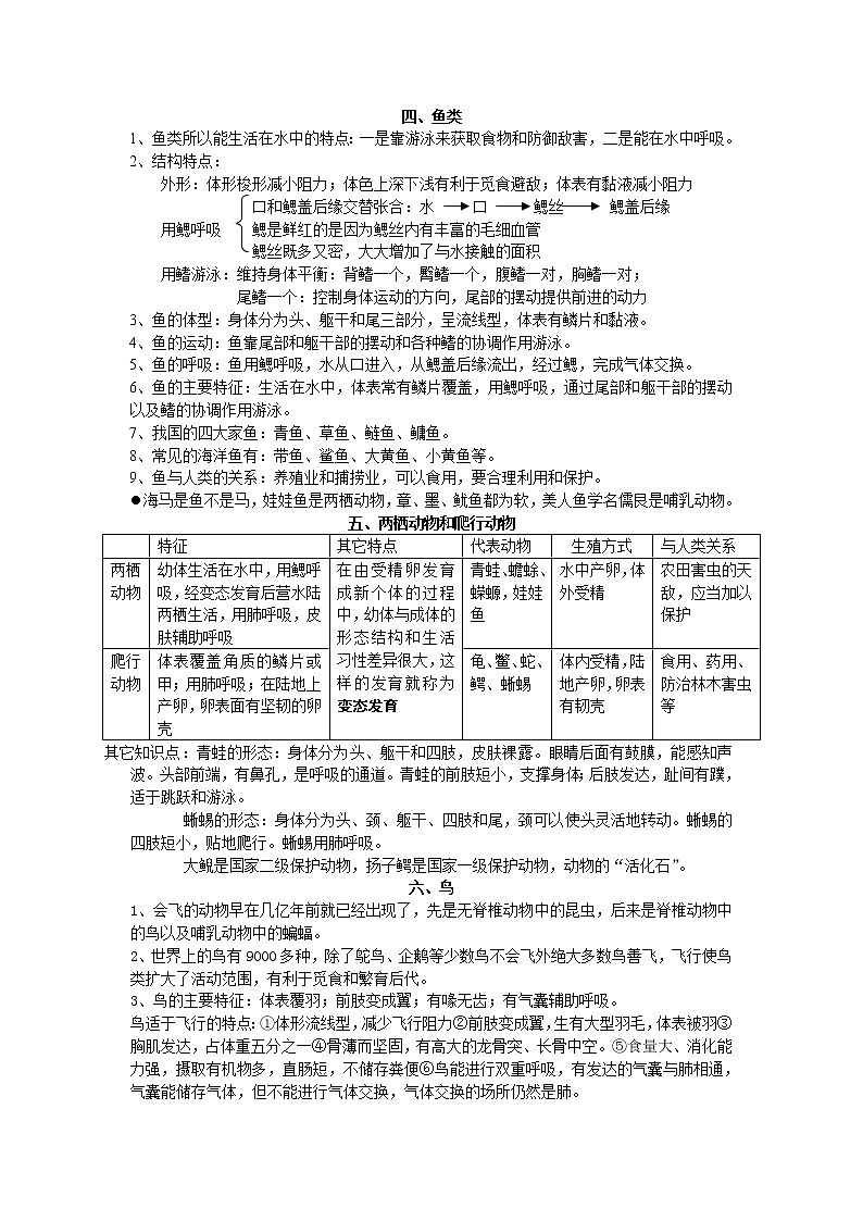
四、鱼类
1、鱼类所以能生活在水中的特点:一是靠游泳来获取食物和防御敌害,二是能在水中呼吸。
2、结构特点:
外形:体形梭形减小阻力;体色上深下浅有利于觅食避敌;体表有黏液减小阻力
口和鳃盖后缘交替张合:水 口 鳃丝 鳃盖后缘
用鳃呼吸 鳃是鲜红的是因为鳃丝内有丰富的毛细血管
鳃丝既多又密,大大增加了与水接触的面积
用鳍游泳:维持身体平衡:背鳍一个,臀鳍一个,腹鳍一对,胸鳍一对;
尾鳍一个:控制身体运动的方向,尾部的摆动提供前进的动力
3、鱼的体型:身体分为头、躯干和尾三部分,呈流线型,体表有鳞片和黏液。
4、鱼的运动:鱼靠尾部和躯干部的摆动和各种鳍的协调作用游泳。
5、鱼的呼吸:鱼用鳃呼吸,水从口进入,从鳃盖后缘流出,经过鳃,完成气体交换。
6、鱼的主要特征:生活在水中,体表常有鳞片覆盖,用鳃呼吸,通过尾部和躯干部的摆动以及鳍的协调作用游泳。
7、我国的四大家鱼:青鱼、草鱼、鲢鱼、鳙鱼。
8、常见的海洋鱼有:带鱼、鲨鱼、大黄鱼、小黄鱼等。
9、鱼与人类的关系:养殖业和捕捞业,可以食用,要合理利用和保护。
海马是鱼不是马,娃娃鱼是两栖动物,章、墨、鱿鱼都为软,美人鱼学名儒艮是哺乳动物。
五、两栖动物和爬行动物
其它知识点:青蛙的形态:身体分为头、躯干和四肢,皮肤裸露。眼睛后面有鼓膜,能感知声波。头部前端,有鼻孔,是呼吸的通道。青蛙的前肢短小,支撑身体;后肢发达,趾间有蹼,适于跳跃和游泳。
蜥蜴的形态:身体分为头、颈、躯干、四肢和尾,颈可以使头灵活地转动。蜥蜴的四肢短小,贴地爬行。蜥蜴用肺呼吸。
大鲵是国家二级保护动物,扬子鳄是国家一级保护动物,动物的“活化石”。
六、鸟
1、会飞的动物早在几亿年前就已经出现了,先是无脊椎动物中的昆虫,后来是脊椎动物中的鸟以及哺乳动物中的蝙蝠。
2、世界上的鸟有9000多种,除了鸵鸟、企鹅等少数鸟不会飞外绝大多数鸟善飞,飞行使鸟类扩大了活动范围,有利于觅食和繁育后代。
3、鸟的主要特征:体表覆羽;前肢变成翼;有喙无齿;有气囊辅助呼吸。
鸟适于飞行的特点: = 1 \* GB3 ①体形流线型,减少飞行阻力②前肢变成翼,生有大型羽毛,体表被羽③胸肌发达,占体重五分之一④骨薄而坚固,有高大的龙骨突、长骨中空。⑤食量大、消化能力强,摄取有机物多,直肠短,不储存粪便⑥鸟能进行双重呼吸,有发达的气囊与肺相通,气囊能储存气体,但不能进行气体交换,气体交换的场所仍然是肺。
4、鸟类:鸡、鸭、鹅、鸵鸟、企鹅等
5、鸟类与人类的关系:捕食农林害虫,人类食物中蛋白质的重要来源,具有很高的观赏价值,维持生态系统的稳定等。
七、哺乳动物
1、陆地上最大的哺乳动物是非洲象,世界上最大的哺乳动物是鲸。
2、哺乳动物的体表被毛,具有很好的保温作用。
3、哺乳动物的生殖:胎生、哺乳使后代得到很好的照顾和良好的营养。
4、哺乳动物的牙齿具有分化,食草动物的牙齿分为门齿和臼齿,食肉动物的牙齿分为门齿(切断食物)、臼齿(磨碎食物)和犬齿(犬齿发达,撕裂食物)。
5、哺乳动物具有发达的神经系统和感觉器官,能灵敏地感知外界环境的变化,及时做出相应的反应。
6、哺乳动物的主要特征:体表被毛,胎生,哺乳,牙齿分为门齿、犬齿和臼齿。
除个别种类外,都体表被毛、胎生、哺乳。(鲸鱼、蝙蝠、海豚)
7、与家兔草食性相适应的特点:①牙齿分化为门齿和臼齿,②盲肠发达,③消化管长。
8、恒温动物:体温不随外界温度的变化而变化的动物。(只有鸟类和哺乳类)
变温动物:体温随环境变化而改变的动物。鱼、两栖动物、爬行动物和无脊椎动物都是。
9、对于陆地生活的动物来说,足够的食物、水分、隐蔽地是基本环境条件
第二章 动物的运动和行为
哺乳动物的运动系统
由骨、关节和肌肉组成,也可以说是由骨骼和骨骼肌组成
骨:杠杆
骨骼
1、运动系统 关节:支点
肌肉(又叫:骨骼肌)动力
= 1 \* GB3 ①骨骼肌收缩牵动骨绕关节运动。
= 2 \* GB3 ②一块骨、一块骨骼肌、一个关节都属于器官。
关节头
关节面 覆盖关节软骨,有利于减少摩擦。
关节由关节面、关节囊、关节腔组成,也可以说由关节头、关节窝、关节腔、关节囊、关节软骨组成
2、关节 关节窝
关节囊
关节腔
关节特点:牢固、灵活
肌腱:位于两端
3、骨骼肌肌腹:位于中间。
动物的运动有利于觅食、躲避敌害、争夺栖息地和繁殖后代,适应复杂多变的环境
= 1 \* GB3 ①骨骼肌两端的肌腱绕过关节连在不同的骨上
= 2 \* GB3 ②骨骼肌特性:受刺激而收缩
屈肘时:肱二头肌收缩,肱三头肌舒张
伸肘时:肱三头肌收缩,肱二头肌舒张
直臂提一桶水时,肱二头肌、肱三头肌都收缩
双臂自然下垂时,肱二头肌、肱三头肌都舒张
5、运动并不仅靠运动系统,它还需要神经系统、消化系统、呼吸系统、循环系统等系统的配合。
6、骨骼肌只能收缩牵拉骨而不能推开骨,所以完成任何一个动作都不是由一块骨骼肌独立完成,而是由多组肌肉共同完成的。
7、动物行为:动物所进行的一系列有利于它们存活和繁殖后代的活动。从行为获得的途径来看,动物行为可分为:
= 1 \* GB3 ①先天性行为:动物生来就有的,由体内遗传物质决定的行为。
如:蜘蛛结网、蜜蜂采蜜、公鸡打鸣、鸟类迁徙、蚂蚁筑巢、鱼类洄游
= 2 \* GB3 ②学习行为:也叫后天性行为,是在遗传因素基础上,通过环境因素的作用,由生活经验和学习而获得的行为。如大山雀喝奶、蚯蚓走迷宫
8、动物越高等学习能力越强,学会某种行为中“尝试与错误”的次数越少。
9、研究动物行为的方法有观察法和实验法以及这两种方法的结合。
10、有社会行为的动物是营群体生活的,如蚂蚁、蜜蜂、白蚁、猴、狒狒、象、鹿、鸡、羊。
11、社会行为的特征: = 1 \* GB3 ①群体内部往往形成一定的组织 = 2 \* GB3 ②成员之间有明确分工 = 3 \* GB3 ③有的形成等级。意义:有利于群体内的交流、有利于群体觅食、御敌和繁殖后代。
雌蚁:专职的“产卵机器”,也叫蚁后
雄蚁:与雌蚁交配
12、白蚁 工蚁:筑巢、喂养雌蚁、雄蚁和兵蚁
兵蚁:蚁穴的保卫
13、通讯的含义:一个动物群体中的某个个体向其他个体发出某种信息,接收信息的个体产生相应的反应,这种现象叫做通讯。
14、动物的信息交流:动作(蜜蜂)、声音(猴、鸟)、气味(蚂蚁)
15、蝶蛾类昆虫的雌虫,体表的腺体能分泌吸引雄虫的物质-----性外激素。
用提取的或人工合成的性外激素作引诱剂,可以诱杀农业害虫。
第三章 动物在生物圈中的作用
1、动物在自然界中的作用
在维持生态平衡中有重要作用、促进生态系统的物质循环、帮助植物传粉和传播种子
2、在自然生态系统中,各种生物之间、生物与环境之间存在着相互依赖、相互制约的关系
3、生态平衡:生态系统中生物种类、各种生物的数量和所占比例总是维持在相对稳定的状态
4、为什么说动物能促进生物圈中的物质循环?动物作为消费者,直接或间接地以植物为食,动物体内的有机物通过分解产生的二氧化碳、尿素、无机盐可以被植物利用制造有机物。
5、动物帮助植物传粉,使这些植物顺利地繁殖后代。动物帮助植物传播种子,有利于扩大植物的分布范围。
6、仿生的含义:科学家模仿动物的某些结构和功能来发明创造各种仪器设备,这就是仿生。常用的仿生技术有:长颈鹿与宇航服,萤火虫与冷光灯,蝙蝠与雷达,乌龟与薄壳建筑,小鸟与飞机,鱼与潜水艇等
7、生物反应器的含义:科学家利用生物做“生产车间”,生产人类所需要的某些物质,这就是生物反应器。目前最理想的生物反应器是乳房生物反应器。
8、生物防治就是利用生物来防治病虫害。常用的有:以虫治虫,以菌治虫和以鸟治虫。
第四章 细菌和真菌
细菌和真菌的分布
1.菌落的含义:一个细菌或真菌繁殖后形成的肉眼可见的集合体称为菌落。
2.培养细菌、真菌的一般方法: = 1 \* GB3 ①配制培养基 = 2 \* GB3 ②高温灭菌 = 3 \* GB3 ③冷却 = 4 \* GB3 ④接种 = 5 \* GB3 ⑤恒温培养
3.细菌菌落的特点:菌落比较小,表面或光滑黏稠,或粗糙干燥
4.真菌菌落的特点:菌落比较大,霉菌形成的菌落常呈绒毛状、絮状或蜘蛛网状,有时还能呈现红、褐、绿、黑、黄等不同的颜色。
5.细菌和真菌生存所需要的基本环境条件:一定的水分,适宜的温度,有机物,有些需要氧气,有些不需要氧气。
6.细菌和真菌的分布:细菌和真菌几乎无处不在,但在不同的环境中,它们的分布不同。在土壤中、水里、空气中乃至我们身体上都可以找到细菌和真菌,甚至在寒冷的极地、很热的温泉中也有它们的踪迹。
:细菌
1.第一个观察到细菌的人是列文·虎克,第一个发现细菌的人是巴斯德。巴斯德的三个成就: = 1 \* GB3 ①"微生物学之父"巴斯德利用鹅颈瓶实验证明细菌不是自然发生的,而是由原已存在的细菌产生的 = 2 \* GB3 ②发现了乳酸菌和酵母菌 = 3 \* GB3 ③提出保存酒和牛奶的巴氏消毒法以及防止手术感染的方法。
2.细菌的形态:根据细菌的外形不同,可以把细菌分为球菌、杆菌和螺旋菌三种。细菌很小,大约10亿个细菌堆积起来只有一颗小米粒大,单细胞。
3.植物细胞的结构:细胞壁、细胞膜、细胞质、细胞核、液泡、叶绿体和线粒体(简记为:壁、膜、质、核、液、叶、线)
4.动物细胞的结构:细胞膜、细胞质、细胞核和线粒体(简记为:膜、质、核、线)
5.细菌细胞的结构:细胞壁、细胞膜、细胞质和DNA集中区域,有的还有鞭毛和荚膜,属于原核生物。
6.细胞的营养方式:由于细菌没有叶绿体,不能进行光合作用制造有机物,所以,它的营养方式为异养。
7.细菌的生殖方式为分裂生殖
8.细菌分裂的计算公式:N=m·2n(m表示原有的细菌个数,n表示分裂的次数)
9.芽孢是细菌的休眠体,能度过不良的环境。
:真菌
常见的真菌:大型真菌有蘑菇,多细胞真菌有霉菌,单细胞真菌有酵母菌。
真菌的结构:每个细胞都有细胞壁、细胞膜、细胞质和细胞核,属于真核生物。
真菌的营养方式:由于真菌中没有叶绿体,不能进行光合作用制造有机物,所以,它的营养方式为异养(包括腐生和寄生)。在生态系统中属于分解者。
真菌的生殖方式为:孢子生殖。
多细胞真菌的菌体由许多细胞连接起来的菌丝构成。菌丝可分营养菌丝和直立菌丝两种。
青霉的孢子呈扫帚状而曲霉的菌丝呈放射状。
7. 细菌与真菌的异同点:相同点:都没有叶绿体,营养方式都是异养
不同点:细菌没有成形的细胞核,真菌有;细菌都是单细胞,而真菌有单细胞的也有多细胞;细菌是分裂生殖,真菌是孢子生殖.
:细菌和真菌在自然界中的作用
细菌和真菌在自然界中的作用: = 1 \* GB3 \* MERGEFORMAT ①作为分解者参与物质循环 = 2 \* GB3 \* MERGEFORMAT ②引起动植物和人患病 = 3 \* GB3 \* MERGEFORMAT ③与动植物共生
细菌真菌把动植物遗体分解成二氧化碳、水和无机盐,被植物重新吸收利用制造有机物。如果没有分解者,动植物的遗体就会堆积如山,动植物就会丧失生存的空间。
细菌和真菌的营养方式有三种:寄生、共生和腐生
寄生:细菌或真菌寄生在人或动植物的身体上,使其患病,它本身获利。一方得利一方受害。
共生:与其他生物共同生活,互惠互利。
腐生:从死亡的生物遗体上通过分解有机物而获得营养。
链球菌可以使人患扁桃体炎、猩红热、丹毒等多种疾病;一些真菌寄生在人的体表或体内,引起人患手癣、足癣等多种疾病;棉花枯萎病、水稻瘟病、小麦叶锈病、玉米瘤黑粉病等植物疾病,都是由真菌引起的。
地衣是真菌与藻类植物共同生在一起而形成的。
根瘤菌与豆科植物共生,根瘤菌将空气中的氮转化为植物能吸收的含氮物质,而植物则为根瘤菌提供营养物质。
第五节:人类对细菌和真菌的利用
细菌、真菌与食品的制作:
曲霉:淀粉转化成葡萄糖,制作腐乳、豆酱、奶酪、酿酒
真菌
酵母菌:有氧:葡萄糖→二氧化碳+水+能量(多) 面包、馒头、
无氧:葡萄糖→二氧化碳+酒精+能量(少) 酿酒
乳酸菌:无氧环境下把有机物转化成乳酸,做酸奶、泡菜
细菌
醋酸菌:把有机物转化成醋酸,制醋
食品腐败的原因:细菌和真菌在食品中生长和繁殖
食品保存的原理:把食品内的细菌或真菌杀死或者抑制它们的生长和繁殖。
食品保存的方法:"巴氏"消毒法(依据高温灭菌原理,牛奶);罐藏法(依据高温消毒和防止于细菌和真菌接触的原理);冷冻法、 冷藏法(依据低温可以抑菌的原理);真空包装法(依据破坏需氧菌类生存环境的原理);晒制与烟熏法、腌制法、脱水法、渗透保存法(依据除去水分防止细菌和真菌生长的原理);使用防腐剂;使用射线等
有些细菌可以产生杀死或抑制某些致病细菌的物质,这些物质称为抗生素。
科学家把控制合成胰岛素的基因转入大肠杆菌内,对大肠杆菌进行培养,使之产生治疗糖尿病的物质——胰岛素。
甲烷是一种清洁的能源,可以作为燃料用于做饭、照明、取暖等。
有些细菌或真菌还能净化城市污水。
第五章:病毒
1.19世纪末,伊万若夫斯基在研究烟草花叶病的病因时发现了滤过性病毒
2.19世纪末,口蹄疫病的研究证明了滤过性病毒的存在。
3.20世纪初,在电子显微镜下观察到了烟草花叶病毒。病毒形体极微小,要借助电子显微镜才能看到。
病毒根据寄主可以分为动物病毒、植物病毒和细菌病毒三类。
动物病毒:寄生在人或动物的活细胞内的病毒。如流感病毒
植物病毒:寄生在植物细胞内的病毒。如烟草花叶病病毒
细菌病毒:寄生在细菌体内的病毒,又叫噬菌体。如大肠杆菌噬菌体。
病毒没有细胞结构,只有蛋白质外壳和遗传物质组成。
病毒的生活方式:营寄生生活,利用活细胞的物质制造新的病毒,离开了活细胞通常会变成结晶体。当环境适宜时,又开始生长和繁殖。
病毒与人类的关系:一方面会使人患病,另一方面也可以在生物防治、基因工程、制作疫苗等方面来加以利用。
11、疾病防治: = 1 \* GB3 ①抗生素是真菌产生的可杀死某些致病细菌的物质,如青霉菌产生的青霉素,可治疗多种细菌性疾病,如肺炎、脑膜炎、淋病。
= 2 \* GB3 ②把控制合成胰岛素的基因转入大肠杆菌内,使之大量生产胰岛素
12、环境保护: 污水中的有机物(有机酸、氨基酸)可作为细菌的食物。无氧时一些杆菌、甲烷菌可将引发污染的有机物发酵分解,产生甲烷等,而有氧时另外一些细菌也可将这些废物分解成二氧化碳和水,这样都使污水得到净化。
第六单元 生物种类的多样性
:根据生物的特征进行分类
:尝试对生物进行分类
植物分类的依据:根据植物的形态特征进行分类,绿色开花植物的分类主要根据根、茎、叶、花和果实、种子来分,其它植物的分类主要根据它们的根、茎和叶。
动物的分类依据:外部形态结构、内部构造和生理功能等。
微生物的分类依据:形态结构和生理功能。
:从中到界
为了科学地将生物进行分类,弄清生物之间的亲缘关系,生物学家根据生物之间的形态结构和生理功能上的相似程度,把它们分成不同的等级的分类单位。
生物的分类从大到小的等级依次是:界、门、纲、目、科、属、种。
“种”是最基本的分类单位,同种生物的亲缘关系最近。
生物分类的意义:为了弄清它们之间的亲缘关系和进化关系。
同种生物的共同特征最多,包括的种类最少;同界生物的共同特征最少,包括的种类最多。
给植物挂牌的时一般要写植物的名称、国际名称、属于哪个科、分布和用途等。
林奈提出的双名法——每个物种的科学名称由两部分组成,第一部分是属名,第二部分是种加词,有时后面还有命名者的姓名。
:认识生物的多样性
生物多样性包括生物种类的多样性、基因的多样性和生态系统的多样性。
生物种类多样性的实质上基因的多样性,生物种类的多样性和栖息环境的多样性就构成了生态系统的多样性。
我国的植物资源十分丰富,其中苔藓类、蕨类和种子植物仅次于巴西和哥伦比亚,居世界第三位。
我国的裸子植物最丰富,被称为“裸子植物”的故乡。
保护生物多样性的根本措施是保护生物的栖息环境,保护生态系统的多样性。
:保护生物的多样性
自然保护区的含义:为了保护生物的多样性,人们把含有保护对象中内的一定面积的陆地或水体划分出来,进行保护和管理,这就是自然保护区。
建立自然保护区是保护生物多样性最为有效的措施。
长白山自然保护区为了保护完整的温带森林生态系统。
青海湖鸟岛自然保护区是为了保护斑头雁、棕头鸥及其生存环境而建立的。
第二部分:需要识记的图形
1胸鳍 2腹鳍
3臀 鳍 4尾鳍
5背鳍 6鳃盖
特征
其它特点
代表动物
生殖方式
与人类关系
腔肠动物
身体呈辐射对称,体表有刺细胞,有口无肛门
身体由两层细胞构成:内胚层和外胚层。
水母、海葵、海蜇、珊瑚虫、水螅
出芽生殖
海蜇经过加工可以食用,珊瑚虫分泌的石灰质形成的珊瑚可供参观。
扁形动物
身体呈两侧对称,背负扁平,有口无肛门
身体由三层细胞构成:内胚层、中胚层和外胚层。
涡虫、华枝睾吸虫、日本血吸虫、绦虫
卵生
日本血吸虫的寄主有钉螺和人;华枝睾吸虫寄生淡水螺,再感染淡水鱼
特征
其它特点
代表动物
生殖方式
与人类关系
线形动物
身体细长,呈圆柱形,体表有角质层,有口有肛门
蛔虫:a.体表有一层角质层起到保护的作用;b.消化管简单,仅有一层细胞构成;c.生殖器官发达,生殖能力强
蛔虫、钩虫、蛲虫、丝虫、线虫等
雌雄异体,小肠内交配产卵(每天可产20万)
预防蛔虫病:首先注意个人卫生,不喝不清洁的水,蔬菜水果要洗干净,饭前便后要洗手;其次要管理好粪便
环节动物
身体呈圆筒形,由许多彼此相似的体节组成,靠刚毛或疣足辅助运动
蚯蚓:a.体形:长圆筒形 b.运动:肌肉和刚毛配合c.呼吸:湿润的体壁(体壁内有丰富的毛细血管)d.前后:环带靠近前端
蚯蚓、沙蚕、水蛭等
雌雄同体,交配后蚓茧受精孵化
蚯蚓在自然界扮演分解者角色并且身体是优良性质饲料,沙蚕是鱼虾、蟹的食饵,蛭素防止血液凝固
特征
代表动物
生殖方式
与人类关系
软体动物
柔软的身体表面有外套膜,大多有贝壳,运动器官是足
河蚌、扇贝、文蛤、蜗牛、乌贼、章鱼、钉螺等
大多数为雌雄异体,卵生
有的可以食用、药用、装饰等,但有的对人体也有害
节肢动物
体表有坚韧的外骨骼,身体和附肢都分节
蝗虫、蜜蜂、蜘蛛、虾、蜈蚣、甲壳动物等
大多为卵生
也有卵胎生和胎生
有些可以食用、药用;帮助植物传粉等,但有的也会引起人们患病、危害农作物等
特征
其它特点
代表动物
生殖方式
与人类关系
两栖动物
幼体生活在水中,用鳃呼吸,经变态发育后营水陆两栖生活,用肺呼吸,皮肤辅助呼吸
在由受精卵发育成新个体的过程中,幼体与成体的形态结构和生活习性差异很大,这样的发育就称为变态发育
青蛙、蟾蜍、蝾螈,娃娃鱼
水中产卵,体外受精
农田害虫的天敌,应当加以保护
爬行动物
体表覆盖角质的鳞片或甲;用肺呼吸;在陆地上产卵,卵表面有坚韧的卵壳
龟、鳖、蛇、鳄、蜥蜴
体内受精,陆地产卵,卵表有韧壳
食用、药用、防治林木害虫等
动物、植物、细菌细胞的对比
比较
动物细胞
植物细胞
细菌细胞
细胞壁
√
√
√
细胞膜
√
√
√
细胞质
√
√
√
细胞核
√
√
无成形细胞核,有DNA集中区域
叶绿体
×
√
×
线粒体
√
√
×
荚膜
×
×
有些细菌有
鞭毛
×
×
有些细菌有
第五单元 第一章 动物的主要类群
一、腔肠动物和扁形动物
其它知识点:1、水螅通常生活在水流缓慢、水草繁茂的清洁淡水中。2、水螅的外胚层有刺细胞,刺细胞是腔肠动物特有的攻击和防御的利器,在触角处尤其多。
二、线形动物和环节动物
三、软体动物和节肢动物
其它知识点:1、软体动物有十万种以上,是动物界的第二大类群。
2、河蚌的外套膜受到沙粒等异物的刺激,会分泌珍珠质形成珍珠。
3、昆虫是种类最多的一类动物,超过100万种,是无脊椎动物中唯一会飞的动物,身体分头、胸、腹三部分,三对足两对翅一对触角。蝗虫用气管呼吸,气门是气体进出的门户。
4、无脊椎动物:体内没有脊柱的动物(腔肠动物、扁形动物、线形动物、环节动物、软体动物、节肢动物)
5、脊椎动物:体内有脊柱的动物(鱼类、两栖类、爬行类、鸟类、哺乳类)
四、鱼类
1、鱼类所以能生活在水中的特点:一是靠游泳来获取食物和防御敌害,二是能在水中呼吸。
2、结构特点:
外形:体形梭形减小阻力;体色上深下浅有利于觅食避敌;体表有黏液减小阻力
口和鳃盖后缘交替张合:水 口 鳃丝 鳃盖后缘
用鳃呼吸 鳃是鲜红的是因为鳃丝内有丰富的毛细血管
鳃丝既多又密,大大增加了与水接触的面积
用鳍游泳:维持身体平衡:背鳍一个,臀鳍一个,腹鳍一对,胸鳍一对;
尾鳍一个:控制身体运动的方向,尾部的摆动提供前进的动力
3、鱼的体型:身体分为头、躯干和尾三部分,呈流线型,体表有鳞片和黏液。
4、鱼的运动:鱼靠尾部和躯干部的摆动和各种鳍的协调作用游泳。
5、鱼的呼吸:鱼用鳃呼吸,水从口进入,从鳃盖后缘流出,经过鳃,完成气体交换。
6、鱼的主要特征:生活在水中,体表常有鳞片覆盖,用鳃呼吸,通过尾部和躯干部的摆动以及鳍的协调作用游泳。
7、我国的四大家鱼:青鱼、草鱼、鲢鱼、鳙鱼。
8、常见的海洋鱼有:带鱼、鲨鱼、大黄鱼、小黄鱼等。
9、鱼与人类的关系:养殖业和捕捞业,可以食用,要合理利用和保护。
海马是鱼不是马,娃娃鱼是两栖动物,章、墨、鱿鱼都为软,美人鱼学名儒艮是哺乳动物。
五、两栖动物和爬行动物
其它知识点:青蛙的形态:身体分为头、躯干和四肢,皮肤裸露。眼睛后面有鼓膜,能感知声波。头部前端,有鼻孔,是呼吸的通道。青蛙的前肢短小,支撑身体;后肢发达,趾间有蹼,适于跳跃和游泳。
蜥蜴的形态:身体分为头、颈、躯干、四肢和尾,颈可以使头灵活地转动。蜥蜴的四肢短小,贴地爬行。蜥蜴用肺呼吸。
大鲵是国家二级保护动物,扬子鳄是国家一级保护动物,动物的“活化石”。
六、鸟
1、会飞的动物早在几亿年前就已经出现了,先是无脊椎动物中的昆虫,后来是脊椎动物中的鸟以及哺乳动物中的蝙蝠。
2、世界上的鸟有9000多种,除了鸵鸟、企鹅等少数鸟不会飞外绝大多数鸟善飞,飞行使鸟类扩大了活动范围,有利于觅食和繁育后代。
3、鸟的主要特征:体表覆羽;前肢变成翼;有喙无齿;有气囊辅助呼吸。
鸟适于飞行的特点: = 1 \* GB3 ①体形流线型,减少飞行阻力②前肢变成翼,生有大型羽毛,体表被羽③胸肌发达,占体重五分之一④骨薄而坚固,有高大的龙骨突、长骨中空。⑤食量大、消化能力强,摄取有机物多,直肠短,不储存粪便⑥鸟能进行双重呼吸,有发达的气囊与肺相通,气囊能储存气体,但不能进行气体交换,气体交换的场所仍然是肺。
4、鸟类:鸡、鸭、鹅、鸵鸟、企鹅等
5、鸟类与人类的关系:捕食农林害虫,人类食物中蛋白质的重要来源,具有很高的观赏价值,维持生态系统的稳定等。
七、哺乳动物
1、陆地上最大的哺乳动物是非洲象,世界上最大的哺乳动物是鲸。
2、哺乳动物的体表被毛,具有很好的保温作用。
3、哺乳动物的生殖:胎生、哺乳使后代得到很好的照顾和良好的营养。
4、哺乳动物的牙齿具有分化,食草动物的牙齿分为门齿和臼齿,食肉动物的牙齿分为门齿(切断食物)、臼齿(磨碎食物)和犬齿(犬齿发达,撕裂食物)。
5、哺乳动物具有发达的神经系统和感觉器官,能灵敏地感知外界环境的变化,及时做出相应的反应。
6、哺乳动物的主要特征:体表被毛,胎生,哺乳,牙齿分为门齿、犬齿和臼齿。
除个别种类外,都体表被毛、胎生、哺乳。(鲸鱼、蝙蝠、海豚)
7、与家兔草食性相适应的特点:①牙齿分化为门齿和臼齿,②盲肠发达,③消化管长。
8、恒温动物:体温不随外界温度的变化而变化的动物。(只有鸟类和哺乳类)
变温动物:体温随环境变化而改变的动物。鱼、两栖动物、爬行动物和无脊椎动物都是。
9、对于陆地生活的动物来说,足够的食物、水分、隐蔽地是基本环境条件
第二章 动物的运动和行为
哺乳动物的运动系统
由骨、关节和肌肉组成,也可以说是由骨骼和骨骼肌组成
骨:杠杆
骨骼
1、运动系统 关节:支点
肌肉(又叫:骨骼肌)动力
= 1 \* GB3 ①骨骼肌收缩牵动骨绕关节运动。
= 2 \* GB3 ②一块骨、一块骨骼肌、一个关节都属于器官。
关节头
关节面 覆盖关节软骨,有利于减少摩擦。
关节由关节面、关节囊、关节腔组成,也可以说由关节头、关节窝、关节腔、关节囊、关节软骨组成
2、关节 关节窝
关节囊
关节腔
关节特点:牢固、灵活
肌腱:位于两端
3、骨骼肌肌腹:位于中间。
动物的运动有利于觅食、躲避敌害、争夺栖息地和繁殖后代,适应复杂多变的环境
= 1 \* GB3 ①骨骼肌两端的肌腱绕过关节连在不同的骨上
= 2 \* GB3 ②骨骼肌特性:受刺激而收缩
屈肘时:肱二头肌收缩,肱三头肌舒张
伸肘时:肱三头肌收缩,肱二头肌舒张
直臂提一桶水时,肱二头肌、肱三头肌都收缩
双臂自然下垂时,肱二头肌、肱三头肌都舒张
5、运动并不仅靠运动系统,它还需要神经系统、消化系统、呼吸系统、循环系统等系统的配合。
6、骨骼肌只能收缩牵拉骨而不能推开骨,所以完成任何一个动作都不是由一块骨骼肌独立完成,而是由多组肌肉共同完成的。
7、动物行为:动物所进行的一系列有利于它们存活和繁殖后代的活动。从行为获得的途径来看,动物行为可分为:
= 1 \* GB3 ①先天性行为:动物生来就有的,由体内遗传物质决定的行为。
如:蜘蛛结网、蜜蜂采蜜、公鸡打鸣、鸟类迁徙、蚂蚁筑巢、鱼类洄游
= 2 \* GB3 ②学习行为:也叫后天性行为,是在遗传因素基础上,通过环境因素的作用,由生活经验和学习而获得的行为。如大山雀喝奶、蚯蚓走迷宫
8、动物越高等学习能力越强,学会某种行为中“尝试与错误”的次数越少。
9、研究动物行为的方法有观察法和实验法以及这两种方法的结合。
10、有社会行为的动物是营群体生活的,如蚂蚁、蜜蜂、白蚁、猴、狒狒、象、鹿、鸡、羊。
11、社会行为的特征: = 1 \* GB3 ①群体内部往往形成一定的组织 = 2 \* GB3 ②成员之间有明确分工 = 3 \* GB3 ③有的形成等级。意义:有利于群体内的交流、有利于群体觅食、御敌和繁殖后代。
雌蚁:专职的“产卵机器”,也叫蚁后
雄蚁:与雌蚁交配
12、白蚁 工蚁:筑巢、喂养雌蚁、雄蚁和兵蚁
兵蚁:蚁穴的保卫
13、通讯的含义:一个动物群体中的某个个体向其他个体发出某种信息,接收信息的个体产生相应的反应,这种现象叫做通讯。
14、动物的信息交流:动作(蜜蜂)、声音(猴、鸟)、气味(蚂蚁)
15、蝶蛾类昆虫的雌虫,体表的腺体能分泌吸引雄虫的物质-----性外激素。
用提取的或人工合成的性外激素作引诱剂,可以诱杀农业害虫。
第三章 动物在生物圈中的作用
1、动物在自然界中的作用
在维持生态平衡中有重要作用、促进生态系统的物质循环、帮助植物传粉和传播种子
2、在自然生态系统中,各种生物之间、生物与环境之间存在着相互依赖、相互制约的关系
3、生态平衡:生态系统中生物种类、各种生物的数量和所占比例总是维持在相对稳定的状态
4、为什么说动物能促进生物圈中的物质循环?动物作为消费者,直接或间接地以植物为食,动物体内的有机物通过分解产生的二氧化碳、尿素、无机盐可以被植物利用制造有机物。
5、动物帮助植物传粉,使这些植物顺利地繁殖后代。动物帮助植物传播种子,有利于扩大植物的分布范围。
6、仿生的含义:科学家模仿动物的某些结构和功能来发明创造各种仪器设备,这就是仿生。常用的仿生技术有:长颈鹿与宇航服,萤火虫与冷光灯,蝙蝠与雷达,乌龟与薄壳建筑,小鸟与飞机,鱼与潜水艇等
7、生物反应器的含义:科学家利用生物做“生产车间”,生产人类所需要的某些物质,这就是生物反应器。目前最理想的生物反应器是乳房生物反应器。
8、生物防治就是利用生物来防治病虫害。常用的有:以虫治虫,以菌治虫和以鸟治虫。
第四章 细菌和真菌
细菌和真菌的分布
1.菌落的含义:一个细菌或真菌繁殖后形成的肉眼可见的集合体称为菌落。
2.培养细菌、真菌的一般方法: = 1 \* GB3 ①配制培养基 = 2 \* GB3 ②高温灭菌 = 3 \* GB3 ③冷却 = 4 \* GB3 ④接种 = 5 \* GB3 ⑤恒温培养
3.细菌菌落的特点:菌落比较小,表面或光滑黏稠,或粗糙干燥
4.真菌菌落的特点:菌落比较大,霉菌形成的菌落常呈绒毛状、絮状或蜘蛛网状,有时还能呈现红、褐、绿、黑、黄等不同的颜色。
5.细菌和真菌生存所需要的基本环境条件:一定的水分,适宜的温度,有机物,有些需要氧气,有些不需要氧气。
6.细菌和真菌的分布:细菌和真菌几乎无处不在,但在不同的环境中,它们的分布不同。在土壤中、水里、空气中乃至我们身体上都可以找到细菌和真菌,甚至在寒冷的极地、很热的温泉中也有它们的踪迹。
:细菌
1.第一个观察到细菌的人是列文·虎克,第一个发现细菌的人是巴斯德。巴斯德的三个成就: = 1 \* GB3 ①"微生物学之父"巴斯德利用鹅颈瓶实验证明细菌不是自然发生的,而是由原已存在的细菌产生的 = 2 \* GB3 ②发现了乳酸菌和酵母菌 = 3 \* GB3 ③提出保存酒和牛奶的巴氏消毒法以及防止手术感染的方法。
2.细菌的形态:根据细菌的外形不同,可以把细菌分为球菌、杆菌和螺旋菌三种。细菌很小,大约10亿个细菌堆积起来只有一颗小米粒大,单细胞。
3.植物细胞的结构:细胞壁、细胞膜、细胞质、细胞核、液泡、叶绿体和线粒体(简记为:壁、膜、质、核、液、叶、线)
4.动物细胞的结构:细胞膜、细胞质、细胞核和线粒体(简记为:膜、质、核、线)
5.细菌细胞的结构:细胞壁、细胞膜、细胞质和DNA集中区域,有的还有鞭毛和荚膜,属于原核生物。
6.细胞的营养方式:由于细菌没有叶绿体,不能进行光合作用制造有机物,所以,它的营养方式为异养。
7.细菌的生殖方式为分裂生殖
8.细菌分裂的计算公式:N=m·2n(m表示原有的细菌个数,n表示分裂的次数)
9.芽孢是细菌的休眠体,能度过不良的环境。
:真菌
常见的真菌:大型真菌有蘑菇,多细胞真菌有霉菌,单细胞真菌有酵母菌。
真菌的结构:每个细胞都有细胞壁、细胞膜、细胞质和细胞核,属于真核生物。
真菌的营养方式:由于真菌中没有叶绿体,不能进行光合作用制造有机物,所以,它的营养方式为异养(包括腐生和寄生)。在生态系统中属于分解者。
真菌的生殖方式为:孢子生殖。
多细胞真菌的菌体由许多细胞连接起来的菌丝构成。菌丝可分营养菌丝和直立菌丝两种。
青霉的孢子呈扫帚状而曲霉的菌丝呈放射状。
7. 细菌与真菌的异同点:相同点:都没有叶绿体,营养方式都是异养
不同点:细菌没有成形的细胞核,真菌有;细菌都是单细胞,而真菌有单细胞的也有多细胞;细菌是分裂生殖,真菌是孢子生殖.
:细菌和真菌在自然界中的作用
细菌和真菌在自然界中的作用: = 1 \* GB3 \* MERGEFORMAT ①作为分解者参与物质循环 = 2 \* GB3 \* MERGEFORMAT ②引起动植物和人患病 = 3 \* GB3 \* MERGEFORMAT ③与动植物共生
细菌真菌把动植物遗体分解成二氧化碳、水和无机盐,被植物重新吸收利用制造有机物。如果没有分解者,动植物的遗体就会堆积如山,动植物就会丧失生存的空间。
细菌和真菌的营养方式有三种:寄生、共生和腐生
寄生:细菌或真菌寄生在人或动植物的身体上,使其患病,它本身获利。一方得利一方受害。
共生:与其他生物共同生活,互惠互利。
腐生:从死亡的生物遗体上通过分解有机物而获得营养。
链球菌可以使人患扁桃体炎、猩红热、丹毒等多种疾病;一些真菌寄生在人的体表或体内,引起人患手癣、足癣等多种疾病;棉花枯萎病、水稻瘟病、小麦叶锈病、玉米瘤黑粉病等植物疾病,都是由真菌引起的。
地衣是真菌与藻类植物共同生在一起而形成的。
根瘤菌与豆科植物共生,根瘤菌将空气中的氮转化为植物能吸收的含氮物质,而植物则为根瘤菌提供营养物质。
第五节:人类对细菌和真菌的利用
细菌、真菌与食品的制作:
曲霉:淀粉转化成葡萄糖,制作腐乳、豆酱、奶酪、酿酒
真菌
酵母菌:有氧:葡萄糖→二氧化碳+水+能量(多) 面包、馒头、
无氧:葡萄糖→二氧化碳+酒精+能量(少) 酿酒
乳酸菌:无氧环境下把有机物转化成乳酸,做酸奶、泡菜
细菌
醋酸菌:把有机物转化成醋酸,制醋
食品腐败的原因:细菌和真菌在食品中生长和繁殖
食品保存的原理:把食品内的细菌或真菌杀死或者抑制它们的生长和繁殖。
食品保存的方法:"巴氏"消毒法(依据高温灭菌原理,牛奶);罐藏法(依据高温消毒和防止于细菌和真菌接触的原理);冷冻法、 冷藏法(依据低温可以抑菌的原理);真空包装法(依据破坏需氧菌类生存环境的原理);晒制与烟熏法、腌制法、脱水法、渗透保存法(依据除去水分防止细菌和真菌生长的原理);使用防腐剂;使用射线等
有些细菌可以产生杀死或抑制某些致病细菌的物质,这些物质称为抗生素。
科学家把控制合成胰岛素的基因转入大肠杆菌内,对大肠杆菌进行培养,使之产生治疗糖尿病的物质——胰岛素。
甲烷是一种清洁的能源,可以作为燃料用于做饭、照明、取暖等。
有些细菌或真菌还能净化城市污水。
第五章:病毒
1.19世纪末,伊万若夫斯基在研究烟草花叶病的病因时发现了滤过性病毒
2.19世纪末,口蹄疫病的研究证明了滤过性病毒的存在。
3.20世纪初,在电子显微镜下观察到了烟草花叶病毒。病毒形体极微小,要借助电子显微镜才能看到。
病毒根据寄主可以分为动物病毒、植物病毒和细菌病毒三类。
动物病毒:寄生在人或动物的活细胞内的病毒。如流感病毒
植物病毒:寄生在植物细胞内的病毒。如烟草花叶病病毒
细菌病毒:寄生在细菌体内的病毒,又叫噬菌体。如大肠杆菌噬菌体。
病毒没有细胞结构,只有蛋白质外壳和遗传物质组成。
病毒的生活方式:营寄生生活,利用活细胞的物质制造新的病毒,离开了活细胞通常会变成结晶体。当环境适宜时,又开始生长和繁殖。
病毒与人类的关系:一方面会使人患病,另一方面也可以在生物防治、基因工程、制作疫苗等方面来加以利用。
11、疾病防治: = 1 \* GB3 ①抗生素是真菌产生的可杀死某些致病细菌的物质,如青霉菌产生的青霉素,可治疗多种细菌性疾病,如肺炎、脑膜炎、淋病。
= 2 \* GB3 ②把控制合成胰岛素的基因转入大肠杆菌内,使之大量生产胰岛素
12、环境保护: 污水中的有机物(有机酸、氨基酸)可作为细菌的食物。无氧时一些杆菌、甲烷菌可将引发污染的有机物发酵分解,产生甲烷等,而有氧时另外一些细菌也可将这些废物分解成二氧化碳和水,这样都使污水得到净化。
第六单元 生物种类的多样性
:根据生物的特征进行分类
:尝试对生物进行分类
植物分类的依据:根据植物的形态特征进行分类,绿色开花植物的分类主要根据根、茎、叶、花和果实、种子来分,其它植物的分类主要根据它们的根、茎和叶。
动物的分类依据:外部形态结构、内部构造和生理功能等。
微生物的分类依据:形态结构和生理功能。
:从中到界
为了科学地将生物进行分类,弄清生物之间的亲缘关系,生物学家根据生物之间的形态结构和生理功能上的相似程度,把它们分成不同的等级的分类单位。
生物的分类从大到小的等级依次是:界、门、纲、目、科、属、种。
“种”是最基本的分类单位,同种生物的亲缘关系最近。
生物分类的意义:为了弄清它们之间的亲缘关系和进化关系。
同种生物的共同特征最多,包括的种类最少;同界生物的共同特征最少,包括的种类最多。
给植物挂牌的时一般要写植物的名称、国际名称、属于哪个科、分布和用途等。
林奈提出的双名法——每个物种的科学名称由两部分组成,第一部分是属名,第二部分是种加词,有时后面还有命名者的姓名。
:认识生物的多样性
生物多样性包括生物种类的多样性、基因的多样性和生态系统的多样性。
生物种类多样性的实质上基因的多样性,生物种类的多样性和栖息环境的多样性就构成了生态系统的多样性。
我国的植物资源十分丰富,其中苔藓类、蕨类和种子植物仅次于巴西和哥伦比亚,居世界第三位。
我国的裸子植物最丰富,被称为“裸子植物”的故乡。
保护生物多样性的根本措施是保护生物的栖息环境,保护生态系统的多样性。
:保护生物的多样性
自然保护区的含义:为了保护生物的多样性,人们把含有保护对象中内的一定面积的陆地或水体划分出来,进行保护和管理,这就是自然保护区。
建立自然保护区是保护生物多样性最为有效的措施。
长白山自然保护区为了保护完整的温带森林生态系统。
青海湖鸟岛自然保护区是为了保护斑头雁、棕头鸥及其生存环境而建立的。
第二部分:需要识记的图形
1胸鳍 2腹鳍
3臀 鳍 4尾鳍
5背鳍 6鳃盖
特征
其它特点
代表动物
生殖方式
与人类关系
腔肠动物
身体呈辐射对称,体表有刺细胞,有口无肛门
身体由两层细胞构成:内胚层和外胚层。
水母、海葵、海蜇、珊瑚虫、水螅
出芽生殖
海蜇经过加工可以食用,珊瑚虫分泌的石灰质形成的珊瑚可供参观。
扁形动物
身体呈两侧对称,背负扁平,有口无肛门
身体由三层细胞构成:内胚层、中胚层和外胚层。
涡虫、华枝睾吸虫、日本血吸虫、绦虫
卵生
日本血吸虫的寄主有钉螺和人;华枝睾吸虫寄生淡水螺,再感染淡水鱼
特征
其它特点
代表动物
生殖方式
与人类关系
线形动物
身体细长,呈圆柱形,体表有角质层,有口有肛门
蛔虫:a.体表有一层角质层起到保护的作用;b.消化管简单,仅有一层细胞构成;c.生殖器官发达,生殖能力强
蛔虫、钩虫、蛲虫、丝虫、线虫等
雌雄异体,小肠内交配产卵(每天可产20万)
预防蛔虫病:首先注意个人卫生,不喝不清洁的水,蔬菜水果要洗干净,饭前便后要洗手;其次要管理好粪便
环节动物
身体呈圆筒形,由许多彼此相似的体节组成,靠刚毛或疣足辅助运动
蚯蚓:a.体形:长圆筒形 b.运动:肌肉和刚毛配合c.呼吸:湿润的体壁(体壁内有丰富的毛细血管)d.前后:环带靠近前端
蚯蚓、沙蚕、水蛭等
雌雄同体,交配后蚓茧受精孵化
蚯蚓在自然界扮演分解者角色并且身体是优良性质饲料,沙蚕是鱼虾、蟹的食饵,蛭素防止血液凝固
特征
代表动物
生殖方式
与人类关系
软体动物
柔软的身体表面有外套膜,大多有贝壳,运动器官是足
河蚌、扇贝、文蛤、蜗牛、乌贼、章鱼、钉螺等
大多数为雌雄异体,卵生
有的可以食用、药用、装饰等,但有的对人体也有害
节肢动物
体表有坚韧的外骨骼,身体和附肢都分节
蝗虫、蜜蜂、蜘蛛、虾、蜈蚣、甲壳动物等
大多为卵生
也有卵胎生和胎生
有些可以食用、药用;帮助植物传粉等,但有的也会引起人们患病、危害农作物等
特征
其它特点
代表动物
生殖方式
与人类关系
两栖动物
幼体生活在水中,用鳃呼吸,经变态发育后营水陆两栖生活,用肺呼吸,皮肤辅助呼吸
在由受精卵发育成新个体的过程中,幼体与成体的形态结构和生活习性差异很大,这样的发育就称为变态发育
青蛙、蟾蜍、蝾螈,娃娃鱼
水中产卵,体外受精
农田害虫的天敌,应当加以保护
爬行动物
体表覆盖角质的鳞片或甲;用肺呼吸;在陆地上产卵,卵表面有坚韧的卵壳
龟、鳖、蛇、鳄、蜥蜴
体内受精,陆地产卵,卵表有韧壳
食用、药用、防治林木害虫等
动物、植物、细菌细胞的对比
比较
动物细胞
植物细胞
细菌细胞
细胞壁
√
√
√
细胞膜
√
√
√
细胞质
√
√
√
细胞核
√
√
无成形细胞核,有DNA集中区域
叶绿体
×
√
×
线粒体
√
√
×
荚膜
×
×
有些细菌有
鞭毛
×
×
有些细菌有

