高考化学二轮复习突破题专题02常见有机物(强化训练)(2份打包,解析版+原卷版,可预览)
展开专题02 常见有机物(强化训练)
1.已知一紫罗兰酮的结构简式是,关于该有机物的说法正确的是
A.其分子式为C13H18O
B.能使溴的四氯化碳溶液、酸性高锰酸钾溶液褪色
C.属于芳香族化合物
D.能发生加成反应、取代反应、水解反应
2.下列说法正确的是
A.乙烯使溴水或酸性高锰酸钾溶液褪色均属于加成反应
B.乙醇与浓硫酸混合,加热至170℃制乙烯的反应属于取代反应
C.用酸性重铬酸钾溶液检验酒驾,发生的反应属于乙醇的氧化反应
D.等质量的乙烯和乙醇完全燃烧,消耗O2的物质的量相同
3.有机物X的结构简式如图,某同学对其可能具有的化学性质进行了预测,其中正确的是
①可以使酸性KMnO4溶液褪色②可以和NaHCO3溶液反应③一定条件下能与H2发生加成反应④在浓硫酸、加热条件下,能与冰醋酸发生酯化反应
A.①② B.②③ C.①②③ D.①②③④
4.①、②、③三种物质的分子式均为C9H12。下列说法错误的是
A.①与苯互为同系物
B.②的一氯代物只有2种
C.①和②分子中所有碳原子均可处于同一平面
D.②和③都能使Br2的CCl4溶液或酸性KMnO4溶液褐色
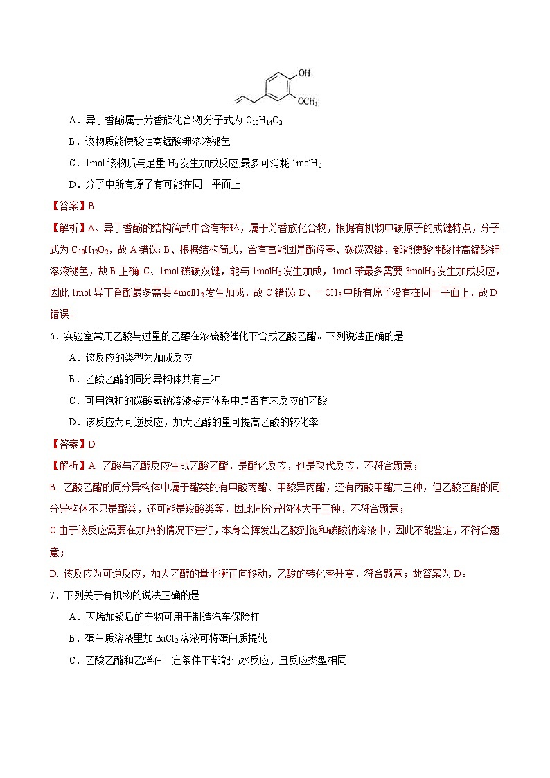
5.异丁香酚可作为合成香料的原料,其结构简式如下图所示。下列有关叙述正确的是( )
A.异丁香酚属于芳香族化合物,分子式为C10H14O2
B.该物质能使酸性高锰酸钾溶液褪色
C.1mol该物质与足量H2发生加成反应,最多可消耗1molH2
D.分子中所有原子有可能在同一平面上
6.实验室常用乙酸与过量的乙醇在浓硫酸催化下合成乙酸乙酯。下列说法正确的是
A.该反应的类型为加成反应
B.乙酸乙酯的同分异构体共有三种
C.可用饱和的碳酸氢钠溶液鉴定体系中是否有未反应的乙酸
D.该反应为可逆反应,加大乙醇的量可提高乙酸的转化率
7.下列关于有机物的说法正确的是
A.丙烯加聚后的产物可用于制造汽车保险杠
B.蛋白质溶液里加BaCl2溶液可将蛋白质提纯
C.乙酸乙酯和乙烯在一定条件下都能与水反应,且反应类型相同
D.篮烷()的一溴取代物共有6种(不含立体异构)
8.羟甲香豆素()是一种治疗胆结石的药物,下列说法正确的是
A.分子中的两个苯环都可以发生加成反应 B.所有原子均处于同一平面
C.二氯代物超过两种 D.1mol羟甲香豆素与氢气加成,最多需要5molH2
9.下列说法正确的是
A.苯乙烯分子中所有原子一定处于同一平面
B.C5H12O能与金属钠反应的同分异构体有8种
C.苯与浓硝酸在常温下发生取代反应制备硝基苯
D.乙烯、乙醇、聚乙烯均可使酸性高锰酸钾溶液褪色
10.下列关于有机物的说法正确的是( )
A.甲烷和苯都是重要的化工原料,可从石油分馏中获得
B.淀粉、菜籽油和蛋白质都是天然高分子化合物
C.室温下,在水中的溶解度:乙醇大于溴乙烷
D.苯乙烯在一定条件下可加聚反应,不可以发生取代反应
11.苦艾精油由天然艾叶萃取精炼而成,中药常用作温经通络,益气活血,祛寒止痛等。现代科学从其中分离出多种化合物,其中四种的结构如下:
下列说法正确的是( )
A.②③分子中所有的碳原子可能处于同一平面内
B.④的一氯代物有5种
C.②、④互为同分异构体
D.①②③均能使酸性高锰酸钾溶液褪色
12.下列关于有机化合物的说法正确的是
A.C4H9C1的同分异构体数目为3
B.用饱和Na2CO3溶液可鉴别乙醇、乙酸和乙酸乙酯
C.乙烯与溴水、酸性高锰酸钾溶液都能发生加成反应
D.淀粉、油脂和蛋白质均为能发生水解反应的高分子化合物
13.某科研人员提出HCHO与O2在羟基磷灰石(HAP)表面催化氧化生成CO2、H2O的历程,该历程示意图如下(图中只画出了HAP的部分结构)。
下列说法不正确的是
A.HAP能提高HCHO与O2的反应速率
B.HCHO在反应过程中,有C—H键发生断裂
C.根据图示信息,CO2分子中的氧原子全部来自O2
D.该反应可表示为:HCHO+O2CO2+H2O
14.任意两个环共用两不直接相连的碳原子的环烃称为桥环化合物。金刚烷就是其中的一种,其结构如图示。下列关于该化合物的说法错误的是
A.与癸烷互为同分异构体 B.二氯代物超过3种
C.分子结构中不含甲基 D.结构中含有2个以上6元环
15.下列关于有机化合物的说法正确的是
A.一定条件下,乙酸能够与CuO反应,而乙醇不能
B.甲烷、甲苯、乙醇、乙酸和酯类都可以发生取代反应
C.基本营养物质都是能发生水解反应的高分子化合物
D.乙烯、乙醇、苯都能与酸性KMnO4溶液发生反应
16.下列实验不用浓硫酸的是
A.实验室制取乙烯 B.苯与混酸反应制硝基苯
C.乙酸与乙醇反应制取乙酸乙酯 D.乙酸乙酯在酸性条件下水解
17.某石化公司“碳九”装船作业时发生泄漏,造成环境污染。“碳九”是指含九个碳原子的芳香烃,下列关于“碳九”的说法不正确的是
A.属于易燃危险品 B.能与浓硫酸和浓硝酸的混合液反应
C.只含碳、氢元素 D.1,2,3-三甲基苯属于“碳九”,其一氯代物有5种
18.已知:乙醇、乙醛的沸点分别为78℃、20.8℃。某同学试图利用下列实验装置来完成“乙醛的制备、收集和检验”一系列实验,其中设计不合理的是
A.提供乙醇蒸气和氧气 B.乙醇的催化氧化 C.收集产物 D.检验乙醛
19.水解反应是有机化学中常见反应,下列有关说法正确的是
A.糖类水解时均生成具有还原性的葡萄糖
B.蛋白质水解的终产物是具有两性的氨基酸
C.油脂属于高分子,水解产物之一是甘油
D.乙酸乙酯在碱性条件下水解生成乙醇和乙酸
20.某研究性小组为了探究石蜡油分解产物,设计了如下实验方案。下列说法错误的是
A.石蜡油是石油减压蒸馏的产物 B.碎瓷片加快了石蜡油的分解
C.酸性高锰酸钾溶液褪色说明生成了乙烯 D.溴的四氯化碳溶液褪色是因为发生了加成反应
21.某种激光染料,它由C、H、O三种元素组成,分子球棍模型如图所下列有关叙述正确的是
①分子式为C10H8O3 ②不溶于水 ③1mol该物质最多能与4molH2加成
④能使酸性KMnO4溶液褪色 ⑤1mol该物质最多能与含2 mol NaOH的溶液反应
A.①②③④ B.③④⑤ C.②③④ D.②③④⑤
22.关于有机物的下列说法正确的是
A.葡萄糖、果糖是单糖,蔗糖、麦芽糖是二糖
B.淀粉与纤维素通式相同,二者互为同分异构体
C.油脂水解都生成饱和脂肪酸和甘油
D.利用蛋白质的颜色反应可鉴别所有蛋白质
23.下列说法错误的是
A.水可以用来鉴别苯和溴苯
B.C4H9C1有四种同分异构体
C.2-甲基丙烷与异丁烷互为同系物
D.等物质的量的乙烯和乙醇完全燃烧的耗氧量相等
24.下列说法正确的是( )
A.工业上利用油脂在酸性条件下的水解制造肥皂
B.葡萄糖在酒化酶作用下发生水解反应得到二氧化碳和乙醇
C.向鸡蛋清溶液中加入稀硫酸能使蛋白质发生凝聚,再加入蒸馏水蛋白质不溶解
D.氨基酸最多消耗1mol氢氧化钠
25.下列说法错误的是
A.麦芽糖和蔗糖水解产物均含有葡萄糖,所以不能用银镜反应鉴别
B.纤维素分子中葡萄糖单元含有羟基,可以发生酯化反应
C.植物油含不饱和脂肪酸酯,能使Br2的CC14溶液退色
D.两种不同的氨基酸可以形成不同的二肽
高考化学二轮复习突破题专题11物质结构与性质(强化训练)(2份打包,解析版+原卷版,可预览): 这是一份高考化学二轮复习突破题专题11物质结构与性质(强化训练)(2份打包,解析版+原卷版,可预览),文件包含高考化学二轮复习突破题专题11物质结构与性质强化训练解析版doc、高考化学二轮复习突破题专题11物质结构与性质强化训练原卷版doc等2份试卷配套教学资源,其中试卷共39页, 欢迎下载使用。
高考化学二轮复习突破题专题10无机工业流程(强化训练)(2份打包,解析版+原卷版,可预览): 这是一份高考化学二轮复习突破题专题10无机工业流程(强化训练)(2份打包,解析版+原卷版,可预览),文件包含高考化学二轮复习突破题专题10无机工业流程强化训练解析版doc、高考化学二轮复习突破题专题10无机工业流程强化训练原卷版doc等2份试卷配套教学资源,其中试卷共41页, 欢迎下载使用。
高考化学二轮复习突破题专题08实验大综合(强化训练)(2份打包,解析版+原卷版,可预览): 这是一份高考化学二轮复习突破题专题08实验大综合(强化训练)(2份打包,解析版+原卷版,可预览),文件包含高考化学二轮复习突破题专题08实验大综合强化训练解析版doc、高考化学二轮复习突破题专题08实验大综合强化训练原卷版doc等2份试卷配套教学资源,其中试卷共44页, 欢迎下载使用。

