- 专题06 声音特性的辨别(解析版)-2022-2023学年八年级物理上册学优生期中期末复习难点题型专 试卷 2 次下载
- 专题07 实验探究:声现象相关实验(解析版)-2022-2023学年八年级物理上册学优生期中期末复习 试卷 2 次下载
- 专题09 物态变化现象解释(解析版)-2022-2023学年八年级物理上册学优生期中期末复习难点题型 试卷 2 次下载
- 专题10 实验探究:物态变化相关实验(解析版)-2022-2023学年八年级物理上册学优生期中期末复 试卷 2 次下载
- 专题11 生活中的光现象(解析版)-2022-2023学年八年级物理上册学优生期中期末复习难点题型专项突破(人教版) 试卷 2 次下载
专题08 温度计的特殊使用(解析版)-2022-2023学年八年级物理上册学优生期中期末复习难点题型
展开2022-2023学年八年级物理上册学优生期中期末复习难点题型专项突破(人教版)
专题08 温度计的特殊使用
1.(2021•儋州期末)严冬,湖面上结了厚厚的冰,但冰下面鱼儿仍在游动,为了测出冰下水的温度,徐强同学在冰上打了个洞,拿来一支实验室用的温度计,用下列四种方法测水温,正确的做法是( )
A.用线将温度计拴牢从洞中放入水中,待较长时间后从水中提出,读出示数
B.取一塑料饮水瓶,将瓶拴住从洞中放入水里,水灌满瓶后取出,再用温度计测瓶中水温
C.取一塑料饮水瓶,将温度计悬吊在瓶中,再将瓶拴住从洞中放入水里,水灌满瓶后待较长时间,然后将瓶取出,立即从瓶外观察温度计示数
D.手拿温度计,从洞中将温度计插入水中,待较长时间后取出立即读出示数
解:
A、用线将温度计拴牢从洞中放入水中,待较长时间后从水中提出,读出示数,不符合温度计的使用方法,故A错;
B、水灌满瓶后取出,温度会升高,不再是河水的温度,相当于取出温度计读数,故B错;
C、取一塑料饮水瓶,将温度计悬吊在瓶中,再将瓶拴住从洞中放入水里,水灌满瓶后待较长时间,然后将瓶取出,立即从瓶外观察温度计示数,这样能保证瓶取出后,温度计的示数不会降低,故C正确;
D、取出读出示数,不符合温度计的使用方法,故D错。
答案:C。
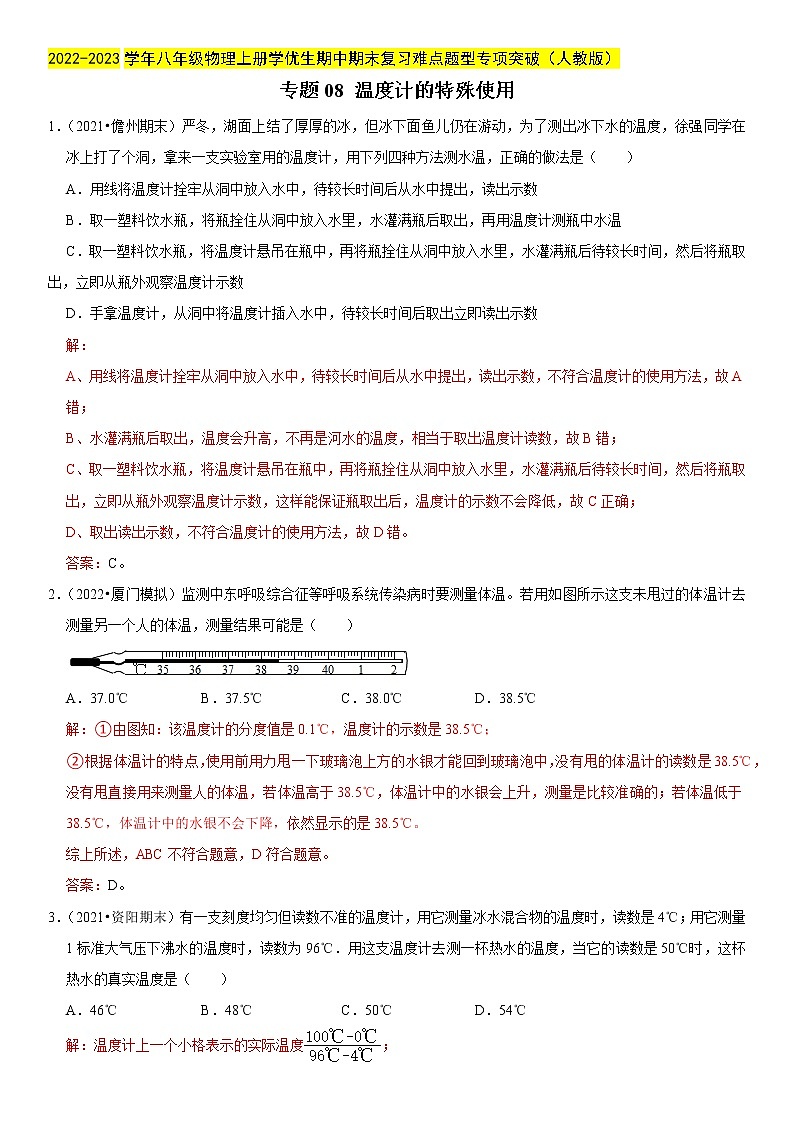
2.(2022•厦门模拟)监测中东呼吸综合征等呼吸系统传染病时要测量体温。若用如图所示这支未甩过的体温计去测量另一个人的体温,测量结果可能是( )
A.37.0℃ B.37.5℃ C.38.0℃ D.38.5℃
解:①由图知:该温度计的分度值是0.1℃,温度计的示数是38.5℃;
②根据体温计的特点,使用前用力甩一下玻璃泡上方的水银才能回到玻璃泡中,没有甩的体温计的读数是38.5℃,没有甩直接用来测量人的体温,若体温高于38.5℃,体温计中的水银会上升,测量是比较准确的;若体温低于38.5℃,体温计中的水银不会下降,依然显示的是38.5℃。
综上所述,ABC不符合题意,D符合题意。
答案:D。
3.(2021•资阳期末)有一支刻度均匀但读数不准的温度计,用它测量冰水混合物的温度时,读数是4℃;用它测量1标准大气压下沸水的温度时,读数为96℃.用这支温度计去测一杯热水的温度,当它的读数是50℃时,这杯热水的真实温度是( )
A.46℃ B.48℃ C.50℃ D.54℃
解:温度计上一个小格表示的实际温度;
温度计测量某种液体的温度为50℃时,这种液体的实际温度为=50℃。
可见此时所测的温度恰好与热水的实际温度一致,选项C正确。
答案:C。
4.(2021•绵阳期末)如图所示为寒暑表,40℃与10℃两条刻度线相距AB=6厘米,刻度线C与刻度线B相距BC=3厘米。下列判断正确的是( )
A.C处应该刻上5℃ B.C处应该刻上﹣5℃
C.20℃刻度线距A处2厘米 D.20℃刻度线距B处3厘米
解:
AB、因为40℃与10℃两条刻度线相距AB=6厘米,所以两条刻度线相距1cm温度差为5℃,当BC=3厘米时,温度相差3×5℃=15℃,又因为寒暑表越往上示数越大,故A示数为40℃,B示数为10℃,C的示数为10℃﹣15℃=﹣5℃,故A错误,B正确;
CD、20℃与30℃相差10℃,相隔=2cm,即在B的上面2cm处或A下面6cm﹣2cm=4cm处,故CD错误。
答案:B。
5.(2022•邵阳模拟)甲、乙、丙三支酒精温度计的量程、分度值都一样,甲和乙玻璃管的内径相同,甲玻璃泡的容积比乙大。乙和丙玻璃泡的容积相同,乙的内径比丙细。由此可判断这三支温度计的相邻两刻度线之间的距离( )
A.甲最长 B.乙最长 C.丙最长 D.一样长
解:
(1)甲和乙两支温度计,玻璃管内径粗细相同,甲的玻璃泡容积比乙的大(即甲中酒精的体积较大),因此它们升高或降低相同温度时,酒精在甲温度计内径部分中膨胀或收缩的体积大,因此甲的相邻两刻度线之间的距离比乙要大;
(2)乙和丙玻璃泡的容积相同,即乙和丙两支温度计的玻璃泡内装等量的酒精,故当它们升高或降低相同温度时,酒精膨胀或收缩的体积相同,内径粗的丙温度计液柱短,内径细的乙温度计液柱长,它们表示的温度是一样的,因此乙的刻度比丙的刻度稀疏,由于它们量程相同、最小刻度相同,所以乙的相邻两刻度线之间的距离比丙要大;
综合分析甲温度计的相邻两刻度线之间的距离最长,故A正确。
答案:A。
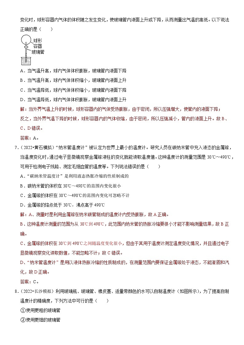
6.(2022•合肥模拟)图为伽利略制造的第一个温度计,它可以测量气体的温度。若外部大气压不变,在气温发生变化时,球形容器内气体的体积随之发生变化,使玻璃管内液面上升或下降,从而测量出气温的高低。以下说法正确的是( )
A.当气温升高,球内气体体积膨胀,玻璃管内液面下降
B.当气温升高,球内气体体积缩小,玻璃管内液面上升
C.当气温降低,球内气体体积缩小,玻璃管内液面下降
D.当气温降低,球内气体体积膨胀,玻璃管内液面上升
解:当外界气温上升的时候,球形容器内的气体受热膨胀,由于密闭,所以压强增大,使管内的液面下降;
反之,当外界气温下降的时候,球形容器内的气体收缩,由于密闭,所以压强减小,管内的液面上升。故B、C、D错误。
答案:A。
7.(2022•黄石模拟)“纳米管温度计”被认定为世界上最小的温度计。研究人员在碳纳米管中充入液态的金属镓,当温度变化时,通过电子显微镜观察金属镓液柱的变化就能读取温度值。这种温度计的测量范围是30℃~490℃,可用于检测电子线路、测定毛细血管的温度等。下列说法错误的是( )
A.“碳纳米管温度计”是利用液态热胀冷缩的性质制成的
B.碳纳米管的体积在30℃~490℃的范围内变化很小
C.金属镓的体积在30℃~490℃的范围内变化可忽略不计
D.金属镓的熔点低于30℃,沸点高于490℃
解:A、测量时是利用金属镓在纳米碳管制成的温度计内受热膨胀,故A正确。
B、这种温度计测量的范围为从30℃到490℃,此范围内纳米管的热胀冷缩要很小才能不影响测量结果,故B正确。
C、金属镓的体积在30℃到490℃之间随温度变化很小,但由于其用于温度计测定温度变化情况,并且通过电子显微镜观察变化读取数值,不能忽略不计;故C错误。
D、“纳米管温度计”是用以液体热胀冷缩的性质制成的,在测量范围内要保证金属镓处于液态,不能凝固和汽化,故D正确。
答案:C。
8.(2022•长沙模拟)利用玻璃瓶、玻璃管、橡皮塞、适量带颜色的水可以自制温度计(如图所示),为了提高自制温度计的精确度,下列方法中可行的是( )
①使用更粗的玻璃管
②使用更细的玻璃管
③换用更大的玻璃瓶装水
④换用更小的玻璃瓶装水
A.①③ B.②③ C.②④ D.①④
解:
①玻璃泡中的液体升高相同的温度,体积膨胀相同,如果管越粗,上升的高度越少,越不灵敏,故①错误;
②玻璃泡中的液体升高相同的温度,体积膨胀相同,如果管越细,上升的高度越多,越灵敏,故②正确;
③使用更大的玻璃瓶装水,细管的液面上升的高度越明显,故③正确;
④使用更小的玻璃瓶装水,细管的液面上升的高度不明显,故④错误,故B正确,ACD错误。
答案:B。
9.(2022•无锡模拟)如图所示,在探究冰的熔化特点时,为测量试管中碎冰的温度,应使温度计的玻璃泡与碎冰 充分接触 ,图中温度计的示数为 ﹣4 ℃。
解:
(1)用温度计测量碎冰温度时,温度计的玻璃泡要与碎冰充分接触,但不能将其碰到试管底或者试管壁,防止影响测量结果;
(2)由图知,温度计的分度值为1℃,示数在0的下面,是零下,所以其示数为﹣4℃。
答案:充分接触;﹣4。
10.(2022•昆明模拟)摄氏温度的规定:在一个标准大气压下,纯净的冰水混合物的温度定为0℃,水沸腾时的温度定为100℃.将0~100℃之间划分为100等分,每一等分就是1℃.华氏温度的规定:在一个标准大气压下,纯净的冰水混合物的温度定为32℉(℉,读作华氏度),水沸腾时的温度定为212℉.将32~212℉之间划分为180等分,每一等分就是l℉.则华氏度F与摄氏度t之间的关系是F= 1.8t+32 ℉.人的正常体温大约为 37 ℃。
解:(1)∵华氏温标规定:1标准大气压下沸水的温度为212华氏度,冰水混合物的温度是32华氏度,中间分为180等分,每一等分代表1华氏度;
∴摄氏温差100度等同华氏温差180度;
即1摄氏度=华氏度=1.8华氏度;
又知:华氏温度起点为32华氏度等于摄氏温度的0度;
所以,华氏温度与摄氏温度之间的关系为:F=1.8t+32。
(2)人的正常体温大约为37℃。
答案:F=1.8t+32;37。
11.(2021•临沂期中)在测量物质的温度时,甲、乙、丙三位同学按如图所示方法读数,正确的是 乙 ,该物质的温度是 ﹣38 ℃。
解:(1)甲俯视读数会偏大,丙仰视读数会偏小,乙读数时,视线和液柱的上表面相平,读数正确;
(2)温度计上的刻度上面的小,即液柱上升时,对于的刻度值变小,所以温度是零下,每一个大格代表10℃,每一个小格代表1℃,示数是﹣38℃。
答案:乙;﹣38。
12.(2022•黄冈模拟)北方的冬天天气比较寒冷,房间内一般都要安装暖气片供暖。在房间暖气片温度保持不变的情况下,房间内的平衡温度将随外界温度的变化而变化。研究表明,房间内暖气片和房内的温差与房间内外的温差之比保持不变。当外界温度为﹣23℃时,房间内的温度长时间保持13℃不变;当外界温度为﹣18℃时,房间内温度长时间保持16℃不变,则房间内暖气片的温度应为 67 ℃.当房间内温度长时间保持25℃不变时,外界温度为 ﹣3 ℃。
解:
设暖气片的温度是T暖,房间内的温度为T内,房间外的温度为T外根据题意可得:=a(常数)
则=a﹣﹣﹣﹣﹣﹣﹣﹣①
=a﹣﹣﹣﹣﹣﹣﹣②
以上两式联立可得:T暖=67℃,a=1.5;
当房间内温度长时间保持25℃不变时,代入以上的比例式可得:外界温度为﹣3℃。
答案:67;﹣3。
13.(2021•盐城期中)如图是小科设计的一个气体温度计的示意图。瓶中装的是气体,瓶塞不漏气,弯管中间有一段液柱。
(1)该温度计是根据 气体 (填“液体”或“气体”)的热胀冷缩来测量温度的。
(2)在标准大气压下将此装置从热水中拿出放到冰水混合物中,此时液柱向 右 移动(选填“左”或“右”),等液柱稳定后,液柱处的刻度应标 0 ℃。
(3)A、B两处对应的温度的关系是:A处 > B处(填“<”、“=”或“>”)。
解:
(1)这是个气体温度计,所以是根据气体的热胀冷缩来测量温度的。
(2)在标准大气压下将此装置从热水中拿出放到冰水混合物中,温度降低时,瓶内气体体积就要减小,所以液柱向右移动;冰水混合物的温度是0℃,等液柱稳定后,液柱处的刻度应标0℃;
(3)温度升高时,瓶内气体就要膨胀,所以会把液柱向左推,故A处的温度高于B处的温度;
答案:(1)气体;(2)右;0;(3)>。
14.(2022•广州模拟)2015年春节,小红去北方看雾凇,在公园看到温度计(寒暑表)如图所示,其量程为 ﹣40℃~50℃ ,当时气温为 ﹣16 ℃,温度计内的测温液体可能是表格中的 酒精 。
物质 | (标准大气压下) | |
沸点/℃ | 凝固点/℃ | |
酒精 | 78 | ﹣117 |
水 | 100 | 0 |
水银 | 357 | ﹣39 |
解:
(1)图中温度计的分度值为2℃,能测量的最低温度是﹣40℃,最高温度是50℃,故量程为﹣40℃~50℃;
(2)液柱位置在零摄氏度以下,位于﹣10以下第3个小格,故其示数为﹣16℃;
(3)通过观察温度计的测量范围,并比较表中的数据可知,酒精的沸点为78℃,大于温度计的最大测量值,凝固点为﹣117℃,小于温度计的最低温度,而水和水银的凝固点都大于温度计的最低温度,因此温度计内的液体是酒精。
答案:﹣40℃~50℃;﹣16;酒精。
15.(2021•绥化中考)小明自制了一个温度计,在玻璃瓶里装满带颜色的水,给玻璃瓶配一个橡皮塞,橡皮塞上插进一根细玻璃管,使橡皮塞塞住瓶口,玻璃管与橡皮塞、橡皮塞与瓶口密封,如图所示。实验时,常温条件下将该装置放入温度较高的水中,观察到细玻璃管中液柱高度的变化情况是 先下降后上升 。请你分析发生这种现象的原因: 玻璃瓶先受热膨胀,容积变大,液柱下降:水后受热膨胀,体积变大,液柱上升 。
解:将该装置放入温度较高的水中,首先玻璃瓶受热膨胀,容积增大;水后受热膨胀,体积变大,液柱上升。
答案:先下降后上升;玻璃瓶先受热膨胀,容积变大,液柱下降:水后受热膨胀,体积变大,液柱上升。
16.(2021•绵阳期末)有一种能反映空气中水蒸气含量的装置叫做干湿泡湿度计。如图所示,它是由两个相同的温度计并列制成的,其中一个温度计的玻璃泡被湿布包起来了。两个温度计的读数不一样,湿泡温度计的读数较 小 ,在一定的温度下,两个温度计读数的差别越大,表示空气的湿度越 小 。(填“大或小”)
解:
干湿泡温度计测空气中水蒸气含量的大致原理:干泡温度计放置在空气中,显示的是空气的正常温度;湿泡温度计下端包着湿布,湿布上的水分蒸发吸热,因此湿泡温度计的示数比干泡温度计的示数低;在一定温度下,两个温度计读数的差别越大,表示空气中的水蒸气越少,空气的湿度越小。
答案:小;小。
17.(2021•厦门期末)小佳设计了一个简易气体温度计。示意图如图甲,瓶塞上方细管中有一段液柱
(1)此温度计是根据气体的 热胀冷缩 原理制成的。
(2)在1个标准大气压下,将此瓶浸没在纯净的冰水混合物中,液柱移动到A处,标记 0 ℃,再将它浸没在沸水中,液柱移到 100 ℃,在A、B问进行等分,可制成一个温度计。
(3)你认为影响此温度计灵敏度的因素有 玻璃泡大小 ; 管内径粗细 (答出两点)
(4)如果将该直管折成直角弯管,如图所示,其它条件保持不变,那么B处标记的温度值将 减小 (选填“变大”“不变”或“变小”)。
解:
(1)这是个气体温度计,所以是根据气体的热胀冷缩来测量温度的;
(2)标准大气压下,冰水混合物的温度为0℃,所以此处的刻度应标0℃;沸水的温度为100℃;
(3)温度计的灵敏度取决于气体体积变化,玻璃泡的体积越大、管内径越细越灵敏,故影响温度计灵敏度的因素有:玻璃泡大小、管内径粗细;
(4)管在竖直方向时大气压加上液柱的压强等于容器内的压强,即容器内的压强大于大气压,管在水平方向时大气压等于容器内的压强,故如果将该直管折成直角弯管,容器内的压强大于大气压,压着液柱向左移动,故相同温度时,液柱偏左,那么B处标记的温度值将减小。
答案:(1)热胀冷缩;(2)0;100;(3)玻璃泡大小;管内径粗细;减小。
18.(2021•杭州期中)我市某中学有一个“温度计探究”综合实践活动小组,开展了有关温度计的专题探究。他们通过查阅资料得知17世纪时,意大利伟大的物理学家伽利略曾设计过一种温度计,其结构为:一根麦秆粗细的玻璃管,一端与鸡蛋大小的玻璃泡相连,另一端竖直插在水槽中,并使玻璃管内吸入一段水柱。根据管内水柱的高度的变化,可测出相应的环境温度。为了探究“伽利略温度计”的工作过程,课题小组的同学按照资料中描述,自制了如图所示的测温装置,图中A为一个小塑料瓶,B为饮料吸管,通过一个软木塞与A连通,管的下端竖直插在一个大水槽中,使吸管内外的水面有一高度差h。经过讨论,课题组精心设计了一份实验方案,并认真地进行实验探究3
(1)在不同温度下,课题组分别测出了对应的水柱高度h,记录的实验数据如下表所示:
温度(℃) | 17 | 19 | 21 | 23 | 25 | 27 |
高度h(cm) | 30.0 | 24.9 | 19.7 | 14.6 | 9.4 | 4.2 |
相邻高度的高度差△h(cm) |
| 5.1 | 5.2 | 5.1 | M | 5.2 |
(2)根据表中散据,计算出空格M内的相邻高度的高度差数值为 0.052 m,通过表中数据分析,可得出结论:
①水柱高度h随温度的升高而 降低 (填升高、降低或不变);
②若在不同的高度,吸管上刻有对应的温度值,则吸管上温度的数值从上往下看,上面的效值要 小 (填:大、小、无法确定);
③若对应的水柱高为40.3厘米,则此时所对应的温度是: 13℃
(3)通过实验探究,课题组同学还发现,若用此“伽利略温度计”来测温度,还存在一些不足之处,其中主要的不足之处是 使用不方便、测量范围较小、温度示数易受大气压变化的影响而不准确 (至少写出一点)。
解:(2)根据表中的数据h4=14.6cm和h5=9.4cm可以计算出空格M内的相邻高度的高度差值△h4=h4﹣h5=14.6cm﹣9.4cm=5.2cm=0.052m。
①、从表中的数据,当温度为17℃、19℃、21℃、23℃、25℃、27℃时,对应的水柱高度h分别为:30.0cm、24.9cm、19.7cm、14.6cm、9.4cm、4.2cm。可以得出水柱高度随着温度的升高而降低。
②、由①可以得出,当水柱越低时,温度越高,因此从上往下看,温度值由小变大。
③水柱高为40.3厘米与水柱高30.0cm时的高度的差值为△h=40.3cm﹣30.0cm=10.3cm;温度从21℃降低到19℃时的水柱升高的高度差为5.2cm,温度从19℃降低到17℃时的水柱升高的高度差为5.1cm,由此推算可知,当水柱高为40.3厘米与水柱高30.0cm时,温度降低了4℃,故温度为13℃。
(3)此温度计的液柱高度还受外界的大气压强的影响,当外界压强增大时,管内液柱也会随着升高,可能误认为是温度降低了,而且使用不方便、测量范围较小。
答案:(2)0.052;①降低;②小;③13℃;(3)使用不方便、测量范围较小、温度示数易受大气压变化的影响而不准确。
专题14 三条特殊光线作图(解析版)-2022-2023学年八年级物理上册学优生期末复习难点题型专项突破(人教版): 这是一份专题14 三条特殊光线作图(解析版)-2022-2023学年八年级物理上册学优生期末复习难点题型专项突破(人教版),共7页。
专题12 光现象作图(解析版)-2022-2023学年八年级物理上册学优生期中期末复习难点题型专项突破(人教版): 这是一份专题12 光现象作图(解析版)-2022-2023学年八年级物理上册学优生期中期末复习难点题型专项突破(人教版),共10页。试卷主要包含了光的反射作图,光的折射作图等内容,欢迎下载使用。
专题11 生活中的光现象(解析版)-2022-2023学年八年级物理上册学优生期中期末复习难点题型专项突破(人教版): 这是一份专题11 生活中的光现象(解析版)-2022-2023学年八年级物理上册学优生期中期末复习难点题型专项突破(人教版),共13页。

