精品解析:重庆市璧山中学校2021-2022学年高一上学期期中生物试题
展开2021-2022学年度重庆市璧山中学校高2024届期中测试试题
生物
一、单选题(每小题1.5分,共60分)
1. 有关病毒的起源及与细胞的关系,目前最能被接受的是:生物大分子→细胞→病毒。下列观点能支持病毒的起源是在细胞产生之后的是( )
A. 病毒是目前发现的最简单的生物
B. 有些病毒的核酸与哺乳动物细胞DNA某些片段的碱基序列十分相似
C. 病毒的化学组成简单,只有核酸和蛋白质两类分子
D. 所有病毒都是寄生的,病毒离开细胞不能进行新陈代谢
2. 在不同的放大倍数下,所呈现的视野分别为甲和乙(如图所示),下列相关叙述正确的是( )
A. 若使用相同的光圈,则甲比乙亮
B. 在甲中所观察到的细胞,在乙中均可被观察到
C. 若玻片右移,则甲的物像会右移而乙的物像左移
D. 若在甲中看到的物像模糊,则改换成乙就可以看到清晰的物像
3. 下列关于细胞学说及其建立的叙述,错误的是( )
A. 细胞学说主要是由施莱登和施旺提出的
B. 细胞学说的重要内容之一是:动物和植物都是由细胞发育而来的
C. 细胞学说认为细胞分为真核细胞和原核细胞
D. 细胞学说阐明了细胞的统一性和动植物体结构的统一性
4. 美国细胞生物学家威尔逊(E。B.Wilson)曾经说过:“每一个生命科学问题的答案都必须在细胞中寻找”。他做出这一结论的理由最可能是( )
A. 细胞内能发生一切生命活动 B. 细胞是一切生物体结构和功能的基本单位
C. 各种生物的生命活动是在细胞内或细胞参与下完成的 D. 有些生物是由一个细胞构成的
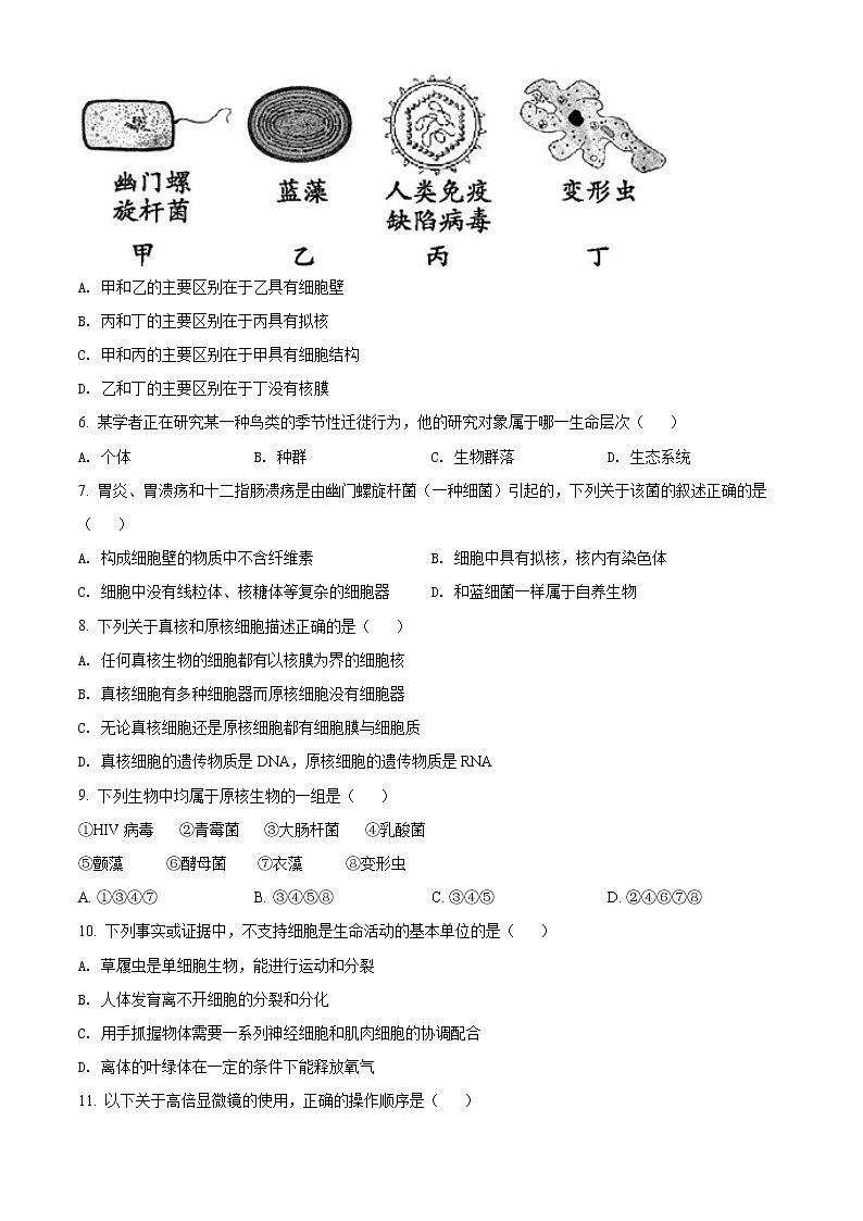
5. 下图所示是四种不同的生物,下列相关叙述正确的是( )
A. 甲和乙的主要区别在于乙具有细胞壁
B. 丙和丁的主要区别在于丙具有拟核
C. 甲和丙的主要区别在于甲具有细胞结构
D. 乙和丁的主要区别在于丁没有核膜
6. 某学者正在研究某一种鸟类的季节性迁徙行为,他的研究对象属于哪一生命层次( )
A. 个体 B. 种群 C. 生物群落 D. 生态系统
7. 胃炎、胃溃疡和十二指肠溃疡是由幽门螺旋杆菌(一种细菌)引起的,下列关于该菌的叙述正确的是( )
A. 构成细胞壁的物质中不含纤维素 B. 细胞中具有拟核,核内有染色体
C. 细胞中没有线粒体、核糖体等复杂的细胞器 D. 和蓝细菌一样属于自养生物
8. 下列关于真核和原核细胞描述正确的是( )
A. 任何真核生物的细胞都有以核膜为界的细胞核
B. 真核细胞有多种细胞器而原核细胞没有细胞器
C. 无论真核细胞还是原核细胞都有细胞膜与细胞质
D. 真核细胞的遗传物质是DNA,原核细胞的遗传物质是RNA
9. 下列生物中均属于原核生物的一组是( )
①HIV病毒 ②青霉菌 ③大肠杆菌 ④乳酸菌
⑤颤藻 ⑥酵母菌 ⑦衣藻 ⑧变形虫
A. ①③④⑦ B. ③④⑤⑧ C. ③④⑤ D. ②④⑥⑦⑧
10. 下列事实或证据中,不支持细胞是生命活动的基本单位的是( )
A. 草履虫是单细胞生物,能进行运动和分裂
B. 人体发育离不开细胞的分裂和分化
C. 用手抓握物体需要一系列神经细胞和肌肉细胞的协调配合
D. 离体的叶绿体在一定的条件下能释放氧气
11. 以下关于高倍显微镜的使用,正确的操作顺序是( )
①在低倍镜下观察清楚后,把要放大观察的物象移至视野中央
②用细准焦螺旋调焦并观察
③转动转换器,换成高倍镜
④转动反光镜或光圈使视野明亮
A. ①②③④ B. ④①③② C. ④②③① D. ①③④②
12. 下列对生命系统结构层次顺序的正确描述是( )
A. 细胞→组织→器官→系统→种群→生物体→群落→生态系统→生物圈
B. 细胞→组织→器官→系统→生物体→种群→群落→生物圈→生态系统
C. 细胞→组织→器官→系统→生物体→种群→群落→生态系统→生物圈
D. 细胞→组织→器官→生物体→系统→种群→群落→生态系统→生物圈
13. 所有的原核细胞都具有( )
A. 细胞膜和核糖体 B. 细胞膜和叶绿体
C. 内质网和中心体 D. 核糖体和线粒体
14. 在观察装片时,由低倍镜换成高倍镜,细胞大小、细胞数目、视野亮度的变化( )
A. 变大、变少、变暗 B. 变大、变多、变亮
C. 变小、变多、变暗 D. 变小、变多、变亮
15. 下列对颤藻和黑藻(绿色植物)的叙述,正确的是( )
A. 细胞中都有染色质 B. 都含有叶绿素,且都能进行光合作用
C. 都含有核糖体和中心体 D. 都具有以核膜为界限的细胞核
16. 下列对生命系统的有关叙述中,正确的是( )
A. 生命系统的每个层次都是“系统”,能完整表现生命活动的最基本的“生命系统”是“细胞”
B. 蛋白质和核酸等生命大分子本身也可算作“系统”,也属于“生命系统”的层次
C. “生态系统”是生命系统的一个层次,它代表一定自然区域相互间有直接或间接联系的所有生物
D. 生物个体中由功能相关“器官”联合组成的“系统”层次,是每种生物个体都具备的
17. 艾滋病是当今世界上最难治愈的疾病之一,被称为“超级癌症”,2005年﹣2010年世界艾滋病日的宣传口号都确定为“遏制艾滋、履行承诺”,艾滋病病毒属于生物的理由是( )
A. 由有机物组成 B. 具有细胞结构
C. 能使其他生物致病 D. 能复制产生后代
18. 流感病毒没有细胞结构,必须在宿主细胞内才能完成增殖这一生命活动,这一事实说明了( )
A. 生物的生命活动离不开细胞
B. 没有细胞结构的生物也可独立完成各种生命活动
C. 流感病毒只有增殖这一生理活动依赖于宿主细胞,其他生命活动可自主完成
D. 细胞结构使流感病毒的增殖免受外界因素的干扰
19. 将“b”字放在显微镜下观察,视野内看到的物像是( )
A. b B. d
C. q D. p
20. 某生物学家研究一片草原中的生物群落,他应研究( )
A. 草原上全部植物
B. 草原上的全部生物
C. 草原上的全部动植物
D. 草原上的全部生物及其无机环境
21. 在细胞内含量极少,但对维持生命活动必不可少的元素有( )
A. Fe、Mn、Zn、Mg B. Zn、Cu、Mg、Ca
C. Zn、Cu、B、Mn D. Mg、Mn、Cu、Mo
22. 沙蜥是一种生活在沙漠中的动物,其体内含量最多的化合物是( )
A. 蛋白质 B. 脂质 C. 糖类 D. 水
23. 下列关于“检测生物组织中的脂肪”活动的叙述中,错误的是( )
A. 苏丹Ⅲ染液能使细胞中的脂肪呈紫红色
B. 本实验中50%酒精的作用是洗去表面多余的染料
C. 观察生物组织中的脂肪时,一般需先制作装片
D. 制片时,需从前向后拖动刀片将花生子叶切成薄片
24. 虽然微量元素在生物体内含量很少,但它们是维持正常生命活动不可缺少的。下列能证明这一观点的是( )
A. 植物缺镁时,叶片变黄 B. 缺磷会影响磷脂的合成
C. 植物缺钾时,更易倒伏 D. 人体缺铁时,会出现贫血
25. 构成细胞的元素有很多,其中某四种元素之和在人体中所占比例在96%以上。如图为这四种元素在细胞鲜重状态下的含量,以下按①②③④顺序排列正确的是( )
A. C、O、H、N B. N、H、O、C
C. O、C、N、H D. H、O、C、N
26. 无机盐是某些化合物的重要组成成分。叶绿素、血红蛋白中含有的无机盐离子分别是( )
A. Mg2+、Fe2+ B. Na+、K+ C. Cl-、Mg2+ D. Mn2+、Fe2+
27. 无机盐在生物体内的含量不高。细胞中大多数无机盐的存在状态是( )
A. 与蛋白质结合 B. 离子形式
C. 与糖结合 D. 与水结合
28. 足球运动员在比赛时,有时会发生腿部抽筋的现象,可能是由于他们血液中缺少( )
A. 糖类 B. 水分 C. 钙盐 D. 钾盐
29. 下列选项中,属于动植物细胞共有的糖类是( )
A. 葡萄糖、核糖、脱氧核糖 B. 葡萄糖、淀粉、果糖
C. 淀粉、脱氧核糖、乳糖 D. 麦芽糖、果糖、乳糖
30. 下列糖类中,构成植物细胞壁主要成分的是( )
A. 蔗糖 B. 肝糖原 C. 淀粉 D. 纤维素
31. 淀粉、纤维素和糖原的单体是( )
A. 核糖 B. 半乳糖 C. 葡萄糖 D. 脱氧核糖
32. 某糖类分子水解后可产生1分子葡萄糖和1分子半乳糖,此分子是( )
A. 乳糖 B. 麦芽糖 C. 蔗糖 D. 淀粉
33. 1965年我国科学家完成了结晶牛胰岛素的合成,这是世界上第一次人工合成蛋白质类生物活性物质。构成蛋白质的基本单位是( )
A. 羧基 B. 氨基 C. 氨基酸 D. 核苷酸
34. 临床通过检测一定时间内尿液中的含氮量,可以粗略地估算某一物质在该时间内的分解量,该物质是( )
A. 蛋白质 B. 脂肪 C. 葡萄糖 D. 淀粉
35. 某蛋白质分子由64个氨基酸分子组成,其合成过程中共脱去63个水分子,则该蛋白质分子肽键个数是( )
A. 65 B. 64 C. 63 D. 62
36. 下图是某一多肽链的分子结构式,其中表示肽键的是( )
A. ① B. ③ C. ⑥ D. ④
37. 以下物质只含有C、H、O三种元素的是( )
A. 脱氧核糖和糖原 B. 氨基酸和脂质 C. 蛋白质和核糖 D. 葡萄糖和磷脂
38. 下列四个结构式中,属于构成蛋白质的氨基酸分子的是( )
A. B.
C. D.
39. 吃煮熟的鸡蛋更容易消化吸收,原因是加热过程中使其蛋白质变性失活,这是由于高温破坏了蛋白质的( )
A. 肽键 B. 肽链 C. 空间结构 D. 氨基酸
40. 血红蛋白分子有574个氨基酸,4条肽链,在形成此蛋白质分子时,脱去的水分子数和形成的肽键数分别是
A. 570 和 570 B. 570 和 573 C. 573 和 570 D. 573 和 573
第II卷(非选择题,共40分。除标注外,其余每空1分)
41. 下表是某同学在做几个实验时所用的材料、实验条件和观察内容。回答问题:
组别 | 材料 | 实验条件 | 观察内容 |
A | 苹果匀浆 | 斐林试剂、水浴加热 | 颜色反应 |
B | 浸泡过的花生种子 | 清水、苏丹Ⅲ染液、50%的酒精溶液 | 细胞中着色的小颗粒 |
C | 豆浆 | 双缩脲试剂A液和B液 | 颜色反应 |
(1)上述实验中,需要使用显微镜进行观察的是_____(填实验组别字母)。
(2)A组实验观察到的颜色反应是_____。B组实验50%的酒精的作用是_____。
(3)A组实验不用西瓜匀浆作为实验材料的原因是_____。
(4)在C组实验操作中双缩脲试剂使用方法是_____。
42. 如图为四种细胞亚显微结构示意图,据图回答:
(1)A与C的主要区别是_____。
(2)B图细胞中不具有_____,但含有_____,所以是能进行光合作用的_____生物。
(3)四幅图中的细胞共有的细胞器是_____,由此看出不同种类的细胞间具有_____性。
(4)病毒与四幅图中的生物结构上最大的区别是_____。
(5)湖泊水体被污染,出现富营养化现象时,湖中的甲会大量繁殖,形成_____。严重时,湖面漂浮一层绿膜,有人认为,这是绿藻而不是B,你建议采用哪种简单方法进行判断?_____。
43. 如图为一种人工合成的化合物的结构简式,请据图回答:
(1)写出下列基团的结构:氨基_____________,羧基_____________。
(2)该化合物是由________个氨基酸失去_______分子水而形成的,该化合物叫_____________。
(3)该化合物由_______种氨基酸构成,在肽链形成过程中,从左向右看第三个氨基酸的R基是_____________,写出氨基酸的结构通式__________________________。
(4)若氨基酸的平均相对分子质量为100,则该化合物的相对分子质量为_____________。
(5)蛋白质具有多样性的原因是__________________________。
44. 如图为细胞中由C、H、O三种元素组成的某种化合物的形成,据图回答下列问题:
(1)若B是由2分子单体A缩合而成的化合物,则B称为_________,该化合物在植物细胞中最重要的是________和_________,在人和动物乳汁中含量最丰富的是____________。
(2)若B是由大量单体A缩合而形成的化合物,则B称为__________,在人和动物的肝脏中是指_________,在马铃薯块茎中,主要指___________和能形成高等植物细胞壁的__________。
(3)物质C是________,在动物体内除图中所示功能外,还有_______、缓冲和减压的作用。
45. 土壤中的元素对植物的生长具有重要的作用,请回答下列问题:
(1)通常土壤中的磷元素被植物吸收后,在植物细胞内主要以______的形式存在。
(2)有研究发现:施磷可以提高植物的抗旱性和使植物提早成熟。为了验证这一结论,某同学进行下列实验,请补充完整实验内容。
步骤一:取40株生长状况相同的小麦随机分成四组,用红壤(缺磷)种植在同一地方的不同区域,并标记为A、B、C、D。
步骤二:A组正常浇水、施过磷酸钙,B组正常浇水、______,C组______、施过磷酸钙,D组种植后不作任何处理。(不考虑钙元素等的作用)
步骤三:3个月后观察并记录小麦的生长状况和开花状况。
预期结果:若______,则说明施磷可以提高小麦抗旱性;若______,则说明施磷可以使小麦提早成熟。
重庆市璧山来凤中学2023-2024学年高一上学期12月月考生物试题(Word版附解析): 这是一份重庆市璧山来凤中学2023-2024学年高一上学期12月月考生物试题(Word版附解析),共27页。试卷主要包含了单项选择题,非选择题等内容,欢迎下载使用。
重庆市璧山来凤中学校2023-2024学年高一上学期10月月考生物试卷(含答案): 这是一份重庆市璧山来凤中学校2023-2024学年高一上学期10月月考生物试卷(含答案),共23页。试卷主要包含了单选题,读图填空题,实验探究题等内容,欢迎下载使用。
重庆市璧山来凤中学2022-2023学年高二生物下学期期中试题(Word版附解析): 这是一份重庆市璧山来凤中学2022-2023学年高二生物下学期期中试题(Word版附解析),共18页。试卷主要包含了选择题等内容,欢迎下载使用。

