精品解析:云南省昆明市行知中学2021-2022学年高一上学期期中生物试题
展开昆明行知中学高一年级学习质量摸底检测
生物试题
一、单选题
1. 下列关于细胞学说及其建立的叙述,错误的是( )
A. 细胞学说主要是由施莱登和施旺提出的
B. 细胞学说的重要内容之一是:动物和植物都是由细胞发育而来的
C. 细胞学说认为细胞分为真核细胞和原核细胞
D. 细胞学说阐明了细胞统一性和生物体结构的统一性
【答案】C
【解析】
【分析】细胞学说主要是由施莱登和施旺提出,细胞学说揭示了细胞的统一性和生物体结构的统一性,主要内容为:1、细胞是一个有机体,一切动植物都由细胞发育而来,并由细胞和细胞产物所构成。2、细胞是一个相对独立的单位,既有它自己的生命,又对与其他细胞共同组成的整体的生命起作用。3、新细胞可以从老细胞产生。
【详解】A、细胞学说主要是由德国科学家施莱登和施旺提出的,后来有科学家进行补充,A正确;
B、细胞学说的重要内容之一是:动物和植物都是由细胞发育而来的,并由细胞和细胞产物所构成,B正确;
C、细胞学说并没有指出细胞分为真核细胞和原核细胞,C错误;
D、细胞学说认为一切动植物都是由细胞组成的,这阐明了细胞的统一性和生物体结构的统一性,D正确。
故选C。
2. 换用高倍镜观察细胞时,不应该出现的操作是( )
A. 调节光圈 B. 调节反光镜
C. 调节细准焦螺旋 D. 调节粗准焦螺旋
【答案】D
【解析】
【分析】使用高倍显微镜的操作流程为,先在低倍镜下观察清楚找到物像→将物像移到视野中央→转动转换器换用高倍镜→调节反光镜或光圈使视野变亮→转动细准焦螺旋直到物像清晰可见。
【详解】根据分析可知,换用高倍镜观察细胞时,不能调节粗准焦螺旋,否则容易丢失观察目标或压破装片,ABC不符合题意,D符合题意。
故选D。
【点睛】
3. 一段朽木上长满了苔藓、地衣,朽木凹处积存的雨水中还生活着草履虫、水蚤等,树洞中还有老鼠、蜘蛛等。下列与这段朽木的“生命系统层次”水平相当的是( )
A. —块稻田的全部害虫 B. 一个池塘的全部鲤鱼
C. 一片松林中的全部生物 D. 一间充满生机的温室
【答案】D
【解析】
【分析】1、分析题意可知,这段朽木既包括生物群落,又包括无机环境,构成一个生态系统。
2、生命系统的结构层次:细胞——组织——器官——系统——个体——种群——群落——生态系统——生物圈。其中细胞是最基本的生命系统,植物无系统层次。
【详解】A、一块稻田里的全部害虫,包括多种动物,既不属于种群,也不属于群落,所以不属于生命系统的结构层次,A错误;
B、一个池塘中的全部鲤鱼为一个种群,B错误;
C、一片松林中的全部生物属于群落层次,C错误;
D、一间充满生机的温室包括温室里的所有生物,又包括无机环境,故为一个生态系统,与朽木的“生命系统层次”水平相当,D正确。
故选D。
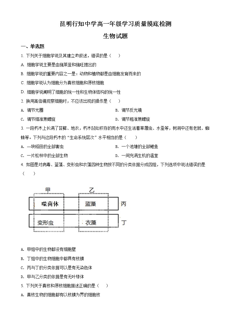
4. 如图是对病毒、蓝藻、变形虫和衣藻四种生物按不同的分类依据分成四组,下列选项中说法错误的是( )
A. 甲组中的生物都没有细胞壁
B. 丁组中的生物细胞中都具有核膜
C. 丙与丁的分类依据可以是有无染色体
D. 甲与乙分类的依据是有无叶绿体
【答案】D
【解析】
【分析】常考生物的类别:常考的真核生物:绿藻、水绵、衣藻、真菌(如酵母菌、霉菌、蘑菇)、原生动物(如草履虫、变形虫)及动、植物。
常考的原核生物:蓝藻(如颤藻、发菜、念珠藻)、细菌(如乳酸菌、硝化细菌、大肠杆菌、肺炎双球菌等)、支原体、衣原体、放线菌。
此外,病毒既不是真核生物,也不是原核生物。
【详解】A、甲组中噬菌体没有细胞结构,变形虫是动物细胞,都没有细胞壁,A正确;
B、丁组变形虫和衣藻都是真核细胞,都具有核膜,B正确;
C、丙组中噬菌体没有细胞结构,蓝藻是原核细胞,都没有染色体;丁组中变形虫和衣藻都是真核细胞,都具有染色体,丙与丁的分类依据可以是有无染色体,C正确;
D、噬菌体、变形虫以及蓝藻都没有叶绿体,D错误。
故选D。
【点睛】
5. 下列关于真核和原核细胞描述正确的是( )
A. 真核生物的细胞都有以核膜为界的细胞核
B. 真核细胞有多种细胞器而原核细胞没有细胞器
C. 无论真核细胞还是原核细胞都有细胞膜与细胞质
D. 真核生物的遗传物质是DNA,原核生物的遗传物质是RNA
【答案】C
【解析】
【分析】1、由原核细胞构成的生物叫原核生物,由真核细胞构成的生物叫真核生物;原核细胞与真核细胞相比,最大的区别是原核细胞没有被核膜包被的成形的细胞核,没有核膜、核仁和染色体,原核细胞只有核糖体一种细胞器,但原核生物含有细胞膜、细胞质等结构,也含有核酸和蛋白质等物质。
2、原核细胞和真核细胞均含有DNA和RNA两种核酸,其遗传物质都是DNA。
【详解】A、真核生物的细胞不都有以核膜为界的细胞核,如哺乳动物成熟的红细胞,A错误;
B、真核细胞有多种细胞器而原核细胞只有核糖体一种细胞器(核糖体),B错误;
C、无论真核细胞还是原核细胞都有细胞膜与细胞质,这是真核细胞核原核细胞结构上具有统一性的表现,C正确;
D、真核生物和原核细胞的遗传物质都是DNA,D错误。
故选C。
6. 下列是关于几类生物的特点的叙述,正确的是( )
A. 色球蓝细菌与绿藻的共同点是都能进行光合作用,但它们的细胞中都不含叶绿体
B. 硝化细菌与变形虫结构上的根本区别是前者有细胞壁,后者无细胞壁
C. 大肠杆菌和蓝细菌在结构上有统一性,体现在它们都有细胞壁、细胞膜、核糖体及遗传物质DNA等
D. 甲型流感(H1N1)病毒结构简单,仅含有核糖体
【答案】C
【解析】
【分析】1、病毒:噬菌体、HIV、流感病毒、新冠病毒、乙肝病毒等无细胞结构。
2、原核生物:细菌、蓝藻、支原体、衣原体等与真核生物的根本区别是无核膜包被的细胞核。
3、真核生物:有真正的细胞核。
【详解】A、色球蓝细菌属于原核生物,不含有叶绿体,但含光合色素,绿藻属于真核生物,含有叶绿体,因此两者都能进行光合作用,A错误;
B、硝化细菌属于原核生物,变形虫属于真核生物,两者在结构上的根本区别是前者无核膜包被的细胞核,B错误;
C、大肠杆菌和蓝细菌都是原核生物,在结构上有统一性,具体体现在它们都有细胞壁、细胞膜、核糖体及相同类型的遗传物质DNA等,C正确;
D、甲型流感(H1N1)病毒无细胞结构,不含核糖体,D错误。
故选C。
7. 豌豆的种子有圆粒的和皱粒的。圆粒和皱粒种子相比,圆粒种子含淀粉多,成熟时能有效地保留水分。而皱粒种子含蔗糖多,在成熟时由于失水而皱缩。上述圆粒种子保留的水分和皱粒种子失去的水分( )
A. 前者主要是结合水,后者是自由水 B. 前者主要是自由水,后者是结合水
C. 两者都主要是结合水 D. 两者都是自由水
【答案】A
【解析】
【分析】1、自由水:细胞中绝大部分以自由水形式存在的,可以自由流动的水,其主要功能:(1)细胞内的良好溶剂。(2)细胞内的生化反应需要水的参与(3)多细胞生物体的绝大部分细胞必须浸润在以水为基础的液体环境中.(4)运送营养物质和新陈代谢中产生的废物。
2、结合水:细胞内的一部分与其他物质相结合的水,它是组成细胞结构的重要成分。
【详解】因为结合水是水在生物体和细胞内的存在状态之一,是吸附和结合在有机固体物质上的水,也就是说结合水主要是和种子中的淀粉结合在一起,因此圆粒中的水是结合水;自由水不被植物细胞内胶体颗粒或大分子所吸附,能自由移动,并起溶剂作用。皱粒种子中淀粉含量少,蔗糖含量高,也就是说自由水不能与淀粉(蛋白质)结合,它主要与蔗糖溶解在一起,因此皱粒种子失去的水分为自由水,综上可知,圆粒种子保留的水分主要是结合水,皱粒种子失去的水分主要是自由水,A正确。
故选A。
8. 生命科学常用图示表示微观物质的结构,图甲~丙分别表示植物细胞中常见的三种有机物,则图甲~丙可分别表示( )
A. 多肽、RNA、淀粉 B. DNA、RNA、纤维素
C. DNA、蛋白质、糖原 D. 蛋白质、核酸、糖原
【答案】A
【解析】
【分析】1、图中每个小单位可认为是单体,然后由单体聚合形成多聚体,即图中三种物质都属于生物大分子,生物大分子包括蛋白质、核酸、多糖。
2、题干中“植物细胞中常见的三种有机物”是解答本题的关键,植物特有的多糖为淀粉和纤维素。
【详解】图甲中,单体的种类超过4种,可表示氨基酸,因此图甲可能表示蛋白质或者多肽;图乙中,有4种不同的单体,并且该有机物是单链的,因此它可以表示RNA分子;图丙中,只有1种单体,最可能表示的是由葡萄糖聚合形成的多糖,而植物细胞中的多糖只有淀粉和纤维素。综合三幅图,甲、乙、丙可分别表示蛋白质或多肽、RNA、淀粉或纤维素。
故选A。
9. 现在正在流行的甲型流感病毒的遗传物质是RNA,如果该流感病毒的组成物质在某些酶的作用下彻底水解,可以得到的水解产物主要有( )
A. 碱基、脱氧核酸、磷酸、氨基酸 B. 碱基、核糖、磷酸、葡萄糖
C. 碱基、葡萄糖、磷酸、甘油、脂肪酸 D. 碱基、核糖、磷酸、氨基酸
【答案】D
【解析】
【分析】核酸分为脱氧核糖核酸(DNA)和核糖核酸(RNA),它们的组成单位依次是四种脱氧核苷酸(一分子脱氧核苷酸由一分子磷酸、一分子脱氧核糖和一分子含氮碱基组成)和四种核糖核苷酸(一分子核糖核苷酸由一分子磷酸、一分子核糖和一分子含氮碱基组成)。据此答题。
【详解】甲型流感病毒的组成物质是蛋白质和RNA,蛋白质的基本组成单位是氨基酸,故水解产物为氨基酸;RNA的组成单位是核糖核苷酸,由含氮碱基、磷酸和核糖组成,故彻底水解的产物为含氮碱基、磷酸和核糖,故该流感病毒的组成物质彻底水解,可以得到的水解产物主要是碱基、核糖、磷酸、氨基酸,D正确。
故选D。
10. 下列关于蛋白质分子结构的叙述,正确的是( )
A. 氨基酸种类、数量和排列顺序相同的蛋白质功能可能不同
B. 由n条肽链组成的蛋白质,含有氨基和羧基各n个
C. 组成蛋白质的氨基酸之间可按不同方式结合
D. 高温会使蛋白质变性,蛋白质的空间结构保持不变
【答案】A
【解析】
【分析】蛋白质结构多样性与组成蛋白质分子的氨基酸的种类、数目、排列顺序和蛋白质的空间结构有关,根本原因是DNA分子的多样性,蛋白质结构多样性决定功能多样性。
【详解】A、氨基酸类、数量和排列顺序相同的蛋白质可能空间结构不同造成蛋白质结构不同,进而使功能不同,A正确;
B、一条肽链至少含有一个氨基和一个羧基,因此由n条肽链组成的蛋白质,至少含有氨基和羧基各n个,B错误;
C、组成蛋白质的氨基酸之间的脱水缩合方式相同,都是一个氨基酸的氨基与另一个氨基酸的羧基反应脱去1分子水,C错误;
D、高温使蛋白质变性,蛋白质的空间结构改变,D错误。
故选A。
11. 下列有关组成细胞的元素的叙述,正确的是( )
A. Mg、Fe、Mn等都属于微量元素,对于生物体来说可有可无
B. 缺Fe会影响血红蛋白的合成,可能会导致机体供氧不足
C. C是占细胞鲜重最多的元素,也是细胞最基本的元素
D. 干重状态下,细胞的元素含量依次是O>H>C>N
【答案】B
【解析】
【分析】细胞中的元素:
大量元素:C、H、O、N、P、S、K、Ca、Mg
微量元素:Fe、Mn、B、Zn、Mo、Cu等
主要元素:C、H、O、N、P、S
最基本元素:C
细胞干重中,含量最多元素为:C
细胞鲜重中含最最多元素为:O
【详解】A、Mg是大量元素,Fe、Mn等都属于微量元素,无论是大量元素还是微量元素,都对生物体必不可少,不是可有可无,A错误;
B、Fe会影响血红蛋白的合成,血红蛋白是红细胞的重要成分,可以与氧气结合为机体运输氧气,因此缺铁可能会导致机体供氧不足,B正确;
C、C是占细胞干重最多的元素,C错误;
D、干重状态下,细胞的元素含量依次是C >O > N>H,D错误。
故选B。
12. 下列不属于固醇的功能的是( )
A. 构成动物细胞膜的成分 B. 可以调节生命活动
C. 促进肠道吸收钙和磷 D. 生物的主要能源物质
【答案】D
【解析】
【分析】脂质包括脂肪、磷脂和固醇。
1、脂肪:①细胞内良好的储能物质;②保温、缓冲和减压作用。
2、磷脂:构成膜(细胞膜、液泡膜、线粒体膜等)结构的重要成分。
3、固醇:维持新陈代谢和生殖起重要调节作用,分为胆固醇、性激素、维生素D。
【详解】A、胆固醇是构成动物细胞膜的成分,A错误;
B、性激素可以调节生命活动,B错误;
C、维生素D可以促进肠道吸收钙和磷,C错误;
D、生物的主要能源物质是糖类,不是固醇,D正确。
故选D。
【点睛】
13. 下列关于生物大分子的叙述中,不正确的是( )
A. 淀粉、糖原、纤维素都是以碳链为基本骨架的生物大分子
B. 核酸是储存遗传信息、控制蛋白质合成的生物大分子
C. 生物大分子的功能都是为细胞提供能量
D. 多糖、蛋白质等生物大分子都以碳链为基本骨架体现了“碳是生命的核心元素”
【答案】C
【解析】
【分析】生物大分子如多糖、蛋白质和核酸都是由单体聚合形成的多聚体,而葡萄糖、氨基酸、核苷酸等单体的核心元素是C元素,因此细胞内的生物大分子以碳链为骨架。
【详解】A、生物大分子包括多糖、蛋白质和核酸等,淀粉、糖原、纤维素是多糖,都是生物大分子,A正确;
B、核酸中储存着遗传信息,可以控制蛋白质合成,B正确;
C、细胞内糖类是主要的能源物质,为细胞提供能量,但细胞内蛋白质、核酸等大分子一般不为细胞提供能量,C错误;
D、多糖、蛋白质等生物大分子都以若干相连的碳原子构成的碳链为基本骨架,体现了碳在生物大分子中的作用,“碳是生命的核心元素”,D正确。
故选C。
【点睛】
14. 糖类和脂质在细胞的构成和生命活动中起重要作用,下列叙述错误的是( )
A. 动物细胞膜上的脂质包括磷脂、胆固醇等
B. 糖类中的淀粉、纤维素和糖原都完全由葡萄糖缩合而成的大分子物质
C. 淀粉和脂肪水解的终产物是二氧化碳和水
D. 质量相同的糖类和脂肪被彻底分解时,糖类耗氧少
【答案】C
【解析】
【分析】1、糖类分为单糖、二糖和多糖,单糖包括核糖、脱氧核糖、葡萄糖、果糖、半乳糖;二糖包括麦芽糖、蔗糖、乳糖;多糖包括淀粉、纤维素和糖原。
2、脂质分为脂肪、磷脂和固醇,固醇包括胆固醇、性激素和维生素D,与糖类相比,脂肪分子中的氢含量多,氧含量少,氧化分解时产生的能量多,因此是良好的储能物质,磷脂双分子层构成生物膜的基本骨架,固醇中的胆固醇是动物细胞膜的重要组成成分,也参与脂质在血液中的运输。
【详解】A、磷脂形成磷脂双分子层,构成细胞膜的基本骨架,动物细胞膜上除了具有磷脂这种脂质外,还具有胆固醇,起固定和润滑的作用,A正确;
B、淀粉、纤维素和糖原都是由葡萄糖分子经过脱水缩合形成的多糖,其单体都是葡萄糖,B正确;
C、淀粉水解的终产物是葡萄糖,脂肪水解的终产物是脂肪酸和甘油,C错误;
D、等质量的脂肪比糖类含有更多氢原子,因此脂肪在氧化分解的过程中消耗更多的氧气,糖类耗氧量少,D正确。
故选C。
15. 下列关于DNA和RNA特点的比较,正确的是( )
A. 在细胞内存在的主要部位相同 B. 构成的五碳糖不同
C. 核苷酸之间的连接方式不同 D. 构成的碱基相同
【答案】B
【解析】
【分析】DNA与RNA的比较:DNA:双链结构,五碳糖为脱氧核糖,碱基种类为A、C、G、T,主要分布在细胞核;RNA:单链结构,五碳糖为核糖,碱基种类为A、C、G、U,主要分布在细胞质。
【详解】A、DNA主要分布在细胞核中,RNA主要分布在细胞质中,A错误;
B、构成DNA和RNA的五碳糖不同,其中构成DNA的五碳糖是脱氧核糖,构成RNA的五碳糖是核糖,B正确;
C、核苷酸之间的连接方式相同,都是通过磷酸二酯键相连接的,C错误;
D、构成DNA和RNA的碱基不完全相同,构成DNA的碱基是A、C、G、T,构成RNA的碱基是A、C、G、U,D错误。
故选B。
16. 蜂毒素是由26个氨基酸组成的一条链状多肽,下列关于蜂毒素分子叙述正确的是( )
A. 至少含有一个游离的氨基和一个游离的羧基
B. 氮元素主要存在于氨基中
C. 蜂毒素水解成氨基酸需要26个水分子
D. 能与双缩脲试剂产生蓝色反应
【答案】A
【解析】
【分析】1、氨基酸在核糖体中通过脱水缩合形成多肽链,而脱水缩合是指一个氨基酸分子的羧基(-COOH)和另一个氨基酸分子的氨基(-NH2)相连接,同时脱出一分子水的过程。
2、蛋白质或多肽中含有肽键,可与双缩脲试剂作用产生紫色反应。
【详解】A、蜂毒素是由26个氨基酸组成的一条多肽,所以至少含有一个游离的氨基和一个游离的羧基,A正确;
B、蜂毒素是由26个氨基酸组成的一条多肽,氮元素主要存在于肽键中,B错误;
C、蜂毒素是由26个氨基酸脱水缩合而成,该过程需要脱去25个水分子,故蜂毒素水解成氨基酸需要25个水分子,C错误;
D、蜂毒素中含有肽键,能与双缩脲试剂产生紫色反应,D错误。
故选A。
17. 下列关于核酸的叙述错误的是( )
A. RNA具有传递信息、催化反应、转运物质等功能
B. A、T、C、G、U5种碱基最多可以组成8种脱氧核苷酸
C. 核酸分子的多样性取决于核酸中核苷酸的数量和排列顺序
D. 念珠藻细胞内的DNA每个脱氧核糖上均连着2个磷酸和一个碱基
【答案】B
【解析】
【分析】1、细胞中的核酸根据所含五碳糖的不同分为DNA(脱氧核糖核酸)和RNA(核糖核酸)两种,构成DNA与RNA的基本单位分别是脱氧核苷酸和核糖核苷酸,每个脱氧核苷酸分子是由一分子磷酸、一分子五碳糖和一分子含氮碱基形成,每个核糖核苷酸分子是由一分子磷酸、一分子核糖和一分子含氮碱基形成。
2、脱氧核苷酸和核糖核苷酸在组成上的差异有:(1)五碳糖不同,脱氧核苷酸中的中的五碳糖是脱氧核糖,核糖核苷酸中的五碳糖是核糖;(2)碱基不完全相同,脱氧核苷酸中的碱基是A、T、G、C,核糖核苷酸中的碱基是A、U、G、C。
3、细胞生物(包括原核生物和真核生物)的细胞中含有DNA和RNA两种核酸、其中DNA是遗传物质,非细胞生物(病毒)中含有DNA或RNA一种核酸、其遗传物质是DNA或RNA。
【详解】A、RNA具有传递信息(如mRNA传递遗传信息)、催化反应(某些酶是RNA)、转运物质(如tRNA转运氨基酸)等功能,A正确;
B、由碱基A组成的核苷酸有2种(腺嘌呤脱氧核苷酸和腺嘌呤核糖核苷酸)、由碱基G组成的核苷酸有2种(鸟嘌呤脱氧核苷酸和鸟嘌呤核糖核苷酸)、由碱基T组成的核苷酸有1种〈胸腺密啶脱氧核苷酸)、由碱基U组成的核苷酸有1种尿嘧啶核苷酸)、由碱基C组成的核苷酸有2种(胞嘧啶脱氧核苷酸和胞嘧啶核糖核苷酸),所以由碱基A、T、C、G、U组成的脱氧苷酸种类共有4种,B错误;
C、核酸分子多样性取决于核酸中核苷酸的数量和排列顺序,C正确;
D、双链DNA分子的绝大多数脱氧核糖上连着两个磷酸和一个碱基,只有末端的脱氧核糖上连接一个磷酸和一个碱基,念珠藻是原核生物,细胞内的DNA呈现环状,每个脱氧核糖上均连着2个磷酸和一个碱基,D正确。
故选B。
【点睛】
18. α—鹅膏蕈碱是一种环状八肽,下列相关判断正确的是( )
A. 与双缩脲试剂有紫色反应 B. 分子中含有7个肽键
C. 至少含有一个游离的氨基 D. 分子中一定有8种氨基酸
【答案】A
【解析】
【分析】1、脱水缩合是指一个氨基酸分子的羧基和另一个氨基酸分子的氨基相连接,同时脱出一分子水,所以脱去的水分子中的氢原子来自氨基和羧基。
2、脱水缩合过程中的相关计算:
(1)脱去的水分子数=形成的肽键个数=氨基酸个数-肽链条数;
(2)蛋白质分子至少含有的氨基数或羧基数,应该看肽链的条数,有几条肽链,则至少含有几个氨基或几个羧基;
(3)蛋白质分子量=氨基酸分子量×氨基酸个数-水的个数×18;
(4)环状多肽脱去的水分子数=形成的肽键个数=氨基酸个数。
【详解】A、α-鹅膏蕈碱是一种环状八肽,其中含有8个肽键,因此可与双缩脲试剂发生紫色反应,A正确;
B、α-鹅膏蕈碱是一种环状八肽,分子中含有8个肽键,B错误;
C、α-鹅膏蕈碱是一种环状八肽,不一定含有游离的氨基,C错误;
D、α-鹅膏蕈碱是一种环状八肽,含有8个氨基酸,可能存在相同的氨基酸,该分子中不一定含有8种氨基酸,D错误。
故选A。
19. 如图表示不同化学元素所组成的化合物,以下说法错误的是( )
A. 若①为某种大分子的组成单位,则①最可能是氨基酸
B. 若③为能储存遗传信息的大分子物质,则③一定是DNA
C. 若②是细胞中重要的储能物质,则②是油脂
D. 若④主要是在动物肝脏和肌肉中合成的储能物质,则④是糖原
【答案】B
【解析】
【分析】分析题图:图示表示不同化学元素所组成的化合物,其中化合物①的组成元素为C、H、O、N,最可能是蛋白质或其基本组成单位氨基酸;化合物②和④的组成元素为C、H、O,最可能是糖类或脂肪;③的组成元素为C、H、O、N、P,最可能是核酸及其组成单位核苷酸。
【详解】A、①的组成元素为C、H、O、N,可能是蛋白质,若①为某种大分子的组成单位,则①最可能是蛋白质的组成单位氨基酸,A正确;
B、③的组成元素为C、H、O、N、P,可能是核酸,若③为细胞中储存遗传信息的大分子物质,则③一定是DNA,若③为病毒的遗传物质,则③可能是DNA或RNA,B错误;
C、②的组成元素为C、H、O,可能是糖类或脂肪,若②是细胞中良好的贮能物质,则②是脂肪,C正确;
D、若④主要是在动物肝脏和肌肉中合成的贮能物质,则④是糖原,D正确。
故选B。
【点睛】1、蛋白质大分子物质,组成元素主要为C、H、O、N,其基本组成单位氨基酸;
2、核酸是储存遗传信息的大分子化合物,核酸包括DNA和RNA,细胞生物的遗传物质为DNA,病毒的遗传物质是DNA或RNA;
3、糖类和脂肪的组成元素均为C、H、O,脂肪是细胞中的良好贮能物质,动物细胞内的贮能物质是糖原,包括肝糖原和肌糖原。
20. 下列关于糖类和脂质的叙述,正确的是( )
A. 磷脂是所有细胞必不可少的脂质
B. 蔗糖和乳糖没有相同的水解产物
C. 纤维素和糖原的基本组成单位不同
D. 二糖都由葡萄糖聚合而成,都可与斐林试剂发生颜色反应
【答案】A
【解析】
【分析】(1)脂质包括脂肪、磷脂和固醇等,磷脂构成细胞膜重要成分,也是构成细胞器膜的重要成分。
(2)糖类大致可以分为单糖、二糖、多糖等几类。植物细胞特有的二糖是蔗糖和麦芽糖,1分子蔗糖水解生成1分子果糖和1分子葡萄糖,1分子麦芽糖水解生成2分子葡萄糖;动物细胞特有的二糖是乳糖,1分子乳糖水解生成1分子葡萄糖和1分子半乳糖。淀粉、纤维素和糖原都属于多糖,多糖的基本组成单位是葡萄糖。(3)还原糖与斐林试剂发生作用,在水浴加热(50~65℃)的条件下会生成砖红色沉淀。
【详解】A、磷脂是构成细胞膜的重要成分,在所有细胞中必不可少,A 正确;
B、蔗糖的水解产物是葡萄糖和果糖,乳糖的水解产物是葡萄糖和半乳糖,故蔗糖和乳糖有相同的水解产物葡萄糖,B错误;
C、纤维素和糖原的基本组成单位相同,都是葡萄糖,C错误;
D、常见的二糖有蔗糖、麦芽糖、乳糖,其中构成蔗糖的单糖是葡萄糖和果糖,构成乳糖的单糖是葡萄糖和半乳糖,并且蔗糖不属于还原糖,不能与斐林试剂发生颜色反应,D错误。
故选A。
21. 下列关于组成生物体的化学元素的叙述,错误的是
A. 在不同的生物体内,组成它们的化学元素的种类大体相同
B. 在同一种生物体内,各种化学元素的含量相同
C. 组成生物体的化学元素依其含量可分为大量元素和微量元素
D. 在组成生物体的大量元素中,碳是组成有机化合物的最基本元素
【答案】B
【解析】
【详解】在不同的生物体内,组成它们的化学元素种类大体相同,含量不同,A正确;在同一生物的不同体细胞内,各种化学元素的含量存在差异,B错误;组成生物体的化学元素依其含量可分为大量元素和微量元素,C正确;碳链构成了生物大分子的基本骨架,因此组成细胞的最基本的元素是C,D正确。
【点睛】解答本题关键要理解生物界和非生物界具有统一性和差异性的原因,明确统一性是从元素的种类上来说的,而差异性是从元素的含量上来说的。
22. 下列有关脂质的叙述,正确的是 ( )
A. 磷脂在人体内参与血液中脂质的运输
B. 胆固醇是构成植物细胞膜的组成成分
C. 脂肪只存在于动物细胞中,植物细胞中没有
D. 脂质通常不溶于水,而易溶于有机溶剂
【答案】D
【解析】
【分析】脂质种类及其功能:
功能分类
化学本质分类
功能
储藏脂类
脂肪
储藏能量,缓冲压力,减少摩擦,保温作用
结构脂类
磷脂
是细胞膜、细胞器膜和细胞核膜的重要成份
调节脂类
固醇
胆固醇
细胞膜的重要成份,与细胞膜的流动性有关
性激素
促进生殖器官的生长发育,激发和维持第二性征及雌性动物的性周期
维生素D
促进动物肠道对钙磷的吸收,调节钙磷的平衡
【详解】A、在人体内参与血液中脂质的运输的是胆固醇,而不是磷脂,A错误;B、构成植物细胞膜的成分是磷脂,而不是胆固醇,B错误;
C、植物细胞也含有脂肪,例如花生,C错误;
D、脂质通常不溶于水,而易溶于有机溶剂,D正确。
故选D。
23. 人体内含有多种多样的蛋白质。下列有关蛋白质结构与功能的叙述,正确的是( )
A. 蛋白质的生物活性与蛋白质的空间结构无关
B. 检测氨基酸的含量可用双缩脲试剂进行显色
C. 氨基酸序列相同的多肽链也可折叠成不同的空间结构
D. 将抗体溶于NaCl溶液中必会造成其丧失生物活性
【答案】C
【解析】
【分析】1、构成蛋白质的基本单位是氨基酸,每种氨基酸分子至少都含有一个氨基和一个羧基,且都有一个氨基和一个羧基连接在同一个碳原子上,这个碳原子还连接着一个氢和一个R基,氨基酸的不同在于R基的不同,构成蛋白质的氨基酸有20种。
2、氨基酸在核糖体中通过脱水缩合形成多肽链,而脱水缩合是指一个氨基酸分子的羧基(-COOH )和另一个氨基酸分子的氨基(-NH2)相连接,同时脱出一分子水的过程;连接两个氨基酸的化学键是肽键,其结构式是-CO-NH-。
【详解】A、结构决定功能,若蛋白质的空间结构被破坏,则蛋白质的生物活性将丧失,A错误;
B、氨基酸中不含肽键,不能与双缩脲试剂发生紫色反应,因此检测氨基酸的含量不可用双缩脲试剂进行显色,B错误;
C、氨基酸序列相同的多肽链也可折叠成不同的空间结构,C正确;
D、将抗体溶于NaCl溶液中会发生盐析现象,但这不会造成其生物活性的丧失,D错误。
故选C。
24. 下列关于生物大分子的叙述,准确的是
A. 蛋白质是由多个氨基酸分子通过肽键相互连接而成的大分子化合物
B. DNA是一切生物遗传信息的载体
C. 全部激素属于蛋白质
D. RNA通常只有一条链.它的碱基组成与DNA完全不同
【答案】A
【解析】
【分析】蛋白质的基本组成单位是氨基酸,氨基酸通过脱水缩合形成肽链,肽链再盘曲折叠形成具有一定空间结构的蛋白质;核酸是一切生物的遗传物质,细胞类生物的遗传物质是DNA,病毒的遗传物质是DNA或RNA。
【详解】A、蛋白质是由多肽链盘曲折叠形成具有一定空间结构的高分子化合物,A正确;
B、有些病毒没有DNA,只含有RNA,B错误;
C、激素的本质有些属于蛋白质,有些属于固醇类等,C错误;
D、RNA与DNA的碱基组成不完全相同,两者都含有A、G、C,但RNA含有U,DNA含有T,D错误。
故选A。
【点睛】本题考查组成生物体的化合物的相关知识,重点要求考生掌握蛋白质和核酸的相关知识,要求考生明确蛋白质和核酸都是生物体中具有生物活性的生物大分子,并能对两种核酸进行比较;此外还要求考生识记酶的概念。
25. 下列关于有机物的鉴定实验中,易导致实验失败的操作是( )
①蛋白质鉴定时,将NaOH溶液和CuSO4溶液混合后再加入样液 ②还原糖鉴定时,需要进行水浴加热 ③脂肪鉴定时,实验材料选用花生油,染色剂选用苏丹Ш染液 ④脂肪鉴定过程中,对装片染色后需用清水漂洗后放在显微镜下镜检
A ①④ B. ①③ C. ②③ D. ③④
【答案】A
【解析】
【分析】生物组织中化合物的鉴定:(1)斐林试剂可用于鉴定还原糖,在水浴加热的条件下,溶液的颜色变化为砖红色(沉淀),斐林试剂只能检验生物组织中还原糖(如葡萄糖、麦芽糖、果糖)存在与否,而不能鉴定非还原性糖(如淀粉);(2)蛋白质可与双缩脲试剂产生紫色反应;(3)脂肪可用苏丹Ⅲ染液(或苏丹Ⅳ染液)鉴定,呈橘黄色(或红色。
【详解】①蛋白质鉴定时,应先加少量的NaOH溶液,后加入CuSO4溶液,①错误;
②还原糖鉴定时,需要进行水浴加热,会形成砖红色沉淀,②正确;
③脂肪鉴定时,实验材料选用花生油,染色剂选用苏丹Ш将脂肪染成橘黄色,③正确;
④脂肪鉴定过程中,对装片染色后需用50%酒精漂洗后放在显微镜下镜检,④错误。
故选A。
26. 下列哪项不属于细胞的生物膜系统( )
A. 细胞膜 B. 视网膜 C. 液泡膜 D. 核膜
【答案】B
【解析】
【分析】在真核细胞中,细胞膜、核膜以及细胞器膜,在结构和功能上是紧密联系的统一整体,它们形成的结构体系,称为生物膜系统。
【详解】细胞的生物膜系统由细胞膜、各种细胞器膜和核膜等组成,细胞膜,液泡膜和核膜属于生物膜系统 ,视网膜属于组织,不属于细胞的生物膜系统。
故选B。
27. 下列关于细胞骨架的叙述,正确的是( )
①主要成分是纤维素 ②维持细胞形态,保持细胞内部结构的有序性 ③与细胞运动、分裂、分化等生命活动有关
A. ①②③ B. ②③ C. ①② D. ①③
【答案】B
【解析】
【分析】狭义的细胞骨架是指真核细胞中的蛋白纤维网络结构,细胞骨架不仅在维持细胞形态,承受外力、保持细胞内部结构的有序性方面起重要作用,而且还参与许多重要的生命活动,如:在细胞分裂中细胞骨架牵引染色体分离,在细胞物质运输中,各类小泡和细胞器可沿着细胞骨架定向转运;在肌肉细胞中,细胞骨架和它的结合蛋白组成动力系统;在白细胞(白血球)的迁移、精子的游动、神经细胞轴突和树突的伸展等方面都与细胞骨架有关。另外,在植物细胞中细胞骨架指导细胞壁的合成。
【详解】①细胞骨架是指真核细胞中由蛋白质纤维组成的网架结构,主要成分是蛋白质,①错误;
②细胞骨架在维持细胞形态,保持细胞内部结构的有序性方面起重要作用,②正确;
③细胞骨架与细胞的运动、分裂、分化以及物质运输、能量转换、信息传递等生命活动有关,③正确。
故选B。
28. 下列结构中含有遗传物质的是( )
A. 核膜 B. 核孔 C. 染色质 D. 核仁
【答案】C
【解析】
【分析】细胞核的结构:
1、核膜:
(1)结构:核膜是双层膜,外膜上附有许多核糖体,常与内质网相连;其上有核孔,是核质之间频繁进行物质交换和信息交流的通道;在代谢旺盛的细胞中,核孔的数目较多。
(2)化学成分:主要是脂质分子和蛋白质分子。
(3)功能:起屏障作用,把核内物质与细胞质分隔开;控制细胞核与细胞质之间的物质交换和信息交流。
2、核仁:与某种RNA的合成以及核糖体的形成有关。在有丝分裂过程中,核仁有规律地消失和重建。
3、染色质:细胞核中能被碱性染料染成深色的物质,其主要成分是DNA和蛋白质。
【详解】A. 核膜主要是脂质分子和蛋白质分子,不含遗传物质,A错误;
B. 核孔是核膜上的蛋白质复合体,也不含遗传物质,B错误;
C、细胞核中的染色质组成成分主要为DNA和蛋白质,因此真核细胞的遗传物质主要存在于染色质上,C正确;
D. 核仁与某种RNA的合成以及核糖体的形成有关,不含遗传物质,D错误。
故选C。
29. 下列真核细胞结构与主要成分,对应有误的是
A. 细胞膜:磷脂、蛋白质、糖类 B. 染色体:RNA、蛋白质
C. 核糖体:蛋白质、RNA D. 细胞骨架:蛋白质
【答案】B
【解析】
【详解】A、细胞膜的主要成分是磷脂分子和蛋白质分子,还含有少量的糖类,A正确;
B、染色体的主要由DNA和蛋白质组成,B错误;
C、核糖体是由蛋白质和rRNA组成,C正确;
D、细胞骨架是由蛋白质纤维组成的,D正确;
故选B。
30. 李清照《如梦令》词:试问卷帘人,却道海棠依旧。知否?知否?应是绿肥红瘦!这里的“绿”和 “红”分别形容叶和花,相对应的色素分别存在于细胞的( )
A. 叶绿体和液泡 B. 线粒体和液泡
C. 液泡和细胞质基质 D. 叶绿体和细胞质基质
【答案】A
【解析】
【详解】“叶”中的色素存在于叶绿体中,“花”中的色素存在于液泡中,A正确,B、C、D均错误。
二、非选择题
31. 如图所示,分析细胞内4种重要有机物的组成及功能,回答下列问题。
(1)A一般是指_____;E在动物细胞中是指_____。
(2)F是指_____,它是由B(甘油和脂肪酸)组成的。除F之外,脂质还包括_____和_____等。C是指_____,其结构通式是_____。
(3)H是指_____,D是指_____。
(4)鉴定A所用的试剂是_____,水浴加热后变成_____色;鉴定G所用的试剂是_____,颜色变为_____色。
【答案】(1) ①. 葡萄糖 ②. 糖原
(2) ①. 脂肪 ②. 磷脂 ③. 固醇 ④. 氨基酸 ⑤.
(3) ①. DNA##脱氧核糖核酸 ②. 脱氧核苷酸##脱氧核糖核苷酸
(4) ①. 斐林试剂 ②. 砖红色 ③. 双缩脲试剂 ④. 紫
【解析】
【分析】根据不同化合物的功能可以判断:糖类是主要的能源物质,因此E表示多糖,A为葡萄糖;脂肪是主要的储能物质,因此F是脂肪,B是甘油和脂肪酸;蛋白质是重要的结构物质,因此G是蛋白质,C是氨基酸;DNA是细胞中的遗传物质,因此H是DNA,D是脱氧核苷酸。
【小问1详解】
由于糖类是主要的能源物质,因此E表示多糖,A为葡萄糖。动物体内的多糖为糖原;植物体的多糖包括淀粉和纤维素,由于纤维素不能提供能量,不属于能源物质,因此动物中的E主要指淀粉。
【小问2详解】
脂肪是主要的储能物质,因此F是脂肪;脂肪属于脂质的一种,脂质还包括磷脂和固醇。蛋白质是重要的结构物质,因此G是蛋白质,C是氨基酸,氨基酸的结构通式为
【小问3详解】
DNA是细胞中的遗传物质,因此H是DNA,基本单位D是脱氧核苷酸。
【小问4详解】
鉴定葡萄糖(还原糖)应使用用现配现用的斐林试剂,斐林试剂鉴定还原糖时经水浴加热后变成砖红色;鉴定蛋白质使用是双缩脲试剂,可与蛋白质产生紫色反应。
【点睛】本题考查细胞中有机化合物的相关知识,意在考查考生能理解所学知识的要点,把握知识间的内在联系,能运用所学知识与观点,通过比较、分析与综合等方法对某些生物学问题进行解释、推理,做出合理判断或得出正确结论的能力。
32. 如图为甲、乙两核酸分子局部结构示意图,请据图回答:
(1)核酸甲是_____,核酸乙是_____。
(2)图中结构3的名称是_____;图中结构4的名称是_____,图中结构5的名称是_____。
(3)核酸是细胞内携带_____的物质。在部分病毒,如HIV、SARS等中,承担该功能的核酸是_____。
(4)甲、乙两图中共有_____种核苷酸。
【答案】(1) ①. DNA##脱氧核糖核酸 ②. RNA##核糖核酸
(2) ①. 脱氧核糖 ②. 腺嘌呤脱氧核苷酸 ③. 核糖
(3) ①. 遗传信息 ②. RNA
(4)7
【解析】
【分析】核酸甲含有碱基T,为DNA链,其中1为磷酸,2为含氮碱基,3为脱氧核糖,4为(腺嘌呤)脱氧核苷酸。核酸乙含有碱基U,为RNA链,其中5为核糖。
【小问1详解】
根据分析,核酸甲是DNA,核酸乙是RNA。
【小问2详解】
DNA中结构3的是脱氧核糖,A是腺嘌呤,结构4的名称是腺嘌呤脱氧核苷酸;RNA中结构5是核糖。
【小问3详解】
核酸是细胞内携带遗传信息的物质。而在部分病毒,如HIV、SARS等中,遗传物质是RNA。
【小问4详解】
甲图中共有4种脱氧核苷酸,乙图中有3种核糖核苷酸,故两图中共有7种核苷酸。
【点睛】本题考查DNA与RNA的异同点,学生在掌握基本结构特点的基础上还要注意辨析两者的区别,同时还要注意审题。
33. 根据如图化合物的结构分析回答下列问题:
(1)该化合物中,①表示_____,⑦表示_____。
(2)该化合物由_____个_____种氨基酸失去_____个水分子形成,这种反应叫做_____。该过程中形成_____个肽键,其编号是_____。
(3)该化合物中的氨基酸种类不同,是由_____决定的,其编号是_____。
(4)该类化合物结构多样性的原因有_____。
【答案】(1) ①. 氨基 ②. 羧基
(2) ①. 4 ②. 4 ③. 3 ④. 脱水缩合 ⑤. 3 ⑥. ③⑤⑥
(3) ①. R基##侧链基团 ②. ②④⑧⑨
(4)氨基酸的种类、数目、排列顺序不同以及构成蛋白质的空间结构千变万化。
【解析】
【分析】据图分析,图中化合物有三个肽键(③⑤⑥),代表一个四肽化合物,图中的①为氨基,⑦为羧基,而②④⑨⑧则是各个R基部分,各不相同。
【小问1详解】
根据分析,该化合物中,①表示氨基,⑦表示羧基。
【小问2详解】
根据分析,该化合物是由4个4种氨基酸失去3个水分子形成,这种反应叫做脱水缩合。该过程中形成了3个肽键,其编号是③⑤⑥。
【小问3详解】
该化合物中的氨基酸种类是由R基决定的,其编号是②④⑨⑧。
【小问4详解】
该类化合物结构多样性的原因有氨基酸的种类、数目、排列顺序不同,肽链的盘曲折叠方式及其形成的蛋白质空间结构不同
【点睛】熟知氨基酸的结构通式及其结构特点是解答本题的关键,能正确辨析图中各个数字表示的含义是解答本题的前提,本题重点考查氨基酸的脱水缩合过程。
34. 下图为动、植物细胞亚显微结构示意图,据图回答:
(1)B细胞属于_____植物细胞(填“高等”或者“低等”)。植物细胞的边界是[_____]_____,图中9的主要成分_____。
(2)植物细胞特有的结构是[_____]_____、[_____]_____、[_____]_____。
(3)蛋白质合成和加工以及脂质合成的场所[_____]_____。
(4)蛋白质的合成场所是[_____]_____。
(5)蛋白质加工、分类、包装及运输的场所[_____]_____。
(6)图中含有色素的细胞器是_____。(填序号)
(7)将糖类中的能量在有氧条件下,转化为热能等能量的细胞器[_____]_____。
(8)能将光能转化为化学能,并合成有机物的细胞器是[_____]_____。
(9)只在动物和低等植物中存在,与细胞有丝分裂有关的细胞器[_____]_____。
【答案】(1) ①. 高等 ②. 2 ③. 细胞膜 ④. 纤维素和果胶
(2) ①. 9 ②. 细胞壁 ③. 10 ④. 叶绿体 ⑤. 8 ⑥. 液泡
(3) ①. 5 ②. 内质网
(4) ①. 1 ②. 核糖体
(5) ①. 3 ②. 高尔基体
(6)8、10 (7) ①. 7 ②. 线粒体
(8) ①. 10 ②. 叶绿体
(9) ①. 6 ②. 中心体
【解析】
【分析】据图分析,A部分为动物细胞,B部分为高等植物细胞;1为核糖体,2为细胞膜,3为高尔基体,4为细胞核,5为内质网,6为中心体,7为线粒体,8为液泡,9为细胞壁,10为叶绿体。
【小问1详解】
B细胞无中心体,故属于高等植物细胞。植物细胞的边界是[2 ]细胞膜,图中9细胞壁的主要成分是纤维素和果胶。
【小问2详解】
植物细胞特有的结构是8液泡,9细胞壁,10叶绿体。
【小问3详解】
蛋白质合成和加工以及脂质合成的场所是5内质网。
【小问4详解】
蛋白质的合成场所是[1]核糖体
【小问5详解】
蛋白质加工、分类、包装及运输的场所[3]高尔基体。
【小问6详解】
含有色素的细胞器是8液泡和10叶绿体。
【小问7详解】
将糖类中的能量在有氧条件下,转化为热能等能量的细胞器是7线粒体
【小问8详解】
能将光能转化为化学能,并合成有机物的细胞器是10叶绿体
【小问9详解】
只在动物和低等植物中存在,与细胞有丝分裂有关的细胞器是6中心体
【点睛】本题考查动植物细胞的亚显微结构和功能,属于基础知识点的识记。
35. 如图表示细胞膜的亚显微结构模式图,请据图回答:
(1)图中[A]的名称是_____;属于细胞膜外侧的是_____(填“M”或“N”)。
(2)图中[B]_____的基本组成单位是_____;构成细胞膜基本支架的结构是[_____]_____。
(3)吞噬细胞吞噬细菌的过程体现了细胞膜的结构特点具有_____性,功能特点具有_____性。
(4)不同细胞细胞膜的生理功能不同,主要取决于细胞膜上的_____种类和数量。
(5)细胞膜的这种结构模型被称为_____。
【答案】(1) ①. 糖脂 ②. M
(2) ①. 蛋白质 ②. 氨基酸 ③. D ④. 磷脂双分子层
(3) ①. (一定的)流动性 ②. 选择透过性
(4)蛋白质 (5)流动镶嵌模型
【解析】
【分析】据图分析,该图为细胞膜的亚显微结构模式图,D为磷脂双分子层,A为链接在脂质上的糖链,B为蛋白质,C为磷脂,E为糖蛋白,M和N分别代表细胞的外侧和内侧。
【小问1详解】
图中[A]是糖脂;根据糖链的延伸方向,属于细胞膜外侧的是M。
【小问2详解】
图中[B]为蛋白质,它的基本组成单位是氨基酸;构成细胞膜基本支架的结构是D磷脂双分子层。
【小问3详解】
吞噬细胞吞噬细菌的过程体现了细胞膜的结构特点具有一定的流动性性,功能特点具有选择透过性。
【小问4详解】
不同细胞细胞膜的生理功能不同,主要取决于细胞膜上的蛋白质种类和数量。
【小问5详解】
这种结构模型被称为流动镶嵌模型。
【点睛】本题考查细胞膜的流动镶嵌模型的基本特征,通过审题结合模式图完成。
湖南省娄底市涟源市行知中学2023-2024学年高一上学期1月期末生物试题: 这是一份湖南省娄底市涟源市行知中学2023-2024学年高一上学期1月期末生物试题,文件包含涟源市行知高级中学2023年下学期高一期末考试生物试题docx、涟源市行知高级中学2023年下学期高一期末考试生物参考答案docx等2份试卷配套教学资源,其中试卷共8页, 欢迎下载使用。
2023-2024学年云南省昆明市第八中学高一上学期11月期中生物试题: 这是一份2023-2024学年云南省昆明市第八中学高一上学期11月期中生物试题,文件包含云南省昆明市第八中学2023-2024学年高一上学期11月期中生物试题pdf、云南省昆明市第八中学2023-2024学年高一上学期11月期中生物答案docx等2份试卷配套教学资源,其中试卷共12页, 欢迎下载使用。
精品解析:云南省昆明市衡水实验中学西山学校2020-2021学年高一上学期期末生物试题: 这是一份精品解析:云南省昆明市衡水实验中学西山学校2020-2021学年高一上学期期末生物试题,文件包含精品解析云南省昆明市衡水实验中学西山学校2020-2021学年高一上学期期末生物试题解析版doc、精品解析云南省昆明市衡水实验中学西山学校2020-2021学年高一上学期期末生物试题原卷版doc等2份试卷配套教学资源,其中试卷共56页, 欢迎下载使用。

