2020-2022年全国中考生物3年真题汇编 专题01 生物与环境(学生卷+教师卷)
展开专题01 生物与环境
一、选择题
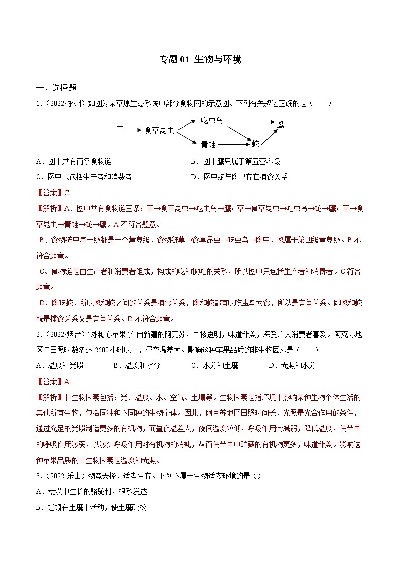
1.(2022·永州)如图为某草原生态系统中部分食物网的示意图。下列有关叙述正确的是( )
A.图中共有两条食物链 B.图中鹰只属于第五营养级
C.图中只包括生产者和消费者 D.图中蛇与鹰只存在捕食关系
2.(2022·烟台)“冰糖心苹果”产自新疆的阿克苏,果核透明,味道甜美,深受广大消费者喜爱。阿克苏地区年日照时数多达2600小时以上,昼夜温差大。影响这种苹果品质的非生物因素是( )
A.温度和光照 B.温度和水分 C.水分和土壤 D.光照和水分
3.(2022·乐山)物竞天择,适者生存。下列不属于生物适应环境的是()
A.荒漠中生长的骆驼刺,根系发达
B.蚯蚓在土壤中活动,使土壤疏松
C.沙漠中生活的骆驼,尿液非常少
D.寒冷海域中的海豹,皮下脂肪厚
4.(2022·怀化)生活在寒冷海域中的海豹,皮下脂肪很厚。这一现象体现了生物与环境间的关系是( )
A.生物影响环境 B.生物适应环境
C.环境适应生物 D.环境影响生物
5.(2022·成都)杜甫有诗云:“浣花溪水水西头,主人未卜林塘幽”。浣花溪公园是成都有名的城市公园,某校同学对其进行调查后,绘制了如图所示的食物网。下列叙述正确的是( )
A.鱼和虾的种间关系只有捕食关系
B.虾的数量变化对鱼的数量没有影响
C.该食物网中数量最多的生物是白鹭
D.该生态系统具有一定的自我调节能力
6.(2022·临沂)关于生命现象与生物特征的对应关系,下列表述错误的是( )
A.绿色植物利用根吸收水分和无机盐—生物的生活需要营养
B.鲸需要时常浮出水面进行换气—生物能进行呼吸
C.含羞草受到触碰叶片合拢—生物能排出体内的废物
D.猫妈妈一窝生出五只毛色不同的小猫—生物具有遗传和变异的特性
7.(2022·江西)图表示一条食物链中四种生物的相对数量关系。下列叙述错误的是( )
A.这条食物链可表示为:丙→丁→乙→甲
B.图中的四种生物和分解者组成了完整的生态系统
C.一段时间内,如果乙的数量增加,会导致甲和丙的数量增加
D.若图中生物的数量能长时间保持相对稳定,说明该生态系统具有一定的自动调节能力
8.(2022·岳阳)风调雨顺,草木茂盛,兔繁殖加强,狼数量随后增多,关于此现象描述不正确的是( )
A.环境对生物产生了影响
B.上述生物对外界刺激能做出反应
C.狼的数量增多对草有保护作用
D.该生态系统的自动调节能力被打破
9.(2022·成都)为了研究生态系统的结构和功能,某同学准备用河沙、池塘水、小鱼、小虾等材料制作生态瓶。下列建议不宜采纳的是( )
A.材料应该进行严格地消毒和杀菌
B.需要加入适量的植物作为生产者
C.生态瓶应放在适宜的光照条件下
D.所选动植物材料要能形成食物链
10.(2022·泰安)将生长状态和大小都相同的甲、乙两棵杨树苗,分别在干旱和水分充足的环境中培养,其它条件相同。几年后,甲、乙树冠大小出现如图差异。下列叙述错误的是( )
A.甲、乙树冠大小差异说明环境影响生物
B.甲树冠较小主要受非生物因素中水的影响
C.甲、乙树冠大小的差异是可遗传的变异
D.甲、乙树冠大小差异是遗传物质和环境共同作用的结果
11.(2022·泰安)为探究水污染对生物的影响及水蕴草对污水的净化作用,兴趣小组用不同浓度的洗衣粉液模拟污水,用水蕴草净化不同浓度的模拟污水24小时,分别记录在不同条件下水蚤的心率,结果如下图。下列分析错误的是( )
A.随着时间延长,水蚤心率受洗衣粉液抑制的程度逐渐增强
B.随着洗衣粉液浓度逐渐增大,水蚤心率受抑制的程度逐渐增强
C.不同浓度的洗衣粉液经水蕴草净化后对水蚤心率的抑制作用均减弱
D.观察不同实验条件下的水蚤心率要选用同一只水蚤,使结果更准确
12.(2022·石家庄)科学探究是研究生物学的重要方法。如果某生物小组想探究“光照对鼠妇生活的影响”, 应选择下列哪组条件作为对照( )
A.干燥与阴暗 B.低温与潮湿 C.干燥与潮湿 D.明亮与阴暗
13.(2022·达州)“美丽的草原,我的家……”这首优美的旋律让人们对美丽的大草原十分向往。下图一表示某草原生态系统的食物网,图二表示该生态系统的碳循环,其中A,B,C为生态系统的生物成分,①②③④代表生理过程。下列说法错误的是( )
A.图一要构成一个完整的生态系统需要添加图二中的C和非生物部分
B.若该草原生态系统遭到污染,图一中有毒物质积累最多的是鹰
C.该生态系统中,能量流动的起点是从图二中②过程开始的
D.物质和能量在图二中的A,B,C之间循环流动
14.(2021·赤峰)自然界的每一种生物,都会受到周围环境中其他生物的影响。下列选项属于生物因素对生物影响的是( )
A. 草盛豆苗稀 B. 大树底下好乘凉 C. 雨露滋润禾苗壮 D. 葵花朵朵向太阳
15.(2021·咸宁)下列关于生态系统的叙述,正确的是( )
A. 一块农田中的农作物是一个生态系统
B. 生态系统的自动调节能力是无限的
C. 生物圈是地球上最大的生态系统
D. 不同的生态系统是相互独立的,不会发生物质的交换
16.(2021·荆门)毛主席曾写过“鹰击长空,鱼翔浅底,万类霜天竞自由”等脍炙人口的诗句。鹰为什么能击于长空,而鱼却能翔于浅底,这体现了生物与环境间的关系是( )
A. 生物因素对生物的分布产生影响 B. 环境影响生物分布,生物适应特定环境
C. 鹰与鱼之间为竞争关系 D. 生物能影响环境
17.(2021·永州)竹节虫不活动时看上去像小树枝不易被发现,这体现了生物与环境的关系是( )
A. 环境能够影响生物 B. 生物能够影响环境
C. 环境能够适应生物 D. 生物能够适应环境
18.(2021·江津)生物与环境密切相关,下列叙述错误的是( )
A. 大树底下好乘凉促于非生物因素对生物的影响
B. 沙漠植物一般叶小、根长,这是自然选择的结果
C. 控制光照长短,可培育反季节花卉
D. 喜阴植物在阳光充足的地方反而生长不好
19.(2021·鸡西)生物与生物之间存在着一定的关系,下面两种生物属于捕食关系的( )
A. 牛和羊 B. 狮子和羚羊 C. 水稻和杂草 D. 鸡和鸭
20.(2021·鸡西)入夏以来,有些地区出现了大面积的干旱,地里的农作物大量死亡。这里描述的影响农作物生长的非生物因素主要是( )
A. 空气 B. 水分 C. 土壤 D. 温度
21.(2021·通辽)生物与环境的关系非常密切。下列不属于生物适应环境的实例是( )
A. 炎热的夏天,大树下非常凉爽
B. 枯叶蝶的形状很像枯叶
C. 爬行动物体表覆盖角质的鱗片或甲
D. 荒漠中的植物——骆驼剌,根系非常发达
22.(2021·长沙)当全世界面临新冠肺炎疫情严峻挑战时,中国帮助世界各国携手抗疫,支持世卫组织主导下各成员国就病毒源头研究开展合作。导致新冠肺炎的病毒与人类的关系是( )
A. 共生 B. 捕食 C. 竞争 D. 寄生
23.(2021·长沙)如图所示植物的根系发达,推测该植物生存的环境是( )
A. 干旱的荒漠 B. 泥泞的沼泽 C. 多水的农田 D. 湿润的森林
24.(2021·张家界)俗语、古诗词中蕴含着一些生物学原理。下列有关解释正确的是( )
A. 人间四月芳菲尽,山寺桃花始盛开—温度影响生物
B. 春雨贵如油—植物生长都需要无机盐
C. 落红不是无情物,化作春泥更护花—微生物作为分解者参与物质和能量循环
D. 螳螂捕蝉,黄雀在后—螳螂和黄雀是竞争关系
25.(2021·黄石)关于生物与环境的叙述错误的是( )
A. 环境是指生物生活的地点
B. 生态因素影响生物的生活和分布
C. 生物能影响和改变环境
D. 生态因素分为生物因素和非生物因素
26.(2021·淄博)在自然环境中,生物必须适应环境才能生存下去。下列属于生物对环境适应的是( )
A. 草履虫能净化污水 B. 苔藓腐蚀岩石形成土壤
C. 干旱使农作物减产 D. 避役会随环境改变体色
27.(2021·龙东)枯叶蝶落在树枝上,像枯树叶一样难以辨认。这一现象体现了( )
A. 生物能适应环境 B. 生物能影响环境
C. 环境能影响生物 D. 生物能改变环境
28.(2020•石家庄)豆科植物供给根瘤菌有机物,根瘤菌供给豆科植物氮肥,二者之间的种间关系属于( )
A.捕食 B.竞争 C.共生 D.寄生
29.(2020•莱芜区)在我国北方,梧桐树到了秋天会落叶,这体现了生物的哪些特征( )
①具有生长现象
②能排出体内产生的废物
③具有应激性
④能适应环境
⑤能繁殖后代
⑥具有遗传和变异现象
A.①②③ B.①②⑥ C.②③④ D.③④⑤
30.(2020•威海)下列各项中,不属于生物共同特征的是( )
A.都需要营养
B.都能运动
C.都能对外界刺激作出一定的反应
D.都能繁殖后代
31.(2020•淄博)下列生物与环境的关系中,与其他三项不同的是( )
A.植被丰富的树林中空气清新
B.人类工业生产排放污染物,造成酸雨
C.深山阴湿的岩石上长有苔藓
D.地衣加速岩石风化,促进土壤层形成
32.(2020•淄博)下列生命现象中,与“明月别枝惊鹊”所体现的生物特征相同的是( )
A.种瓜得瓜,种豆得豆
B.含羞草叶子受到触碰后会合拢
C.螳螂捕蝉,黄雀在后
D.鲸鱼常浮出水面喷出雾状水柱
33.(2020•天水)下列语句中,不能体现生物因素对生物影响的是( )
A.“一山难容二虎”
B.“人间四月芳菲尽,山寺桃花始盛开”
C.“螳螂捕蝉,黄雀在后”
D.“种豆南山下,草盛豆苗稀”
34.(2020•天水)“苔花如米小,也学牡丹开”,其中包含的生物基本特征是( )
A.生物能进行呼吸
B.生物有变异的特性
C.生物能繁殖
D.生物能排出体内产生的废物
35.(2020•天水)下列现象中不能说明生物与环境相适应的是( )
A.仙人掌的叶变成了刺状
B.变色龙的体色能随环境的变化而变化
C.蚯蚓的活动使土壤更肥沃
D.枯叶蝶的外形像一片枯叶
36.(2020•株洲)下列属于生物的是( )
A.能歌善舞的机器人
B.从小长大的钟乳石
C.堆积的越来越高的珊瑚礁
D.枯木上生长的蘑菇
37.(2020•日照)以下哪一项具有全部的生命特点?( )
A.禽流感病毒 B.红细胞 C.变形虫 D.叶绿体
38.(2020•鄂尔多斯)下列有关生物与环境关系的叙述,与其他三项不一致的是( )
A.城市绿化改善了空气质量
B.北方多种树木入冬前会落叶
C.浮水植物的气孔主要分布在叶的上表皮
D.荒漠中生长的仙人掌的茎具有储水功能
39.(2020•湘西州)草履虫从含盐的水滴中游向清水滴的现象叫( )
A.呼吸 B.生长现象 C.应激性 D.繁殖
40.(2020•兰州)下列古诗描述的现象中,不包含生命现象的是( )
A.满园春色关不住,一枝红杏出墙来
B.人间四月芳菲尽,山寺桃花始盛开
C.飞流直下三千尺,疑是银河落九天
D.穿花蛱蝶深深见,点水蜻蜓款款飞
二、综合题
41.(2022·聊城)为积极应对全球气候变化,我国政府在2020年的联合国大会上宣布于2030年前确保碳达峰,力争在2060年前实现碳中和,彰显了大国担当。“碳中和”是指在一定时间内直接或间接产生的二氧化碳排放总量和通过一定途径吸收的二氧化碳总量相等,实现二氧化碳“零排放”。桑沟湾地区发展的“藻—贝”共生养殖模式在这方面做出了积极探索。
(1)影响海带生长的阳光、海水、浮游动物、贝类等因素统称为__________,作为一个完整的生态系统,图甲中未体现的生物成分是__________。
(2)科研人员监测了养殖区与非养殖区表层海水中二氧化碳的相对含量,结果如图乙所示。
①该养殖模式可以__________表层海水中二氧化碳的相对含量。
②分析上述差异的原因:浮游植物和海带作为该生态系统的__________,通过__________作用把海洋中的二氧化碳合成有机物;贝类食性广泛,通过滤食多种浮游生物和海带碎屑促进有机物沿__________传递;贝类利用碳酸盐构建贝壳,从面抑制了碳的循环。
(3)为实现“碳中和”,作为中学生在生活中应该采取的措施是____________________(答出一条即可)。
42.(2022·烟台)“水是生命之源”。门楼水库是烟台市最大的饮用水水源地,市区70%以上居民的生活用水都来自这里。水库的水质清澈,生物种类繁多。懿荣中学生态保护社团对水库的资源进行调查研究后,绘出了该生态系统部分生物的食物网。请回答下列问题。
(1)食物网中鳙鱼和水蚤的关系是______________________________,白鹭获得能量最多的一条食物链是______________________________。若构成一个完整的生态系统,还需要的成分是____________________。
(2)水库中最常见的鳙鱼生活在水域的中上层,背部呈灰色、腹部呈白色,这是与环境相适应的__________,使其不易被天敌发现。鳙鱼因食量大,滤集浮游生物的能力强,有“水中清道夫”的美称,说明了生物与环境的关系是____________________。
(3)同学们观察发现,鳙鱼体表覆盖鳞片,通过尾部和躯干部的摆动以及__________的协调作用游泳。用吸管吸取一些墨汁,滴在鱼头的前上方(如图),发现墨汁从鱼的口流入,再由__________后缘流出,这是鳙鱼在水中进行呼吸。
(4)“一方水土养一方人”,为了守护好我们的生命之源,维护好水库的生态环境,下列做法你认同的是 (多选)。
①在水库周边开展植树造林;②周末去库区野炊、钓鱼、洗衣服;③践行公民节约用水的行为规范;④保护水中野生动植物资源;⑤机动车驶入环库道路要减速慢行
43.(2022·泰安)我市非常重视保护泰山生物多样性及生态环境,努力实现“为所有生命构建共同的未来”的愿景。下图是泰山某地域生态系统中部分生物之间的关系。请分析回答:
(1)该生态系统中山雀与蜘蛛的关系是__________,体温恒定的脊椎动物是__________。请写出与鼠有关的食物链__________。
(2)研究人员在上述生态系统中,分别在A,B,C三个区域采集相同面积、相同重量的表层泥土样本,收集其中5种动物并称量其重量,结果如下图。
B,C区域与A区域相比,__________的重量增加了,依据食物网中生物之间的关系分析,原因可能是__________。分析B、C区域中5种动物的重量变化,推断化学药物X和Y可能导致生态系统中生物的 减少,从而影响生态平衡。为保护环境,在既不伤害天敌又不污染环境的情况下,可以利用__________方法,减少病虫害的发生,促进生态系统良性循环。
44.(2022·呼和浩特) 20世纪初叶,美国凯巴伯森林里约生存着4000头鹿,为了保护鹿群,总统罗斯福下令杀狼保鹿。一段时间内鹿群数量猛增,到1924年甚至高达10万头,但病鹿壮鹿杂居,素质日下。庞大的鹿群疯狂啃噬灌木、小树,最后是大树树皮,原本茂盛的森林被一扫而光。森林被毁了,饥饿造成鹿的大量死亡,接着又是疾病流行。到1942年仅存8000头,且多是病弱残鹿。不得已,当地居民又把狼请了回来……请据此分析作答:
(1)写出重新引入狼之后,该森林中的一条食物链:________________________________________。
(2)狼吃掉的多是年老、病弱或年幼的鹿,捕捉能力弱的狼也因无法获得食物而被淘汰。狼与鹿都会促进对方发生改变,这种现象在生态学上称为____________________。
(3)在森林中,狼可依据鹿发出的气味追捕猎物,这体现了信息传递具有______________________________ 作用。
(4)重新引入狼之后,鹿的种群数量减少,植物和其他植食性动物的种群数量增加。从生态系统结构角度分析,这些变化导______________________________,使得该森林生态系统的抵抗力稳定性得到恢复。
45.(2021·永州)甲、乙、丙、丁四位同学利用以下实验装置,探究“非生物因素对鼠妇生活的影响”。请分析并回答下列问题:
(1).鼠妇是一种节肢动物,其主要特征是身体分节,体表有坚硬的__________ 和分节的附肢。
(2).铁盒内放置的鼠妇数量应足够多,以避免__________, 减少误差,提高实验结果的可靠性。
(3).丙同学的实验__________(填“遵循”或“不遵循”)单一变量原则。
(4).鼠妇喜欢生活在潮湿的环境中,则甲同学的实验现象是鼠妇大多集中在__________土一侧。
(5).丁同学实验中的变量是__________。
(6).进一步分析:除实验探究因素外,影响鼠妇生活的非生物因素还可能有__________(写出一种即可)。
46.(2021·太原)探究香烟烟雾对生物的危害
为探究香烟对生物的危害,某研究小组进行了“香烟烟雾对绿萝的生长是否有影响”的探究活动。实验步骤如下:
①用三个长、宽、高均为60cm的透明玻璃缸作为实验舱,分别标记为A、B、C.玻璃缸的上方有玻璃盖,一侧开有圆孔,用于通入气体。
②每个实验舱内放入一盆同品种且 基本一致的绿萝,盖上玻璃盖并密封。
③将三个实验舱放在相同且适宜的环境中。
④向A、B两个实验舱内通人香烟烟雾(烟雾量均为2支同型号香烟完全燃烧所产生的烟雾),向C实验舱内通入等量某气体。用宽胶带密封圆孔。
该实验的主要操作及72小时后绿萝呈现的状态如下表:
组别
通入气体
密闭情况
72小时后绿萝呈现的状态
A组
香烟烟雾
保持密闭
多数叶片发黄,叶面多见水渍状斑点
B组
香烟烟雾
定时开盖通风
少数叶尖发黄,叶面偶见水渍状斑点
C组
某气体
保持密闭
个别叶尖微黄,叶面未见水渍状斑点
请回答下列问题:
( 1 )用于实验的三盆绿萝为什么需要基本一致?____________________。
( 2 )C组通入的气体应是__________。
( 3 )A组与C组对照,探究的变量是__________。实验的初步结论是__________。
( 4 )A组与B组对照,所得实验结果给予我们的启示是__________。
( 5 )为使实验结果更可靠,你对该研究小组的建议是______________________________。
( 6 )若研究小组想同时探究“绿萝是否可以吸收香烟烟雾中的PM2.5”,需要增加D组与A组形成对照,并定时测定两个实验舱中PM2.5的浓度。D组玻璃缸中除 外,其他实验条件均应与A组相同。
47.(2021·海南)某生物兴趣小组探究外界因素对海带生长率(指实验前后海带体内物质增加的百分比)的影响,实验结果如下图所示。请分析回答问题:
(1)由实验一可知,海带生长的最适温度范围是在________℃之间:长期在25℃环境条件下培养海带,会导致海带________。
(2)由实验一和实验二可知,________对海带生长率有影响。
(3)每组实验都选用多株海带而不是一株海带的目的是________。
(4)能否根据实验二中的数据得出促进海带生长的最适二氧化碳浓度为500ppm?________,原因是________。
48.(2020•潍坊)“无废弃物农业”是我国传统农业的辉煌成就之一,也是最早和最生动的一种生态模式。该模式的主要做法是积极种植能固氮的豆科植物,收集人畜粪便、枯枝败叶以及农产品加工过程中的废弃物等,经过一定方式处理后,转化为有机肥料施用到农田中。请结合如图回答:
(1)豆科植物和根瘤菌之间的关系是__________;与豆科植物相比,根瘤菌细胞在结构上的明显不同是______________________________。
(2)图中枯枝败叶中的有机物转化为肥料需经__________的分解作用完成,这不仅净化了环境,而且使生物圈中的__________得以周而复始地循环。
(3)图中的牲畜处于第__________营养级;能量沿食物链传递是逐级递减的,因此,多食用__________( 肉类/粮食)制品能够缓解全球粮食危机。
(4)传统杀虫剂中的有害物质会在消费者体内造成富集现象,就如图而言,对__________的危害最大。近年来,人们更多地采用生物防治来控制农业害虫,该防治方法的优点是____________________(答一条)。
(5)上述做法为实现能量的多级利用、提高能量的利用率提供了借鉴。请列举两个现实生活中类似的实例 ________________________________________。
49.(2020•荆门)生物圈中,生物与环境的关系主要有:生物影响环境,生物适应环境,环境影响生物等。生物与环境的相互作用共同造就了今天欣欣向荣的生物圈。请分析下列事例,回答问题。
(1)“人间四月芳菲尽,山寺桃花始盛开。”这句诗体现了生物与环境的关系是____________________。
(2)“千里之堤,溃于蚁穴。”这句成语体现了生物与环境的关系是____________________。
(3)“种豆南山下,草盛豆苗稀。”这句诗中,草与豆苗的关系是__________。
(4)荒漠中沙棘的地下根长度是地上部分的十多倍,莲“中通外直”,其地下茎和荷叶中都有贯通的气腔,上述事例体现出生物与环境的关系是____________________。
50.(2020•杭州)阅读下列材料,回答问题。
材料一:研究人员发现大气层中特别是南极上空的臭氧层日益变薄。进入大气平流层的氯氟烃(一类合成有机化合物,应用于冰箱和空调的制冷剂、灭火器等)是造成臭氧层变薄的主要原因。因为在紫外线的照射下,平流层中的臭氧存在如下平衡:O3O2+O;而氯氟烃进入平流层后会分解产生氯原子(Cl),进而发生下列反应:Cl+O3→ClO+O2;ClO+O→Cl+O2
研究表明:平流层中1个氯原子大约可以破坏1×105个臭氧分子。
(1)如果某区域上空的臭氧急剧减少,导致该区域内大量生物在短时间内死亡,则该区域生态系统的自动调节能力会发生怎样的变化?____________________。
材料二:近地面处臭氧是一种空气污染物,其含量过高会对人体的呼吸道产生刺激作用,影响肺部功能;还会刺激、损伤眼睛,导致视力下降。
(2)如果近地面处臭氧含量过高,将直接导致下列哪一类疾病增加?____________________。
A.呼吸道疾病 B.血液传染病 C.糖尿病
2020-2022年四川中考生物3年真题汇编 专题01 生物与环境(学生卷+教师卷): 这是一份2020-2022年四川中考生物3年真题汇编 专题01 生物与环境(学生卷+教师卷),文件包含专题01生物与环境-三年2020-2022中考生物真题分项汇编四川专用解析版docx、专题01生物与环境-三年2020-2022中考生物真题分项汇编四川专用原卷版docx等2份试卷配套教学资源,其中试卷共41页, 欢迎下载使用。
2020-2022年广东中考生物3年真题汇编 专题01 生物与环境(学生卷+教师卷): 这是一份2020-2022年广东中考生物3年真题汇编 专题01 生物与环境(学生卷+教师卷),文件包含专题01生物与环境-三年2020-2022中考生物真题分项汇编广东专用解析版docx、专题01生物与环境-三年2020-2022中考生物真题分项汇编广东专用原卷版docx等2份试卷配套教学资源,其中试卷共20页, 欢迎下载使用。
2020-2022年山东中考生物3年真题汇编 专题01 生物与环境(学生卷+教师卷): 这是一份2020-2022年山东中考生物3年真题汇编 专题01 生物与环境(学生卷+教师卷),文件包含专题01生物与环境-三年2020-2022中考生物真题分项汇编山东专用解析版docx、专题01生物与环境-三年2020-2022中考生物真题分项汇编山东专用原卷版docx等2份试卷配套教学资源,其中试卷共42页, 欢迎下载使用。

