所属成套资源:(通用版)高考英语二轮复习写作备考技巧专题(含答案)
(通用版)高考英语二轮复习写作备考技巧专题10《读后续写续写综合训练》(含答案)
展开这是一份(通用版)高考英语二轮复习写作备考技巧专题10《读后续写续写综合训练》(含答案),共36页。试卷主要包含了理解并提炼原文要点;2, 研读读后续写的特点等内容,欢迎下载使用。
2020年高考英语写作新题型备考技巧
专题(十)读后续写+续写综合训练
随着高考改革的不断深化, 高考英语引入了综合题型, 即读后续写和概要写作。该题型将阅读和写作深度结合, 具有综合性、应用性和创新性, 有助于英语考试评分的科学性、合理性。综合写作任务给考生提供一篇包含丰富语言的文本并要求考生在完成写作任务时须要1.理解并提炼原文要点;2. 选择相关要点;3. 综合分析相关要点;4. 转换原文语言;5. 组织要点;6. 运用诸如要点连接和引述原文的行文手法。所以考生在备考时要多结合素材多注重培养这些能力。当然, 根据文本类型的不同, 任务考查的形式和目标也会不同, 对阅读和写作能力的具体要求也会有差异。本节学案着重讲解下读后续写。
备考技巧1
读后续写是一种全新的综合写作任务形式。根据研究表明, 读后续写能有效检测学生的阅读和写作水平, 从而有效区分不同能力的考生。
一. 读后续写的考纲说明和题型介绍
1. 了解考纲说明
根据教育部考试中心的相关说明, 读后续写要求考生在阅读一段 350 词以内的语言材料的基础上, 根据该材料内容、所给段落开头语和所标示关键词进行续写(150 词左右), 将其发展成一篇与给定材料有逻辑衔接、情节和结构完整的短文。续写部分分为两段。原文给出10 个左右的标有下划线的关键词语, 所续写短文应使用 5 个以上。
2. 明白试题选材的特点
教育部考试中心的考试说明虽未对读后续写材料的体裁做出明确说明, 但根据所附的样题和近几年的真题来看, 所提供的阅读材料一般多以记叙文为主, 亦或是夹叙夹议类的文章, 故事情节有曲折、有起伏;故事线索的逻辑性比较强。记叙文是以记人、叙事、写景、状物为主, 以写人物的经历和事物的发展变化为主要内容的一种文体形式。它的主要的表达方式是叙述和描写, 也常辅以适当的抒情、议论和说明。记叙文的特点是通过生动形象的事件来反映生活并表达作者的思想情感, 它的中心思想蕴含在具体材料中, 通过对人、事、物的生动描写来表现。它的话题贴近生活, 有一定趣味性, 给学生的想象空间较大, 上下文连贯性较强, 结构清晰, 语言难度较易把握。
3. 熟知续写评分标准
(一) 题型考查的能力
(1) 想象力和创新表达能力;
(2) 理解与产出紧密结合的能力;
(3) 创造性地模仿与使用语言的能力;
(4) 用特定的划线词汇创意表达的能力
(二) 读后续写的高考评分标准
(1) 与所给短文及段落开头语的衔接程度;
(2) 内容的丰富性和对所给关键词语的覆盖情况;
(3) 应用语法结构和词汇的丰富性和准确性;
(4) 上下文的连贯性;
(5) 拼写与标点符号是语言准确性的一个重要方面,评分时,应视其对交际的影响程度予以考虑;
(6) 如书写较差以致影响交际,可将分数降低一个档次。
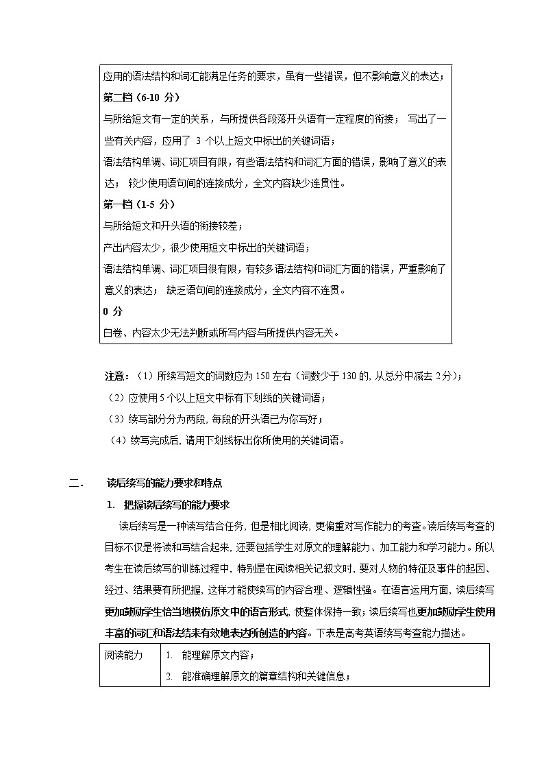
(三)各档次的给分范围和要求。
本题总分为25分, 按5个档次给分。
第五档 21-25,第四档 16-20,第三档 11-15,第二档 6-10,第一档 1-5。
第五档(21-25 分)
与所给短文融洽度高,与所提供各段落开头语衔接合理; 内容丰富,应用了 5 个以上短文中标出的关键词语;
所使用语法结构和词汇丰富、准确,可能有些许错误,但完全不影响意义表达; 有效地使用了语句间的连接成分,使所续写短文结构紧凑。
第四档(16-20 分)
与所给短文融洽度较高,与所提供各段落开头语衔接较为合理; 内容比较丰富,应用了 5 个以上短文中标出的关键词语;
所使用语法结构和词汇较为丰富、准确,可能有些许错误,但完全不影响意义表达; 比较有效地使用了语句间的连接成分,使所续写短文结构紧凑。
第三档(11-15 分)
与所给短文关系较为密切,与所提供各段落开头语有一定程度的衔接; 写出了若干有关内容,应用了 4 个以上短文中标出的关键词语;
应用的语法结构和词汇能满足任务的要求,虽有一些错误,但不影响意义的表达;
第二档(6-10 分)
与所给短文有一定的关系,与所提供各段落开头语有一定程度的衔接; 写出了一些有关内容,应用了 3 个以上短文中标出的关键词语;
语法结构单调、词汇项目有限,有些语法结构和词汇方面的错误,影响了意义的表达; 较少使用语句间的连接成分,全文内容缺少连贯性。
第一档(1-5 分)
与所给短文和开头语的衔接较差;
产出内容太少,很少使用短文中标出的关键词语;
语法结构单调、词汇项目很有限,有较多语法结构和词汇方面的错误,严重影响了意义的表达; 缺乏语句间的连接成分,全文内容不连贯。
0 分
白卷、内容太少无法判断或所写内容与所提供内容无关。
注意:(1)所续写短文的词数应为150左右(词数少于130的, 从总分中减去2分);
(2)应使用5个以上短文中标有下划线的关键词语;
(3)续写部分分为两段, 每段的开头语已为你写好;
(4)续写完成后, 请用下划线标出你所使用的关键词语。
二. 读后续写的能力要求和特点
1. 把握读后续写的能力要求
读后续写是一种读写结合任务, 但是相比阅读, 更偏重对写作能力的考查。读后续写考查的目标不仅是将读和写结合起来, 还要包括学生对原文的理解能力、加工能力和学习能力。所以考生在读后续写的训练过程中, 特别是在阅读相关记叙文时, 要对人物的特征及事件的起因、经过、结果要有所把握, 这样才能使续写的内容合理、逻辑性强。在语言运用方面, 读后续写更加鼓励学生恰当地模仿原文中的语言形式, 使整体保持一致;读后续写也更加鼓励学生使用丰富的词汇和语法结来有效地表达所创造的内容。下表是高考英语续写考查能力描述。
阅读能力
1. 能理解原文内容;
2. 能准确理解原文的篇章结构和关键信息;
3. 能深入理解原文的情境和语言。
写作能力
内容产出:
1. 能在原文基础上创造新的内容;
2. 能与原文内容保持融洽, 形成有效协同;
语言运用:
1. 能使用准确、恰当、丰富的词汇和句子结构;
2. 能与原文的词汇和句子结构, 甚至语言风格保持相当(较高要求)。
篇章结构:
1. 能与原文合理衔接;
2. 能使用恰当的连接手段使续写完整、连贯。
思维能力
能在根据原文进行续写时体现出创造性
2. 研读读后续写的特点
续写文章应尽量接近《考试说明》中评分原则的要求。首先, 续写文章与所给短文融合度高, 与所提供的各段落开头语衔接合理。其次, 内容丰富, 应用了 5 个以上短文中所标出的关键词语。再次, 所使用的语法结构和词汇丰富、准确, 可能有些许错误, 但完全不影响意思表达。最后, 有效使用了词语间的连接成分, 所续写短文结构紧凑。读后续写具有以下特点:
(1) 读后续写不是随心所欲, 是要在引导语(开头语)和提示词的帮助下完成续写部分。如《考试说明》样题中规定“应使用5个以上短文中标有下划线的关键词语(10处)”。这些关键词语类似于传统写作中的要点提示, 如人物、地点、事件, 但是不同点在于这些关键词语并不是全用。这样考生可根据自己的理解有很大的自主权。另外, 所续写部分不能脱离各自段落的首句开头语, 即:不能另起炉灶。这些开头语与传统写作中的开头语类似, 在某种程度上引导你的思路向哪方面发展。
(2) 续写短文多以记叙文故事类文章或者夹叙夹议类文章为主, 故事情节有曲折、有起伏, 但是, 故事线索的逻辑性比较强。这样考生能够根据提示词语, 顺着原来文章的思路续写文章, 并适当发散。
(3) 读后续写要求读写并重。与阅读理解题一样, 读后续写同样需要对本篇文章精确理解, 这样所续写部分才不至于偏离主题, 就这方面而言有点类似阅读理解题中对文章后续发展的推断, 如“What would happen next?”。
(4) 所给文章的未完部分的思路和内容并不一定是唯一的, 考生可以根据自己对文章的理解, 从而对文章的结尾有不同的诠释。
考生平时在练习研读语篇时, 首先应尝试回答三个基本问题:What——语篇的主题和内容;Why——语篇的深层涵义;How——语篇的文体特征、内容结构和语言特点。
以2018年6月浙江英语高考卷中读后续写题的原文为例, 文中所使用的衔接和连贯成分的具体表达如下:
①衔接。衔接是语篇的有形网络, 是通过语法手段(时间关联成分、地点关联成分、照应、替代、省略等)和词汇手段(复现关系、同现关系等)来剖析词义、句法和句与句之间的关系来识别语篇衔接的方法。
②连贯。连贯是语篇的无形网络, 指语篇中语义的关联。连贯存在于语篇的底层, 通过逻辑推理来达到语义连接, 通过分析语篇整体结构来理解其深刻涵义。
三. 读后续写的备考指导
(一) 具体建议
1. 首先, 充分利用记叙文故事类的阅读理解或者完形填空。训练快速寻找记叙文线索, 定位记叙文基本要素和理顺文本脉络的能力。在此基础上, 能独立对文本进行深入分析, 洞悉故事的矛盾冲突, 提炼中心思想。
2. 其次, 我们要提升想象能力和创新精神, 尤其在练习中思考情节发展的多种可能性, 可采用头脑风暴的方式, 拓展思维, 强化逻辑性和合理性。
3. 再则, 读后续写跟传统写作一样, 强调遣词造句和连贯、衔接语句的能力。因此, 考生要提升组织语言的技巧, 丰富自己的语言层次, 使用如名词性从句、定语从句、状语从句、非谓语等高级语法。具体方法请详见本专题的前面几个章节来强化自己的句子写作和衔接能力。
4. 并且, 考生平时也需要尽早积累写作素材, 建立自己的语料库, 以便在续写文章中丰富、准确、连贯地进行表达。在写作表达中, 尽量从以下几个方面去描述:feelings(角色的情感和感觉), expressions(角色面部表情的生动描述), actions(角色的一举一动提现了相应的人物性格), speeches(人物的说话内容和方式), thoughts(人物的心理活动)和surroundings(事件当时的具体环境)。
5. 经常实施微型化训练, 也就是对所读文章的某一段落进行设想。根据某一段落的首句提示, 结合文章的上文对该段进行合理设想, 具体推断该段可能要讲述的内容。
6. 进行适度专题化练习。俗话说, 熟能生巧。对于读后续写这一新题型也是如此。通过适度地练习, 可以进一步熟知该种题型的特色, 更好地掌握该种题型的写作技巧, 更有效地调动传统写作的基础知识, 从而写出一篇优美的续写短文。需要注意的是, 后续写补全的是语篇, 而非单词或短语。读后续写考查学生的综合语言运用能力(尤其是阅读和写作)和思维品质能力(尤其是想象能力和创新精神), 因此, 我们要全面提升自我才能拿到高分。
7. 由于试卷的书写是否整洁也影响着考生这个版块的分数,所以平时考生也需要有意识地提升自己的书写水平,以免造成不必要的分数降档。
(二) 语料实例
①描写人物动作:
The exhausted hiker dragged his legs along the country road.
(用具体准确的动词来表现“精疲力竭”)
The old man sprang from the chair, stormed out of the house and slammed the door behind him.
(用一连串生动的词语来表现“生气”)
The younger son inherited his father’s bad habit, spending money like water.
(用比喻来表现“陋习”)
②描写人物语言:
The captain rose in front of his crew and commanded, “Prepare yourselves for the fight!”
(用简短有力的语言来表现“命令”)
The girl told the policeman where she had found the diamond ring, adding, “I hope you can find the owner as soon as possible.”(用完整较长的间接引语和直接引语来表现“关切”)
③描写人物心理:
Sandra sat quietly on the rock for hours, thinking of what might have happened if she hadn’t left the group.
(直接描写心理, 表现“疑惑”)
“How dare you skip class and play computer games all day!” his father yelled.
(用语言描写心理, 表现“愤怒”)
After failing the exam, Alex let out a sigh, crumbled the test paper into a ball and tossed it into the dustbin.
(用动作描写心理, 表现“失望”)
④描写人物外貌和神态:
The tall policeman, with broad shoulders and thick arms, stood by the door and observed everyone coming into the bank.
(直接描写外貌, 表现“威慑力”)
Approaching 40, her beauty was fading like a flower in autumn.
(用比喻描写外貌, 表现“美貌凋零”)
I was really amazed at the way she smiled: a mile wide.
(用夸张描写神态, 表现“灿烂笑容”)
⑤描写环境:
The little black figure of the beggar was so out of place among the merry crowd of the Christmas shoppers and glittering well-decorated streets.
(直接描写环境, 表现人物的“格格不入”)
It was bitterly cold. All the fish moved south, and even the snow turned blue.
(用夸张描写环境, 表现天气的“严寒”。这里的 turned blue 是幽默的说法, 雪都冻得发青了, 更不用说人)
(三) 答题步骤
(1)精读文章, 确定文章线索。每篇文章都有各自独特的写作思路, 通过精读文章, 找到该篇文章的写作线索, 如是以时间为线索还是以空间为线索等, 这样有利于考生“顺藤摸瓜”。
(2)仔细审题, 明确续写要求。一般短文后面的“注意”都有对此短文续写的具体要求, 如字数限制、使用几处下划线关键词语、续写段落的首句提示, 这样考生能做到“心中有数”。
(3)回扣原文, 揣摩续写思路。根据文章后面的要求, 再次快速回读短文, 抓住文章的思路, 结合段首的提示语, 最终确定续写段落的思路, 同时结合文章划线词语提示, 确定续写段落的内容。
(4)拟写草稿, 修改错词病句。在确定了思路和内容之后, 最关键的就是结合提示语或者文中划线的关键词语拟写草稿。拟写时, 注意句子结构的多样性、语言的丰富性, 并通过句与句之间连接词的正确使用, 使上下文连贯。
(5)标出续写部分中使用到的原材料中标有下划线的关键词语。这一点可以帮助考生检查关键词语的使用情况并根据情况做出修改。最后在誊写文字时, 务必做到“字迹工整、清晰”。
四. 真题解析
(一)
阅读下面短文, 根据所给情节进行续写, 使之构成一个完整的故事。(2016浙江高考读后续写)
One weekend in July, Jane and her husband, Tom, had driven three hours to camp overnight by a lake in the forest. Unfortunately, on the way an unpleasant subject came up and they started to quarrel. By the time they reached the lake, Jane was so angry that she said to Tom, “I’m going to find a better spot for us to camp” and walked away.
With no path to follow, Jane just walked on for quite a long time. After she had climbed to a high place, she turned around, hoping to see the lake. To her surprise, she saw nothing but forest and, far beyond, a snowcapped mountain top. She suddenly realized that she was lost.
“Tom!” she cried. “Help!”
No reply. If only she had not left her mobile phone in that bag with Tom. Jane kept moving, but the farther she walked, the more confused she became. As night was beginning to fall, Jane was so tired that she had to stop for the night. Lying awake in the dark, Jane wanted very much to be with Tom and her family. She wanted to hold him and tell him how much she loved him.
Jane rose at the break of day, hungry and thirsty. She could hear water trickling (滴落) somewhere at a distance. Quickly she followed the sound to a stream. To her great joy, she also saw some berry bushes. She drank and ate a few berries. Never in her life had she tasted anything better. Feeling stronger now, Jane began to walk along the stream and hope it would lead her to the lake.
As she picked her ways carefully along the stream, Jane heard a helicopter. Is that for me? Unfortunately, the trees made it impossible for people to see her from above. A few minutes later, another helicopter flew overhead. Jane took off her yellow blouse, thinking that she should go to an open area and flag them if they came back again.
注意:
1. 所续写短文的词数应为150左右;
2. 应使用5个以上短文中标有下划线的关键词语;
3. 续写部分分为两段, 每段的开头语已为你写好;
4. 续写完成后, 请用下划线标出你所使用的关键词语。
Paragraph 1:
But the helicopter didn’t come back again, and the day became darker. _________
Paragraph 2:
Jane woke up at the daybreak.
[试题分析]
已知信息:
Tom、Jane夫妇二人驱车去湖边露营过夜, 途中因不愉快的事发生争吵, 妻子Jane离Tom而去, 寻找更好的露营地点, 结果竟迷了路, 不得不在野外过夜;第二天Jane听到直升机飞来, 结果直升机扬长而去, 没能发现她。
分析画线词:
人:Jane, Tom;物:helicopter, yellow blouse;动作:walked, climbed;地点:lake, stream;at a distance;情感:to her great joy
分析原文写作技巧:
语法结构有时间状语从句, 结果状语从句, 条件状语从句, 宾语从句, 非谓语动词doing, 虚拟语气, 倒装, 疑问句, 感叹句, 介词短语等。
可续写线索分析:
1. 据第一段开头dark可知, 又要在荒野再过一晚。环境描写。大量心理活动, 后悔?想念?期待?坚持?夜里有没有遇到蛇、老虎、狮子?
2. 据第二段开头woke up可知, 第一段应有Jane入睡的情节。
3. 第二段情节可能:醒来看到Tom;或者醒来在医院;或者贵人相助;或者直升机救援;或者独自找到湖……
挖掘可用词汇:
情感心理:exhausted, frightened, guilty, overjoyed
动作: sleep, catch sight of, think to oneself, hug, smile, jump, wave, dash, burst into tears
环境:dark, daybreak, an open area
One possible version:
Paragraph 1:
But the helicopter didn’t come back again, and the day became darker. It was of little possibility to continue walking along the stream in the darkness, but Jane didn’t give up. She thought to herself, “If only I hadn’t quarreled with Tom.” About one hour’s walk, to her great joy, Jane came to an open area, where she managed to make a flag with her yellow blouse. So exhausted was Jane that she fell asleep the moment she closed her eyes.
Paragraph 2:
Jane woke up at the daybreak. All of a sudden, she heard the noise of a helicopter at a distance. Jane jumped to her feet, waving her hand-made flag and crying for help. Fortunately, the helicopter noticed the poor woman. Tom dashed out as soon as the helicopter landed and hugged Jane tightly. Tears of joy and guilt ran down her face, Jane said to her husband how much she loved and missed him. They enjoyed the happiness of reunion.
(二)
阅读下面短文, 根据所给情节进行续写, 使之构成一个完整的故事。 (2018浙江高考读后续写)
It was summer, and my dad wanted to treat me to a vacation like never before. He decided to take me on a trip to the Wild West.
We took a plane to Albuquerque, a big city in the state of New Mexico. We reached Albuquerque in the late afternoon. Uncle Paul, my dad’s friend, picked us up from the airport and drove us up to his farm in Pecos.
His wife Tina cooked us a delicious dinner and we got to know his sons Ryan and Kyle. My dad and I spent the night in the guestroom of the farm house listening to the frogs and water rolling down the river nearby. Very early in the morning, Uncle Paul woke us up to have breakfast. “The day starts at dawn on my farm,” he said. After breakfast, I went to help Aunt Tina feed the chickens, while my dad went with Uncle Paul to take the sheep out to graze (吃草). I was impressed to see my dad and Uncle Paul riding horses. They looked really cool.
In the afternoon, I asked Uncle Paul if I could take a horse ride, and he said yes, as long as my dad went with me. I wasn’t going to take a horse ride by myself anyway. So, my dad and I put on our new cowboy hats, got on our horses, and headed slowly towards the mountains. “Don’t be late for supper,” Uncle Paul cried, “and keep to the track so that you don’t get lost!” “OK!” my dad cried back. After a while Uncle Paul and his farm house were out of sight. It was so peaceful and quiet and the colors of the brown rocks, the deep green pine trees, and the late afternoon sun mixed to create a magic scene. It looked like a beautiful woven (编织的) blanket spread out upon the ground just for us.
注意:
1. 所续写短文的词数应为150左右;
2. 至少使用5个短文中标有下划线的关键词语;
3. 续写部分分为两段, 每段的开头语已为你写好;
4. 续写完成后, 请用下划线标出你所使用的关键词语。
Paragraph 1:
Suddenly a little rabbit jumped out in front of my horse.
Paragraph 2:
We had no idea where we were and it was getting dark.
[试题分析]
已知信息:
去西部荒野——体验农场生活——骑马去森林
父亲带作者去“西部荒野”, 喂鸡牧羊, 体验农场生活;见父亲和叔叔骑马很是潇洒, 作者心生向往, 于是亲身上马体验, 和父亲一同骑马走向森林……
分析画线词:
人:dad, Uncle Paul;物:farm house, sheep;动作:get lost, (be out of)sight;地点:river, track;时间:late
分析原文写作技巧:
语法结构有并列句, 时间状语从句, 条件状语从句, 宾语从句, it作形式主语, 非谓语动词doing等。
可续写线索分析:
迷路?找到回农场的方法?回到农场?
1. 第一段所给首句“Suddenly a little rabbit jumped out in front of my horse.”这一句是故事发展的转折点, 可从兔子出现后带来的结果入手扩展开去, 可以写马受到惊吓狂奔而去, 也可以写因追赶兔子而迷路, 无论从何角度拓展, 需注意与续写第二段首句呼应。
2. 第二段所给首句“We had no idea where we were and it was getting dark.”这一句呼应前文Uncle Paul的嘱托——不要误了晚饭、不要迷路, 可以从如何寻路返回入手去写续文。前文提示农场附近有河流, 并且river为标有下划线的关键词语, 所以可以从沿着河流回到农场的角度拓展。
挖掘可用词汇:
情感:panic, relieved, nervous, worried
动作:run, cry, think to oneself
环境:scenery, mountain, range, valley, river, lake, forest, sunset, wind
One possible version:
Paragraph 1:
Suddenly a little rabbit jumped out in front of my horse. Dad and I found it was so cute that we decided to chase it. After a while, we were completely lost in the forest. There was nothing left in our sight but the trees. “We may not be able to make it back to the farm house in time for supper.” I thought to myself. After a series of fruitless attempts to find a way out, we felt hungry and tired.
Paragraph 2:
We had no idea where we were and it was getting dark. We got stuck in the forest. And an unexpected shower added to the difficulty of us in finding a way home, for all the tracks we had made disappeared because of the rain. I was almost on the edge of breaking down when my father said, “Don’t worry, my son. I remember there is a river near the farm house. Find the river and we will be back home.” Finally, we found the river and got back to the house along it. Needless to say, we ate a late dinner.
总之, 读后续写要求考生首先要读懂已有信息, 不仅要读懂字面含义, 还要理清文章的脉络和关系。续写时, 考生需要明白故事的发展进程、前因后果、地理位置变化、人物情感等。在此基础上, 考生顺着文章的思路, 根据线索, 发挥想象, 对其后的情节进行合理预测, 并用英语表达出来。同时, 在组织语言时, 切记使用5个以上给出的提示词。考生平时训练故事续写时可参照以下一些写作的技巧:
1. 从原文中整理出3-5个小的情节, 从中推理出续写的主要情节;
2. 根据2个段首语来推理情节;
3. 根据关键词来推理文章的情节发展;
4. 根据故事的发展, 合理地丰富、有条理地增加一些次要情节;
5. 根据生活常识或者社会经验, 丰富文章的一些细节;
6. 平时多练写微作文, 找到自己能掌控的句子长度。
7. 多种句型反复尝试, 找到自己能掌控的句子类型;
8. 平时注意积累记叙文, 故事方面的词汇、句型和句段, 丰富自己的记叙文英语语言材料库;
9. 注意续写部分的语言风格要和原文的风格相一致;
10. 适当运用一些篇章技巧, 重点情节要浓墨重彩;
11. 脑中先成文, 落笔一气呵成;
12. 精准使用常见标点符号。
备考技巧2
提升训练
一. 请根据中文完成下列描述性的句子,注意用词的准确性和生动性。
1. 她试图掩饰自己的愤怒。
She tried to ____________________________.
2. 这种治疗方法给癌症患者一线希望。
The treatment offers __________________________ for cancer sufferers
3. 一束束光线透过树丛照射下来。
_______________________________through the trees.
4. 他的这番话引起了一片叫喊声, 有震惊, 也有愤怒。
His statement led to _________________________________________.
5. 她来到的时候, 我感到一阵激动。
I felt _____________________________ when she arrived.
6. 她心中突然涌起一阵嫉妒。
A rush of jealousy __________________________ her.
7. 烟在空中缭绕。
The smoke _________________________________.
8. 小镇笼罩在浓浓的雾霭中。
___________________________ hung over the town.
9. 乔已经病了几个星期了, 这使他很沮丧。
Joe’s been ill for weeks now, which is really ____________________________.
10. 福里斯特盯着他的汽车, 气得浑身发抖。
Forester stared at his car, ___________________________________.
11. 卡罗尔气得呜呜哭, 被送往医院。
________________________________, Carol was taken to the hospital.
12. 那孩子在她怀里发抖。
The child ___________________________ in her arms.
13. 好运在最后时刻降临到她头上。
Luck _________________________________ at the very last moment.
14. 她发现有个高高的黑影在注视着她。
She _______________________________ a tall dark figure watching her.
15. 他有时间反思他的成功和失败。
He had time to _______________________________________________.
16. 不断加重的污染引起环保人士的担忧。
Environmentalists ________________________ the increase in pollution.
17. 蒂姆是个笨手笨脚的孩子, 老是撞到家具上。
Tim was a clumsy boy, always _____________________ the furniture.
18. 我吃力地下床走进浴室。
________________________________________________ and into the bathroom.
19. 他停下来歇口气, 然后继续上山。
_________________________________, and then continued up the hill.
20. “不是的,” 他不假思索地答道。
“No,” he replied, ______________________________________.
21. 查尔斯悲痛欲绝。
Charles was __________________________.
22. 他的目光落在她的包上。“你是不是要去什么地方?”
His eyes _________________ her bag. “Are you going somewhere?”
23. 只有一个人尽力帮助我们, 其余的人都只是一声不吭地袖手旁观。
Only one man tried to help us, and the rest just ___________________________________.
24. 他腾地站起身, 冲过去追她。
He _______________________________ and rushed after her.
25. 泪珠顺着她的脸颊滚落。
Tears ________________________ her cheeks.
26. 他那红红的烟头在黑暗中幽幽发光。
The red tip of his cigarette was ________________________________________.
27. 她抬头凝望着他, 脸上洋溢着幸福。
She ___________________________________, glowing with happiness.
28. 弗朗基凝望着窗外, 深深地叹了口气。
Frankie stared out of the window and _____________________________.
29. 他紧紧抓着我的手臂, 快步往门口走去。
He _________________________ my arm and marched towards the door.
30. 她在花园里跪着除杂草。
She was ______________________, weeding the garden.
31. 她从我身边飞奔过去, 跑进屋里。
She _______________________ into the house.
32. 杰克焦虑地瞥了母亲一眼。
Jack_______________________________________ at his mother.
33. 工作很辛苦,但是给了她极大的满足。
It was hard work, but it gave her ________________________________.
34. 他羡慕地看着其他人。
He watched the others ________________________.
35. 一阵喜悦涌上她心头。
________________________________________ swept over her.
36. 爆炸之后, 现场陷入一片可怕的寂静。
After the explosion, a terrible silence ___________________________ the scene.
37. 一声高声尖叫打破了沉寂。
A loud scream _________________________________.
38. 我鼓起勇气一个人走了出去。
I ______________________________________ to go out by myself.
39. 救护车赶到时, 司机仍然神志清醒。
The driver _________________________ when the ambulance arrived.
40. 想到要见一位真正的电影明星, 他们就满心激动。
They were __________________________ at the thought of meeting a real movie star.
41. 他激动得想不起她的名字了。
_____________________________ he couldn’t remember her name.
42. 他俯过身来在我耳边低语。
He______________________ me and whispered in my ear.
43. 亚当在上班路上愉快地吹着口哨。
Adam _____________________ on his way to work.
44. 本悄悄地溜出了房间。
Ben _______________________ the room.
45. 我抓住她的手, 小心地带她离开。
I took hold of her hand and ____________________________________.
题目一
【参考答案】
1. hide her anger
2. a ray of hope
3. Rays of light filtered
4. cries of astonishment and anger
5. a rush of excitement
6. swept through/over
7. hung in the air
8. A thick mist
9. dragging him down
10. trembling with anger
11. Sobbing with rage
12. was quivering/shaking
13. came her way
14. was aware of
15. reflect on his successes and failures
16. are alarmed by
17. bumping into
18. I dragged myself out of bed
19. He paused for breath
20. without pausing for thought
21. extremely sorrowful
22. fell on
23. looked on in silence
24. sprang to his feet
25. rolled down
26. glowing in the dark
27. gazed up at him
28. sighed deeply(heavily)
29. took a firm grip of
30. on her knees
31. shot past me
32. threw an anxious glance
33. great satisfaction
34. with envy
35. A sudden wave of joy
36. fell upon
37. shattered the silence
38. got up the courage
39. was still conscious
40. full of/filled with excitement
41. In his excitement
42. bent towards
43. whistled happily
44. slipped quietly out of
45. gently led her away
二. 请用生动的词语和高级语法句式翻译下面的段落。
(一)
Jim 看到袭击者逃进了黑暗中, 他想到了那个姑娘。Jim 仍然喘着粗气, 朝着她走去。那姑娘坐在灌木丛后面哭着。尽管Jim在黑暗中几乎看不清那姑娘, 他还是能确定地感觉到她惊魂未定。Jim不想再吓着她, 他隔开一定距离和她说话。Jim轻轻地告诉她袭击者已经逃跑了, 她安全了。姑娘许久没说话, 接着他吃惊地听到姑娘问道:“是你吗, 爸爸?”
__________________________________________________________________________________
__________________________________________________________________________________ __________________________________________________________________________________
__________________________________________________________________________________
__________________________________________________________________________________
__________________________________________________________________________________
__________________________________________________________________________________
__________________________________________________________________________________
__________________________________________________________________________________
__________________________________________________________________________________
(二)
第二天, Meg去跟Mrs.Gilson 解释了她为什么不交回家作业。为了不让同学知道这件事, 她趁没人注意时悄悄地溜进了Mrs. Gilson的办公室。Meg低着头, 她告诉了Mrs.Gilson她的回家作业找不到了。“我保证我完成了回家作业。。。。。。”她解释道, 眼里含着泪。见此情景, Mrs. Gilson 打断了她。她笑着告诉Meg她已经在上一天把她的作业和试卷一起交起来了。她知道Meg不会因为偷懒而说谎。听到Mrs.Gilson的话, Meg 如释重负。她开心地笑了, 眼里的泪水落了下来。
__________________________________________________________________________________
__________________________________________________________________________________
__________________________________________________________________________________
__________________________________________________________________________________
__________________________________________________________________________________
__________________________________________________________________________________
__________________________________________________________________________________
__________________________________________________________________________________
__________________________________________________________________________________
__________________________________________________________________________________
题目二
【参考答案】
(一)
Seeing the attacker flee/disappear/run into the darkness, Jim thought of the girl. Still breathing heavily, Jim walked towards her. The girl was sitting behind the bushes, sobbing. Although in the darkness Jim could hardly see the girl clearly, he could sense her trembling alarm with certainty. To avoid frightening the girl further, Jim spoke to her at a distance. In a soft voice, Jim told her that the attacker had run away and that she was safe. There was a long silence and then in astonishment he heard the girl ask, “Dad, is that you?”
(二)
The next day, Meg went to tell Mrs. Gilson why she couldn’t hand in her homework. To avoid being known by her classmates, she secretly slid into Mrs. Gilson’s office without being noticed. Her head drooped, Meg told Mrs. Gilson the truth that she just could not find her homework. “I promise that I did finish my homework and…” she explained, tears flooding her eyes. Seeing this, Mrs. Gilson interrupted her. With a smile, she told Meg that she had handed in her homework with her paper the day before. She knew Meg was not lying because of laziness. Hearing this, Meg felt a surge of relief. She smiled brightly, drops of tears rolling down her cheeks.
备考技巧3
故事续写综合训练
阅读下面短文, 根据所给情节进行续写, 使之构成一个完整的故事。
A
On a bright, warm July afternoon, Mac Hollan, a primary school teacher, was cycling from his home to Alaska with his friends. One of his friends had stopped to make a bicycle repair, but they had encouraged Mac to carry on, and they would catch up with him soon. As Mac pedaled (骑行) along alone, he thought fondly of his wife and two young daughters at home. He hoped to show them this beautiful place someday.
Then Mac heard quick and loud breathing behind him. “Man, that’s a big dog!” he thought. But when he looked to the side, he saw instantly that it wasn’t a dog at all, but a wolf, quickly catching up with him.
Mac’s heart jumped. He found out his can of bear spray. With one hand on the bars, he fired the spray at the wolf. A bright red cloud enveloped the animal, and to Mac’s relief, it fell back, shaking its head. But a minute later, it was by his side again. Then it attacked the back of Mac’s bike, tearing open his tent bag. He fired at the wolf a second time, and again, it fell back only to quickly restart the chase (追赶).
Mac was pedaling hard now. He waved and yelled at passing cars but was careful not to slow down. He saw a steep uphill climb before him. He knew that once he hit the hill, he’d be easy caught up and the wolf’s teeth would be tearing into his flesh.
At this moment, Paul and Becky were driving their car on their way to Alaska. They didn’t think much of it when they saw two cyclists repairing their bike on the side of the road. A bit later, they spotted what they, too, assumed was a dog running alongside a man on a bike. As they got closer, they realized that the dog was a wolf. Mac heard a large vehicle behind him. He pulled in front of it as the wolf was catching up fast, just a dozen yards away now.
注意:
1. 所续写短文的词数应为150左右;
2. 应使用5个以上短文中标有下划线的关键词语;
3. 续写部分分为两段, 每段的开头语已为你写好;
4. 续写完成后, 请用下划线标出你所使用的关键词语。
Paragraph 1:
The car abruptly stopped in front of him._______________________________________________________
________________________________________________________________________________________
Paragraph 2:
A few minutes later, the other two cyclists arrived.________________________________________________
________________________________________________________________________________________
B
I’m originally from Orange County, California, where I had the pleasure and honor of serving as a Newport Beach ocean lifeguard for five seasons. Whenever I could, I got shifts working the Point. If you wanted to save lives, that’s where you worked. The Point was known for its massive rip currents (激流).
So, late in a shift, I was working Tower 15. Two blocks to my right was another guard named Mike, working Tower 17. I’d known Mike for a number of years. Mike had a rough upbringing. You can tell just by looking at him. He has a number of really frightening tattoos (纹身), and his bald head shows the scar he got from a broken beer bottle. Maybe he wasn't the friendliest guard on the beach. I admit, I didn’t really get along with Mike. But everything he lacked in friendly appearance and social skills, he more than made up for in lifesaving ability.
He called me over the phone and said, “Hey, I got a couple kids. I gotta go give’ em a warning. Keep an eye on us.”
I said, “Sure,” and hung up.
Anytime you get out of your tower, you're supposed to let somebody else know, in case a situation develops. And sure enough, as soon as he hung up the phone, a rip was snapped up under these two kids, and they’re getting sucked out. Mike saw it before it’s happening, and he’s running full speed toward the ocean. I scanned the water. All I saw was two small. noses bobbing (上下浮动) in the water.
I dropped my binos (望远镜) and I called in and said,” “Double rescue 17-he’s out. I’m going.” Mike was already punching through the surf line. By now, the mother of the two kids realized what’s happening. She’s on her feet and screaming.
注意:
1. 所续写短文的词数应为150左右;
2. 应使用5个以上短文中标有下划线的关键词语;
3. 续写部分分为两段,每段的开头已为你写好;
4. 续写完成后,请用下划线标出你所使用的关键词语。
Paragraph 1:
Mike reached the kids—a brother and sister around eight or nine years old. ____________________________
________________________________________________________________________________________
Paragraph 2:
Then the mother glanced back and got her first good look at Mike, as well as his tattoos. __________________
________________________________________________________________________________________
C
There was a thick forest on the sides of a mountain. Many kinds of animals lived in the forest. A deer was eating grass and leaves with her two young ones. The young ones wandered happily here and there. The deer followed her fawns (幼鹿) into a cave. The deer was frightened because it was a tiger’s cave. There were bones of dead animals all over the cave. Fortunately, the tiger was not inside the cave at the time.
The deer was trying to lead her young ones out of the cave when she heard a loud roar. She saw the tiger at a distance coming towards the cave. It was dangerous to go out of the cave now. She thought of a plan. The deer raised her voice and shouted, “My deer young children do not weep. I shall capture (捕捉) a tiger for you to eat. You can have a good dinner.”
The tiger heard these words and became frightened. He thought, “Whose is that strange voice from the cave? A dangerous animal is staying inside to capture me. I shall run away to escape death.” The tiger began to run away from there as fast as possible.
A jackal (胡狼) saw the running tiger. “Why are you running in great fear?” the jackal asked. The tiger said, “My friend, a powerful and fierce animal is in my cave. The young ones are crying for a tiger to eat. The mother is promising to capture a tiger for them. So, I am running away.”
The cunning jackal was now sure the tiger was a coward (懦夫).It said, “Don’t be afraid. No animal is fiercer or stronger than a tiger Let us go together to find out.”
But the tiger said, “I do not want to take a chance. You may run away. I will be left alone to die. So, I will not come with you.”
The jackal said, “Trust me. Let us knot (打结) our tails together. Then I will not be able to leave you.” The tiger agreed unwillingly to this proposal. So the jackal tied their tails in a knot. Now they walked towards the cave together.
注意:
1. 所续写短文的词数应为150左右;
2. 应使用5个以上短文中标有下划线的关键词语;
3. 续写部分分为两段,每段的开头已为你写好;
4. 续写完成后,请用下划线标出你所使用的关键词语。
Paragraph 1:
The deer saw the jackal and the tiger coming together. ____________________________________________
________________________________________________________________________________________
Paragraph 2:
The tiger was shocked to hear this and he was sure now the jackal cheated him._________________________
________________________________________________________________________________________
D
I stood under the mistletoe (榭寄生). The green, leafy clusters (团,簇) spotted with waxy-white berries hung from the branches of every apple tree. That’s the same stuff they sell in the stores for Christmas decorations, I said to myself. Why can’t I sell mistletoe too? It would be a perfect way to earn money to buy a Christmas gift for my brother, Derek.
I took a few steps back, ran, leaped, and reached as high as I could. But the lowest mistletoe cluster was too high. Frustrated, I had started for home, when something strange caught my eye. At the edge of the apple orchard (果园), one tree stood bare. All the mistletoe had fallen off the branches. Delighted, I carefully picked out the best clusters and put them in my lunch box. When it was full, I rushed across the cornfield to go home.
I entered the side door, listening. Yes, a guitar was playing. I pounded on the door. The guitar stopped. A moment later the door was open. My brother stood there wearing his brown leather jacket. “Where are you going?” I asked. “None of your business,” he muttered, sailing past me. It wasn’t easy sharing that small bedroom with my older brother.
With Derek out of the room, I emptied the contents of my lunch box onto my bed. As I looked for something to put the mistletoe in, I saw Derek’s guitar on his bed, wrapped in an old towel. That guitar was the only beautiful thing Derek owned, and I knew what to buy with the mistletoe money: a case for that guitar. Even if Derek was bad-tempered sometimes, he was still my brother, and I loved him.
Obviously I needed more mistletoe. The next day, I cut through the apple orchard again. A surprise awaited me—two more trees were bare, and more mistletoe! I came across the orchard owner who said he paid a guy to cut all that mistletoe out of his apple trees. He was happy I collected the mistletoe. As I raced for home, I saw Derek, in his leather jacket, was crossing the cornfield. But he ignored me.
That night I picked more mistletoe. With all mistletoe sold out, I hurried over to the music store. In the front display window lay a row of wooden recorders. I had learned to play a plastic one at school, and I wanted one of those wooden ones. Each year that was at the top of my Christmas list. But each year there wasn’t enough money.
注意:
1. 所续写短文的词数应为150左右;
2. 应使用5个以上短文中标有下划线的关键词语;
3. 续写部分分为两段,每段的开头已为你写好;
4. 续写完成后,请用下划线标出你所使用的关键词语。
Paragraph 1:
I was calculating how much more money I’d need to buy a recorder when I saw the towers of guitar cases in the back of the store. __________
________________________________________________________________________________________
Paragraph 2:
I reached the orchard again, overhearing a familiar voice talking with the orchard owner. __________________________________________________________________________________________________
E
Jack, a clerk at the local bank, was wandering alone on the street. It was a cold, silent winter night. His mind was on his wife Linda, who had been in a car accident two months ago and was now lying in a hospital bed, waiting for more money for her operation. Jack had sold everything he had, and he had tried his best to borrow money from all the people and banks he could. But the real world is cruel.
A large amount of money was still needed. To Jack, it would mean a great deal of suffering to see his wife die without any help. “I have only one option left,” Jack said to himself. Then he went to the bank, his workplace, again. For several days, he observed the bank and planned a theft.
The next day, he went to work as usual. Everything seemed normal: he joked with his workmates and helped his clients as he always did. But no one noticed that he had brought a bigger suitcase to work, instead of the small one he always carried. At 5:00 pm, the bank closed, and the clerks and the guards had all gone home. However, at that moment, Jack was in the bathroom, and the guards didn’t notice him, of course. When the noises coming from the street were replaced by silence and everything turned dark, Jack came out from the bathroom. He first cut the lines of the alarms and monitors with tools from his new suitcase.
He was all too familiar with the equipment since he had been working there for 8 years and had been studying the security system for the past 30 days. Using a special key and some other tools, he then easily opened the doors of the safes. The bank’s security system wasn’t very good, which allowed Jack to take a lot of money. Several minutes later, Jack left the bank with a heavy bag filled with money.
注意:
1. 所续写短文的词数应为150左右;
2. 应使用5个以上短文中标有下划线的关键词语;
3. 续写部分分为两段,每段的开头已为你写好;
4. 续写完成后,请用下划线标出你所使用的关键词语。
Paragraph 1:
After Jack had been gone from the bank for a while, the alarms began to ring.__________________________
____________________________________________________________________________________________
Paragraph 2:
But the most unlucky man was the manager of the bank, an old man._________________________________
____________________________________________________________________________________________
F
In the far away land, there was a beautiful kingdom with its unique rule. The rule said, everyone may become the king, with all of his rights to govern the country for five years. After that he must be caught, his body will be tied and he will be thrown away to a remote island where the jungle is thick and there are plenty of wild animals and no human.
Then, one by one, people became the king. The first man said, ‘‘Ok, I'm ready to be the king.” And he became a king for five years. What he did in his five years was enjoying his position. He threw big parties, went to many beautiful places, married many women, collected many luxurious things and did other things that pleased himself Those were all he did and he never prepared anything for his future. Until one day the time came. One morning when the king woke up, suddenly strong soldiers came to his palace and said, “We came here under the order of constitution. Now it’s time for you to be thrown away to the remote island." The king wasn't surprised but he felt that time passed by too fast. He had enjoyed himself in the past five years but now he had to accept his destiny with tears in his eyes. The soldiers sent him to the dangerous island and left. All they heard was the voices of the wild animals and the long scream of the former king; and then silent again.
Every other king was the same until a young man came and declare his wish. By the constitution he was granted his wish. He would be a hug for five years before being thrown away to the island. But if other kings would follow their passion for having fun, he didn’t. The king was always seen to be thinking.
注意:
1. 所续写短文的词数应为150左右;
2. 应使用5个以上短文中标有下划线的关键词语;
3. 续写部分分为两段,每段的开头已为你写好;
4. 续写完成后,请用下划线标出你所使用的关键词语。
Paragraph 1
And not very long after that, he made a surprising decision.
________________________________________________________________________________________________________________________________________________________________________________________
Paragraph 2
Finally the time came when the king had to be thrown away to the island.
________________________________________________________________________________________________________________________________________________________________________________________
G
Last Sunday afternoon, Sandra and I were eager to meet up with a man on Detroit’s east side to help him get ready for a job interview this week. But on the way, we spotted a dog lying near the road next to his owner. We thought he’d been hit by a car. My friend, Sandra Abrahamian, and I had assisted animal rescue groups before and we thought there might be something we could do, so we quickly pulled over to help.
His owner, a woman told us the dog’s name is Bosco, and she was walking him over a mile in the heat to her new home. She said Bosco was an outside dog and no one would give him a ride to her new place. That’s when she and a friend decided to walk the entire way. He was going from a life on a chain in one backyard to another. She said Bosco was having trouble breathing along the way, but they thought he could make it. But just a block away from their destination, Bosco fell down. We could tell he was suffering from heatstroke (中暑). She told us he had thrown up and could no longer stand. Bosco was out of breath quickly; his drool (口水) was also thick. Bosco’s owner said she wanted to give him away because she didn’t have time for him. She said he would never be allowed into her new "home" because her children have allergies(过敏症) and she worried he would dirty the carpet.
I made a call to Kristina Rinaldi of Detroit Dog Rescue to ask if they could help Bosco because it was clear that he was going to die without emergency care. To our happiness, Rinaldi said they could help. At once she told the people at Oakland Veterinary Referral Services that a dog which needed critical care was being rushed in and they must be ready to try their best to save him.
注意:
1. 所续写短文的词数应为150左右;
2. 应使用5个以上短文中标有下划线的关键词语;
3. 续写部分分为两段,每段的开头已为你写好;
4. 续写完成后,请用下划线标出你所使用的关键词语。
Paragraph 1:
Sandra drove while I stayed in the back seat trying to comfort Bosco.
________________________________________________________________________________________________________________________________________________________________________________________
Paragraph 2:
So Bosco is now being called Roscoe, whose critical care and recovery were estimated to be several thousand dollars.
________________________________________________________________________________________________________________________________________________________________________________________
H
From the first day he entered my classroom, Willard P. Frank existed in his own world, shutting out his classmates and me. My attempts at building a friendly relationship with him were met with complete indifference. I could see that his classmates fared no better. Willard was strictly a loner who seemed to have no desire or need to break his silence.
Shortly after the Thanksgiving holiday, we received word of the annual Christmas collection of money for the less fortunate people in our school district.
“Christmas is a season of giving,” I told my students. “There are a few students in the school who might not have a happy holiday season. By contributing to our Christmas collection, you will help buy food, clothing and toys for these needy people. We will start the collection tomorrow.”
When I called for the contributions the next day, I discovered that almost everyone had forgotten except for Willard P. Frank. The boy dug deep into his pants pockets as he walked slowly to my desk. Carefully, he dropped two quarters into the small container.
“I don’t need milk for lunch,” he mumbled. For a moment, just a moment, he smiled. Then he turned and walked back to his desk.
That night, after school, I took our few contributions to the school principal. I couldn’t help sharing the incident that had taken place.
“I may be wrong, but I believe Willard might be getting ready to become a part of the world around him,” I told the principal.
“Yes.” he nodded. “And we might do well to have him share a bit of his world with us. I just received a list of the poor families in our school who most need help through the Christmas collection. Here, take a look at it.”
As I gazed down to read, I discovered Willard P. Frank and his family were the top names on the list. Seeing this, I decided to do something for him.
注意:
1. 所续写短文的词数应为150左右;
2. 应使用5个以上短文中标有下划线的关键词语;
3. 续写部分分为两段,每段的开头已为你写好;
4. 续写完成后,请用下划线标出你所使用的关键词语。
Paragraph 1:
On that Sunday, I paid a visit to Willard’s family._________________________________________________
________________________________________________________________________________________
Paragraph 2:
The next day, I had a special class for Willard.___________________________________________________
________________________________________________________________________________________
I
One day, when I was a freshman in high school. I saw a kid from my class walking home from school. His name was Kyle. It looked like he was carrying all of his books. I thought to myself: “Why would anyone bring home all his books on a Friday? He must really be a nerd (书呆子).”
As I was walking, I saw a bunch of kids running toward him. They ran at him, knocking all his books out of his arms and tripping him so he landed in the dirt. His glasses went flying, and I saw them land in the grass about ten feet from him. He looked up and I saw this terrible sadness in his eyes. So, I jogged over to him and as he crawled around looking for his glasses, I saw a tear in his eye. As I handed him his glasses, he said, “thanks!” There was a big smile on his face. It was one of those smiles that showed real gratitude. We talked all the way home, and I carried his books. He turned out to be a pretty cool kid. The more I got to know Kyle, the more I liked him.
Over next four years, Kyle and I became the best friends. When we were seniors, he had the highest marks in the class and was chosen to give a speech at the graduation ceremony. I teased him all the time about being a nerd. He had to prepare a lot, and I was so glad it wasn't me having to get up there and speak.
Graduation day, I saw Kyle. I said, “Hey, big guy, you’ll be great!” He looked at me with one of those looks, the really grateful one, and said “Thanks!”, smiling.
As he started his speech, he cleared his throat, and began. “Graduation is a time to thank those who helped you make it through those tough years. Your parents, your teachers, your siblings, maybe a coach....but mostly your friends. I am here to tell all of you that being a friend to someone is the best gift you can give him or her. I am going to tell you a story.”
注意:
1.所续写短文的词数应为150左右;
2.至少使用5个短文中标有下划线的关键词语;
3.续写部分分为两段,每段的开头语已为你写好;
4.续写完成后,请用下划线标出你所使用的关键词语。
Paragraph 1:
I just looked at my friend with disbelief as he told the story of the first day we met.
________________________________________________________________________________________________________________________________________________________________________________________
Paragraph 2:
I smiled back in tears.
________________________________________________________________________________________________________________________________________________________________________________________
J
Dannis was waiting at the airline ticket counter when he first noticed the young woman with shiny black hair pulled tightly into a knot. She wore black boots of soft leather. Dannis struggled to sec her face, she was ahead of him in line, but it was not until she bought her ticket and turned to walk away that he realized her beauty, which was fair-skinned and big-eyed. She seemed aware that he was staring at her and lowered her gaze abruptly.
His flight was leaving in an hour. To kill time, Dannis stepped into an airport bar and ordered a Scotch. While sipping it, he watched the flow of travelers through the terminal (航站楼)until he caught sight of the black-haired girl in the leather coat again, deep in conversation with a blonde girl (金发女孩). “Invite her for a drink?” Dannis hesitated. In another instant ,the two women separated, neither of whose directions was toward him.
When next he saw her, Dannis was buying a magazine and became aware someone was pushing him. At first, he was startled (受惊吓的) that anyone would be so close as to touch him, but when he saw who it was, he smiled.
“Busy place,” Dannis said.
She looked up at him and blushed. Wordlessly, she moved away and joined the crowds in the terminal.
Dannis was at the counter with his magazine, but when he reached into his pocket for his wallet, the pocket was empty. Where could I have left it? His mind was racing, the credit cards, the cash, the identification card… His stomach stirred with something very like fear. “The girl who was so near to me!” he said to himself. All at once he understood she had picked his pocket. What shall he do?
First, find a policeman, tell him what has happened. He would probably never see his wallet again. Dannis gritted his teeth. When glancing around for the police, suddenly, he spotted the black-haired girl, seated against a front window of the terminal. She seemed absorbed in a book
注意:
1.所续写短文的词数应为150左右;
2.至少使用5个短文中标有下划线的关键词语;
3.续写部分分为两段,每段的开头语已为你写好;
4.续写完成后,请用下划线标出你所使用的关键词语。
Paragraph 1:
A seat beside her was empty, and Dannis occupied it.
________________________________________________________________________________________________________________________________________________________________________________________
Paragraph 2:
The girl ran and Dannis ran after her.
________________________________________________________________________________________________________________________________________________________________________________________
【参考答案】
A
Paragraph 1:
The car abruptly stopped in front of him. Mac rushed down from his bicycle and frantically waved at the passengers inside the car for help. The young couple inside the car jumped out to help him. They saw the wolf charging towards them about to attack. They quickly helped Mac climb into the car and rushed into their front seats, locking the doors. The wolf kept growling at them from outside the car, unable to enter.
Paragraph 2:
A few minutes later, the other two cyclists arrived. By this time, the wolf had already left. Mac’s friends then helped him get out of the car. Mac and his friends thanked the couple in the car as they drove off. Then Mac got back on his bicycle and pedaled back home with his friends. After his terrifying adventure, Mac felt relieved when he reached home safe to his loving family.
B
Paragraph 1:
Mike reached the kids—a brother and sister around eight or nine years old. He got to the boy first, and when he turned to the girl, he had to reach down into the water and catch her by the hair to pull her back up. Mike swam sideways out of the rip current into the clear water and started bringing them in. When I reached their mother, Mike was in waist-deep water. These kids were so exhausted that they couldn’t walk, and so Mike’s carrying them. He’s got one under each arm. I turned to their mom and said, “Hey, it’s gonna be OK. They’re safe. I saw the terror start to drain out of her.
Paragraph 2:
Then the mother glanced back and got her first good look at Mike, as well as his tattoos. And a crazy thing happened. I saw a new kind of panic wash over her as though there’s some new, equally dangerous threat on her kids’ lives because of the tattoos on Mike’s arms. She rushed up to Mike and snatched her kids and turned up the beach. Not even a thank-you. Mike just glanced at me, shrugged, and jogged back to his tower. As I jogged back to my tower, I promised myself I’d never let my own fear or prejudice prevent me from recognizing a hero only because I don’t see friendly appearance in him.
C
Paragraph 1:
The deer saw the jackal and the tiger coming together. She again raised her voice. She shouted towards her children standing inside the cave, “My dear children, I requested my friend, the clever jackal, to capture a tiger for us. Now look the jackal has captured a tiger for us. He has tied the tiger’s tail to his tail. This is to prevent the tiger from escaping. You will soon have the tiger for dinner.”
Paragraph 2:
The tiger was shocked to hear this and he was sure now the jackal cheated him. So, the tiger decided to escape from the terrible animal standing inside his cave. He started running. He forgot about the jackal. He dragged the jackal over rocks and thorns. In the mad escape the jackal was caught between two rocks. The tiger pulled with all his might. His tail got cut. The jackal was killed in this incident. The tail-less tiger ran away to another part of the forest. The deer and her young ones left the tiger’s cave. They joined their herd safely. Presence of mind and intelligence can save one from dangerous situations.
D
Paragraph 1:
I was calculating how much more money I’d need to buy a recorder when I saw the towers of guitar cases in the back of the store. As much as I wanted a recorder, I wanted to buy Derek a guitar case more. Even if he had been annoying lately, he was a pretty neat brother. Going inside the store, I found the perfect case for Derek, a brown one with gold buttons. It cost a lot, though. Much more than I had. I hoped that there would be lots more mistletoe in the orchard when I got there.
Paragraph 2:
I reached the orchard again, overhearing a familiar voice talking with the orchard owner. It was Derek on the branches! He didn’t see me in the shadows. “So what are you doing with all the money I’m paying you? Are you going out and having a good time?” asked the owner. “No,” said Derek, getting off the apple tree, “I’m saving up to buy my kid brother something for Christmas. He’s been wanting a wooden recorder for ages. He can play pretty well. And you know how it is—he’s my brother.”
E
Paragraph 1:
After Jack had been gone from the bank for a while, the alarms began to ring. The police arrived at the bank very quickly, only to find no one there. The next day was a really special day for the town, which was filled with newspaper and TV reporters covering the strange theft. The clerks at the bank were busy discussing the case, of course, including Jack. The police could only promise to catch the thieves as soon as possible, even though no clues had been found yet.
Paragraph 2:
But the most unlucky man was the manager of the bank, an old man. He seemed to be the only person to blame and was removed from his position. At last, with enough money for her operation, Jack’s wife was saved. However, Jack felt guilty about the manager of the bank. He could not forget what he had done to the old man. His guilt deepened as time went by. Finally, he turned himself in to the police and accepted his punishment.
F
Paragraph l
And not very long after that, he made a surprising decision. He decided to use all his rights to prepare for his life at the remote island. In the first year he sent troops, veterinarians and animal trainers to kill the wild animals or train them for good use. The task was so huge but it was worthwhile. Then the king sent a lot of farmers to start a wide rice field and began to grow rice. Next he had many facilities, from hospital to school, built. After that he sent a lot of educated people there. At last he sent all his families to the island.
Paragraph 2
Finally the time came when the king had to be thrown away to the island. With many strong soldiers catching him, he smiled. He had prepared everything for the final day. When he was sent to the island, the island had taken on a new look. Everybody there lived a comfortable life and the king was welcomed warmly by his people. They cheered, “ Long live the wise king”. The wise king lived happily ever after. The clever people live now in the world to prepare for their life in the future.
G
Paragraph 1:
Sandra drove while I stayed in the back seat trying to comfort Bosco. I thought we lost him a couple of times when he was seemingly out of breath and his eyes seemed to close. By the time we arrived, Bosco was wheeled into the animal care center to receive emergency care. Bosco was put on oxygen and was taken good care of by staff there and we waited anxiously for the dog to get out of danger. Rinaldi said another dog in Detroit Dog Rescue had already been named Bosco, and she wanted this new member to have a new name for his new life.
Paragraph 2:
So Bosco is now being called Roscoe, whose critical care and recovery were estimated to be several thousand dollars. It would be difficult for Roscoe’s new home to cover the costs as a non-profit organization. Thankfully, many people who knew Roscoe’s story on Detroit Dog Rescue’s Facebook page donated money to his care. With the help of supporters, Detroit Dog Rescue managed to make it. Once Roscoe was in a stable state, Sandra and I returned to our original mission, knowing we had already been given the chance to help one desperate soul.
H
Paragraph 1:
On that Sunday, I paid a visit to Willard’s family. On entering his house, I was surprised to find a barely empty room with only a broken bed and a dirty second hand sofa. Willard told me that his mother died a few years ago and that his father was missing, leaving him to live with a sick grandma. When asked why he had given the two quarters, Willard mumbled, “There are people poorer than me, so I just want to do some help by contributing my milk money.” Hearing his words, I couldn’t help bursting into tears. I thought I should help him break his silence.
Paragraph 2:
The next day, I had a special class for Willard. I shared his story with the whole class and said, “Now, on behalf of the people in need, I should say thank you Willard, you are great!” After a silence, all the students clapped, saying, “Willard, you are great! Willard, you are great!” and they walked slowly to him and hugged him tightly. A friendly relationship was built and Willard’s silence was broken by a smile on his face.
I
Paragraph 1:
I just looked at my friend with disbelief as he told the story of the first day we met. Kyle had planned to kill himself over the weekend. He talked of how he had cleaned out his locker so his Mom wouldn’t have to do it later and was carrying his stuff home. Meanwhile, I found he looked hard at me and gave me a little smile. “Thankfully, I was saved. My friend saved me from doing the unspeakable.” I heard the gasp go through the crowd as this handsome, popular boy told us all about his weakest moment. When his eyes caught mine, I was able to see tears shimmered in his smiling eyes.
I smiled back in tears. Not until that moment did I realize what big difference one small gesture had made to him. I even saw his Mom and Dad looking at me and smiling that same grateful smile. It dawned on me that never should we underestimate the power of our actions. With one small gesture we can change a person’s life. For better or for worse.
J
Paragraph 1:
A seat beside her was empty, and Dannis occupied it. He felt a wave of anger swept over him. “Where is my wallet?” he yelled. The black-haired girl glanced up from her reading, with a confused look on her face. Dannis stood up, glared at her and shouted, “You stole my wallet!” The crowds began to gossip. The girl turned deadly pale, looking so restless that words failed her. A strange silence hung in the air. Abruptly, she leaped from the seat.
Paragraph 2:
The girl ran and Dannis ran after her. After a while, Dannis finally grabbed her by the arm. At exactly that moment, a policeman approached them and asked about what happened. Dannis hastened to explain it while the girl frowned with a shake of her head. After further enquiries, the policeman took out a wallet and handed it to Dannis, adding that someone had found it in the toilet. What a mistake he had made! Overwhelmed by guilt, Dannis made an apology to the girl.
相关试卷
这是一份新高考英语复习:训练15 读后续写示例与写作训练10新高考英语复习:,共18页。
这是一份新高考英语复习:19 读后续写:综合训练50篇(原卷版)-高考英语读后续写技巧与训练(新高考专用)新高考英语复习:,共63页。试卷主要包含了读后续写等内容,欢迎下载使用。
这是一份新高考英语复习:18 读后续写:综合训练50篇(解析版)-高考英语读后续写技巧与训练(新高考专用)新高考英语复习:,共62页。试卷主要包含了Paragraph 1,Paragraph1等内容,欢迎下载使用。

