鲁科版 (2019)选择性必修 第一册第2节 科学测量:用双缝干涉测光的波长多媒体教学ppt课件
展开第2节 科学测量:用双缝干涉测光的波长
[实验目标]1.用双缝干涉实验装置测量光的波长.2.学习测量微小距离的方法.
一、实验原理
如图所示,与两缝之间的距离d相比,每个狭缝都很窄,宽度可以忽略.
两缝S1、S2的连线的中垂线与屏的交点为P0,双缝到屏的距离OP0=l.相邻两个亮条纹或暗条纹的中心间距是Δy=λ.
已知双缝间距d,再测出双缝到屏的距离l和条纹间距Δy,就可以求得光波的波长.
二、实验器材
双缝干涉仪(包括:光具座、光源、滤光片、单缝屏、双缝屏、遮光筒、光屏及测量头,其中测量头又包括:分划板、目镜、手轮等)、学生电源、导线、米尺.
三、实验步骤
(1)将光源、遮光筒、毛玻璃屏依次安放在光具座上,如图所示.
(2)接好光源,打开开关,使灯丝正常发光.
(3)调节各器件的高度,使光源灯丝发出的光能沿轴线到达光屏.
(4)安装双缝和单缝,中心大致位于遮光筒的轴线上,使双缝与单缝的缝平行,两者间距5~10 cm,这时可观察白光的干涉条纹.
(5)在单缝和光源间放上滤光片,观察单色光的干涉条纹.
四、数据处理
(1)安装测量头,调节至可清晰观察到干涉条纹.
(2)使分划板中心刻线对齐某条亮条纹的中央,记下手轮上的读数a1,将该条纹记为第1条亮纹;转动手轮,使分划板中心刻线移动至另一亮条纹的中央,记下此时手轮上的读数a2,将该条纹记为第n条亮纹,则相邻两亮条纹间距Δy=.
(3)用刻度尺测量双缝到光屏间的距离l(d是已知的).
(4)重复测量、计算,求出波长的平均值.
五、误差分析
(1)光波的波长很小,Δy、l的测量对波长λ的影响很大.
(2)在测量l时,一般用毫米刻度尺;而测Δy时,用千分尺且采用“累积法”.
(3)多次测量求平均值.
六、注意事项
(1)双缝干涉仪是比较精密的仪器,应轻拿轻放,不要随便拆解遮光筒、测量头等元件.
(2)滤光片、单缝、双缝、目镜等如有灰尘,应用擦镜纸轻轻擦去.
(3)安装时,注意调节光源、滤光片、单缝、双缝的中心均在遮光筒的中心轴线上,并使单缝、双缝平行且竖直,间距大约5~10 cm.
(4)调节的基本依据:照在像屏上的光很弱.主要原因是灯丝与单缝、双缝、测量头与遮光筒不共轴线所致.干涉条纹不清晰的主要原因一般是单缝与双缝不平行.
(5)测量头在使用时应使中心刻度线对应着亮(暗)条纹的中心.
(6)光源灯丝最好为线状灯丝,并与单缝平行靠近.
类型一 实验原理与操作
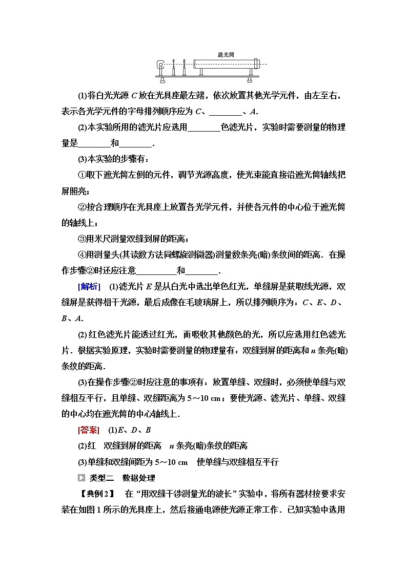
【典例1】 现有毛玻璃屏A、双缝B、白光光源C、单缝D和透红光的滤光片E等光学元件,要把它们放在如图所示的光具座上组装成双缝干涉装置,用以测量红光的波长.
(1)将白光光源C放在光具座最左端,依次放置其他光学元件,由左至右,表示各光学元件的字母排列顺序应为C、________、A.
(2)本实验所用的滤光片应选用________色滤光片,实验时需要测量的物理量是________和________.
(3)本实验的步骤有:
①取下遮光筒左侧的元件,调节光源高度,使光束能直接沿遮光筒轴线把屏照亮;
②按合理顺序在光具座上放置各光学元件,并使各元件的中心位于遮光筒的轴线上;
③用米尺测量双缝到屏的距离;
④用测量头(其读数方法同螺旋测微器)测量数条亮(暗)条纹间的距离.在操作步骤②时还应注意__________和________.
[解析] (1)滤光片E是从白光中选出单色红光,单缝屏是获取线光源,双缝屏是获得相干光源,最后成像在毛玻璃屏上,所以排列顺序为:C、E、D、B、A.
(2)红色滤光片能透过红光,而吸收其他颜色的光,所以应选用红色滤光片.根据实验原理,实验时需要测量的物理量有:双缝到屏的距离和n条亮(暗)条纹的距离.
(3)在操作步骤②时应注意的事项有:放置单缝、双缝时,必须使单缝与双缝相互平行,且单缝、双缝距离为5~10 cm;要使光源、滤光片、单缝、双缝的中心均在遮光筒的中心轴线上.
[答案] (1)E、D、B
(2)红 双缝到屏的距离 n条亮(暗)条纹的距离
(3)单缝和双缝间距为5~10 cm 使单缝与双缝相互平行
类型二 数据处理
【典例2】 在“用双缝干涉测量光的波长”实验中,将所有器材按要求安装在如图1所示的光具座上,然后接通电源使光源正常工作.已知实验中选用缝间距d=0.2 mm的双缝,像屏与双缝之间的距离l=0.7 m.
图1
(1)已知测量头主尺的最小刻度是毫米,副尺上有50分度.用某单色光照射双缝得到如图2所示的干涉图样,分划板在图中A、B位置时的游标卡尺读数分别如图3、图4所示, 求得相邻亮纹之间的间距Δx=________mm.
图2 图3 图4
(2)利用题目中的已知量和测量结果就可算出这种单色光的波长,其字母表达式为λ=__________(用题目中已知量和测量量的字母表示);代入数据,可计算出λ=________nm.
(3)下列现象中能够观察到的有________.
A.将滤光片由蓝色的换成红色的,干涉条纹间距变宽
B.将光源向双缝移动一小段距离后,干涉条纹间距变宽
C.换一个两缝间距较大的双缝屏,干涉条纹间距变窄
D.去掉滤光片后,干涉现象消失
[解析] (1)图3的读数为d1=1 mm+8× mm=1.16 mm,图4的读数为d2=15 mm+1× mm=15.02 mm,故相邻亮条纹之间的距离为Δx==2.31 mm.
(2)根据公式Δx=λ可得λ=,代入数据可得λ=660 nm.
(3)蓝色的换成红色,波长变长,根据公式Δx=λ可得干涉条纹间距变宽,A正确;光源向双缝移动一小段距离,不会影响条纹间距,B错误;增大双缝的间距,d增大,干涉条纹间距变窄,C正确;去掉滤光片,通过双缝的不是单色光,干涉现象不消失,光屏上出现彩色的干涉条纹,故D错误.
[答案] (1)2.31 (2) 660 (3)AC
测量Δy的方法
测量头由分划板、目镜、手轮等构成,如图所示,测量时先转动测量头,让分划板中心刻线与干涉条纹平行,然后转动手轮,使分划板向左(或向右)移动至分划板的中心刻线与条纹的中心对齐,记下此时读数,再转动手轮,用同样的方法测出n个亮纹间的距离a,则可求出相邻两亮纹间的距离Δy=.
测量头 分划板中心刻线与条纹的中心对齐
类型三 创新实验设计
【典例3】 洛埃德(H.Lloyd)在1834年设计了一种更简单的观察干涉的装置.如图所示,从单缝S发出的光,一部分入射到平面镜后反射到屏上,另一部分直接投射到屏上,在屏上两光束交叠区域里将出现干涉条纹.单缝S通过平面镜成的像是S′.
(1)通过该装置在屏上可以观察到明暗相间的干涉条纹,这和双缝干涉实验得到的干涉条纹一致.如果S被视为其中的一个缝,________相当于另一个“缝”.
(2)实验表明,光从光疏介质射向光密介质在界面处发生反射时,在入射角接近90°时,反射光与入射光相比,相位有π的变化,即半波损失.如果把光屏移动到和平面镜接触,接触点P处是________(填“亮条纹”或“暗条纹”).
(3)实验中,已知单缝S到平面镜的垂直距离h=0.15 mm,单缝到光屏的距离D=1.2 m,观测到第3个亮条纹与第12个亮条纹的中心间距为22.78 mm,则该单色光的波长λ=________m(结果保留3位有效数字).
[解析] (1)如果S被视为其中的一个缝,S经平面镜成的像S′相当于另一个“缝”.
(2)如果把光屏移动到和平面镜接触,入射角接近90°,反射光与入射光相比相位有π的变化,所以接触点P处是暗条纹.
(3)第3个亮条纹与第12个亮条纹的中心间距为22.78 mm,则相邻亮条纹间距Δy= m≈2.53×10-3 m.
等效双缝间距d=2h=0.30 mm=3×10-4 m,根据双缝干涉条纹间距公式有Δy=λ
得λ== m≈6.33×10-7 m.
[答案] (1)S′ (2)暗条纹 (3)6.33×10-7 m
1.如图所示,在“用双缝干涉测光的波长”实验中,光具座上放置的光学元件依次为①光源、②______、③________、④________、⑤遮光筒、⑥光屏.对于某种单色光,为增大相邻亮纹(暗纹)间的距离,可采取__________________或____________________的方法.
[解析] 做该实验时用单色光,应特别注意,②是滤光片,其他依次是单缝屏、双缝屏、遮光筒和毛玻璃屏.由条纹间距公式Δx=λ可知,要增大相邻条纹间距,应该增大双缝屏到光屏的距离或者减小两缝间距离.
[答案] 滤光片 单缝屏 双缝屏 增大双缝屏到光屏的距离 减小双缝屏两缝间距离
2.利用双缝干涉测定光的波长实验中,取双缝间距d=0.5 mm,双缝与光屏间距离L=0.5 m,用某种单色光照射双缝得到干涉图像如图,分划板在图中A、B位置时游标卡尺读数如图,则图中A位置的游标卡尺读数为________ m,B位置的游标卡尺读数为________ m,单色光的波长为________ m.
[解析] 题图中游标卡尺是10个等分刻度,精确度为0.1 mm,故A位置读数为11 mm+0.1×2 mm=11.2 mm=1.12×10-2 m;B位置读数为15 mm+0.1×7 mm=15.7 mm=1.57×10-2 m;故Δx= m=6.4×10-4 m;由Δx=λ可得λ=Δx·= m=6.4×10-7 m.
[答案] 1.12×10-2 1.57×10-2 6.4×10-7
3.用某种单色光做双缝干涉实验时,已知双缝间距离d=0.20 mm,双缝到毛玻璃屏间的距离L=75.0 cm,如图甲所示,实验时先转动如图乙所示的测量头上的手轮,使与游标卡尺相连的分划线对准如图丙所示的第1条明条纹,此时卡尺的主尺和游标尺的位置如图戊所示,则游标卡尺的读数x1=________mm,然后再转动手轮,使与游标卡尺相连的分划线向右边移动,直到对准第5条明条纹,如图丁所示,此时卡尺的主尺和游标尺的位置如图己所示,则游标卡尺的读数x2=________mm,由以上已知数据和测量数据,该单色光的波长是________mm.
甲 乙
[解析] 图戊的示数主尺为0 mm;游标尺的第3刻度与上面对齐,读数为0.1×3 mm=0.3 mm,总读数为0.3 mm;图己的示数主尺为9 mm;游标尺的第6刻度与上面对齐,读数为0.1×6 mm=0.6 mm,总读数为9.6 mm.根据Δx=λ得,λ== mm=6.2×10-4 mm.
[答案] 0.3 9.6 6.2×10-4
4.在“用双缝干涉测光的波长”实验中,光具座上放置的光学元件依次为光源、透镜、M、N、P、遮光筒、毛玻璃、放大镜.如图所示.
(1)M、N、P三个光学元件依次为________;
A.滤光片、单缝、双缝
B.单缝、滤光片、双缝
C.单缝、双缝、滤光片
D.滤光片、双缝、单缝
(2)对于某种单色光,为增加相邻亮纹(暗纹)间的距离,可采取的方法有________.
A.减小双缝间距离
B.增大双缝间距离
C.减小双缝到屏的距离
D.增大双缝到屏的距离
(3)如果测得双缝与屏的距离为L,双缝间距为d,相邻两条亮纹中心间的距离为Δx,写出计算波长λ的表达式为________.
[解析] (1)这三个光学元件依次是滤光片、单缝和双缝;因为光通过单缝后的强度会减弱,所以滤光片的放置应该在单缝之前较好,这会使得通过的光线较多,提高亮度,故A正确,B、C、D错误;故选A.
(2)根据波长Δx=可知,为增加相邻亮纹(暗纹)间的距离,应该减小双缝间距离d,增大双缝到屏的距离L,故A、D正确.
(3)如果测得双缝与屏的距离为L,双缝间距为d,相邻两条亮纹中心间的距离为Δx.由双缝干涉条纹间距公式:Δx=λ,解得λ=Δx.
[答案] (1)A (2)AD (3)Δx
高中物理鲁科版 (2019)选择性必修 第一册第2节 科学测量:用双缝干涉测光的波长作业课件ppt: 这是一份高中物理鲁科版 (2019)选择性必修 第一册第2节 科学测量:用双缝干涉测光的波长作业课件ppt,共13页。PPT课件主要包含了滤光片,6×10-7,2×10-7,6×10-4等内容,欢迎下载使用。
高中物理鲁科版 (2019)选择性必修 第一册第2节 科学测量:用双缝干涉测光的波长教课内容ppt课件: 这是一份高中物理鲁科版 (2019)选择性必修 第一册第2节 科学测量:用双缝干涉测光的波长教课内容ppt课件,共35页。PPT课件主要包含了新知预览·抓必备,题型研析·提能力,知能演练·重落实等内容,欢迎下载使用。
物理选择性必修 第一册第2节 科学测量:用双缝干涉测光的波长教学ppt课件: 这是一份物理选择性必修 第一册第2节 科学测量:用双缝干涉测光的波长教学ppt课件,共18页。PPT课件主要包含了课前预习,重难突破,课堂检测,ABC等内容,欢迎下载使用。

