苏教版 (2019)选择性必修3 生物技术与工程第一节 基因工程及其技术课后作业题
展开课后素养落实(八) 动物细胞核移植技术与动物细胞培养技术
(建议用时:40分钟)
题组一 动物细胞核移植技术及其应用
1.通过体细胞核移植技术培育克隆牛的过程中,未涉及的操作是( )
A.用显微操作技术处理次级卵母细胞,去除细胞核
B.将精子放入适宜的培养液中培养,使其获能
C.用物理或化学方法激活重组细胞,使其完成发育进程
D.选择合适时期的胚胎进行移植,使其发育成完整个体
B [体细胞核移植培育克隆牛的大致过程:对供体细胞进行细胞培养,同时采集卵母细胞,在体外培养到减数第二次分裂中期的卵母细胞,去核(显微操作);将供体细胞注入去核卵母细胞,通过电融合法使两细胞融合,供体核进入受体卵母细胞,形成重构胚;将胚胎移入受体(代孕)母牛体内;生出与供体奶牛遗传基因相同的犊牛。根据以上分析可知,对于受体卵母细胞需要培养到减数第二次分裂中期,然后利用显微操作技术去除其细胞核,A正确;该技术需要的是供体细胞核和受体卵母细胞,不需要精子的参与,B错误;需要用物理或化学方法激活核移植产生的重组细胞,使其完成发育进程,C正确;选择合适时期的胚胎进行移植,使其发育成完整个体,D正确。]
2.下列对动物核移植技术的描述中,错误的是( )
A.哺乳动物核移植包括胚胎细胞核移植和体细胞核移植
B.体细胞核移植的过程中可通过显微操作去除卵母细胞中的核
C.体细胞核移植过程中通常采用减数第二次分裂中期的卵母细胞作为受体细胞
D.通过体细胞核移植方法生产的克隆动物是对供核动物进行了100%的复制
D [哺乳动物核移植包括胚胎细胞核移植和体细胞核移植,并且胚胎细胞核移植成功率更高,A正确;通过显微操作去除卵母细胞中的核,同时也可一并吸出第一极体,B正确;体细胞核移植中,卵母细胞要在体外培养到减数第二次分裂中期,C正确;通过体细胞核移植方法生产的重组细胞中,核是供体细胞的,但细胞质是受体细胞的,所以不是对供核动物进行了100%的复制,D错误。]
3.(多选)2018年中国科学院神经科学研究所宣布攻克了克隆灵长类动物这一世界难题,首次成功以体细胞克隆出了两只猕猴——“中中”和“华华”,流程如下图。对于该过程的分析正确的是( )
A.过程①表示胚胎移植
B.克隆猴的性状与核供体性状不完全相同
C.克隆猴的成功说明动物体细胞的细胞核具有全能性
D.与核供体相比,克隆猴体细胞的染色体数目减半
ABC [过程①是将早期胚胎移入代孕母猴子宫中发育,属于胚胎移植,A正确;克隆猴的核遗传物质由供体细胞提供,但细胞质中的遗传物质由去核卵母细胞提供,故克隆猴的性状与核供体性状不完全相同,B正确;克隆猴的成功说明动物细胞核具有发育成完整个体的潜能,即能说明动物细胞核具有全能性,C正确;克隆猴由重组细胞发育而来,重组细胞中的染色体全部来自核供体,重组细胞在生长发育过程中通过有丝分裂增殖,故克隆猴体细胞的染色体数与核供体相同,D错误。]
4.核移植技术在畜牧业、医药卫生等领域有广泛的应用前景。下列叙述不正确的是( )
A.利用体细胞克隆技术可以加速家畜遗传改良进程
B.转基因克隆动物的组织和器官可以作为移植治疗的供体
C.转基因克隆动物可以用于生产珍贵的医用蛋白
D.动物细胞核移植技术体现了动物细胞的全能性
D [利用体细胞克隆技术可加速家畜遗传改良进程,促进优良畜群繁育,A正确;转基因克隆动物的组织和器官可以作为移植治疗的供体,B正确;转基因克隆动物可以用于生产珍贵的医用蛋白,C正确;动物体细胞核移植技术体现了动物体细胞核具有全能性,D错误。]
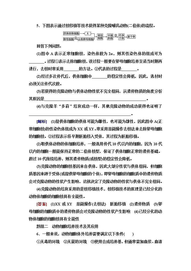
5.下图表示通过核移植等技术获得某种克隆哺乳动物(二倍体)的流程。
回答下列问题:
(1)图中A表示正常细胞核,染色体数为2n,则其性染色体的组成可为________。过程①表示去除细胞核,该过程一般要在卵母细胞培养至适当时期再进行,去核时常采用________的方法。②代表的过程是________。
(2)经过多次传代后,供体细胞中________的稳定性会降低,因此,选材时必须关注传代次数。
(3)若获得的克隆动物与供体动物性状不完全相同,从遗传物质的角度分析其原因是_____________________________________________________。
(4)与克隆羊“多莉”培育成功一样,其他克隆动物的成功获得也证明了_____________________________________________________。
[解析] (1)提供体细胞的供体可能为雌性,也可能为雄性,因此图中A(正常细胞核)的性染色体组成为XX或XY。常采用显微操作去核法来去除卵母细胞的细胞核。②过程表示将早期胚胎移入受体,其过程为胚胎移植。
(2)取供体动物的体细胞培养,一般选用传代10代以内的细胞,因为10代以内的细胞一般能保持正常的二倍体核型,保证了供体细胞正常的遗传基础。超过10代继续培养,则其遗传物质(或核型)的稳定性会降低。
(3)克隆动物的细胞核基因来自供体,因此大部分性状与供体相同,但细胞质基因来源于受体(或提供卵母细胞的个体),即卵母细胞的细胞质中的遗传物质会对克隆动物的性状产生影响,这就决定了克隆动物的性状与供体不完全相同。
(4)克隆动物的培育采用的是核移植技术,核移植技术的原理是已经分化的动物体细胞的细胞核具有全能性。
[答案] (1)XX或XY 显微操作(去核法) 胚胎移植 (2)遗传物质 (3)卵母细胞的细胞质中的遗传物质会对克隆动物的性状产生影响 (4)已经分化的动物体细胞的细胞核具有全能性
题组二 动物细胞培养技术及其应用
6.一般来说,动物细胞体外培养需要满足以下条件( )
①无毒的环境 ②无菌的环境 ③使用合成培养基,但通常需加血浆、血清等天然成分 ④温度与动物的体温相近 ⑤因在二氧化碳培养箱中培养,故不需要O2 ⑥适宜的pH
A.①②③④⑤⑥ B.①②③④
C.①②④⑤⑥ D.①②③④⑥
D [动物细胞培养需要无菌、无毒的环境,①②正确;用于动物细胞培养的合成培养基需加入糖类、氨基酸、无机盐、维生素等,还需加入血清、血浆等天然物质,③正确;动物细胞培养需要适宜的温度和pH,其中温度要与动物体温相近,④⑥正确;动物细胞培养需要一定的气体环境,为95%空气和5%的CO2,⑤错误。故选D。]
7.对某种动物的肝肿瘤细胞进行细胞培养,下列说法错误的是( )
A.在利用肝组织块制备细胞悬液时,可用胰蛋白酶或胶原蛋白酶处理
B.细胞培养应在含5%CO2的恒温培养箱中进行,CO2的作用是刺激细胞呼吸
C.为了防止细胞培养过程中细菌的污染,可向培养液中加入适量的抗生素
D.在合成培养基中,通常需加入血清、血浆等天然成分
B [在利用肝组织块制备细胞悬液时,可用胰蛋白酶或胶原蛋白酶处理,以分解细胞间的蛋白质,得到单个细胞;细胞培养应在含95%的空气和5%CO2的恒温培养箱中进行,CO2的作用是维持培养液的pH;为了防止细胞培养过程中细菌的污染,要求对培养液进行消毒、灭菌,也可向培养液中加入适量的抗生素;合成培养基通常需加入血清、血浆等天然成分。]
8.下列动物细胞培养过程中属于原代培养的是 ( )
A.把组织分散成单个细胞的过程
B.从机体取得细胞后初次进行培养的过程
C.出现接触抑制现象后取下的细胞的培养过程
D.哺乳动物细胞在培养基中的悬浮生长过程
B [原代培养是指从动物机体组织取得细胞后立即培养,直到细胞出现接触抑制为止。因为细胞之间存在接触抑制现象,所以细胞最终会停止分裂增殖,并逐渐走向衰亡。要想继续培养,必须将细胞取下分装后才能进行,而分装后的细胞培养是传代培养。]
9.下列关于动物细胞培养的叙述,不正确的是( )
A.传代培养时需要用胰蛋白酶处理贴壁生长的细胞
B.细胞的癌变发生于原代培养向传代培养的过渡过程中
C.癌细胞在培养瓶中不会出现接触抑制现象
D.动物细胞培养一般需要使用CO2培养箱
B [由原代培养换瓶进行传代培养时,需要用胰蛋白酶或胶原蛋白酶处理贴壁生长的细胞,A项正确;细胞的癌变一般发生于50代后的细胞培养过程中,B项错误;癌细胞膜上糖蛋白减少,细胞黏着性降低,失去了接触抑制,容易分散和转移,C项正确;动物细胞培养的场所是CO2培养箱,培养箱内含有95%的空气和5%的CO2的混合气体,为动物细胞提供适宜的气体环境,D项正确。]
10.回答下列有关动物细胞培养的问题。
(1)在动物细胞培养过程中,当贴壁细胞分裂生长到细胞表面________时,细胞会停止分裂增殖,这种现象称为细胞的________。此时,瓶壁上形成的细胞层数是________。要使贴壁的细胞从瓶壁上分离下来,需要用酶处理,可用的酶是________。
(2)随着细胞传代次数的增多,绝大部分细胞分裂停止,进而出现________现象;但极少数细胞可以连续增殖,其中有些细胞会因遗传物质发生改变而变成________细胞,该种细胞的黏着性________,细胞膜表面蛋白质(糖蛋白)的量________。
(3)现用某种大分子染料,对细胞进行染色,观察到死细胞能着色,而活细胞不能着色,原因是__________________________________________________
_______________________________________________________________。
(4)检查某种毒物是否能改变细胞染色体的数目,最好选用细胞分裂到________期的细胞用显微镜进行观察。
(5)在细胞培养过程中,通常在________条件下保存细胞。因为在这种条件下,细胞中________的活性降低,细胞________的速率降低。
[解析] 动物细胞在体外培养时,当贴壁细胞分裂生长到相互接触时,细胞就会停止分裂增殖,这种现象称为细胞的接触抑制,需用胰蛋白酶处理后再分瓶培养。在细胞培养过程中,随传代次数增多,大部分细胞停止分裂,进而出现衰老甚至死亡现象,少部分细胞会克服细胞寿命的自然极限,获得不死性,这些细胞已经发生了突变,正在朝着等同于癌细胞的方向发展。癌细胞细胞膜表面的糖蛋白减少,黏着性降低。活细胞的细胞膜具有选择透过性,大分子染料无法进入细胞内,因此不会着色。
[答案] (1)相互接触 接触抑制 单层(或一层) 胰蛋白酶 (2)衰老(甚至死亡) 不死性 降低 减少 (3)活细胞的细胞膜具有选择透过性,大分子染料不能进入活细胞内,故活细胞不能着色(或死细胞的细胞膜丧失了选择透过性,大分子染料能够进入死细胞内而着色) (4)中 (5)冷冻(或超低温、液氮) 酶 新陈代谢
11.进行动物的克隆繁殖的基本过程如图所示。下列叙述正确的是( )
A.该过程的技术基础是核移植
B.甲细胞可以是胚胎细胞也可以是体细胞,乙细胞是重组细胞
C.子代动物与提供甲细胞的动物性状完全相同
D.动物难以克隆的根本原因是分化的体细胞的基因组成缺乏完整性
B [该过程的技术基础是动物细胞培养,A错误;进行核移植时提供细胞核的细胞可以是胚胎细胞也可以是体细胞,乙细胞是由甲细胞的细胞核和卵母细胞的细胞质重组形成的细胞,B正确;重组细胞的细胞核基因来自甲细胞,细胞质基因来自卵母细胞,故子代动物的绝大多数性状和提供甲细胞的动物相同,而不是完全相同,C错误;动物难以克隆的原因是动物的体细胞均已发生了分化,但仍具有该生物的全套基因,由于基因的选择性表达,不能像受精卵那样发挥细胞的全能性,D错误。]
12.下列属于动物细胞培养与植物组织培养主要区别的是( )
A.培养基不同
B.植物组织培养不需要在无菌条件下进行
C.动物细胞可以传代培养,而植物细胞不能
D.动物细胞能够大量培养,而植物细胞只能培养成植株
A [动物细胞培养所用的培养基是液体培养基,其中通常含有葡萄糖、氨基酸、无机盐、维生素和动物血清等,植物组织培养所用的培养基是固体培养基,其中通常含有蔗糖、氨基酸、无机盐和植物激素等,A正确;动物细胞培养与植物组织培养均需要灭菌处理,并且需要在无菌条件下进行,B错误;动植物细胞都可以传代培养,C错误;植物细胞可以培养成植株,也能培养成大量细胞,D错误。]
13.2017年11月27日,世界上首例体细胞克隆猴“中中”诞生;12月5日,第二例克隆猴“华华”诞生。我国科学家攻克了与人类相近的灵长类动物猕猴的体细胞克隆的难题。获得克隆猴的流程如图所示,据图回答问题:
(1)“中中”“华华”的性状与________(填“核供体”“卵母细胞供体”或“代孕”)动物的性状基本无关。
(2)欲获得单个雌猕猴体细胞,可用________________酶处理动物组织块。过程①表示去除卵母细胞的细胞核,该过程一般要将卵母细胞培养至____________期再进行,目前常用的去核方法是________________。将卵母细胞作为受体细胞的原因是_______________________________________________
________________________________________________________________________(答出两点即可)。
(3)与克隆羊多莉培养成功一样,“中中”和“华华”克隆猕猴的成功证明了________________。
[解析] (1)代孕动物只是为通过核移植技术得到的胚胎的发育提供营养物质和发育场所,因此克隆猴的性状与代孕动物的性状无遗传关系。(2)欲获得单个雌猕猴体细胞,可用胰蛋白酶或胶原蛋白酶处理动物组织块。过程①表示去除细胞核,该过程一般要在卵母细胞培养至减数第二次分裂中期再进行,目前常用的去核方法是显微操作去核法。核移植时选择卵母细胞的原因有:①此类细胞体积大,易于操作;②可为重组细胞早期发育提供较充足的营养;③卵母细胞的细胞质中存在激发动物体细胞的细胞核全能性表达的物质。(3)克隆羊多莉与克隆猴“中中”“华华”的诞生证明了已分化动物体细胞的细胞核具有全能性。
[答案] (1)代孕 (2)胰蛋白酶或胶原蛋白 减数第二次分裂中 显微操作去核法 ①此类细胞体积大,易于操作;②可为重组细胞早期发育提供较充足的营养;③卵母细胞的细胞质中存在激发动物体细胞的细胞核全能性表达的物质(答出两点即可) (3)已分化动物体细胞的细胞核具有全能性
14.甲、乙两种化学物质可能有一定致畸、致癌作用,利用动物细胞培养的方法鉴定它们是否有毒性,并比较二者毒性的强弱。请依据实验结果完成下列实验报告。
(1)实验步骤:
①制备细胞悬液:用________处理小白鼠胚胎组织使其离散成单个细胞,制成细胞悬浮液。
②进行细胞培养:
a.取A、B、C三个洁净的锥形瓶,分别加入________。
b.向A、B两个培养瓶中分别加入等量的化学物质甲、乙,并将其摇匀;C瓶加等量生理盐水,作为对照。
c.把3个培养瓶放在37 ℃的CO2培养箱中培养。
③制作临时装片。
④镜检和统计:把临时装片放在显微镜下,寻找处于有丝分裂中期的细胞,与小白鼠正常体细胞有丝分裂高倍显微镜照片进行对比,以确认发生变异的细胞。统计________________________________________________________
_______________________________________________________________。
(2)实验结果:
培养瓶 | A | B | C |
变异细胞数占总细胞数的百分比 | 1.3% | 12.5% | 0.1% |
(3)请写出实验结论:_____________________________________________
________________________________________________________________
_______________________________________________________________。
[解析] (1)①解离组织细胞常用胰蛋白酶或胶原蛋白酶。②根据b的实验步骤可以得出:a中A、B、C三个洁净的锥形瓶,分别加入等量的细胞悬浮液。④根据实验目的可知,应统计该时期变异的细胞数占细胞总数的百分比。(3)C组为对照组,A组与B组变异细胞数占总细胞数的比例均比C组高,说明甲、乙两种化学物质均有一定毒性,B组数据比A组数据大说明乙的毒性比甲的毒性大。
[答案] (1)①胰蛋白酶 ②a.等量的细胞悬浮液
④该时期变异的细胞数占细胞总数的百分比
(3)甲、乙两种化学物质均有一定毒性,且乙的毒性比甲的毒性大
对原代培养和传代培养分辨不清
15.下列关于动物细胞培养的叙述,正确的是( )
A.传代培养的正常动物细胞在培养瓶壁上可形成多层细胞
B.原代培养过程中多数细胞的基因型会发生改变
C.传代培养的细胞一般不会发生染色体变异
D.通过在高倍显微镜下观察发生基因突变的细胞比例可推知某化学药品的毒性
C [由于接触抑制,正常的动物细胞进行培养时在培养瓶壁上只能形成单层细胞,A错误;来自同一动物组织的细胞基因型相同,而原代培养是对动物细胞的初次培养,细胞的遗传物质一般不会发生改变,所以基因型一般都相同,B错误;传代培养至10代左右多数细胞会死亡,少数生存下来的细胞在培养至50代会大量死亡,只有少数细胞会发生基因突变导致其细胞核型发生变化,获得不死性,所以传代培养的细胞一般不会发生染色体变异,C正确;由于基因突变无法在高倍显微镜下观察到,所以无法由此推知某化学药品对细胞的毒性大小,D错误。]
生物选择性必修3 生物技术与工程第三节 发酵工程为人类提供多样的生物产品测试题: 这是一份生物选择性必修3 生物技术与工程第三节 发酵工程为人类提供多样的生物产品测试题,共5页。试卷主要包含了如图是果醋发酵装置等内容,欢迎下载使用。
高中苏教版 (2019)第一节 基因工程及其技术课后作业题: 这是一份高中苏教版 (2019)第一节 基因工程及其技术课后作业题,共7页。试卷主要包含了关于胚胎分割,以下说法正确的是,对胚胎分割技术的叙述错误的是等内容,欢迎下载使用。
高中生物苏教版 (2019)选择性必修3 生物技术与工程第一节 基因工程及其技术同步练习题: 这是一份高中生物苏教版 (2019)选择性必修3 生物技术与工程第一节 基因工程及其技术同步练习题,共8页。试卷主要包含了下列不属于细胞融合技术应用的是等内容,欢迎下载使用。

