2020邵阳隆回县高一下学期期末考试化学试卷含答案
展开2020年上期高一期末考试试题卷
化 学
温馨提示:
- 本试卷分试题卷和答题卡两部分,考试时量为90分钟,满分为100分。
- 请你将姓名、准考证号等相关信息按要求填涂在答题卡上。
- 请你在答题卡上作答,答在本试题卷上无效。
- 可能用到的相对原子质量:H-1,O-16,C-12,S-32。
一、单项选择题(本题包括20个小题,各小题只有一个选项符合题意,每小题3分,共60分)。
1. 下列化学用语表示正确的是
A. 氢氧根离子: B. 甲烷球棍模型:
C. 氯离子结构示意图: D. 乙烯的结构简式:CH2CH2
2. 下列化合物中只含共价键的是
A. KCl B. NaOH C. H2O D. MgCl2
3. 化学与生活密切相关,下列有关说法错误的是
A. PVC(聚氯乙烯)包装袋不能用于食品包装
B. 能生成有机高分子化合物的反应只有加聚反应
C. 糖尿病人应少吃含糖的食品,即使是未加糖的八宝粥也要慎重食用
D. 塑料、合成橡胶和合成纤维称为三大合成材料
4. 月球表面土壤里有一种非常有用的资源 He,它是可控核聚变的原料,关于He的叙
述正确的是
- He和He是同种原子
- He和He互为同位素
C. 核聚变时原子核发生了变化,所以发生了化学变化
D. 在He中存在:质子数=中子数=核外电子数
5. 联合国宣布2019年为“国际化学元素周期表年”,我国的刘庄教授为汞元素的代言人。下列关于Hg的说法中,正确的是
A.质量数为278 B.中子数为118 C.质子数为198 D.中子数与核外电子数之差为80
6. 下列关于元素周期表的说法正确的是
A. 能生成碱的金属元素都在ⅠA族
B. 原子序数为20的元素位于元素周期表的第四周期ⅡA族
C. 稀有气体元素原子的最外层电子数均为8
D. 第ⅥA族元素的最高正价与最低负价的代数和都为4
7. 下列变化过程中,属于放热反应的是
①碳和二氧化碳 ②黑火药爆炸 ③固体NaOH溶于水 ④钠与水反应 ⑤铝热反应
⑥NH4Cl晶体与Ba(OH)2•8H2O混合搅拌
A. ①③⑥ B. ②④⑤ C. ②③④ D. ②④⑥
8. 根据元素周期律,由下列事实进行归纳推测,下列不合理的是
选项 | 事 实 | 推 测 |
A | Li与水能反应,Na与水反应剧烈 | K与水反应更剧烈 |
B | Si是半导体材料,同族的Ge也是半导体材料 | 第ⅣA族的元素的单质都可以作半导体材料 |
C | HCl在1500℃时分解,HI在230℃时分解 | HBr的分解温度介于二者之间 |
D | Si与H2高温时反应,S与H2加热能反应 | P与H2在高温时能反应 |
- 下列有关有机物的说法中正确的是
A. 是同分异构体
B. 乙醇、乙酸、乙烷都能发生取代反应
C. 乙烯能使溴水和酸性KMnO4溶液褪色,且反应类型相同
D. 相同质量的CH4、C2H4、苯完全燃烧,耗氧量最小的是CH4
10. 用排饱和食盐水的方法,按1:4比例在试管中收集甲烷和氯气的混合气体,光照一段时间。实验过程中不可能观察到的现象是
A. 试管内气体颜色逐渐变浅 B. 试管中有少量白雾
C. 试管壁出现油状液滴 D. 试管内液面上升,一段时间后水充满整个试管
11. 有关煤、石油和天然气的综合利用,下列说法正确的是
A. 水煤气主要成分是CH4 B. 煤的气化和液化、石油的分馏都是物理变化
C. 裂解的目的是提高汽油的产量和质量
D. 鉴别直馏汽油和裂化汽油,可用KMnO4溶液鉴别
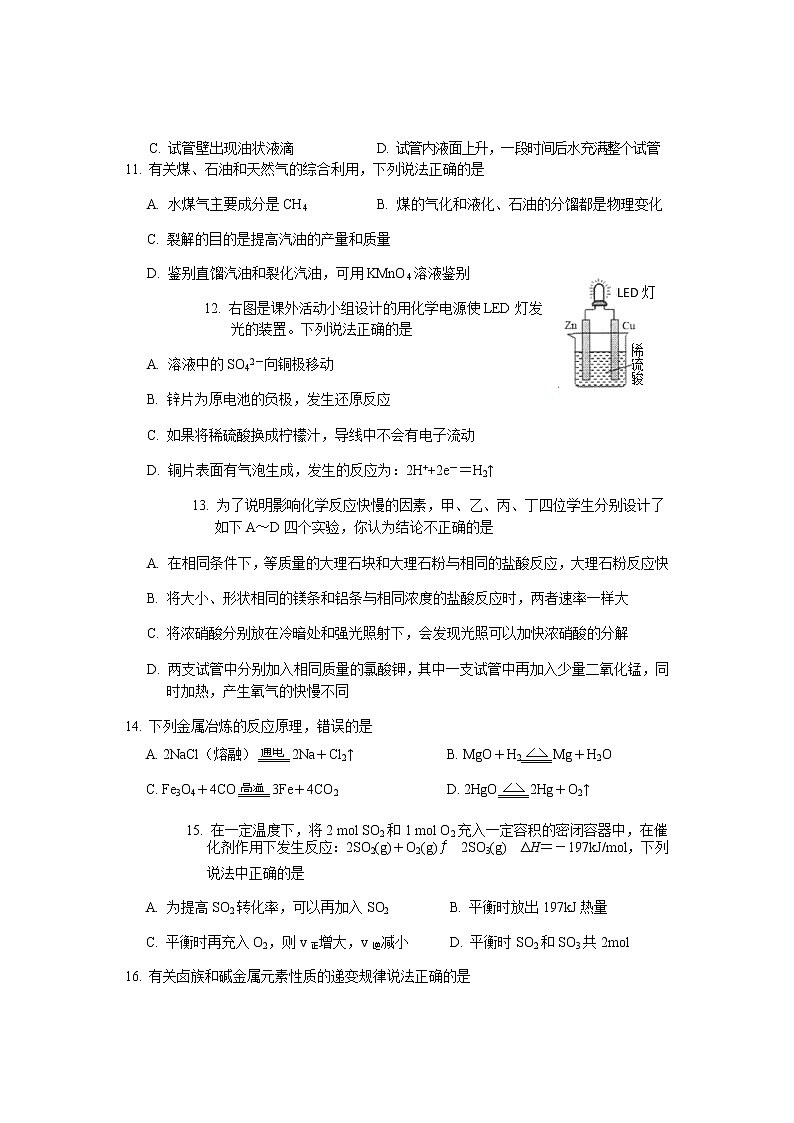
12. 右图是课外活动小组设计的用化学电源使LED灯发光的装置。下列说法正确的是
A. 溶液中的SO42-向铜极移动
B. 锌片为原电池的负极,发生还原反应
C. 如果将稀硫酸换成柠檬汁,导线中不会有电子流动
D. 铜片表面有气泡生成,发生的反应为:2H++2e-=H2↑
13. 为了说明影响化学反应快慢的因素,甲、乙、丙、丁四位学生分别设计了如下A~D四个实验,你认为结论不正确的是
A. 在相同条件下,等质量的大理石块和大理石粉与相同的盐酸反应,大理石粉反应快
B. 将大小、形状相同的镁条和铝条与相同浓度的盐酸反应时,两者速率一样大
C. 将浓硝酸分别放在冷暗处和强光照射下,会发现光照可以加快浓硝酸的分解
D. 两支试管中分别加入相同质量的氯酸钾,其中一支试管中再加入少量二氧化锰,同时加热,产生氧气的快慢不同
14. 下列金属冶炼的反应原理,错误的是
A. 2NaCl(熔融)2Na+Cl2↑ B. MgO+H2Mg+H2O
C. Fe3O4+4CO3Fe+4CO2 D. 2HgO2Hg+O2↑
15. 在一定温度下,将2 mol SO2和1 mol O2充入一定容积的密闭容器中,在催化剂作用下发生反应:2SO2(g)+O2(g)2SO3(g) ΔH=-197kJ/mol,下列说法中正确的是
A. 为提高SO2转化率,可以再加入SO2 B. 平衡时放出197kJ热量
C. 平衡时再充入O2,则v正增大,v逆减小 D. 平衡时SO2和SO3共2mol
16. 有关卤族和碱金属元素性质的递变规律说法正确的是
A. 卤族元素从F到I,对应氢化物的还原性逐渐增强
B. 碱金属元素与O2反应均可得到多种氧化物
C. 碱金属元素从Li到Cs,熔沸点逐渐升高
D. 卤素单质从F2→I2氧化性逐渐增强
17. 下列说法正确的是
A. 任何化学反应都伴随着能量的变化
B. 升高温度或加入催化剂,可以改变化学反应的反应热
C. 化学反应中的能量变化都是以热量的形式体现
D. 2CO(g)+O2(g)=2CO2(g)△H<0,则56g CO和32g O2所具有的总能量小于88g CO2所具有的总能量
18. 对于可逆反应H2(g)+I2(g)2HI(g),在温度一定下由H2(g)和I2(g)开始反应,下列说法正确的是
A. H2(g)的消耗速率与HI(g)的生成速率之比为2:1
B. 正、逆反应速率的比值是恒定的
C. 达到平衡时,正、逆反应速率相等
D. 达到平衡时,H2(g)和I2(g)浓度不再变化且相等
19. X、Y、Z三种短周期元素在周期表中的位置如图,Y的氧化物随意排放易形成酸雨,下列说法不正确的是:
A. 化合物XZ3分子中只存在极性共价键
B. X、Y、Z三种元素分别形成的含氧酸不一定都是强酸
C. 因为非金属性Z>Y,所以水溶液中酸性HZ>H2Y
D. X的最高价氧化物对应的水化物和X的简单氢化物能形成盐
20. 化学中存在一些守恒或平衡原理,下列叙述正确的是
A. 根据质量守恒定律,某物质完全燃烧的产物是CO2和H2O则该物质一定是烃
B. 根据能量守恒定律,所有化学反应的反应物的总能量一定等于生成物的总能量
C. 根据电子守恒定律,原电池中负极反应失电子数一定等于正极反应得电子数
D. 根据化学平衡原理,可逆反应的正反应速率在任何时刻一定等于逆反应速率
二、填空题(本题包括4小题,除23小题每空1分外,其余每空2分,共32分)。
21. 有人称煤炭是“工业的粮食”,通过煤的综合利用可以获得重要化工原料,如焦炭,它是煤的____ (填“蒸馏”或“干馏”)产物,以煤为原料可以制得水煤气,其反应的化学方程式为____________________________。
22. (1)现有下列有机物:A.苯 B.乙烷 C.乙醇 D.乙酸 E.乙烯。分子中所有原子在同一平面的是_____(填字母编号,下同);常温下能与溴的四氯化碳溶液反应的气体有______。
(2)下述物质①葡萄糖②植物油③淀粉④聚乙烯中,属于糖类的是____________;属于高分子化合物的是______________;能水解的是__________。(填序号)
(3)下列各组物质中互为同分异构体的是________;互为同系物的是__________。
A.淀粉与纤维素; B.乙烯与聚乙烯; C.甲烷与丁烷; D.乙醇与甘油;
E.与 ; F.葡萄糖与果糖; G.蔗糖与麦芽糖
23. 下面是元素周期表的一部分。
| ⅠA | ⅡA | ⅢA | ⅣA | ⅤA | ⅥA | ⅦA | 0 |
一 | A |
|
|
|
|
|
|
|
二 |
|
|
| F | D |
| J | L |
三 | B |
| C |
| E |
| G |
|
根据以上元素在周期表中的位置,用元素符号或化学式填写空白。
(1)非金属性最强的元素是_____________;化学性质最不活泼的是__________;除L外,原子半径最大的是____________。
(2)写出B、G两种元素的最高价氧化物对应水化物的化学式:________、_______。
(3)形成化合物种类最多的元素是_____________________。
24. 能源与材料、信息被称为现代社会发展的三大支柱,化学与能源有着密切联系。
(1)工业上有一种方法是用CO2来生产燃料甲醇,可以将CO2变废为宝。在体积为1L的密闭容器中充入1molCO2和3molH2, 一定条件下发生反应CO2(g)+3H2(g)CH3OH(g)+H2O(g),测得CO2(g)和CH3OH(g)的浓度随时间变化如图所示:
①从反应开始到平衡,CH3OH的平均反应速率 υ(CH3OH)=_______________。
②若反应CO2(g)+3H2(g)CH3OH(g)+H2O(g)在四种
不同情况下的反应速率分别为:
A.υ(CO2)=0.15mol•L-1•min-1 B.υ(H2)=0.01mol•L-1•s-1
C.υ(CH3OH)=0.2mol•L-1•min-1 D.υ(H2O)=0.45mol•L-1•min-1
该反应进行由快到慢的顺序为___________(填字母)
(2)海水化学资源的利用具有非常广阔的前景,从海水中提取溴的工业流程如图所示:
①以上五个过程中涉及氧化还原反应的有_____________个。
②步骤③中已获得游离态的溴,步骤④又随之转变成化合态的溴,其目的是__________。
三.实验题(每空2分,共8分)
25. 实验室制备少量乙酸乙酯的装置如图所示,
(1)写出制备反应的化学方程式
(2)在试管②中可观察到的现象是
(3)装置中通蒸气的导管可以插入饱和 Na2CO3溶液中的原因是 ;若要把制得的乙酸乙酯与Na2CO3溶液分离开来,应采取的实验操作是 。
2020年上期高一期末考试
化学参考答案
一、单项选择题(每小题3分,共60分)
1~5 ACBBB 6~10 BBBBD 11~15 DDBBD 16~20 AACCC
二、填空题(除23小题每空1分外,其余每空2分,共32分)
21.干馏;C+H2OCO+H2
22. (1)A、E ;E (2)①③;③④;②③
(3)E、F、G; C
23. (1)F;Ne;Na; (2)NaOH;HClO4 (3)C
24. (1)① 0.075mol/L·min ② D>C=B>A
(2)① 4 ② 为了把Br2富集起来
三、实验题(每空2分,共8分)
(1)CH3COOH+CH3CH2OH CH3COOC2H5+H2O
(2)液面上有透明的不溶于水的油状液体产生,并可闻到香味
(3)因为仪器③可以起到缓冲作用(可以防止倒吸)。
分液。
2023邵阳二中高一下学期期末考试化学试题含答案: 这是一份2023邵阳二中高一下学期期末考试化学试题含答案,文件包含湖南省邵阳市第二中学2022-2023学年高一下学期期末考试化学试题docx、湖南省邵阳市第二中学2022-2023学年高一下学期期末考试化学参考答案docx、湖南省邵阳市第二中学2022-2023学年高一下学期期末考试化学答题卡docx等3份试卷配套教学资源,其中试卷共14页, 欢迎下载使用。
湖南省邵阳市隆回县2022-2023学年高一上学期期末考试化学试题: 这是一份湖南省邵阳市隆回县2022-2023学年高一上学期期末考试化学试题,共7页。试卷主要包含了可能用到的相对原子质量,下列离子方程式中,书写错误的是,下列有关化学用语表示正确的是,在物质分类中,前者包括后者的是,下列说法中错误的是等内容,欢迎下载使用。
2020邵阳二中高一下学期五月考试化学试题含答案: 这是一份2020邵阳二中高一下学期五月考试化学试题含答案,共6页。试卷主要包含了请在答题卡上填写完整考生信息等内容,欢迎下载使用。

