苏教版 (2019)必修 第二册第三单元 化学能与电能的转化课堂检测
展开基础课时落实(五) 化学能转化为电能
(建议用时:40分钟)
[基础过关练]
1.如图装置所示,铜片上发生的反应为( )
A.Zn2++2e-===Zn
B.2H++2e-===H2↑
C.Zn-2e-===Zn2+
D.Cu2++2e-===Cu
B [根据图示可知,该装置为原电池,由于还原性Zn>Cu,所以Zn是负极,发生氧化反应,Cu是正极,H+在正极上得到电子,发生还原反应,电极反应式是2H++2e-===H2↑。]
2.利用化学反应:Fe+CuSO4===FeSO4+Cu,可以设计出一种原电池。该原电池工作时( )
A.Fe为正极
B.Cu为负极
C.负极上发生氧化反应
D.正极上发生氧化反应
C [由于金属活动性Fe>Cu,所以Fe是负极,Cu是正极,在负极Fe上发生氧化反应:Fe-2e-===Fe2+,在正极Cu上发生还原反应:Cu2++2e-===Cu。]
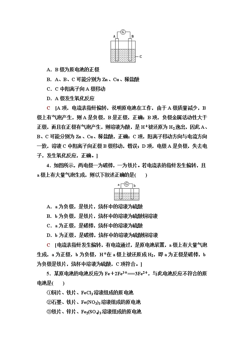
3.如图所示,电流表指针发生偏转,同时A极质量减少,B极上有气泡产生,C为电解质溶液。下列说法错误的是( )
A.B极为原电池的正极
B.A、B、C可能分别为Zn、Cu、稀盐酸
C.C中阳离子向A极移动
D.A极发生氧化反应
C [A项,电流表指针偏转,说明原电池在工作,由于A极质量减少,B极上有气泡产生,则A是负极,B是正极,正确;B项,负极金属活动性大于正极,而且在正极有气泡产生,则溶液为酸,是H+被还原为H2逸出,因此A、B、C可能分别为Zn、Cu、稀盐酸,正确;C项,阳离子移动方向与电流方向一致,溶液C中阳离子向正极B极移动,错误;D项,电极A是负极,失去电子,发生氧化反应,正确。]
4.如图所示,两电极一为碳棒,一为铁片。若电流表的指针发生偏转,且a极上有大量气泡生成,则以下叙述正确的是( )
A.a为负极,是铁片,烧杯中的溶液为硫酸
B.b为负极,是铁片,烧杯中的溶液为硫酸铜溶液
C.a为正极,是碳棒,烧杯中的溶液为硫酸
D.b为正极,是碳棒,烧杯中的溶液为硫酸铜溶液
C [电流表指针发生偏转,有电流通过,是原电池装置,a极上有大量气泡生成,a为正极,b为负极,H+在a极上被还原成H2,即a为正极是碳棒,b为负极是铁片,烧杯中溶液为硫酸,C项符合。]
5.某原电池的电池反应为Fe+2Fe3+===3Fe2+,与此电池反应不符合的原电池是( )
①铜片、铁片、FeCl3溶液组成的原电池
②石墨、铁片、Fe(NO3)3溶液组成的原电池
③铁片、锌片、Fe2(SO4)3溶液组成的原电池
④银片、铁片、Fe(NO3)2溶液组成的原电池
A.①② B.②③ C.③④ D.②④
C [根据电池反应Fe+2Fe3+===3Fe2+可知,Fe为负极,比Fe不活泼的金属或非金属导体作正极,含Fe3+的溶液为电解质溶液。]
6.如图所示是Zn和Cu形成的原电池,某实验兴趣小组做完实验后,在读书卡上的记录如下:
则卡片上的描述合理的是( )
A.①②③ B.②④
C.④⑤⑥ D.③④⑤
B [在该原电池中,锌较活泼作负极,铜为正极,①错误;H+在铜极上反应生成H2,故铜极上有气泡产生,②正确;原电池中阴离子向负极移动,故SO向锌极移动,③错误;根据电极反应式:2H++2e-===H2↑,转移0.5 mol电子时生成0.25 mol的气体,④正确;电子由负极流向正极,故电子从锌极经过导线流向铜极,⑤错误;正极反应式:2H++2e-===H2↑,⑥错误。]
7.如图实验为研究金属腐蚀的实验。下列相关说法正确的是( )
A.铁表面的反应为Fe-3e-===Fe3+
B.红色首先在食盐水滴的中心出现
C.食盐水中有气泡逸出
D.红色物质为Fe2O3·xH2O
D [A项,负极上发生的电极反应式为Fe-2e-===Fe2+,错误;B项,食盐水滴周围液体少,氧气量多,所以红色首先在食盐水滴的周围出现,错误;C项,正极上发生的电极反应式为O2+2H2O+4e-===4OH-,所以食盐水中没有气泡逸出,错误。]
8.下列关于金属材料的锈蚀说法不一,其中没有科学道理的是( )
A.金属接触水和空气锈蚀加快
B.改变金属的内部结构形成合金能抵御金属锈蚀
C.金属表面刷油漆可以抵御金属锈蚀
D.不断擦去铝表面的锈能抵御铝的继续锈蚀
D [A项,金属接触水和空气锈蚀加快,正确;B项,铁中掺入铬和镍等金属改变内部结构,制成不锈钢可以防腐蚀,所以改变金属的内部结构能抵御金属锈蚀,正确;C项,金属防锈的措施之一是在金属表面刷油漆,正确;D项,不断擦去铝表面的锈,使得内部金属暴露出来,加快了铝的腐蚀而不是抵御铝的继续锈蚀,错误。]
9.如图是某同学学习原电池后整理的学习笔记,错误的是( )
A.①电子流动方向 B.②电流方向
C.③电极反应 D.④溶液中离子移动方向
[答案] B
10.X、Y、Z、W四种金属片浸在稀盐酸中,用导线连接,可以组成原电池,实验结果如图所示:
甲 乙
丙 丁
则四种金属的活动性由强到弱的顺序为( )
A.Z>Y>X>W B.Z>X>Y>W
C.Z>Y>W>X D.Y>Z>X>W
[答案] A
[拓展培优练]
11.下面是四个化学反应,你认为理论上不可用于设计原电池的化学反应是( )
A.2Al+2NaOH+2H2O===2NaAlO2+3H2↑
B.2H2+O22H2O
C.Mg3N2+6H2O===3Mg(OH)2+2NH3↑
D.CH4+2O2CO2+2H2O
[答案] C
12.为将反应2Al+6H+===2Al3++3H2↑的化学能转化为电能,下列装置能达到目的的是(铝条均已除去了氧化膜)( )
A B
C D
[答案] B
13.下列装置中四块相同的Zn片,放置一段时间后腐蚀速率由慢到快的顺序是( )
① ② ③ ④
A.①②③④ B.④②①③
C.③①②④ D.②①③④
[答案] B
14.利用原电池原理可比较金属的活泼性,原电池中,作负极的金属活动性一般比作正极的金属活动性强。结合相关知识解答下列问题。
由A、B、C三种金属按表中装置进行实验:
装置 | 甲 | 乙 |
现象 | A不断溶解,B上产生气泡 | C的质量增加,B的质量减轻 |
(1)在甲中,金属片________(填“A”或“B”)发生氧化反应。
(2)在乙中,金属片________(填“B”或“C”)作负极。
(3)如果把B、C用导线连接后同时浸入稀硫酸溶液中,有一电极产生气泡。则金属片________(填“B”或“C”)上有气泡产生。
(4)上述三种金属的活动性顺序是________。
[答案] (1)A (2)B (3)C (4)A>B>C
15.【实验目的】利用所学知识,设计原电池装置。
【实验用品】电极:镁条、铜片、铁片等。
【电解质】果汁(橙汁、苹果汁、柠檬汁等)。
【其他】导线、金属夹、发光二极管、500 mL烧杯。
【实验方案】①Cu-Mg原电池,电解质溶液为橙汁;
②Cu-Fe原电池,电解质溶液为苹果汁;
③Fe-Mg原电池,电解质溶液为柠檬汁。
【实验操作】用导线分别将三种方案中的金属片连接到金属夹上,分别将金属片两两插入到盛有果汁的三个500 mL的烧杯中,将发光二极管两端分别接在三种方案中金属活动性不同的金属夹上。观察现象,连接方式如图所示。
【实验现象】三种方案中发光二极管均发光。
【实验结论】原电池把化学能转变为电能。
回答问题:
(1)连接装置时活泼金属接二极管的________极上,较不活泼金属接二极管的________极上。
(2)在方案①②中铜作电极情况:________。
(3)在方案①③中镁作电极情况:________。
(4)在方案②③中铁作电极情况:________。
(5)在方案③中负极反应为_________________________________________
_______________________________________________________________,
正极反应为______________________________________________________
_______________________________________________________________,
总电池反应方程式为_____________________________________________
______________________________________________________________。
[解析] 在原电池中较活泼金属作负极(连接二极管的负极),较不活泼金属作正极(连接二极管的正极)。因金属活动性:Mg>Fe>Cu,故方案①②中Cu均作正极,①③中Mg均作负极,方案②中铁作负极,方案③中铁作正极。在方案③中负极反应为Mg-2e-===Mg2+,正极反应为2H++2e-===H2↑,总电池反应方程式为Mg+2H+===Mg2++H2↑。
[答案] (1)负 正 (2)铜均作正极 (3)镁均作负极
(4)方案②中铁作负极,方案③中铁作正极
(5)Mg-2e-===Mg2+ 2H++2e-===H2↑ Mg+2H+===Mg2++H2↑
苏教版 (2019)必修 第二册第二单元 食品中的有机化合物同步练习题: 这是一份苏教版 (2019)必修 第二册第二单元 食品中的有机化合物同步练习题,共4页。
高中化学苏教版 (2019)必修 第二册专题8 有机化合物的获得与应用第一单元 化石燃料与有机化合物课后作业题: 这是一份高中化学苏教版 (2019)必修 第二册专题8 有机化合物的获得与应用第一单元 化石燃料与有机化合物课后作业题,共7页。
化学第一单元 化石燃料与有机化合物随堂练习题: 这是一份化学第一单元 化石燃料与有机化合物随堂练习题,共9页。

