还剩3页未读,
继续阅读
所属成套资源:浙教版科学初三上学期其他全套
成套系列资料,整套一键下载
浙教版九年级科学上册章节复习 第三章第8节 能量的转化与守恒讲义
展开
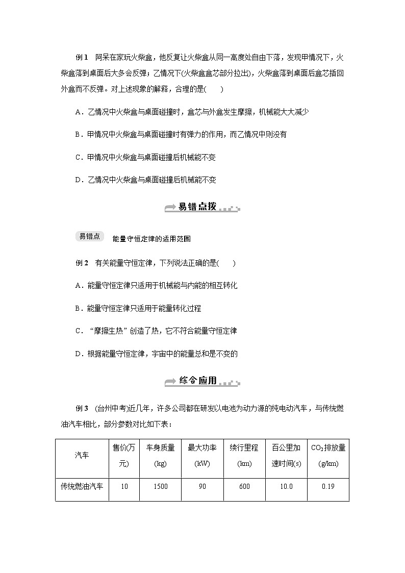
第8节 能量的转化与守恒 能量的相互转化自然界中能量有多种表现形式,如机械能、热能、化学能、电能、电磁能等。自然界中各种形式的能量都不是孤立的,它们可以在一定的条件下发生转化,能量也可以在不同的物体间相互________。能量转化是个普遍现象,自然界中物质运动形式的变化中伴随着能量的相互________。 能量的转化与守恒定律1.能量既不能创生,也不能消灭,它只能从一种形式转化为另一种形式,或者从一个物体转移到另一个物体,在转化或转移的过程中,能量的总量________。2.意义:能量转化和守恒定律是自然界最普遍、最重要的基本定律之一。无论是机械运动还是生命运动,无论是宇宙天体还是微观粒子,都遵循这个规律。3.永动机——不可能成功所谓的“永动机”是指不消耗任何能量和燃料,却源源不断对外做功的机器。“永动机”不可能成功的事实告诉我们,违反______________定律的事件是不可能发生的。 能量转化和转移的方向性内能可以自发地由________物体转移到________物体,却不能自发的由低温物体转移到高温物体;摩擦生热中能量是由机械能转化为内能,却不能自发的出现相反的过程。大量的现象表明,能量的转移和转化有一定的________。例1 阿呆在家玩火柴盒,他反复让火柴盒从同一高度处自由下落,发现甲情况下,火柴盒落到桌面后大多会反弹;乙情况下(火柴盒盒芯部分拉出),火柴盒落到桌面后盒芯插回外盒而不反弹。对上述现象的解释,合理的是( )A.乙情况中火柴盒与桌面碰撞时,盒芯与外盒发生摩擦,机械能大大减少B.甲情况中火柴盒与桌面碰撞时有弹力的作用,而乙情况中则没有C.甲情况中火柴盒与桌面碰撞后机械能不变D.乙情况中火柴盒与桌面碰撞后机械能不变 能量守恒定律的适用范围例2 有关能量守恒定律,下列说法正确的是( )A.能量守恒定律只适用于机械能与内能的相互转化B.能量守恒定律只适用于能量转化过程C.“摩擦生热”创造了热,它不符合能量守恒定律D.根据能量守恒定律,宇宙中的能量总和是不变的例3 (台州中考)近几年,许多公司都在研发以电池为动力源的纯电动汽车,与传统燃油汽车相比,部分参数对比如下表:(1)纯电动汽车在行驶时,电能主要转化为______;与传统燃油汽车相比,纯电动汽车车身质量更大,功率更小,但百公里加速时间却相近,这说明纯电动汽车能源利用率______。(2)若在民用电压(220V)下给纯电动汽车充电,充电电流达30A,充电时间需10.2h,则纯电动汽车充电所消耗的电能是多少?(3)在未来4年,国家将对纯电动汽车生产企业实施减税,对消费者进行补贴,这是因为__________。A.制造成本高 B.CO2排放量少 C.消耗能源少 D.车身质量大1.下列关于能量转化转移现象的说法中,正确的是( )A.蓄电池充电时,化学能转化为电能B.暖瓶塞跳起时,机械能转化为内能C.用热水袋取暖时,内能发生了转移D.电动机工作时,机械能转化为电能第2题图2.把一乒乓球压入盛有水的烧杯底部(如图所示),松手后,乒乓球上升至水面最后漂浮在水面上。乒乓球在上升的过程中,它的机械能不断增加。下列关于乒乓球机械能来源的说法中正确的是( )A.是由水的内能转化来的B.是由水的重力势能转化来的C.是由乒乓球的内能转化来的D.是由乒乓球的化学能转化来的第3题图3.如图所示,同一个金属导体线框abcd,一次从某一高度处由静止开始自由下落;第二次从某磁场区域上方的同一高度处由静止开始自由下落(图中“×”表示该区域有方向垂直纸面向里的磁场)。金属导体线框穿过磁场区域时会产生感应电流,产生焦耳热,部分机械能转化为内能。两次金属导体线框落地时具有的动能分别为E1和E2,空气阻力不计,则E1________E2(填“大于”、“等于”或“小于”)。参考答案【要点详解】知识点1:转移 转化知识点2:保持不变 能量的转化和守恒 知识点3:高温 低温 方向性 例1 A【易错点拨】例2 D【综合应用】例3 (1)机械能 高(2)67.32kW·h (3)A、B、C【巩固提升】1.C 2.B 3.大于汽车售价(万元)车身质量(kg)最大功率(kW)续行里程(km)百公里加速时间(s)CO2排放量(g/km)传统燃油汽车1015009060010.00.19纯电动汽车302300753009.20.04
相关资料
更多

