人教部编版九年级下册第13课 罗斯福新政课后作业题
展开第四单元 经济大危机和第二次世界大战
第13课 罗斯福新政
基础主干落实
一、从繁荣到危机
1.经济繁荣:20世纪20年代,美国经济空前繁荣,新兴产业迅猛发展。
2.经济大危机:
(1)原因。
①根本原因:资本主义制度的基本矛盾最终导致了经济大危机的爆发。
②直接原因:生产力不断提高,企业利润大幅增加,但工人的工资却增长缓慢,购买力严重不足,导致生产过剩。
③其他原因:出现全国性的股票投机活动。
(2)爆发:1929年,一场规模空前的经济大危机迅速席卷了整个资本主义世界。
(3)特点及表现。
二、罗斯福新政
1.目的:应付日益严峻的经济大危机。
2.开始:1933年,罗斯福就任美国总统,宣布实施新政。
3.特点:利用国家干预手段来扭转经济形势。
4.内容:
(1)金融:通过《紧急银行法案》,对银行业进行整顿,恢复银行信用。
(2)工业:通过《全国工业复兴法》,制定公平竞争法规;通过《全国劳工关系法》,在一定范围内维护工人合法权益。
(3)农业:通过《农业调整法》,限制产量,稳定农产品价格。
(4)就业:推行“以工代赈”,通过投资兴建大量公共设施,为失业者提供就业机会。
(5)保障:通过《社会保障法》,建立社会保障制度。
5.影响:
(1)积极影响。
①经济:新政期间,美国经济开始了缓慢复苏,工业生产有所恢复,就业人数逐步增加,人民生活得到改善。
②政治:新政增强了美国政府的宏观调控能力,恢复了美国人民的信心,对资本主义世界产生了深远影响。
(2)局限:新政是在维护资本主义制度的前提下作出的政策调整,它没有改变资本主义的本质,无法解决美国社会的根本矛盾。
【历史解释——领略扭转乾坤的新政】
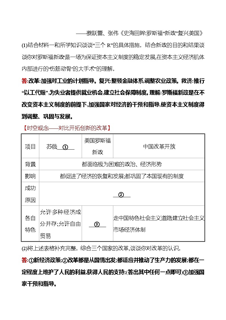
材料 罗斯福应对危机的一系列政策后来被称作“新政”(New Deal),其核心是三个R:改革(Refrm)、复兴(Recvery)和救济(Relief)。罗斯福的新政并非一时的权宜之计,而是一场为保证资本主义制度的稳定发展,在资本主义经济肌体内部进行的“伤筋动骨”的大手术。
——蔡跃蕾、张伟《史海回眸:罗斯福“新政”复兴美国》
(1)结合材料一和所学知识谈谈“三个R”的具体措施。结合新政的目的和结果谈谈你对罗斯福新政“是一场为保证资本主义制度的稳定发展,在资本主义经济肌体内部进行的‘伤筋动骨’的大手术”的理解。
答:改革:加强对工业的计划指导。复兴:整顿金融体系,调整农业政策。救济:推行“以工代赈”,为失业者提供就业机会,建立社会保障制度。理解:罗斯福新政是在不改变资本主义制度的前提下,加强国家对经济的干预和指导,使资本主义制度得到调整、巩固与发展。
【时空观念——对比开拓创新的改革】
(2)将上述表格补充完整。综合三个国家的改革,谈谈你对改革的认识。
答:①新经济政策;②改革都是从国情出发;都适应并推动了生产力的发展;都在一定程度上维护了人民的利益,获得人民的支持;(答出其中任何一点即可)③加强国家干预和指导。
认识:改革是社会发展进步的动力;改革需顺应历史发展的潮流;改革要有开拓创新的勇气和精神等。(言之有理即可)
素养达标
一、选择题
1.(2020·深圳中考)1929年10月开始,美国股市在一个月内持续滑坡,约300亿美元市值蒸发殆尽,大批银行倒闭,公司破产,商品价格暴跌。出现这些现象的原因
是( C )
A.一战的爆发 B.冷战的开始
C.经济大危机 D.罗斯福新政
解析:1929年,一场空前严重的经济危机首先在美国爆发,然后迅速席卷了整个资本主义世界。这次经济危机破坏性特别大,导致工业产量下降,失业人数增加,引起了资本主义各国政局的动荡,C符合题意;一战爆发于1914年,A排除;冷战开始于1947年,B排除;罗斯福新政开始于1933年,D排除。
2.(2021·苏州中考)在下图所反映的美国“失业率”变化曲线中,失业率增加幅度最大的年份区间是( A )
A.1929-1933年 B.1933-1936年 C.1937-1938年 D.1940-1944年
解析:由图表曲线变化可以看出,1929-1933年美国失业率增加幅度最大,结合所学可知,1929-1933年整个资本主义世界爆发严重的经济危机,失业人数激增。
3.(2021·深圳光明模拟)罗斯福说:“作为一个国家,我们拒绝了彻底的革命计划。为了永远地纠正我们经济制度中的严重缺点,我们依靠的是旧民主制度的新运用。”这里的“新运用”是指( D )
A.允许多种经济并存 B.对资本家占有的生产资料实行和平赎买
C.建立社会主义市场经济体制 D.加强国家对经济的干预和指导
解析:为了消除经济危机,1933年罗斯福就任美国总统,宣布实行新政。罗斯福新政的显著特点就是加强国家对经济的干预和指导,这就是“旧民主制度的新运用”。
4.(2021·汕头金平模拟)大萧条年代,美国总统罗斯福发表“炉边谈话”,向人民保证“把钱放在银行,要比放在褥子下面更安全”。为此,他决定( A )
A.整顿金融,恢复银行信用 B.以工代赈,缓解就业问题
C.调整工业,防止生产过剩 D.建立社会保障制度
解析:根据材料“把钱放在银行,要比放在褥子下面更安全”,结合所学知识可知,材料反映的是罗斯福新政在金融领域的措施。罗斯福新政通过《紧急银行法案》,对银行业进行整顿,恢复银行信用,故A符合题意。
5.为保证《全国工业复兴法》的实施,罗斯福以印第安人的神鸟“蓝鹰”为标志,发动了“蓝鹰运动”,凡遵守该法的企业悬挂“蓝鹰”标志。下列有关“蓝鹰运动”表述正确的是( A )
A.防止盲目竞争引起的生产过剩B.实行社会主义计划经济
C.促进高新技术的发展D.兴办公共工程减少失业
解析:罗斯福新政期间颁布《全国工业复兴法》,加强对工业的计划指导,防止盲目竞争引起生产过剩。B、C与罗斯福新政无关,D与《全国工业复兴法》无关。
6.(2020·广东中考)1932年12月4日《纽约时报》报道:“在现有谷物价格的条件下,家庭和机关中利用谷物作燃料要比用煤砖更合算。”对上述现象理解正确的是,当时美国( C )
A.政府加强经济干预B.能源危机全面爆发
C.农业危机十分严重D.“罗斯福新政”全面推行
解析:据题干关键信息“1932年”“在现有谷物价格的条件下,家庭和机关中利用谷物作燃料要比用煤砖更合算”可以看出,经济大危机中美国的农业现状是农产品价格大幅下跌,美国农业危机十分严重。
7.(2021·阳江江城模拟)罗斯福新政时期,农业调整署购买并屠宰20多万头快要产仔的母猪和600多万头小猪。政府同农场主签订了大量减少耕地面积的合同,并销毁小麦、马铃薯和牛奶等农产品,屠杀猪、牛、羊等牲畜。这体现了罗斯福新政( A )
A.调节生产和销售矛盾B.保证工厂劳动力的需求
C.旨在恢复民众购买力D.调整国民经济比例关系
解析:据材料“罗斯福新政时期,农业调整署购买并屠宰20多万头快要产仔的母猪和600多万头小猪。政府同农场主签订了大量减少耕地面积的合同,并销毁小麦、马铃薯和牛奶等农产品,屠杀猪、牛、羊等牲畜”可知,这体现了罗斯福新政调节生产和销售矛盾。
8.(2021·泰安中考)1935年到1942年,美国政府花费130多亿美元大规模修建了众多公共工程。下表体现的罗斯福新政的措施是( C )
A.大力整顿金融体系 B.全面调整农业政策
C.推行“以工代赈” D.建立社会保障制度
解析:依据题干“1935年到1942年,美国政府花费130多亿美元大规模修建了众多公共工程”可知,罗斯福新政期间通过兴建公共工程,增加大量的就业机会,为美国渡过经济危机作了重要贡献;题干表格信息没有涉及金融、农业、社会保障制度,因此A、B、D排除。
9.人们不厌其烦地谈道,“在无休止的大萧条中,罗斯福给予美国人民以希望,他的政策通过缓解固有的残忍和不平等而‘拯救了资本主义’”。这表明罗斯福新
政( D )
A.提高了人们的就业积极性 B.消除了工人与资本家间的矛盾
C.得到美国社会的一致认可 D.一定程度缓和了美国社会矛盾
解析:分析材料可知,罗斯福新政加强了政府对资本主义工业生产的控制与调节,使美国经济缓慢地恢复过来,人民的生活得到改善,资本主义制度得到调整、巩固与发展,一定程度缓和了美国社会矛盾。
10.(2021·遂宁中考)“罗斯福无意发动一场革命,也无意为美国创造一种新的体制机构。相反,他是在设法医治一个资本主义社会的暂时疾病,通过护理使它恢复健康。”材料表明罗斯福新政( A )
A.是资本主义内部的一次自我调节 B.实行自由放任的经济模式
C.放松了国家对经济的干预和指导 D.从根本上消除了经济危机
解析:由“他是在设法医治一个资本主义社会的暂时疾病,通过护理使它恢复健康”并结合所学可知,为应对经济危机,罗斯福实行新政,在不改变资本主义制度的前提下,开创了资本主义国家开始大规模干预经济的先河,使美国渡过了经济危机。
二、非选择题
11.探索适合自身的经济发展道路,一直是世界各国的共同目标。阅读下列材料,回答问题。
材料一 1929-1933年,美国的工业产量下降了40%……失业人数激增,美国有1 500万-1 700万人失业。罗斯福总统上任后,为了应对危机,兴建了大量公共设施……田纳西河流域的治理工程不仅发展了水电、增加了就业,还减少了洪水灾害和水土流失……
——摘编自《世界历史》九年级下册
(1)根据材料一并结合所学知识,概括罗斯福就任总统时面临的经济状况及应对措施。
答:经济状况:工业产量下降;失业人数激增。措施:推行“以工代赈”,兴建大量公共设施。
材料二 在1932年的美国总统选举中,民主党候选人罗斯福当选总统。面对“大萧条”,他坚定地认为,国家需要进行大胆的、坚持不懈的试验,如果试验失败,就再试行另一种方法,最重要的是进行试验。
——《全球通史》
(2)材料二中,罗斯福“进行试验”的目的是什么?他的试验带有学习社会主义苏联的痕迹,其特点是什么?
答:维护资本主义制度。加强国家对经济的干预和指导。
材料三 罗斯福通过实施新政提高了国家对经济的垄断程度……但罗斯福新政并非包治百病的灵丹妙药,由于它“治标不治本”,经济危机成为美国社会中间歇式的“顽疾”。
(3)材料三认为罗斯福新政“并非包治百病的灵丹妙药”“治标不治本”揭示了新政具有怎样的局限性?
答:新政是美国政府在维护资本主义制度的前提下作出的政策调整,它没有改变资本主义的本质,无法解决美国社会的根本矛盾。
解析:第(1)题,由材料一可知,罗斯福就任总统时面临工业产量下降,失业人数激增的状况。其应对措施是推行“以工代赈”,兴建大量公共设施。第(2)题,结合所学知识可知,罗斯福就任总统后实行新政,根本目的是维护资本主义制度。罗斯福新政的特点是采取国家干预经济的手段。第(3)题,新政是美国政府在维护资本主义制度的前提下作出的政策调整,它没有改变资本主义的本质,无法解决美国社会的根本矛盾。
特 点
表 现
持续时间特别长
1929—1933年
波及范围特别广
席卷整个资本主义世界
破坏性特别大
工业产量下降,企业破产,银行倒闭,失业人数激增
项目
苏俄 ①
美国罗斯福新政
中国改革开放
背景
都面临极为困难的政治、经济形势
影响
都促进了经济的恢复和发展;都巩固了本国现有的制度
成功
原因
②
各自
特色
允许多种经济成分并存;允许自由贸易
③
走中国特色社会主义道路;建立社会主义市场经济体制
公共建筑
新道路
新桥梁
新机场
地下水道
12.2万幢
66.4万英里
7.7万座
285个
2.4万英里
全一册模拟卷(一) 同步真题训练 2022-2023部编版九年级下册历史: 这是一份全一册模拟卷(一) 同步真题训练 2022-2023部编版九年级下册历史,文件包含全一册模拟卷一同步真题训练教师版2022-2023部编版九年级下册历史doc、全一册模拟卷一同步真题训练学生版2022-2023部编版九年级下册历史doc等2份试卷配套教学资源,其中试卷共19页, 欢迎下载使用。
第三单元&第四单元 单元复习课 同步真题训练 2022-2023部编版九年级下册历史: 这是一份第三单元&第四单元 单元复习课 同步真题训练 2022-2023部编版九年级下册历史,文件包含第三单元第四单元单元复习课同步真题训练学生版2022-2023部编版九年级下册历史doc、第三单元第四单元单元复习课同步真题训练教师版2022-2023部编版九年级下册历史doc等2份试卷配套教学资源,其中试卷共12页, 欢迎下载使用。
全一册模拟卷(二) 同步真题训练 2022-2023部编版九年级下册历史: 这是一份全一册模拟卷(二) 同步真题训练 2022-2023部编版九年级下册历史,文件包含全一册模拟卷二同步真题训练教师版2022-2023部编版九年级下册历史doc、全一册模拟卷二同步真题训练学生版2022-2023部编版九年级下册历史doc等2份试卷配套教学资源,其中试卷共19页, 欢迎下载使用。

