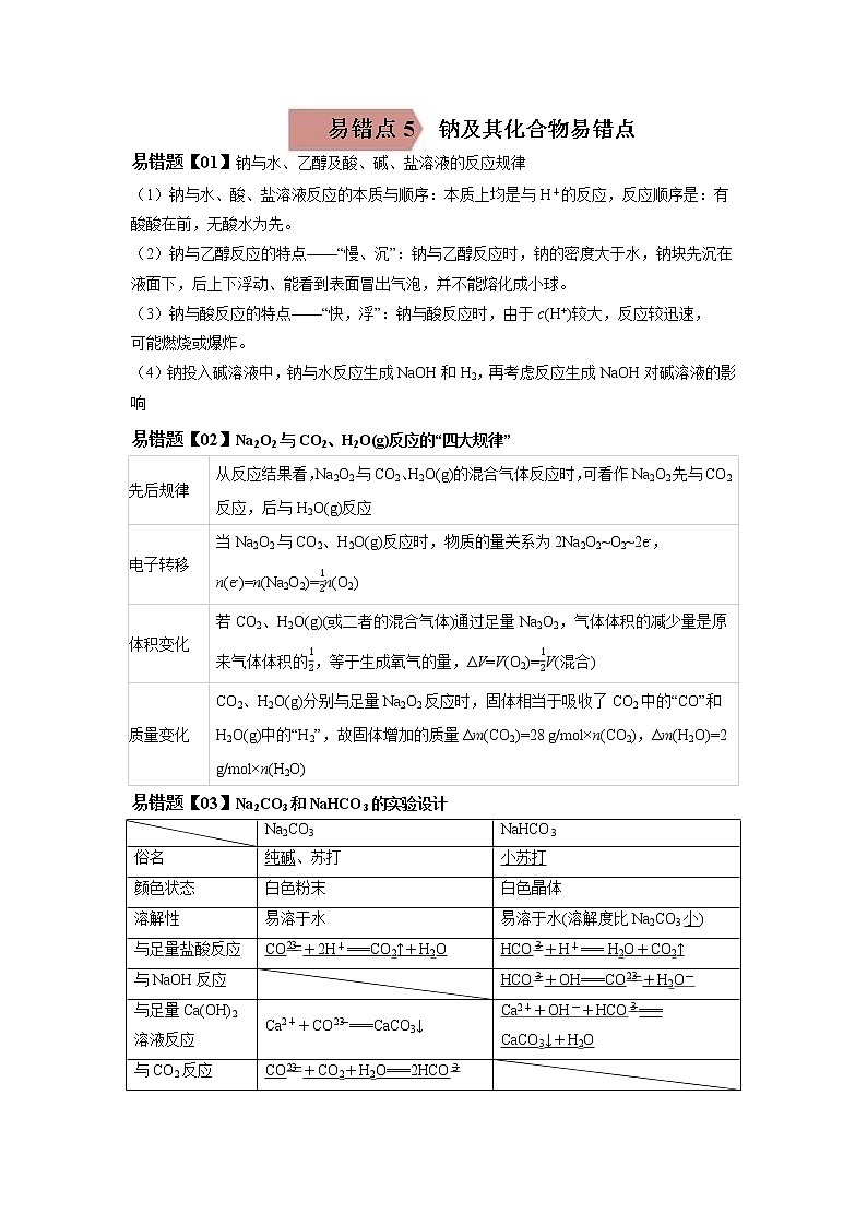
易错点05 钠及其化合物-备战2023年高考化学考试易错题
展开易错点5 钠及其化合物易错点
易错题【01】钠与水、乙醇及酸、碱、盐溶液的反应规律
(1)钠与水、酸、盐溶液反应的本质与顺序:本质上均是与H+的反应,反应顺序是:有酸酸在前,无酸水为先。
(2)钠与乙醇反应的特点——“慢、沉”:钠与乙醇反应时,钠的密度大于水,钠块先沉在液面下,后上下浮动、能看到表面冒出气泡,并不能熔化成小球。
(3)钠与酸反应的特点——“快,浮”:钠与酸反应时,由于c(H+)较大,反应较迅速,
可能燃烧或爆炸。
(4)钠投入碱溶液中,钠与水反应生成NaOH和H2,再考虑反应生成NaOH对碱溶液的影响
易错题【02】Na2O2与CO2、H2O(g)反应的“四大规律”
先后规律
从反应结果看,Na2O2与CO2、H2O(g)的混合气体反应时,可看作Na2O2先与CO2反应,后与H2O(g)反应
电子转移
当Na2O2与CO2、H2O(g)反应时,物质的量关系为2Na2O2~O2~2e-,n(e-)=n(Na2O2)=12n(O2)
体积变化
若CO2、H2O(g)(或二者的混合气体)通过足量Na2O2,气体体积的减少量是原来气体体积的12,等于生成氧气的量,ΔV=V(O2)=12V(混合)
质量变化
CO2、H2O(g)分别与足量Na2O2反应时,固体相当于吸收了CO2中的“CO”和H2O(g)中的“H2”,故固体增加的质量Δm(CO2)=28 g/mol×n(CO2),Δm(H2O)=2 g/mol×n(H2O)
易错题【03】Na2CO3和NaHCO3的实验设计
Na2CO3
NaHCO3
俗名
纯碱、苏打
小苏打
颜色状态
白色粉末
白色晶体
溶解性
易溶于水
易溶于水(溶解度比Na2CO3小)
与足量盐酸反应
CO+2H+===CO2↑+H2O
HCO+H+=== H2O+CO2↑
与NaOH反应
HCO+OH===CO+H2O-
与足量Ca(OH)2溶液反应
Ca2++CO===CaCO3↓
Ca2++OH-+HCO===
CaCO3↓+H2O
与CO2反应
CO+CO2+H2O===2HCO
热稳定性
较稳定,不易分解
2NaHCO3Na2CO3+CO2↑
+H2O
用途
重要的化工原料
焙制糕点、治疗胃酸过多
相互转化
1.Na2CO3和NaHCO3的鉴别方法
[易错警示] 不可用Ca(OH)2 溶液鉴别Na2CO3溶液和NaHCO3溶液,因为Ca(OH)2 溶液与这两种溶液反应时都产生白色沉淀,现象相同。
2.Na2CO3和NaHCO3的除杂方法(后者为杂质)
序号
混合物
除杂方法
①
Na2CO3(s)、NaHCO3
加热法
②
NaHCO3(aq)、Na2CO3
通入足量CO2
③
Na2CO3(aq)、NaHCO3
加入适量NaOH溶液
3.实验测定碳酸钠质量分数的方法
测定方法
测定原理
实验操作
数据处理
气体法
依据CO2的体积确定Na2CO3的物质的量,进而确定纯碱中Na2CO3的含量,有关反应的化学方程式为Na2CO3+H2SO4=Na2SO4+H2O+CO2↑
向m g纯碱样品中加入足量的稀硫酸,准确测量产生CO2气体的体积为V mL(已折算为标准状况)
纯碱样品中Na2CO3的质量为 mol×106 g·mol-1= g,则纯碱样品中Na2CO3的质量分数为×100%=%
沉淀法
依据BaCO3沉淀的质量,确定Na2CO3的物质的量,进而确定纯碱中Na2CO3的含量,有关反应的化学方程式为Na2CO3+BaCl2===BaCO3↓+2NaCl
先将m g纯碱样品溶于水配成溶液,向溶液中加入过量的BaCl2溶液,经过滤、洗涤、干燥得BaCO3沉淀的质量为n g
纯碱样品中Na2CO3的质量为×106 g·mol-1= g,则纯碱样品中Na2CO3的质量分数为×100%=×100%
滴定法
利用“双指示剂法”(酚酞-甲基橙)测定Na2CO3和NaHCO3混合物中Na2CO3的质量分数,有关反应的化学方程式为Na2CO3+HCl=NaHCO3+NaCl、
NaHCO3+HCl=NaCl+H2O+CO2↑
第一步使用酚酞作指示剂,消耗标准盐酸(V1 mL)用于物质转化:Na2CO3→NaHCO3,滴定终点现象是:溶液由浅红色变为无色;第二步使用甲基橙作指示剂,滴定原理:,消耗标准盐酸(V2 mL)用于物质转化:NaHCO3→NaCl,滴定终点现象是:溶液由黄色变为橙色
n(NaHCO3)=c(HCl)×(V2-V1)×10—3 mol,m(NaHCO3)=c(HCl)×(V2-V1)×10—3 mol×84 g/mol
典例分析
例1、某同学想通过下图装置实验,探究SO2与Na2O2反应的产物。
Ⅰ、检验反应中是否有O2生成的方法是___________________________________;若有O2生成,请写出装置C中的化学方程式____________。
Ⅱ、A中盛装H2SO4溶液的仪器名称是________;D装置除起了防止空气中的水蒸气和二氧化碳进入C装置与Na2O2反应作用外,还可以________________________________。
Ⅲ、(1)C中固体产物可能只有Na2SO3、只有________、Na2SO3和Na2SO4两种都有。
(2)若Na2O2反应完全,为确定C中固体产物的成分,该同学设计如下,请您利用限选试剂和仪器帮助他完成该探究过程。
限选试剂和仪器:0.1 mol·L-1 KMnO4酸性溶液、0.01 mol·L-1 KMnO4酸性溶液、0.1 mol·L-1 Ba(NO3)2溶液、0.1 mol·L-1 BaCl2、1 mol·L-1 HNO3溶液、1 mol·L-1盐酸、试管、胶头滴管。
实验操作
预期现象和结论
步骤一:取少量C中固体产物于试管中,加入适量的蒸馏水、搅拌溶解,分别取少量于A、B试管中
固体完全溶解,得到无色透明溶液
步骤二:取试管A,向溶液中加入________,振荡,观察溶液颜色变化
若________;则________
步骤三:取试管B,向其中先加入________,振荡;再加入________,振荡
产生________再加入另一试剂看到产生白色沉淀,则固体C中还含有________
【解析】Na2O2完全反应后的产物有三种情况,只有Na2SO3、只有Na2SO4、Na2SO3与Na2SO4的混合物,当产物溶解后,溶液中加入几滴KMnO4酸性溶液,溶液紫色若褪去,说明有Na2SO3(它有还原性),但检验不出Na2SO4;若溶液紫色不褪去,说明C中没有Na2SO3,只有Na2SO4。检验Na2SO4可先加入盐酸,再加入BaCl2溶液。
【答案】Ⅰ.用带火星的木条靠近干燥管口a,观察木条是否复燃 2SO2+2Na2O2===2Na2SO3+O2Ⅱ.分液漏斗 吸收过量(或多余)的SO2,以免污染空气(或保护环境)Ⅲ.(1)Na2SO4(2)几滴(少量)0.01 mol·L-1KMnO4酸性溶液、紫红色的KMnO4溶液振荡后褪色、C中含有Na2SO3、过量的1 mol·L-1盐酸、适量0.1mol·L-1BaCl2溶液、无色刺激性气味气体、Na2SO4
例2、碳酸钠俗称纯碱,是一种重要的化工原料。以碳酸氢铵和氯化钠为原料制备碳酸钠,并测定产品中少量碳酸氢钠的含量,过程如下:
步骤I:Na2CO3的制备
步骤Ⅱ:产品中NaHCO3含量测定
①称取产品2.500 g,用蒸馏水溶解,定容于250 mL容量瓶中;
②移取25.00mL上述溶液于锥形瓶,加入2滴指示剂M,用盐酸标准溶液滴定,溶液由红色变至近无色(第一滴定终点),消耗盐酸;
③在上述锥形瓶中再加入2滴指示剂N,继续用盐酸标准溶液滴定至终点(第二滴定终点),又消耗盐酸;
④平行测定三次,平均值为22.45 mL,平均值为23.51 mL。
已知:(i)当温度超过35℃时,开始分解。
(ii)相关盐在不同温度下的溶解度表
温度/
0
10
20
30
40
50
60
35.7
35.8
36.0
36.3
36.6
37.0
37.3
11.9
15.8
21.0
27.0
6.9
8.2
9.6
11.1
12.7
14.5
16.4
29.4
33.3
37.2
41.4
45.8
50.4
55.2
回答下列问题:
(1)步骤I中晶体A的化学式为_______,晶体A能够析出的原因是 。
(2)步骤I中“300℃加热”所选用的仪器是 (填标号)。
A. B. C. D.
(3)指示剂N为 ,描述第二滴定终点前后颜色变化 。
(4)产品中NaHCO3的质量分数为 (保留三位有效数字)。
(5)第一滴定终点时,某同学俯视读数,其他操作均正确,则NaHCO3质量分数的计算结果_______(填“偏大”“偏小”或“无影响”)。
【解析】(1)根据题给信息中盐在不同温度下的溶解度看出,控制温度在30~35C,目的是为了时NH4HCO3不发生分解,同时析出NaHCO3固体,得到晶体A,因为在30~35C时,NaHCO3的溶解度最小。
(3)第二次滴定时,使用的指示剂N为甲基橙试液,滴定到终点前溶液的溶质为碳酸氢钠和氯化钠,滴定达到终点后溶液的溶质为氯化钠,故溶液的颜色变化为:由黄色变为橙色,且半分钟内不褪色。
(4)第一次滴定发生反应:Na2CO3+HCl=NaHCO3+NaCl,则n(Na2CO3)=n生成(NaHCO3)
=n(HCl)=0.1000mol/L22.4510-3L=2.24510-3mol。第二次滴定消耗的盐酸的体积V2=23.51mL,则根据方程式NaHCO3+HCl=NaCl+H2O+CO2↑可知,消耗的NaHCO3的物质的量n总(NaHCO3)= 0.1000mol/L23.5110-3L=2.35110-3mol,则原溶液中的NaHCO3的物质的量n(NaHCO3)= n总(NaHCO3)- n生成(NaHCO3)= 2.35110-3mol-2.24510-3mol=
1.0610-4mol,则原产品中NaHCO3的物质的量为=1.0610-3mol,故产品中NaHCO3的质量分数为。
(5)第一次滴定时,其他操作均正确的情况下,俯视读数,则会使标准液盐酸的体积偏小,即测得V1偏小,所以原产品中NaHCO3的物质的量会偏大,最终导致其质量分数会偏大。
【答案】(1) NaHCO3 在30~35℃时NaHCO3的溶解度最小(其他合理答案均可)
(2)D
(3)甲基橙 由黄色变橙色,且半分钟内不褪色
(4)3.56%
(5)偏大
例3、某含NaCl、Na2CO3·10H2O和NaHCO3的混合物,某同学设计如图所示的实验装置,通过测量反应产生的CO2和H2O的质量,来确定该混合物中各组分的质量分数。
(1)实验步骤:
①按图(夹持仪器未画出)组装好实验装置后,首先进行的操作是_____________________。
②称取样品,并将其放入硬质玻璃管中;称量装浓硫酸的洗气瓶C的质量和装碱石灰的U形管D的质量。
③打开活塞K1、K2,关闭K3,缓缓鼓入空气数分钟,其目的是____________________。
④关闭活塞K1、K2,打开K3,点燃酒精灯加热至不再产生气体。装置B中发生反应的化学方程式为______________________、____________________。
⑤打开活塞K1,缓缓鼓入空气数分钟,然后拆下装置,再次称量洗气瓶C和U形管D的质量。
(2)关于该实验方案,请回答下列问题。
①若加热反应后不鼓入空气,对测定结果的影响是__________________________。
②E处干燥管中盛放的药品是________,其作用是________________________________,
如果实验中没有该装置,则会导致测得的NaHCO3的质量________(填“偏大”“偏小”或“无影响”)。
③若样品质量为w g,反应后C、D装置增加的质量分别为m1 g、m2 g,则混合物中Na2CO3·10H2O的质量分数为______________(用含w、m1、m2的代数式表示)。
【解析】(1)①组装好实验装置后首先应检查装置的气密性。
③由于装置中存在CO2和水蒸气,应先除去装置中的CO2和水蒸气。
④由物质的性质可知,在加热时该装置中发生的反应为2NaHCO3Na2CO3+H2O↑+CO2↑、Na2CO3·10H2ONa2CO3+10H2O↑。
(2)①加热后有部分CO2和水蒸气会残留在装置中,必须鼓入空气使其完全被吸收,若不鼓入空气,则测得的NaHCO3和Na2CO3·10H2O的质量分数会偏小,NaCl的质量分数会偏大。
②装置E是防止空气中的CO2和水蒸气进入装置D,故干燥管中盛放的药品是碱石灰,如果没有该装置,会使测得的NaHCO3的质量偏大。
③由题目信息知反应放出的CO2的质量为m2 g,根据反应的化学方程式2NaHCO3Na2CO3+H2O↑+CO2↑,可计算出该反应中产生的水的质量为 g,从而计算出Na2CO3·10H2O分解产生水的质量为(m1-) g,再根据Na2CO3·10H2ONa2CO3+10H2O↑,计算出Na2CO3·10H2O的质量,最后计算出混合物中Na2CO3·10H2O的质量分数。
【答案】(1)①检查装置的气密性 ③除去装置中的水蒸气和二氧化碳
④2NaHCO3Na2CO3+H2O↑+CO2↑ Na2CO3·10H2ONa2CO3+10H2O↑
(2)①Na2CO3·10H2O和NaHCO3的质量分数测定结果偏小,NaCl的质量分数测定结果偏大
②碱石灰 防止空气中的CO2和水蒸气进入D中影响测定结果 偏大
③×100%
1.钠和钾是两种常见金属,下列说法正确的是
A.钠元素的第一电离能大于钾 B.基态钾原子价层电子轨道表示式为
C.钾能置换出NaCl溶液中的钠 D.钠元素与钾元素的原子序数相差18
2.下列有关物质的性质与用途具有对应关系的是
A.金属钠熔点较低,可用于冶炼金属钛
B.次氯酸钠具有强氧化性,可用作环境消毒剂
C.碳酸钠受热不易分解,可用于去清洗油污
D.碳酸氢钠溶液显碱性,可用作发酵剂
3.在烧杯中加水和苯(密度:0.88 g/cm3)各50 mL,将一小粒金属钠(密度:0.97 g/cm3)投入烧杯中。观察到的现象可能是
A.钠在水层中反应并四处游动
B.钠停留在苯层中不发生反应
C.钠在苯的液面上反应并四处游动
D.钠在苯与水的界面处反应并做上下跳动
4.(2022·江苏苏州·模拟预测)侯氏制碱法原理为NaCl+NH3+CO2+H2O=NaHCO3↓+NH4Cl。下列有关模拟侯氏制碱法的实验原理和装置能达到实验目的的是
A.制取氨气 B.制NaHCO3
C.分离NaHCO3 D.制Na2CO3
5.(2021·山西吕梁·高三阶段练习)下列各项比较中,排列顺序正确的是
①固体的溶解性:
②碱金属密度:
③微粒半径:
④结合质子的能力:
⑤沸点:
A.①③ B.②④ C.③④ D.③⑤
6.下列实验操作正确的是
选项
实验
操作
A
观察钠与水反应的现象
用镊子从煤油中取出金属钠,切下绿豆大小的钠,小心放入装满水的烧杯中
B
检验与溶液
用小试管分别取少量溶液,然后滴加澄清石灰水
C
证明与是放热反应
用棉花包裹,放入充满的集气瓶中,棉花燃烧说明是放热反应
D
检验与溶液
用铂丝分别蘸取溶液,在酒精灯外焰上灼烧,直接观察火焰的颜色
7.如表所示,对陈述I、II的正确性及两者间是否具有因果关系的判断都正确的是
选项
陈述I
陈述II
判断
A
碳酸钠溶液可用于治疗胃病
Na2CO3可与盐酸反应
I对,II对,有
B
向滴有酚酞的水溶液中加入Na2O2变红色
Na2O2与水反应生成氢氧化钠
I对,II错,无
C
金属钠具有强还原性
高压钠灯发出透雾性强的黄光
I对,II对,有
D
过氧化钠可为航天员供氧
Na2O2能与CO2和H2O反应生成O2
I对,II对,有
8.(2022·四川雅安·三模)下列操作与现象、结论均正确的是
选项
操作与现象
结论
A
向FeSO4溶液中加入少量的Na2O2粉末,产生红褐色沉淀
硫酸亚铁已变质
B
在乙醇中加入一小块钠,钠沉入底部并观察到气泡产生
钠的密度大于乙醇的密度,且生成的气体为氢气
C
向NaHCO3溶液中加入CaCl2溶液,产生白色沉淀
用CaCl2溶液可鉴别KHCO3溶液和(NH4)2CO3溶液
D
向Cu(NO3)2溶液中加入含淀粉的KI溶液,溶液变蓝色,并生成白色沉淀
白色沉淀是CuI2
9.(2022·贵州遵义·三模)a、b、c、d是原子序数依次增大的短周期元素,甲、乙、丙、丁、戊、己是由这四种元素组成的单质或化合物。它们之间有如下反应:①甲+乙→戊+己;②甲+丙→丁+己。已知己是由c元素形成的常见单质,常温时,0.01mol/L戊溶液的pH=12。下列说法中不正确的是
A.b是第二周期元素
B.甲中有非极性共价键,且lmol甲中含有4mol离子
C.己在自然界中有同素异形体
D.c、d形成的简单离子,它们的电子层结构相同
10.(2022·上海上海·模拟预测)有关Na2O2性质实验如下:
已知:①Na2O2与水反应经历了Na2O2+2H2O =2NaOH+H2O2;
②酚酞褪色原因与溶液的强碱性或强氧化性有关。
根据上述实验可以得出的结论是
A.双氧水能使酚酞褪色
B.浓氢氧化钠能使酚酞褪色
C.双氧水和浓氢氧化钠都能使酚酞褪色
D.可利用二氧化锰和水来完善实验方案
11.(2022·全国·高三专题练习)某实验小组利用传感器探究Na2CO3和NaHCO3的性质。已知:pH越大,溶液碱性越强。下列分析错误的是
实验操作
实验数据
A.①与②的实验数据基本相同,说明②中的OH-未参与该反应
B.加入试剂体积相同时,②溶液比③溶液碱性更弱
C.a点反应的离子方程式为:Ca2++OH-+=CaCO3↓+H2O
D.Na2CO3和NaHCO3的稀溶液可利用CaCl2溶液鉴别
12.(2022·江苏省响水中学高三开学考试)实验室用下列装置模拟侯氏制碱法制取少量NaHCO3固体。不能达到实验目的的是
A.装置Ⅰ制取CO2
B.装置Ⅱ中Na2CO3溶液可除去CO2中的少量HCl
C.装置Ⅲ中冰水浴有利于析出NaHCO3固体
D.装置Ⅳ可获得少量NaHCO3固体
13.(2022·湖北·模拟预测)某学习小组设计实验制备供氢剂氢化钠(NaH),实验装置如下图所示。
下列说法错误的是
A.相同条件下,粗锌比纯锌反应速率快
B.装置a还能用来制备CO2和H2S气体
C.实验时先打开活塞K,再点燃c处酒精灯
D.判断钠是否剩余,可取c中固体加水检验
14.某同学在两个相同的特制容器中分别加入20 mL 0.4 mol·L-1Na2CO3溶液和40 mL 0.2 mol·L-1NaHCO3溶液,再分别用0.4 mol·L-1盐酸滴定,用pH计和压力传感器检测,得到如下曲线,下列说法不正确的是
A.图中甲、丁线表示向Na2CO3溶液中滴加盐酸,乙、丙线表示向NaHCO3溶液中滴加盐酸
B.Na2CO3和NaHCO3溶液中均满足:c(OH-)- c(H+) = c(Na+)- c()-2c()
C.根据pH-V(HCl)图,滴定分析时c点可用酚酞、d点可用甲基橙作指示剂指示滴定终点
D.当滴加盐酸的体积至V1mL时(a点、b点),过程中发生的主要反应用离子方程式表示为+ H+ = CO2↑+ H2O
15.(2022·广东·高三开学考试)为测定过氧化钠样品(只含杂质)的纯度,设计了如图所示的实验装置,图中Q为弹性良好的气球,称取一定量的样品放入其中,按图安装好仪器,下列说法正确的是
A.Q中发生反应的离子方程式为,
B.先关闭、,打开,用量筒I测量气体体积;再缓缓打开,用量筒II测量气体体积(残留的忽略不计)
C.没有导管a稀硫酸不易滴下来,而且会导致测量气体的体积偏大
D.若操作正确,量筒I中收集水,量筒II中收集水,的质量分数为
16.(2022·辽宁沈阳·三模)过氧化锶可作为曳光弹、焰火的引火剂,亦用于漂白、制药行业。是一种白色粉末,加热条件下可与、水蒸气反应,室温时在水中逐渐形成无色晶体,遇酸能生成过氧化氢。
(1)实验室利用锶单质制备过氧化锶可能用到的仪器如下:
①按气流从左到右的流向,制备过氧化锶的导管接口顺序为a→_______。(选择必要的仪器,可重复选择)
②在空气中会变质生成碳酸盐,写出该反应的化学方程式_______。
(2)通入氨气的条件下,在水溶液中可制备得到,实验装置如下:
仪器a的名称为_______,装置乙的作用为_______。
(3)装置丙中制备的离子方程式_______,的作用是_______。
(4)为测定样品的纯度,可进行下列实验:准确称取2.0g样品置于锥形瓶中,加入适量的盐酸充分溶解;加入过量KI溶液,摇匀后置于暗处;充分反应后加入少量淀粉溶液,用0.8000mol/L标准溶液滴定至溶液蓝色恰好消失,记下此时消耗标准溶液的体积,重复实验3~4次,得下表数据:
平行实验
1
2
3
4
消耗标准溶液体积(mL)
14.98
14.50
15.00
15.02
样品的纯度为_______。(已知:)
17.(2022·全国·高三专题练习)某兴趣小组探究钠与水、盐酸、醋酸和乙醇反应的快慢。
I.兴趣小组成员根据已有认知模型提出以下猜测:
猜测1:钠分别与水、盐酸反应,钠与盐酸反应更快。
猜测2:钠分别与乙醇、醋酸反应,钠与醋酸反应更快。
Ⅱ.设计实验进行“证实与证伪”
实验I配制一定浓度的HCl
(1)用12.00mol·L-1HCl配制0.50mol·L-1HCl和5.00mol·L-1HCl时,除用到烧杯、胶头滴管、玻璃棒外,还必须用到下列仪器中的_______(写对应字母)。
实验Ⅱ相同温度下,比较钠与水、0.50mol·L-1HCl、5.00mol·L-1HCl反应的快慢
序号
钠块(形状几乎相同)
反应液体(50mL)
钠块消失时间
Ⅰ
0.15g
水
Ⅱ<Ⅰ<Ⅲ
Ⅱ
0.15g
0.50mol·L-1HCl
Ⅲ
0.15g
5.00mol·L-1HCl
该小组查阅资料知,相同温度下,影响钠与盐酸反应速率的主要因素是c(H+)和钠表面的c(Na+)。
(2)钠与5.00mol·L-1HCl反应,速率最慢的原因可能是_______。
实验Ⅲ相同温度下,比较钠与乙醇、醋酸反应的快慢
(3)根据信息,完成如下表格:
实验序号
钠块(形状大小几乎一样)
两个相同的烧杯(反应液体50mL)
实验现象
钠块完全反应完所需时间
实验结论
Ⅰ
0.15g
无水乙醇
钠_______,产生气泡较快
1285s
钠与无水乙醇反应的反应速率比钠与冰醋酸反应的速率快得多
Ⅱ
0.15g
冰醋酸
钠_______,产生气泡较慢
3625s
(4)通过上述实验,该小组同学发现实验结果是钠与无水乙醇反应时,钠块完全反应需要的时间更短。对此,同学们对实验现象进行了分析,发现上述实验设计存在缺陷,该缺陷是_______。
(5)请你帮助该小组同学设计新的实验方案,对上述实验进行改进_______。
(6)通过实验探究,该小组同学认为钠与醋酸反应比钠与乙醇反应慢,原因可能是_______。
A.冰醋酸是无水乙酸,无水情况下难以电离出氢离子
B.乙醇钠在乙醇中的溶解度大于乙酸钠在乙酸中的溶解度
C.乙酸羧基中的氢原子比乙醇羟基中的氢原子更难电离出氢离子
18.(2022·黑龙江·哈九中高三开学考试)某实验小组研究Na2O2与水的反应,实验如图所示:
(1)结合实验1和实验2的现象,推测出Na2O2与水的反应经历2个反应过程,写出第一个反应的化学方程式:___。
Ⅱ.实验小组对实验2现象中“后褪色”做了进一步的探究。
(2)甲同学猜测:H2O2氧化了酚酞,导致溶液褪色,并向实验2褪色后的溶液中滴加酚酞,若溶液中的现象是:___,则猜测正确。
(3)甲同学查阅资料,H2O2溶液中主要存在H2O2H++HO,K=2×10-12。实验小组进行实验。
实验3:配制20mL3%H2O2与NaOH的混合溶液,调节pH分别为10~14。再滴入3滴酚酞试液,搅拌后静置,记录酚酞完全褪色的时间,实验结果如图所示:
结论:溶液褪色起氧化作用的微粒为____(填“H2O2”或“HO”),解释原因:_____。
(4)乙同学查阅资料发现酚酞(以H2In表示)存在多种结构,其颜色及转化关系为:H2In(无色)HIn-(红色)In2-(红色)In(OH)3-(无色)。在不同pH下粒子分布曲线如图所示。
①O点的pH=_____(用K1、K2表示)
②乙同学猜测溶液褪色的另一原因是:____。
(5)针对甲、乙同学的猜测,该实验小组设计了如图实验:
①In(OH)3-比In2-更____被氧化(填“难”或“易”)。
②根据实验得出结论:甲、乙两同学的推测均合理,与不同环境下存在微粒的种类及其性质有关。请解释甲同学实验3中pH˃13时红色褪去的主要原因是____猜测(填“甲”或“乙”)
19.(2022·上海上海·一模)Na2CO3和NaHCO3是重要的无机化工产品,广泛应用于食品、化工、医药等领域。如图是利用天然碱(主要成分为Na2CO3、NaHCO3和少量NaCl)制备Na2CO3和NaHCO3的工艺流程。
完成下列填空:
(1)操作①为___。
(2)碳化装置中反应的离子方程式___。
(3)解释选择0.34~0.4MPa干燥的原因___。
(4)对比索尔维制碱法,说明利用天然碱制碱的优势___。
(5)为了测定产品中小苏打中NaHCO3的含量进行以下实验。
实验步骤:
步骤一:称2.000g小苏打样品,配制小苏打溶液250mL。
步骤二:取20.00mL小苏打溶液置于锥形瓶中,用0.1000mol·L-1盐酸滴定,溶液pH随盐酸体积变化如图所示。
完成下列填空:
①取20.00mL小苏打溶液需要使用的定量仪器名称____。
②根据滴定曲线分析,若采用传统滴定法,应选择的指示剂是___,此时滴定终点的现象为___。
③计算该样品中NaHCO3的质量分数为____。
20.(2020·河北·张家口市第一中学高三期中)我国化学家侯德榜改革国外的纯碱生产工艺,生产流程可简要表示为图所示:
(1)写出上述流程中X物质的分子式________。
(2)要检验产品碳酸钠中是否含有氯化钠的操作为________。
(3)如图是在实验室中模拟“氨碱法”制取NaHCO3的部分装置。
完成下列填空:仔细观察两只通气导管内所处的位置,由此推断:气体a为___,气体b为_____;两者的通入次序为____________。为防止尾气污染,c中可放入蘸________(填写“酸”“碱”)溶液的脱脂棉。
(4)反应过程中可以看到上图装置饱和食盐水中有晶体逐渐析出,写出相关反应的化学方程式:_____________。
(5)得到的NaHCO3晶体中会含有少量NaCl杂质,可采用如下方法进行纯度测定:
该试样中NaHCO3的质量分数为________(精确到0.01)。
参考答案
1.A【详解】A.同一主族元素的第一电离能从上到下依次减小,金属性越强的元素,其第一电离能越小,因此,钠元素的第一电离能大于钾,A说法正确;
B.基态钾原子价层电子为4s1,其轨道表示式为,B说法不正确;
C.钾和钠均能与水发生置换反应,因此,钾不能置换出 NaC1溶液中的钠,C说法不正确;
D.钠元素与钾元素的原子序数分别为11和19,两者相差8,D说法不正确;
综上所述,本题选A。
2.B【详解】根据性质决定用途进行判断,利用反应原理判断物质具有的性质,A中利用金属的化学性质;B中利用物质的氧化性;C中利用油污的水解性质;D中利用能产生气体的性质;
A.金属钠能冶炼金属钛是利用金属的活泼性,而不是熔点,故A不正确;
B.次氯酸钠中次氯酸根具有强氧化性,可以使蛋白质失活,故能消毒,故B正确;
C.碳酸钠能清洗油污是因为,碳酸钠溶液显碱性,油污的主要成分是油脂,油脂在碱性条件下可以发生水解反应生成可溶于水的甘油和高级脂肪酸钠,故C不正确;
D.碳酸氢钠能做发酵剂主要是反应能放出二氧化碳,而不是溶液显碱性的原因,故D不正确;
故选答案B。
3.D【详解】A.密度:H2O>Na>苯,由浮力原理可知,呈固态的钠粒在水与苯的界面处并与水发生反应,A错误;
B.Na和苯不反应,但密度:H2O>Na>苯,因此钠应在水与苯的界面处并与水发生反应,B错误;
C.钠的密度比苯大且不与苯反应,C错误;
D.由A可知,呈固态的钠粒在水与苯的界面处并与水发生反应,与苯不反应,钠在两种液体的界面处跟水反应生成氢气,氢气不溶于水和苯,包围在钠粒周围的氢气使钠粒受的浮力大于重力而上浮,在钠粒上浮的过程中氢气脱离钠粒逸出液面,钠粒在重力作用下又落到了液体的界面处,在苯与水的界面处反应并做上下跳动,直到钠粒完全消失为止,D正确;
答案选D。
4.C【详解】A.直接加热氯化铵固体无法制得氨气,应加热氯化铵与消石灰固体混合物制备氨气,故A错误;
B.制备碳酸氢铵时,应将二氧化碳通入溶有氨气的饱和食盐水中,否则无法制得碳酸氢钠,故B错误;
C.分离碳酸氢钠固体时,应用过滤的方法分离,故C正确;
D.碳酸氢钠受热分解制备碳酸钠时,应在试管中加热碳酸氢钠,不能在烧杯中加热碳酸氢钠,故D错误;
故选C。
5.C【详解】①已知Na2CO3比NaHCO3更易溶于水,故固体的溶解性:,错误;
②碱金属单质的密度从上往下呈增大趋势,K和Na反常,故碱金属密度:,错误;
③S2-、Cl-、K+具有相同的核外电子排布,则核电荷数越大半径越小,而F-比前面三种离子少一个电子层,半径最小,故微粒半径:,正确;
④由于电离出氢离子的能力CH3COOH>H2CO3>HClO>>H2O,故结合质子的能力:,正确;
⑤由于HF中存在分子间氢键,熔沸点反常升高,故沸点:,错误;
综上所述③④正确,故答案为:C。
6.C【详解】A.用镊子从煤油中取出金属钠,切下绿豆大小的钠,小心放入装有烧杯容积 水的烧杯中,观察现象,故A错误;
B.与都能与澄清石灰水反应生成碳酸钙沉淀,一般用氯化钙溶液鉴别与,故B错误;
C.用棉花包裹,放入充满的集气瓶中,棉花燃烧说明与反应生成氧气,同时反应放热,故C正确;
D.观察钾的焰色应透过蓝色钴玻璃,故D错误;
选C。
7.D【详解】A.碳酸钠能够与盐酸反应,但是碳酸钠碱性较强,具有腐蚀性,不能用于治疗胃酸过多,陈述Ⅰ错误,A错误;
B.过氧化钠与水反应生成氢氧化钠,氢氧化钠为强碱,水溶液显碱性,能够使酚酞变红,但过氧化钠还具有强氧化性,因此最终颜色会褪去,B错误;
C.钠的焰色为黄色,透雾性强,高压钠灯发出透雾能力强的黄光,Ⅰ对,Ⅱ对,二者无因果关系,C错误;
D.过氧化钠能与水、二氧化碳反应生成氧气,所以可为航天员供氧,陈述Ⅰ、Ⅱ正确,且有因果关系,D正确;
故选D。
8.B【详解】A.Na2O2具有氧化性,Na2O2能把Fe2+氧化为Fe3+,产生红褐色氢氧化铁沉淀,不能说明硫酸亚铁已变质,故A错误;
B.钠和乙醇反应生成乙醇钠和氢气,在乙醇中加入一小块钠,钠沉入底部并观察到气泡产生,说明钠的密度大于乙醇的密度,故B正确;
C.NaHCO3溶液和CaCl2不反应,故C错误;
D.向Cu(NO3)2溶液中加入含淀粉的KI溶液,发生反应,溶液变蓝色,生成白色沉淀是CuI,故D错误;
选B。
9.B【详解】常温下,0.01mol/L戊溶液的pH=12说明戊为一元强碱,短周期中只有Na可形成一元强碱,故戊为NaOH,甲能与乙、丙分别反应生成单质己,可推断甲为Na2O2,乙为H2O,丙为CO2,丁为Na2CO3,则a、b、c、d分别为H、C、O、Na四种元素,据此可分析解答。
A.碳元素是6号元素,位于第二周期IVA族,A选项正确;
B.Na2O2中含有O-O非极性键,1mol Na2O2中含有2molNa+和1molO共3mol离子,B选项错误;
C.O2在自然界中有同素异形体O3,C选项正确;
D.O、Na形成的简单离子核外电子数均为10,电子层结构相同,D选项正确;
答案选B。
10.D【详解】由实验现象和题给信息可知,实验中酚酞褪色可能是氧化钠和双氧水具有强氧化性将酚酞氧化而漂白褪色,也可能是氢氧化钠溶液浓度过大导致酚酞褪色,所以还必需补充除去过氧化氢、降低氢氧化钠溶液浓度的实验来验证褪色原因。
A.由分析可知,由实验不能得到双氧水能使酚酞褪色的结论,故A错误;
B.由分析可知,由实验不能得到浓氢氧化钠能使酚酞褪色的结论,故B错误;
C.由分析可知,实由实验不能得到双氧水和浓氢氧化钠都能使酚酞褪色的结论,故C错误;
D.由分析可知,还必需补充向反应后的试管中加入二氧化锰除去过氧化氢、加入水稀释氢氧化钠溶液的实验来验证褪色原因,故D正确;
故选D。
11.B【详解】澄清石灰水中滴加Na2CO3溶液,发生反应:Ca2++ CO32-=CaCO3↓;滴加NaHCO3溶液,若NaHCO3溶液少量,发生反应:Ca2++OH-+HCO3-=CaCO3↓+H2O,若NaHCO3溶液足量,Ca(OH)2完全反应时,发生反应:Ca2++2OH-+2 HCO3-=CaCO3↓+ CO32-+2H2O,实验中②生成NaOH浓度大于③。
A.澄清石灰水中滴加碳酸钠溶液,发生反应:Ca2++ CO32-=CaCO3↓,①是对照试验,①与②的实验数据基本相同,可说明②中的OH-未参与该反应,A正确;
B.碳酸钠和碳酸氢钠浓度相同,加入试剂体积相同时,二者物质的量相同,与氢氧化钙完全反应,Na2CO3溶液反应不消耗OH-,而NaHCO3会反应消耗OH-,因此反应后溶液中OH-的物质的量n(OH-):②>③,而溶液体积相同,故反应后溶液中c(OH-):②>③;c(OH-)越大,溶液的碱性就越强,因此溶液的碱性:②>③,B错误;
C.从起始到a点,氢氧化钙过量,碳酸氢钠完全反应,故发生反应要以不足量的NaHCO3为标准,反应的离子方程式为:Ca2++OH-+ HCO3-=CaCO3↓+H2O,C正确;
D.Na2CO3和CaCl2溶液反应产生CaCO3白色沉淀,而NaHCO3的稀溶液与CaCl2溶液不反应,无明显现象,因此可利用CaCl2溶液鉴别二者,D正确;
故答案选B。
12.B【详解】A.在装置Ⅰ中利用稀盐酸与碳酸钙反应生成氯化钙、二氧化碳和水,可制取CO2,选项A正确;
B.除去CO2中的少量HCl必须用饱和碳酸氢钠溶液,装置Ⅱ中Na2CO3溶液可与二氧化碳反应,选项B错误;
C.装置Ⅲ中冰水浴使温度降低,有利于析出NaHCO3固体,选项C正确;
D.通过过滤利用装置Ⅳ可获得少量NaHCO3固体,选项D正确;
答案选B。
13.D【详解】A.粗锌与稀硫酸形成原电池,会加快化学反应速率,A正确;
B.启普发生器使用条件:块状固体与液体反应制取气体;气体难溶于水(或溶解度不大),反应不需要加热,氢气、二氧化碳(用大理石和盐酸制取)、硫化氢(用FeS和稀硫酸制取)等气体制取符合启普发生器使用条件,因此可以制取H2、CO2气体,B正确;
C.实验时先打开K,利用氢气排尽装置内的空气,然后再加热,防止氢气与空气的混合气体点燃发生爆炸,C正确;
D.产物氢化钠也会与水反应产生氢气,因此不能使用该方法进行检验,D错误;
故合理选项是D。
14.D【详解】Na2CO3的水解程度大于NaHCO3,则0.4mol•L-1Na2CO3溶液的碱性强于40mL0.2mol•L-1NaHCO3溶液,Na2CO3与HCl反应先生成NaHCO3,NaHCO3再与盐酸反应生成CO2气体,NaHCO3直接与HCl反应生成CO2气体,并且n(Na2CO3)=n(NaHCO3)=0.008mol,分别加入20mL0.4mol•L-1HCl时Na2CO3恰好转化为NaHCO3,容器中压强不变,随着HCl的加入,容器中压强逐渐增大,加入40mLHCl时容器的压强达到最大值,NaHCO3直接与HCl反应生成CO2气体,容器中压强增大,并且加入20mLHCl时容器的压强达到最大值、一直保持不变,所以图中甲、丁线表示向Na2CO3溶液中滴加盐酸,乙、丙线表示向NaHCO3溶液中滴加盐酸,据此分析解答。
A.由上述分析可知,图中甲、丁线表示向Na2CO3溶液中滴加盐酸,乙、丙线表示向NaHCO3溶液中滴加盐酸,A正确;
B.Na2CO3和NaHCO3溶液中电荷守恒关系均为c(H+)+c(Na+)=c()+2c()+c(OH-),即Na2CO3和NaHCO3溶液中均满足:c(OH-)- c(H+) = c(Na+)- c()-2c(),B正确;
C.由图可知,滴定分析时,c点的pH在9左右,在酚酞的变色范围内,可选择酚酞作指示剂;d点的pH在4左右,在甲基橙的变色范围内,可选择甲基橙作指示剂,C正确;
D.在加入20mlHCl时Na2CO3转化为了NaHCO3,从20mL以后至V1才发生NaHCO3与HCl反应生成了CO2气体,则V1>20ml时碳酸氢根离子和氢离子反应,故当滴加盐酸的体积至V1mL时(a点、b点),过程中发生的主要反应为+H+═,D错误;
故答案为:D。
15.C【详解】A.离子方程式中不应该拆,正确的离子方程式为选项A错误:
B.为保证Q灵活伸缩,量筒I测量后,需与大气相通,打开前,应先打开关闭,选项B错误;
C.若没有导管a,由于气压不相通。稀硫酸不易滴落,面且滴落的稀硫酸也计为气体体积,导致测量气体的体积偏大,选项C正确;
D.未考虑气体与物质的比例关系,也未考虑物质的摩尔质量,正确结果应是,选项D错误;
答案选C。
16.(1) bc→hi(或ih)→bc
(2) 恒压滴液漏斗 观察气泡的生成速率调节的生成速率、平衡气压
(3) 中和反应生成的,促进反应进行,同时防止产物和酸发生反应
(4)79.2%
【解析】利用过氧化钠和水反应生成的氧气和锶在加热下反应可生成过氧化锶,用SrCl2溶液和过氧化氢溶液以及氨气反应可以得到SrO2▪8H2O。测定SrO2▪8H2O纯度的原理是:将一定质量的SrO2▪8H2O和盐酸反应生成H2O2,H2O2和过量KI反应生成I2,I2和Na2S2O3溶液反应,利用淀粉和碘反应显蓝色指示滴定终点,根据消耗的Na2S2O3的物质的量计算SrO2▪8H2O的纯度。
(1)①过氧化钠和水反应生成氧气,根据题干信息可知,过氧化锶在加热条件下可与、水蒸气反应,室温时在水中逐渐形成无色晶体,所以反应制备得到的氧气必须干燥后才能和锶在加热条件下发生反应,由于SrO2在加热条件下可与水蒸气反应,所以装置的最后必须有防止空气中的水蒸气进入硬质玻璃管的装置,所以按气流从左到右的流向,制备过氧化锶的导管接口顺序为a→bc→hi(或ih)→bc;
②SrO2和过氧化钠相似,能和空气中的二氧化碳反应生成碳酸锶和氧气,该反应的化学方程式为:;
(2)根据仪器构造可知,盛装饱和食盐水溶液的仪器为恒压滴液漏斗;装置乙中盛放四氯化碳,因氨气不易溶于四氯化碳,所以可防倒吸,平衡气压,同时可观察气泡的生成速率,便于控制和调节制备氨气的生成速率,故答案为:观察气泡的生成速率调节的生成速率、平衡气压;
(3)SrCl2、过氧化氢和氨气在溶液中发生反应可以生成SrO2▪8H2O,该反应中没有化合价的变化,根据质量守恒和电荷守恒配平该反应,离子方程式为:;NH3可以保持碱性环境,防止产物和酸反应,故答案为:;中和反应生成的,促进反应进行,同时防止产物和酸发生反应;
(4)根据表格数据可看出第2组平行实验数据14.50误差太大,应舍去,计算出消耗的硫代硫酸钠的体积平均值为:;则Na2S2O3的物质的量为0.800mol·L-1×0.015L=0.012mol。在实验过程中发生的反应有:SrO2▪8H2O+2HCl=H2O2+SrCl2+8H2O,H2O2+2HCl+2KI=I2+2H2O+2KCl,I2+2=2I-+,则SrO2▪8H2O和Na2S2O3的物质的量之比为1:2,所以n(SrO2▪8H2O)= ,质量为0.006mol×264g/mol=1.584g,则SrO2·8H2O样品的纯度为=79.2%,故答案为:79.2%。
17.(1)ce
(2)钠表面的钠离子浓度较大,阻滞了钠与氢离子的接触或反应生成的氯化钠在盐酸中的溶解度较小,减少了钠与氢离子的接触
(3) 沉在烧杯底部 浮在液体表面
(4)两烧杯中金属钠与液体反应接触面积不一样
(5)用两个相同的铜丝网分别包住钠块,再加入反应液中
(6)AB
【解析】(1)用12.00mol·L-1HCl配制0.50mol·L-1HCl和5.00mol·L-1HCl时,需要用量筒、烧杯、玻璃棒、相应规格的容量瓶和胶头滴管。故答案为:ce;
(2)由题中查阅资料的信息可知,钠与5.00mol·L-1HCl反应,速率最慢的原因可能是钠表面的c(Na+)的原因,即钠表面的钠离子浓度较大,阻滞了钠与氢离子的接触或反应生成的氯化钠在盐酸中的溶解度较小,减少了钠与氢离子的接触。答案为:钠表面的钠离子浓度较大,阻滞了钠与氢离子的接触或反应生成的氯化钠在盐酸中的溶解度较小,减少了钠与氢离子的接触;
(3)钠的密度比无水乙醇大,则实验I现象是钠沉在烧杯底部,钠的密度比冰醋酸小,实验I现象是钠浮在液体表面;
(4)根据控制变量思想,分析实验II,可以发现实验II中存在两个变量:反应液体不同以及反应中钠与反应液体的接触面积不同。答案为:钠块与乙醇和乙酸反应的接触面积不同;
(5)根据控制变量的思想,改进实验II,使其中只存在一个变量,由此可知改变钠块与反应液体的接触情况,使钠块与两个反应液体的接触面积一样,故可以选择将钠块固定在盛冰醋酸的烧杯底部。答案为:将钠块固定在盛冰醋酸的烧杯底部;
(6)A.冰醋酸是纯的无水乙酸,无水情况下难以电离出氢离子,则冰醋酸中的氢离子浓度较低,反应速度降低,从而使得醋酸与钠反应比乙醇与钠反应慢,选项A正确;
B.乙酸钠在乙酸中的溶解度较小,附着在钠的表面,阻滞了钠与乙酸的接触,使得反应速率减慢,选项B正确;
C.乙酸是电解质,乙醇不是电解质,乙酸羟基中的氢原子比乙醇羟基中的氢原子活性大,更易电离出氢离子,选项C错误;
答案选AB。
18.(1)Na2O2+2H2O=2NaOH+H2O2
(2)溶液又变红
(3) HO 随pH增大,消耗电离出的氢离子,使平衡正向移动,HO浓度增大,褪色时间变短,酚酞被HO氧化速率增大
(4) -lgK1K2 强碱性条件下,酚酞以In(OH)3-形式存在,所以溶液无色
(5) 难 甲
【解析】本题是一道探究类的实验题,首先分别向过氧化钠和水反应后溶液加入二氧化锰和酚酞,验证了过氧化钠和水反应后的产物中有氢氧化钠,以及中间产物中含有过氧化氢;在随后的实验中通过查资料,分析滴加酚酞后溶液先变红,后褪色的原因,以此解题。
(1)加入二氧化锰产生气体,加入酚酞先变红,后褪色,说明存在强氧化性物质H2O2,则第一个反应的化学方程式为:Na2O2+2H2O=2NaOH+H2O2 ;
(2)酚酞被破坏导致褪色,再次加入酚酞,溶液应该可以恢复红色,故答案为:溶液又变红;
(3)从图像中可以发现,pH越大,褪色时间越短,即褪色速率越快,pH增大时H2O2H++HO平衡向右移动,HO浓度增大,故溶液褪色起氧化作用的微粒为HO;原因为:随pH增大,消耗电离出的氢离子,使平衡正向移动,HO浓度增大,褪色时间变短,酚酞被HO氧化速率增大;
(4)①根据颜色及转化关系可知图中各曲线所代表的微粒如图所示,O点时,c(H2In)= c(In2-),则K1×K2= c(H+)2,此时pH=-lgK1K;
②根据颜色及转化关系可知In(OH)3-是没有颜色的,故答案为:强碱性条件下,酚酞以In(OH)3-形式存在,所以溶液无色;
(5)①实验4,酚酞转化为以In(OH)3-为主要存在形式,加入过氧化氢后,调节pH=12时,溶液变红,然后褪色;而实验5中,酚酞以In2-、HIn-形式存在,溶液变红,然后被氧化而褪色,说明开始过氧化氢没有将In(OH)3-完全氧化,可以得出In(OH)3-更难被氧化;
②由实验5可知,调节pH=12时,溶液不变红,说明是H2O2氧化使溶液褪色,故pH=13时红色褪去的主要原因是甲。
19.(1)过滤、洗涤
(2)2Na++CO+H2O+CO2=2NaHCO3↓
(3)抑制NaHCO3受热分解
(4)节能、环保、成本低等
(5) 碱式滴定管 甲基橙 滴加最后一滴盐酸,溶液由黄色变为橙色且半分钟不恢复 94.5%
【解析】(1)由流程图可知,溶液碳化后生成了液态和固态,因此操作①为过滤、洗涤。
(2)由流程图可知,天然碱溶液碳化后生成了碳酸氢钠,说明二氧化碳与碳酸钠和水反应生成了碳酸氢钠,离子方程式为:2Na++CO+H2O+CO2=2NaHCO3↓。
(3)碳酸氢钠不稳定,受热易分解,选择0.34~0.4MPa干燥的原因是为了抑制NaHCO3受热分解。
(4)索尔维制碱法中大量的氯化钙用途不大,氯化钠的利用率低,而天然碱制碱不产生污染物,且流程简单,需要的能量低,成本低。
(5)①碳酸氢钠溶液呈碱性,因此取20.00mL碳酸氢钠溶液用碱式滴定管。
②盐酸滴定碳酸氢钠溶液滴定终点呈酸性,指示剂选择甲基橙,滴定终点的现象为:滴加最后一滴盐酸,溶液由黄色变为橙色且半分钟不恢复。
③由图示可知,当盐酸滴加18mL时,两者恰好完全反应,则消耗盐酸的物质的量是0.1000mol·L-10.018L=1.810-3mol,而碳酸氢钠和盐酸是1:1反应,因此20.00mL溶液中碳酸氢钠的物质的量为1.810-3mol,250mL溶液中碳酸氢钠的物质的量为2.2510-2mol,质量为2.2510-2mol84g/mol=1.89g,则碳酸氢钠的纯度为。
20.(1)CO2(2)取少量样品溶于水,再加入硝酸酸化的AgNO3溶液,若观察到产生白色沉淀,就证明含有NaCl(3)NH3,CO2,先通入NH3,再通入CO2气体, 酸(4)NaCl+NH3+H2O+CO2=NaHCO3↓+NH4Cl(5)93.80%
【解析】在沉淀池中,先将合成氨厂产生NH3通入NaCl饱和溶液,使溶液显碱性,然后再通入足量CO2气体,发生反应:NaCl+NH3+H2O+CO2=NaHCO3↓+NH4Cl,在沉淀池中产生的沉淀为NaHCO3,将NaHCO3在煅烧炉中加热发生分解反应:2NaHCO3Na2CO3+CO2↑+H2O,CO2可循环利用,则X是CO2气体。利用AgCl是既不溶于水,也不溶于酸的性质检验NaCl的存在;NH3会导致大气污染,可根据NH3是碱性气体,利用酸液吸收,防止大气污染。将试样溶解,向其中加入足量HCl,NaHCO3与HCl反应产生NaCl,根据反应前后质量变化确定NaHCO3的质量,利用NaHCO3的质量与样品质量比可得该试样中 NaHCO3的质量分数。
(1)根据上述分析可知X物质的分子式是CO2;
(2)检验样品碳酸钠中是否含有氯化钠的操作为:取少量样品溶于水,再加入硝酸酸化的AgNO3溶液,若观察到产生白色沉淀,就证明含有NaCl;
(3)氨气极易溶于水,易引起倒吸现象,二氧化碳溶于水,但溶解度不大,为促进二氧化碳在水中溶解,以便形成NaHCO3晶体,则通入二氧化碳的导气管伸入到液面以下,且应该先通入氨气,形成碱性溶液,再通入二氧化碳;所以a为氨气,b为二氧化碳;二者的通入顺序是先通入a,后通入b;氨气直接排入大气,会造成大气污染,可根据氨气的水溶液显碱性,用稀酸溶液吸收,故c中可放入蘸稀酸溶液的脱脂棉吸收氨气;
(4)在反应过程中可以看到上图装置饱和食盐水中有晶体逐渐析出,该反应的化学方程式为:NaCl+NH3+H2O+CO2=NaHCO3↓+NH4Cl;
(5)设样品中NaHCO3的质量是x,NaCl质量为y,则x+y=8.060,NaHCO3与HCl会发生反应:NaHCO3+HCl=NaCl+CO2↑+H2O,根据方程式可知:84 g NaHCO3反应会产生58.5 g NaCl,则x g NaHCO3反应产生NaCl质量为 g,则反应后固体NaCl的质量+y=5.765 g,两式联立,可得x=7.56 g,则样品中NaHCO3的质量分数×100%=93.80%。
易错点17 晶体结构与性质-备战2023年高考化学考试易错题: 这是一份易错点17 晶体结构与性质-备战2023年高考化学考试易错题,共22页。
易错点15 化学键-备战2023年高考化学考试易错题: 这是一份易错点15 化学键-备战2023年高考化学考试易错题,共21页。
易错点08 金属材料-备战2023年高考化学考试易错题: 这是一份易错点08 金属材料-备战2023年高考化学考试易错题,共21页。

