5.4功能关系 能量守恒定律-2023年高考物理一轮复习提升核心素养
展开5.4功能关系 能量守恒定律
一、几种常见的功能关系及其表达式
力做功
能的变化
定量关系
合力的功
动能变化
W=Ek2-Ek1=ΔEk
重力的功
重力势能变化
(1)重力做正功,重力势能减少
(2)重力做负功,重力势能增加
(3)WG=-ΔEp=Ep1-Ep2
弹簧弹力的功
弹性势能变化
(1)弹力做正功,弹性势能减少
(2)弹力做负功,弹性势能增加
(3)W弹=-ΔEp=Ep1-Ep2
只有重力、弹簧弹力做功
机械能不变化
机械能守恒,ΔE=0
除重力和弹簧弹力之外的其他力做的功
机械能变化
(1)其他力做多少正功,物体的机械能就增加多少
(2)其他力做多少负功,物体的机械能就减少多少
(3)W其他=ΔE
一对相互作用的滑动摩擦力的总功
机械能减少内能增加
(1)作用于系统的一对滑动摩擦力一定做负功,系统内能增加
(2)摩擦生热Q=Ff·x相对
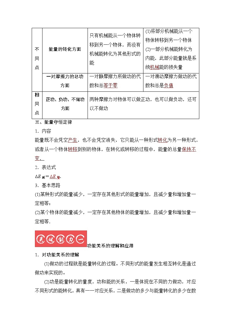
二、两种摩擦力做功特点的比较
类型
比较
静摩擦力做功
滑动摩擦力做功
不同点
能量的转化方面
只有机械能从一个物体转移到另一个物体,而没有机械能转化为其他形式的能
(1)将部分机械能从一个物体转移到另一个物体
(2)一部分机械能转化为内能,此部分能量就是系统机械能的损失量
一对摩擦力的总功方面
一对静摩擦力所做功的代数和总等于零
一对滑动摩擦力做功的代数和总是负值
相同点
正功、负功、不做功方面
两种摩擦力对物体可以做正功,也可以做负功,还可以不做功
三、能量守恒定律
1.内容
能量既不会凭空产生,也不会凭空消失,它只能从一种形式转化为另一种形式,或者从一个物体转移到别的物体,在转化或转移的过程中,能量的总量保持不变.
2.表达式
ΔE减=ΔE增.
3.基本思路
(1)某种形式的能量减少,一定存在其他形式的能量增加,且减少量和增加量一定相等;
(2)某个物体的能量减少,一定存在其他物体的能量增加,且减少量和增加量一定相等.
功能关系的理解和应用
1.对功能关系的理解
(1)做功的过程就是能量转化的过程。不同形式的能量发生相互转化是通过做功来实现的。
(2)功是能量转化的量度,功和能的关系,一是体现在不同的力做功,对应不同形式的能转化,具有一一对应关系,二是做功的多少与能量转化的多少在数值上相等。
2.功是能量转化的量度
力学中几种常见的功能关系如下:
例题1.在奥运比赛项目中,高台跳水是我国运动员的强项.质量为m的跳水运动员进入水中后受到水的阻力而做减速运动,设水对他的阻力大小恒为F,当地的重力加速度为g,那么在他减速下降高度为h的过程中,下列说法正确的是( )
A.他的动能减少了Fh
B.他的重力势能增加了mgh
C.他的机械能减少了(F-mg)h
D.他的机械能减少了Fh
【答案】D
【解析】 运动员进入水中后,克服合力做的功等于动能的减少量,故动能减少(F-mg)h,故A错误;运动员进入水中后,重力做功mgh,故重力势能减小mgh,故B错误;运动员进入水中后,除重力外,克服阻力做功Fh,故机械能减少了Fh,故C错误,D正确.
(多选)如图所示,光滑斜面体固定在水平地面上,顶端装有质量不计的光滑定滑轮,跨过定滑轮的不可伸长细线两端连接两质量相等的物块A和B。物块A的正下方地面上固定一竖直轻弹簧,弹簧始终处于弹性限度内,忽略空气阻力。物块B在斜面体底端由静止释放后,在物块A下落至最低点的过程中,下列说法正确的是( )
A.物块A与弹簧接触前,A、B组成的系统机械能守恒
B.物块A刚与弹簧接触时,物块B的动能最大
C.细线的拉力对物块B做的功等于B增加的机械能
D.弹簧的最大弹性势能等于物块A下降过程中减少的重力势能
【答案】AC
【解析】
物块A与弹簧接触前,A、B组成的系统只有重力做功,故机械能守恒,故A正确;物块A刚与弹簧接触时弹簧弹力为零,依然有向下的加速度,故A向下加速运动,在A向下加速的过程中,物块B在绳的拉力作用下与A有相同的速度大小,故物块A刚与弹簧接触时,物块B的动能还未达到最大值,故B错误;由功能关系知,除重力之外的力对物块B做的功等于B机械能的增加,故细线的拉力对物块B做功等于B增加的机械能,故C正确;弹簧被压缩到最短时弹性势能最大,此时物块A的动能为零,在A下落的过程中,物块A、B和弹簧组成的系统机械能守恒,故物块A减小的重力势能等于弹簧增加的弹性势能与物块B增加的机械能之和,即弹簧的最大弹性势能小于物块A下降过程中减少的重力势能,故D错误。
如图所示,弹簧的下端固定在光滑斜面底端,弹簧与斜面平行.在通过弹簧中心的直线上,小球P从直线上的N点由静止释放,在小球P与弹簧接触到速度变为零的过程中,下列说法中正确的是( )
A.小球P的动能一定在减小
B.小球P的机械能一定在减少
C.小球P与弹簧系统的机械能一定在增加
D.小球P重力势能的减小量大于弹簧弹性势能的增加量
【答案】 B
【解析】
小球P与弹簧接触后,刚开始弹力小于重力沿斜面向下的分力,合力沿斜面向下,随着形变量增大,弹力大于重力沿斜面向下的分力,合力方向沿斜面向上,合力先做正功后做负功,小球P的动能先增大后减小,A错误;小球P与弹簧组成的系统的机械能守恒,弹簧的弹性势能不断增大,所以小球P的机械能不断减小,B正确,C错误;在此过程中,根据系统机械能守恒,可知小球P重力势能的减小量与动能减小量之和等于弹簧弹性势能的增加量,即小球P重力势能的减小量小于弹簧弹性势能的增加量,D错误.
功能关系与图像的结合
例题2.(多选)一物块在高3.0 m、长5.0 m的斜面顶端从静止开始沿斜面下滑,其重力势能和动能随下滑距离s的变化如图中直线Ⅰ、Ⅱ所示,重力加速度取10 m/s2.则( )
A.物块下滑过程中机械能不守恒
B.物块与斜面间的动摩擦因数为0.5
C.物块下滑时加速度的大小为6.0 m/s2
D.当物块下滑2.0 m时机械能损失了12 J
【答案】AB
【解析】
由E-s图像知,物块动能与重力势能的和减小,则物块下滑过程中机械能不守恒,故A正确;由E-s图像知,整个下滑过程中,物块机械能的减少量为ΔE=30 J-10 J=20 J,重力势能的减少量ΔEp=mgh=30 J,又ΔE=μmgcos α·s,其中cos α==0.8,h=3.0 m,g=10 m/s2,则可得m=1 kg,μ=0.5,故B正确;物块下滑时的加速度大小a=gsin α-μgcos α=2 m/s2,故C错误;物块下滑2.0 m时损失的机械能为ΔE′=μmgcos α·s′=8 J,故D错误.
如图所示,极限跳伞是世界上流行的空中极限运动,它的独特魅力在于跳伞者可以从正在飞行的各种飞行器上跳下,也可以从固定在高处的器械、陡峭的山顶、高地甚至建筑物上纵身而下,并且通常起跳后伞并不是马上自动打开,而是由跳伞者自己控制开伞时间.伞打开前可看成是自由落体运动,打开伞后减速下降,最后匀速下落.用h表示人下落的高度,t表示下落的时间,Ep表示人的重力势能,Ek表示人的动能,E表示人的机械能,v表示人下落的速度,如果打开伞后空气阻力与速度的二次方成正比,则下列图像可能正确的是( )
【答案】B
【解析】
重力势能与人下落的高度呈一次函数关系,选项A错误.人先做自由落体运动,机械能守恒,可得Ek=mgh,动能与下落的高度成正比,打开降落伞后人做减速运动,随速度的减小,阻力减小,由牛顿第二定律可知,人做加速度减小的减速运动,最后当阻力与重力大小相等后,人做匀速直线运动,所以动能先减小得快,后减小得慢,当阻力与重力大小相等后,动能不再发生变化,而机械能继续减小,选项B正确,C、D错误.
(多选)如图甲所示,在距离地面高度为h=0.80 m的平台上有一轻质弹簧,其左端固定于竖直挡板上,右端与质量m=0.50 kg、可看作质点的物块相接触(不粘连),OA段粗糙且长度等于弹簧原长,其余位置均无阻力作用.物块开始静止于A点,OA段的动摩擦因数μ=0.50.现对物块施加一个水平向左的外力F,其大小随位移x变化关系如图乙所示.物块向左运动xAB=0.40 m到达B点,到达B点时速度为零,随即撤去外力F,物块在弹簧弹力作用下向右运动,从M点离开平台,落到地面上N点,g取10 m/s2,则( )
A.弹簧被压缩过程中外力F做的功为6.0 J
B.弹簧在被压缩过程中具有的最大弹性势能为6.0 J
C.整个运动过程中克服摩擦力做功为4.0 J
D.M、N的水平距离为1.6 m
【答案】AD
【解析】
Fx图象与坐标轴所围图形的面积表示力F做的功,由题图乙可知WF=6.0 J,选项A正确;在压缩弹簧过程中,克服摩擦力做功Wf=μmgxAB=0.50×0.50×10×0.4 J=1.0 J,整个运动过程中克服摩擦力做功为2Wf=2.0 J,选项C错误;根据功能关系,弹簧被压缩过程中具有的最大弹性势能为Ep=WF-Wf=5.0 J,选项B错误;物块由B点运动到M点,由功能关系得-Wf=mv2-Ep,解得物块运动到M点的速度v=4 m/s,设M、N的水平距离为x0,由平抛运动规律,有x0=vt,h=gt2,联立解得x0=1.6 m,选项D正确.
摩擦力做功与摩擦生热的计算
1.系统内一对静摩擦力对物体做功时,由于相对位移为零故没有内能产生,只有物体间机械能的转移.
2.作用于系统的滑动摩擦力和物体间相对滑动的距离的乘积,在数值上等于滑动过程产生的内能.即Q=F滑s相对,其中F滑必须是滑动摩擦力,s相对必须是两个接触面的相对滑动距离(或相对路程).
例题3.( 多选)如图所示,倾角为α=37°的斜面体固定在水平面上,质量为m=1 kg可视为质点的物块在斜面体的顶端A处由静止释放,经过一段时间物块到达C点。已知AB=1.2 m、BC=0.4 m,物块与AB段的摩擦可忽略不计,物块与BC间的动摩擦因数为μ=0.5,重力加速度g取10 m/s2,sin 37°=0.6,cos 37°=0.8。则下列说法正确的是( )
A.物块在BC段所受的摩擦力大小为6 N
B.上述过程,物块重力势能的减少量为9.6 J
C.上述过程,因摩擦而产生的热量为1.6 J
D.物块到达C点的速度大小为4 m/s
【答案】BCD
【解析】
物块在BC段,所受的摩擦力大小f=μmgcos α=4 N,故A错误;物块从顶端A到达C点,物块重力势能的减少量ΔEp=mg(AB+BC)sin α=1×10×1.6×0.6 J=9.6 J,故B正确;物块在通过BC段时,因摩擦产生的热量等于克服摩擦力做功Q=μmg·BCcos α=1.6 J,故C正确;物块从顶端A到达C点,根据动能定理mg(AB+BC)sin α-μmgBCcos α=mv2,解得物块到达C点的速度大小v=4 m/s,故D正确。
(多选)如图所示,质量为m0、长度为l的小车静止在光滑的水平面上.质量为m的小物块(可视为质点)放在小车的最左端.现在一水平恒力F作用在小物块上,使物块从静止开始做匀加速直线运动,物块和小车之间的摩擦力为Ff.经过时间t,小车运动的位移为x,物块刚好滑到小车的最右端( )
A.此时物块的动能为(F-Ff)(x+l)
B.这一过程中,物块对小车所做的功为Ff(x+l)
C.这一过程中,物块和小车增加的机械能为Fx
D.这一过程中,物块和小车产生的内能为Ffl
【答案】AD
【解析】
对物块分析,物块的位移为x+l,根据动能定理得,(F-Ff)(x+l)=Ek-0,所以物块到达小车最右端时具有的动能为(F-Ff)(x+l),故A正确;对小车分析,小车的位移为x,所以物块对小车所做的功为Ffx,故B错误;物块和小车增加的内能Q=Ffs相对=Ffl,故D正确;根据功能关系得,外力F做的功转化为小车和物块的机械能和摩擦产生的内能,则有F(l+x)=ΔE+Q,则ΔE=F(l+x)-Ffl,故C错误.
(多选)如图所示,一个长为L,质量为M的木板,静止在光滑水平面上,一个质量为m的物块(可视为质点),以水平初速度v0,从木板的左端滑向另一端,设物块与木板间的动摩擦因数为μ,当物块与木板相对静止时,物块仍在长木板上,物块相对木板的位移为d,木板相对地面的位移为s,重力加速度为g.则在此过程中( )
A.摩擦力对物块做功为-μmg(s+d)
B.摩擦力对木板做功为μmgs
C.木板动能的增量为μmgd
D.由于摩擦而产生的热量为μmgs
【答案】AB
【解析】
根据功的定义W=Fscos θ,其中s指物体对地的位移,而θ指力与位移之间的夹角,可知摩擦力对物块做功W1=-μmg(s+d),摩擦力对木板做功W2=μmgs,A、B正确;根据动能定理可知木板动能的增量ΔEk=W2=μmgs,C错误;由于摩擦而产生的热量Q=Ff·Δx=μmgd,D错误.
能量守恒定律的理解和应用
1.当涉及摩擦力做功,机械能不守恒时,一般应用能的转化和守恒定律.
2.解题时,首先确定初、末状态,然后分析状态变化过程中哪种形式的能量减少,哪种形式的能量增加,求出减少的能量总和ΔE减与增加的能量总和ΔE增,最后由ΔE减=ΔE增列式求解.
例题4. (多选)用轻杆通过铰链相连的小球A、B、C处于竖直平面内,质量均为m,两段轻杆等长。现将C球置于距地面高h处,由静止释放,假设三个小球只在同一竖直面内运动,不计一切摩擦,则在小球C下落过程中( )
A.小球A、B、 C组成的系统机械能守恒
B.小球C的机械能先减小后增大
C.小球C落地前瞬间的速度大小为
D.当小球C的机械能最小时,地面对小球B的支持力大于mg
【答案】ABC
【解析】
由于小球A、B、C组成的系统只有重力做功,故系统的机械能守恒,故A正确;小球B的初速度为零,C落地面瞬间,B的速度为零,故B的动能先增大后减小,而B的重力势能不变,则B的机械能先增大后减小,同理可得A的机械能先增大后减小,而系统机械能守恒,故C的机械能先减小后增大,故B正确;根据以上分析可知,小球C落地前瞬间的速度大小根据动能定理可知mv2=mgh,解得v=,故C正确; 当小球C的机械能最小时,小球B速度最大,此时小球B的加速度为零,水平方向所受的合力为零,杆CB对小球B恰好没有力的作用,所以地面对小球B的支持力大小为mg,故D错误。
(多选)一物体从倾角为θ的斜坡底端向上滑,初动能为E0。当物体向上滑到某一位置时,其动能减少了E1,机械能减少了E2,不计空气阻力,重力加速度为g,则可以求出( )
A.物体的质量
B.物体与斜面间的动摩擦因数
C.物体沿斜面向上运动的加速度
D.物体重新滑到斜面底端的动能
【答案】BCD
【解析】设物体沿斜面上滑发生位移x,则有E1=mgxsin θ+μmgxcos θ,E2=μmgxcos θ,解得μ=·tan θ;也可求物体沿斜面向上运动的加速度a=gsin θ+μgcos θ=gsin θ;设物体沿斜面上滑的最大位移为L,则=,物体上滑和下滑损失的机械能ΔE=2Lμmgcos θ=E0,滑到斜面底端的动能E=E0-ΔE=E0。
毕节,是全国唯一一个以“开发扶贫、生态建设”为主题的试验区,是国家“西电东送”的主要能源基地.如图9所示,赫章的韭菜坪建有风力发电机,风力带动叶片转动,叶片再带动转子(磁极)转动,使定子(线圈,不计电阻)中产生电流,实现风能向电能的转化.若叶片长为l,设定的额定风速为v,空气的密度为ρ,额定风速下发电机的输出功率为P,则风能转化为电能的效率为( )
A. B. C. D.
【答案】A
【解析】
风能转化为电能的工作原理为将风的动能转化为输出的电能,设风吹向发电机的时间为t,则在t时间内吹向发电机的风的体积为V=vt·S=vt·πl2,则风的质量M=ρV=ρvt·πl2,因此风吹过的动能为Ek=Mv2=ρvt·πl2·v2,在此时间内发电机输出的电能E=P·t,则风能转化为电能的效率为η==,故A正确,B、C、D错误.
与弹簧有关的综合问题
例题5.如图所示,一弹射游戏装置由安装在水平台面上的固定弹射器、竖直圆轨道(在最低点E分别与水平轨道EO和EA相连)、高度h可调的斜轨道AB组成.游戏时滑块从O点弹出,经过圆轨道并滑上斜轨道.全程不脱离轨道且恰好停在B端则视为游戏成功.已知圆轨道半径r=0.1 m,OE长L1=0.2 m,AC长L2=0.4 m,圆轨道和AE光滑,滑块与AB、OE之间的动摩擦因数μ=0.5.滑块质量m=2 g且可视为质点,弹射时从静止释放且弹簧的弹性势能完全转化为滑块动能.忽略空气阻力,各部分平滑连接.求:
(1)滑块恰好能过圆轨道最高点F时的速度vF大小;
(2)当h=0.1 m且游戏成功时,滑块经过E点对圆轨道的压力FN大小及弹簧的弹性势能Ep0;
(3)要使游戏成功,弹簧的弹性势能Ep与高度h之间满足的关系.
【答案】见解析
【解析】
(1)滑块恰好能过F点的条件为mg=m
解得vF=1 m/s
(2)滑块从E点到B点,由动能定理得
-mgh-μmgL2=0-mvE2
在E点由牛顿第二定律得FN′-mg=m
解得FN=FN′=0.14 N
从O点到B点,由能量守恒定律得:
Ep0=mgh+μmg(L1+L2)
解得Ep0=8.0×10-3 J
(3)使滑块恰能过F点的弹性势能
Ep1=2mgr+μmgL1+mvF2=7.0×10-3 J
到B点减速到0
Ep1-mgh1-μmg(L1+L2)=0
解得h1=0.05 m
设斜轨道的倾角为θ,若滑块恰好能停在B点不下滑,
则μmgcos θ=mgsin θ
解得tan θ=0.5,此时h2=0.2 m
从O点到B点
Ep=mgh+μmg(L1+L2)=2×10-3(10h+3) J
其中0.05 m≤h≤0.2 m.
如图所示,固定斜面的倾角θ=30°,物体A与斜面之间的动摩擦因数μ=,轻弹簧下端固定在斜面底端,弹簧处于原长时上端位于C点,用一根不可伸长的轻绳通过轻质光滑的定滑轮连接物体A和B,滑轮右侧绳子与斜面平行,A的质量为2m=4 kg,B的质量为m=2 kg,初始时物体A到C点的距离L=1 m,现给A、B一初速度v0=3 m/s,使A开始沿斜面向下运动,B向上运动,物体A将弹簧压缩到最短后又恰好能弹回到C点.已知重力加速度g=10 m/s2,不计空气阻力,整个过程中轻绳始终处于伸直状态.求在此过程中:
(1)物体A向下运动刚到C点时的速度大小;
(2)弹簧的最大压缩量;
(3)弹簧的最大弹性势能.
【答案】(1)2 m/s (2)0.4 m (3)6 J
【解析】
(1)在物体A向下运动刚到C点的过程中,对A、B组成的系统应用能量守恒定律可得
μ·2mgcos θ·L=×3mv02-×3mv2+2mgLsin θ-mgL
解得v=2 m/s.
(2)对A、B组成的系统分析,在物体A从C点压缩弹簧至将弹簧压缩到最大压缩量,又恰好返回到C点的过程中,系统动能的减少量等于因摩擦产生的热量,即
×3mv2-0=μ·2mgcos θ·2x
其中x为弹簧的最大压缩量
解得x=0.4 m.
(3)设弹簧的最大弹性势能为Epm,从C点到弹簧最大压缩量过程中由能量守恒定律可得
×3mv2+2mgxsin θ-mgx=μ·2mgcos θ·x+Epm
解得Epm=6 J.
如图所示,光滑竖直杆固定,杆上套一质量为m的环,环与轻弹簧一端相连,弹簧的另一端固定在O点,O点与B点在同一水平线上,BC>AB,AB=h,环从A处由静止释放运动到B点时弹簧仍处于伸长状态,整个运动过程中弹簧始终处于弹性限度内,重力加速度为g,环从A处开始运动时的加速度大小为2g,则在环向下运动的过程中( )
A.环在B处的加速度大小为0
B.环在C处的速度大小为
C.环从B到C一直做加速运动
D.环的速度最大的位置在B、C两点之间
【答案】D
【解析】环在B处水平方向合外力为0,竖直方向上只受重力,所以加速度为g,A错误;环在运动过程中,OC的长度大于OA的长度,因此弹簧从A点到C点伸长量变大,弹性势能增加,如果物体的重力势能全部转化为动能则有mgh=mv2,可得物体的速度为,但是物体的重力势能转化为动能和弹性势能,因此速度小于,B错误;环在A处,根据牛顿第二定律F+mg=m·2g,得弹力在竖直方向的分力F=mg,环经过B点向下做加速度减小的加速运动,滑动至距离B点h处时,弹簧的伸长量与在A处大小相等,所以弹簧弹力在竖直方向的分力F与重力等大反向,加速度为0,此时速度最大,之后环做减速运动,因为BC>AB=h,所以环的速度最大的位置在B、C两点之间,环从B到C先加速后减速,C错误,D正确。
1. (多选)如图所示,质量为m的物体(可视为质点)以某一速度从A点冲上倾角为30°的固定斜面,其运动的加速度大小为g,g为重力加速度,此物体在斜面上上升的最大高度为h,则在这个过程中物体( )
A.重力势能增加了mgh
B.克服摩擦力做功mgh
C.动能损失了mgh
D.机械能损失了mgh
【答案】 CD
【解析】
这个过程中物体上升的高度为h,则重力势能增加了mgh,故A错误;加速度a=g=,则摩擦力Ff=mg,物体在斜面上能够上升的最大高度为h,发生的位移为2h,则克服摩擦力做功Wf=Ff·2h=mg·2h=,故B错误;由动能定理可知,动能损失量为ΔEk=F合·2h=m·g·2h=mgh,故C正确;机械能的损失量为ΔE=Ffx=mg·2h=mgh,故D正确.
2. (多选)一质量为1 kg的物体被人用手由静止开始向上提升1 m,这时物体的速度是2 m/s,重力加速度g=10 m/s2,则在该过程中( )
A.物体克服重力做功10 J
B.手对物体做功10 J
C.合外力对物体做功2 J
D.物体的机械能增加2 J
【答案】AC
【解析】
由功能关系可知,物体克服重力做功WG克=mgh=10 J,故A正确;根据动能定理知W合=W手+WG=mv2=×1×22 J=2 J,则手对物体做功为W手=mv2+mgh=12 J,故B错误,C正确;由功能关系知,除重力或系统内弹力,其他力对物体所做的功等于物体机械能的变化,即ΔE=W手=12 J,故D错误.
3. (多选)一个质量为m的小球,用长为L的轻绳悬挂于O点,小球在水平力F的作用下,从最低点P缓慢地移到Q点,如图所示,重力加速度为g,则在此过程中( )
A.小球受到的合力做的功为mgL(1-cos θ)
B.拉力F做功为FLsin θ
C.小球的重力势能增加mgL(1-cos θ)
D.水平力F做功使小球的机械能增加mgL(1-cos θ)
【答案】CD
【解析】
小球受到的合力做的功等于小球的动能变化,而小球缓慢移动的过程中动能不变,故合力做功为零,选项A错误;拉力是变力,做功大小不能用W=FLsin θ计算,根据动能定理,WF-mgL(1-cos θ)=0,可知拉力做功为mgL(1-cos θ),选项B错误;小球重力势能的增加量等于克服重力做的功,ΔEp=mgL(1-cos θ),选项C正确;小球机械能的增加量等于除重力之外的其他力做的功,本题中绳的弹力不做功,故拉力做的功等于机械能的增加量,因WF=mgL(1-cos θ),故小球的机械能增加量为mgL(1-cos θ),选项D正确.
4. (多选)如图所示,轻质弹簧的左端固定,并处于自然状态.小物块的质量为m,从A点向左沿水平地面运动,压缩弹簧后被弹回,运动到A点恰好静止.物块向左运动的最大距离为s,与地面间的动摩擦因数为μ,重力加速度为g,弹簧未超出弹性限度.在上述过程中( )
A.弹簧的最大弹力为μmg
B.物块克服摩擦力做的功为2μmgs
C.弹簧的最大弹性势能为μmgs
D.物块在A点的初速度为
【答案】BC
【解析】
物块处于最左端时,弹簧的压缩量最大,然后物块先向右加速运动再减速运动,可知弹簧的最大弹力大于滑动摩擦力μmg,选项A错误;物块从开始运动至最后回到A点过程,由功的定义可得物块克服摩擦力做功为2μmgs,选项B正确;物块从最左侧运动至A点过程,由能量守恒定律可知Ep=μmgs,选项C正确;设物块在A点的初速度为v0,对整个过程应用动能定理有-2μmgs=0-mv02,解得v0=2,选项D错误.
5. 如图甲所示,长木板A放在光滑的水平面上,质量m=2 kg 的另一物体B(可看成质点)以水平速度v0=2 m/s 滑上原来静止的长木板A的上表面。由于A、B间存在摩擦,之后A、B速度随时间变化的情况如图乙所示(g取10 m/s2),则下列说法正确的是( )
A.木板获得的动能为2 J
B.系统损失的机械能为4 J
C.木板A的最小长度为2 m
D.A、B间的动摩擦因数为0.1
【答案】D
【解析】
由图像可知,A、B的加速度大小都为1 m/s2,根据牛顿第二定律知二者质量相等,木板获得的动能为1 J,A错误;系统损失的机械能ΔE=mv-·2m·v2=2 J,B错误;由v-t图像可求出二者相对位移即木板A的最小长度为1 m,C错误;分析B的受力,根据牛顿第二定律,可求出μ=0.1,D正确。
6. 如图所示,一质量为m的滑块以初速度v0从固定于地面的斜面底端A开始冲上斜面,到达某一高度后返回A,斜面与滑块之间有摩擦.下图分别表示它在斜面上运动的速度v、加速度a、势能Ep和机械能E随时间的变化图像,可能正确的是( )
【答案】C
【解析】
由牛顿第二定律可知,滑块上升阶段有:mgsin θ+Ff=ma1;下滑阶段有:mgsin θ-Ff=ma2,因此a1>a2,故选项B错误;速度-时间图像的斜率表示加速度,当上滑和下滑时,加速度不同,则斜率不同,故选项A错误;重力势能先增大后减小,且上升阶段加速度大,所用时间短,势能变化快,下滑阶段加速度小,所用时间长,势能变化慢,故选项C可能正确;由于摩擦力始终做负功,机械能一直减小,故选项D错误.
7. 如图所示,在竖直平面内有一半径为R的圆弧轨道,半径OA水平、OB竖直,一个质量为m的小球自A的正上方P点由静止开始自由下落,小球沿轨道到达最高点B时恰好对轨道没有压力.已知AP=2R,重力加速度为g,不计空气阻力,小球可视为质点,则小球从P到B的运动过程中( )
A.重力势能减少2mgR
B.机械能减少mgR
C.合外力做功mgR
D.克服摩擦力做功mgR
【答案】 D
【解析】
从P到B的过程中,小球下降的高度为R,则重力势能减少了ΔEp=mgR,A错误;小球到达B点时恰好对轨道没有压力,则有mg=m,设摩擦力对小球做的功为Wf,从P到B的过程,由动能定理可得mgR+Wf=mvB2,联立以上两式解得:Wf=-mgR,即克服摩擦力做功mgR,机械能减少mgR,故B错误,D正确;根据动能定理知:W合=mvB2=mgR,故C错误.
8. (多选)如图所示,绷紧的水平传送带始终以恒定速率v1=2 m/s顺时针运行,质量m=2.0 kg的小物块从与传送带等高的光滑水平地面上的A处以初速度v2=4 m/s向左滑上传送带,若传送带足够长,已知物块与传送带间的动摩擦因数为0.4,g=10 m/s2,下列说法正确的是( )
A.物块离开传送带时的速度大小为2 m/s
B.物块离开传送带时的速度大小为4 m/s
C.摩擦力对物块做的功为-12 J
D.物块与传送带间因摩擦产生了12 J的内能
【答案】AC
【解析】
小物块先向左做匀减速直线运动,然后向右做匀加速直线运动,当速度增加到与传送带速度相同时,以2 m/s向右做匀速运动,故A正确,B错误;根据动能定理,摩擦力对物块做的功等于物块动能的减少量:W=m(v12-v22)=×2.0×(22-42) J=-12 J,故C正确;小物块先向左做匀减速直线运动,加速度大小为a=μg=4 m/s2,物块与传送带间的相对位移为:x1= m+2× m=4 m,小物块向右做匀加速直线运动时物块与传送带间的相对位移为:x2=×2 m- m=0.5 m,故物块与传送带间因摩擦产生的内能为:Q=μmg(x1+x2)=0.4×2.0×10×(4+0.5) J=36 J,故D错误.
9. 如图所示,质量为M=8 kg的长木板放在光滑水平面上,在木板左端施加F=12 N的水平推力,当木板向右运动的速度达到v0=1.5 m/s时,在其右端轻轻放上一个大小不计、质量为m=2 kg的铁块,铁块与木板间的动摩擦因数μ=0.2,木板足够长,g取10 m/s2.求:
(1)当二者达到共同速度时,木板对铁块以及铁块对木板所做的功;
(2)当二者达到共同速度时,木板和铁块之间因摩擦所产生的热量.
【答案】(1)9 J -13.5 J (2)4.5 J
【解析】
(1)放上铁块后,铁块加速度a1=μg=2 m/s2(方向向右)
木板加速度a2==1 m/s2(方向向右),
二者达到共同速度v所用时间t==,
解得v=3 m/s,t=1.5 s.
从放上铁块到二者速度相同,铁块位移x1=t=2.25 m,
木板位移x2=t=3.375 m,
木板对铁块做的功W1=μmgx1=9 J,
铁块对木板做的功W2=-μmgx2=-13.5 J.
(2)木板和铁块之间因摩擦所产生的热量
Q=μmg(x2-x1)=4.5 J.
10. (多选)如图所示,质量为M的长木板静止在光滑水平面上,上表面OA段光滑,AB段粗糙且长为l,左端O处有一固定挡板,挡板上固定轻质弹簧,右侧用不可伸长的轻绳连接在竖直墙上,轻绳所能承受的最大拉力为F.质量为m的小滑块以速度v从A点向左滑动压缩弹簧,弹簧的压缩量达到最大时细绳恰好被拉断,再过一段时间后长木板停止运动,小滑块恰未掉落.重力加速度为g,则( )
A.细绳被拉断瞬间长木板的加速度大小为
B.细绳被拉断瞬间弹簧的弹性势能为mv2
C.弹簧恢复原长时滑块的动能为mv2
D.滑块与长木板AB段间的动摩擦因数为
【答案】ABD
【解析】
细绳被拉断瞬间弹簧的弹力等于F,对长木板,由牛顿第二定律得F=Ma,得a=,A正确;滑块以速度v从A点向左滑动压缩弹簧,到弹簧压缩量最大时速度为0,由系统的机械能守恒得,细绳被拉断瞬间弹簧的弹性势能为mv2,B正确;弹簧恢复原长时长木板与滑块都获得动能,所以滑块的动能小于mv2,C错误;弹簧最大弹性势能Ep=mv2,小滑块恰未掉落时滑到木板的最右端B,此时小滑块与长木板均静止,又水平面光滑,长木板上表面OA段光滑,则有Ep=μmgl,联立解得μ=,D正确.
新高考物理一轮复习分层提升讲义C功能关系、能量守恒定律 提升版(含解析): 这是一份新高考物理一轮复习分层提升讲义C功能关系、能量守恒定律 提升版(含解析),共43页。试卷主要包含了对功能关系的理解,常见的功能关系等内容,欢迎下载使用。
新高考物理一轮复习分层提升讲义B功能关系、能量守恒定律 中档版(含解析): 这是一份新高考物理一轮复习分层提升讲义B功能关系、能量守恒定律 中档版(含解析),共44页。试卷主要包含了对功能关系的理解,常见的功能关系等内容,欢迎下载使用。
新高考物理一轮复习分层提升讲义A功能关系、能量守恒定律 基础版(含解析): 这是一份新高考物理一轮复习分层提升讲义A功能关系、能量守恒定律 基础版(含解析),共38页。试卷主要包含了对功能关系的理解,常见的功能关系等内容,欢迎下载使用。

