


2022中考化学总复习专题突破:实验探究题(酸的性质)(无答案)
展开这是一份2022中考化学总复习专题突破:实验探究题(酸的性质)(无答案),共9页。试卷主要包含了 硝酸是实验室常见的一种酸等内容,欢迎下载使用。
2022中考化学总复习专题突破:实验探究
(酸的性质)
1. 请参与某学习小组进行研究性学习的过程,并协助完成相关任务:
【提出问题】在平时探讨酸的性质时,我们通常是讨论酸的水溶液.究竟水在酸显示酸的特性时扮演什么角色呢?
【确定研究对象】以我们最熟知的盐酸(氯化氢的水溶液)和氯化氢进行探究.
【查阅资料】氯化氢溶于水时解离出氢离子和氯离子,而溶于干燥的甲苯(一种有机溶剂)时仍以氯化氢分子的形式分散(如图1).
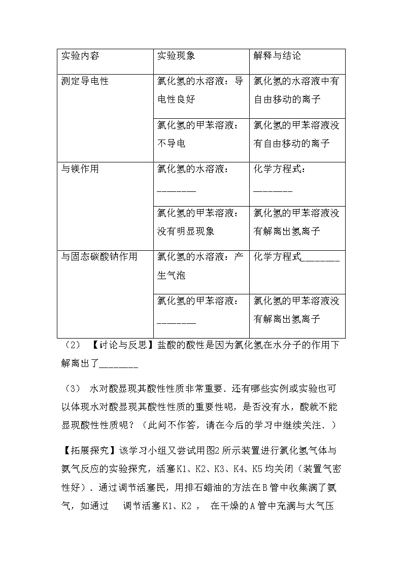
(1) 【设计与实验】(请完成下表)
实验内容 | 实验现象 | 解释与结论 |
测定导电性 | 氯化氢的水溶液:导电性良好 | 氯化氢的水溶液中有自由移动的离子 |
氯化氢的甲苯溶液:不导电 | 氯化氢的甲苯溶液没有自由移动的离子 | |
与镁作用 | 氯化氢的水溶液:________ | 化学方程式:________ |
氯化氢的甲苯溶液:没有明显现象 | 氯化氢的甲苯溶液没有解离出氢离子 | |
与固态碳酸钠作用 | 氯化氢的水溶液:产生气泡 | 化学方程式________ |
氯化氢的甲苯溶液:________ | 氯化氢的甲苯溶液没有解离出氢离子 |
(2) 【讨论与反思】盐酸的酸性是因为氯化氢在水分子的作用下解离出了________
(3) 水对酸显现其酸性性质非常重要.还有哪些实例或实验也可以体现水对酸显现其酸性性质的重要性呢,是否没有水,酸就不能显现酸性性质呢?(此问不作答,请在今后的学习中继续关注.)
【拓展探究】该学习小组又尝试用图2所示装置进行氯化氢气体与氨气反应的实验探究,活塞K1、K2、K3、K4、K5均关闭(装置气密性好).通过调节活塞民,用排石蜡油的方法在B管中收集满了氨气,如通过 调节活塞K1、K2 , 在干燥的A管中充满与大气压强相等的干燥氯化 氢气体,其操作是________.在不用任何试剂的情况下,当看到________现象时,说明A管中已收集满了氯化氢气体.打开K3 , 氯化氢气体与氨气发生化合反应,生成一种铵盐,写出反应的化学方程式:________.
2. 硝酸(HNO3)是实验室常见的一种酸。实验小组对硝酸的某些性质进行研究。
(1) Ⅰ、挥发性
(实验1)取一瓶质量分数为68%的浓硝酸,打开瓶盖,遇潮湿的空气,瓶口可以看到________,原因是________。
(2) Ⅱ、不稳定性
(查阅资料1)硝酸是无色液体,见光或受热分解生成红棕色的NO2气体、氧气及一种无色液体 硝酸分解的化学方程式为:________。
(3) (实验2)取3份浓度和体积均相同的浓硝酸分别放入3支试管中,塞好塞子,放置在室外阳光充足的地方(气温为26℃)。记录溶液上方的气体颜色随时间的变化情况。
实验编号 | 1 | 2 | 3 |
实验条件 | |||
实验现象 | 6分钟出现浅红棕色15分钟红棕色比较明显30分钟红棕色非常明显 | 60分钟无明显变化 | 3分钟出现浅红棕色 6分钟红棕色比较明显 10分钟红棕色非常明显 |
实验①、②对比是研究________对浓硝酸稳定性的影响。
实验①、③对比可得出的结论是________。
(4) Ⅲ、酸性
(查阅资料2)硝酸能够与金属氧化物反应生成盐和水。
(实验3)向氧化铜粉末中加入硝酸,能够看到的现象是________。
IV、氧化性
(查阅资料3)浓硝酸在加热条件下能与木炭发生反应:
C+4HNO3(浓) 加 热 4NO2↑+CO2↑+2H2O。
(实验4)如图所示,将红热的木炭伸到浓硝酸上方,观察到有红棕色气体产生。请解释生成该红棕色气体的原因可能是________。
3. 实验室开放日,化学小组的同学来到实验室,对酸的性质很感兴趣,向老师提出研究硝酸的性质,老师高兴答应并带领同学们进行了硝酸性质的实验探究。
(1) 【实验设计】
①将石蕊试液滴入稀硝酸中,预计石蕊试液由紫色变________色。
②将Zn片投入稀硝酸中,预计将产生氢气。
(2) 【实验验证】
同学们按上述设计做了实验,却发现石蕊变色后一会儿即褪去,Zn片投入稀HNO3后,溶液中冒出气泡,产生无色气体A,在试管口气体A变成红棕色有刺激性气味的气体B。
【提出问题】
①石蕊试液变色后为何会褪色?
②上述产生的无色气体是什么?硝酸具有哪些特性?
【查阅资料】
看到如此异常的现象,在老师的指导下,同学们上网查到了下列资料:
①硝酸可与Zn、Cu等多种金属反应生成相应的硝酸盐,但不生成H2。
②含氮元素的某些气态物质的物理性质:
| NH3 | N2 | NO | NO2 |
颜色 | 无色 | 无色 | 无色 | 红棕色 |
溶解性 | 极易溶于水 | 不溶于水 | 不溶于水 | 可溶于水或硝酸 |
【猜想与分析】
小明同学认为石蕊变色后又褪色的原因是由于试管不干净,含有其他杂质造成的,要证明小明的观点,应进行的操作是________。
(3) 大家一致认同了红棕色气体B是NO2 , 但对于无色气体A及变化的原因有不同的看法:
①小丽同学认为A是NH3 , 但遭到了大家的一致反对,原是________。
②小强同学认为A是N2 , 也遭到大家的一致反对,原因是________。
③经讨论,最终大家获得了A是NO,NO在试管口遇氧气生成NO2的共识。
(4) 【实验探究】
小红同学对硝酸与Cu反应很感兴趣,便取了一小块Cu片投入稀HNO3中,发现Cu片溶解,也出现了上述Zn与稀HNO3反应的类似现象,确认生成了NO,并在老师的帮助下,测出恰好反应的Cu和HNO3的化学计算量数之比为3:8,由此获得了Cu与稀HNO3的反应化学方程式________。
(5) 【交流与反思】
①根据探究结果,请你解释稀HCl跟Cu不反应而稀HNO3却能跟Cu反应的原因________。
②实验室制取氢气________ (填“能”“不能”)用稀硝酸。
4. 西西和建设两位同学为探究硫酸的化学性质,做了如下实验:
试管A中的现象是________,反应后试管B中可能含有的离子是________(写离子符号);试管C中反应的化学方程式________; 建设同学把D、E试管内反应后的溶液倒入同一个烧杯中,观察到无明显现象,建设同学认为D试管中氢氧化钠溶液和稀硫酸一定恰好完全反应,请评价建设同学的说法________。
(1) 【提出问题】
E试管中反应后溶液中溶质是什么?
(2)【实验猜想】
猜想一:Na2SO4
猜想二:Na2SO4、H2SO4
西西同学的猜想:________(写化学式)。
(3) 【实验验证】
西西同学取少量E试管反应后液体于试管中,向其中加入________观察到________,证明自己的猜想是正确的。 结合建设同学的实验,可推知D试管溶液中溶质为________。
(4) 【交流总结】
在分析某溶液含有的溶质时,可根据与其混合的溶液中________及混合后的________来得出结论。
5. 在学习了酸的化学性质之后,某实验小组选用稀盐酸做了如下图所示实验。
请回答下列问题:
(1) A烧杯中,铜不与稀盐酸发生反应的原因是________。
(2) 能产生气泡的是________(填字母序号)。
(3) 写出C烧杯中反应的化学方程式________。
(4) D烧杯中,溶液由红色变为________色,说明盐酸与氢氧化钠发生了反应。
同学们进一步对D烧杯中反应后的溶液进行探究,对其溶质的成分(除酚酞外)做出如下猜想。猜想一:只含有一种溶质;猜想二:含有两种溶质。为了验证上述猜想,进行如下实验,请完成下列表格。
实验操作 | 测定结果 | 得出结论 |
用玻璃棒蘸取D烧杯中反应后的溶液,滴在pH试纸上,与标准比色卡比较 | pH<7 | 猜想________正确,溶液中的溶质是________。 |
小组同学选用稀硫酸代替稀盐酸重复实验,证明了硫酸与盐酸具有相似的化学性质。酸有一些相似的化学性质,是因为在不同的酸溶液中都含有相同的________。
相关试卷
这是一份2022中考化学总复习专题突破:实验探究题(突破型)(无答案),共11页。试卷主要包含了 探究醋蛋液,09g/L等内容,欢迎下载使用。
这是一份2022中考化学实验探究题:酸的性质探究(必考型)(无答案),共13页。
这是一份2022中考化学实验探究题:酸的性质探究(拔高型)(无答案),共8页。试卷主要包含了 硝酸是实验室常见的一种酸等内容,欢迎下载使用。