- 第14章 内能的利用(A卷·夯实基础)-2022-2023学年九年级物理全一册名校单元双测AB卷(人教版) 试卷 1 次下载
- 第14章 内能的利用(B卷·能力提升)-2022-2023学年九年级物理全一册名校单元双测AB卷(人教版) 试卷 1 次下载
- 第15章 电流和电路(B卷·能力提升)-2022-2023学年九年级物理全一册名校单元双测AB卷(人教版) 试卷 0 次下载
- 第16章 电压 电阻(A卷·夯实基础)-2022-2023学年九年级物理全一册名校单元双测AB卷(人教版) 试卷 0 次下载
- 第16章 电压 电阻(B卷·能力提升)-2022-2023学年九年级物理全一册名校单元双测AB卷(人教版) 试卷 0 次下载
初中物理人教版九年级全册第十五章 电流和电路综合与测试同步达标检测题
展开2022-2023学年上学期第十五章单元检测卷A卷(人教版)
九年级全一册 物理·全解全析
一、单项选择题:本题共10小题,每小题3分,共30分。
1.(2022·江苏无锡·八年级期末)与头发摩擦过的塑料尺能“吸”起头发,下列现象中与该原理相同的是( )
A.两滴水珠“吸”到一起成为一滴大水珠
B.通过吸管把饮料“吸”到嘴里
C.干手搓开的新塑料袋“吸”在手上
D.行驶汽车的窗帘被“吸”出窗外
【答案】C
【解析】与头发摩擦过的塑料尺能“吸”起头发,是因为摩擦起电,塑料尺与头发带上了异种电荷。
A.两滴水珠“吸”到一起成为一滴大水珠,是分子间有引力,故A不符合题意;
B.通过吸管把饮料“吸”到嘴里,利用了大气压,故B不符合题意;
C.干手搓开的新塑料袋“吸”在手上,异种电荷相吸引,故C符合题意;
D.行驶汽车的窗帘被“吸”出窗外,是流体流速大的地方压强小,故D不符合题意。
故选C。
2.(2022·广东·广州市荔湾区四中聚贤中学三模)用丝绸摩擦过的玻璃样去接触不带电的验电器A,A的金属箔片张角变大,如图甲所示。再用C棒去同时接触A、B验电器的金属球,发现A的金属箔片张角变小,B的金属箔片张角变大。则下列说法正确的是( )
A.验电器原理是异种电荷相互吸引
B.摩擦时,玻璃棒失去电子
C.当C棒接触两验电器的金属球时,产生的电流方向为B到A
D.C棒是绝缘体
【答案】B
【解析】A.验电器是利用同种电荷相互排斥的原理,故A错误;
B.丝绸摩擦过的玻璃棒带正电,故电子是由玻璃棒转移到丝绸,玻璃棒失去电子,故B正确;
C.丝绸摩擦过的玻璃棒带正电,该玻璃棒去接触验电器A时,验电器A也会带正电;用带绝缘柄的金属杆将两个验电器的金属球接触时,B验电器上自由电子向验电器A转移,负电荷移动的方向与电流方向相反,故产生的电流方向为A到B,故C错误;
D.C棒是导体,手柄D应为绝缘体,否则电荷会通过人体传出,故D错误。
故选B。
3.(2022·全国·九年级)在如图所示的电路中,闭合开关,一灯较亮,一灯较暗,则下列说法正确的是( )
A.较亮的灯中电流较大 B.较暗的灯中电流较大
C.电流一样大 D.条件不足无法判断
【答案】C
【解析】由电路图可知,两灯泡串联,因为串联电路中各处的电流相等,所以通过两灯泡的电流相等,两个灯泡的亮度不同的原因是它们的实际电功率不同,故C正确,ABD错误。
故选C。
4.(2022·四川省内江市第二中学模拟预测)下列说法中不正确的是( )
A.电荷的定向移动形成电流
B.用电器是将电能转化为其他形式的能的装置
C.电路中有电源,电路中就一定有电流
D.电流表不可以直接连到电源的两极上
【答案】C
【解析】A.电荷的定向移动形成电流,正负电荷的定向移动都形成电流,故A正确,不符合题意;
B.用电器将电能转化为其他形式的能,如电热毯将电能转化为内能,电动机将电能转化为机械能,故B正确,不符合题意;
C.电路中有电源,不一定产生电流,例如电路断路,而电路中有电流的话就一定有电源,电路中产生持续电流的条件有两条,一是有电源,二是电路通路,故C错误,符合题意;
D.电流表相当于导线,直接接在电源两极会导致电源短路烧坏电流表,故D正确,不符合题意。
故选C。
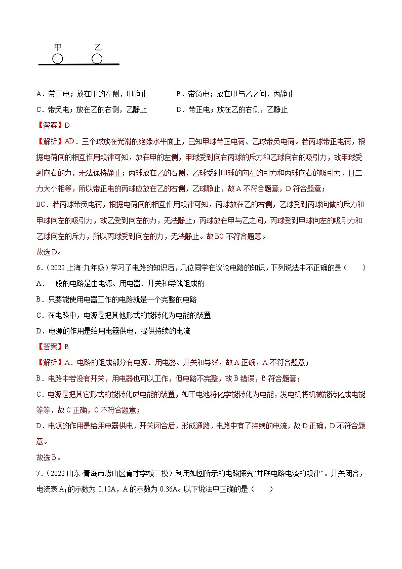
5.(2022·广东广州·二模)如图,将甲、乙两个带电小球放在光滑的绝缘水平面上,其中甲球带正电荷、乙球带负电荷。沿着甲、乙两球的球心连线方向,在某一位置放上一个带电小球丙。则丙球带下列电荷后可能出现( )
A.带正电;放在甲的左侧,甲静止 B.带负电;放在甲与乙之间,丙静止
C.带负电;放在乙的右侧,乙静止 D.带正电;放在乙的右侧,乙静止
【答案】D
【解析】AD.三个球放在光滑的绝缘水平面上,已知甲球带正电荷、乙球带负电荷。若丙球带正电荷,根据电荷间的相互作用规律可知,放在甲的左侧,甲球受到向右丙球的斥力和乙球向右的吸引力,故甲球受到向右的力,无法保持静止;丙球放在乙的右侧,乙球受到甲球的向左的引力和丙球向右的吸引力,且二力大小相等,所以带正电的丙球应放在乙的右侧,乙球静止,故A不符合题意,D符合题意;
BC.若丙球带负电荷,根据电荷间的相互作用规律可知,丙球放在乙的右侧,乙球受到丙球向做的斥力和甲球向左的吸引力,故乙受到向左的力,无法静止;丙球放在甲与乙之间,丙球受到甲球向左的吸引力和乙球向左的斥力,所以丙球受到向左的力,无法静止。故BC不符合题意。
故选D。
6.(2022·上海·九年级)学习了电路的知识后,几位同学在议论电路的知识,下列说法中不正确的是( )
A.一般的电路是由电源、用电器、开关和导线组成的
B.只要能使用电器工作的电路就是一个完整的电路
C.在电路中,电源是把其他形式的能转化为电能的装置
D.电源的作用是给用电器供电,提供持续的电流
【答案】B
【解析】A.电路的组成部分有电源、用电器、开关和导线,故A正确,A不符合题意;
B.电路中若没有开关,用电器也可以工作,但电路不完整,故B错误,B符合题意;
C.电源是把其它形式的能转化成电能的装置,如干电池将化学能转化为电能,发电机将机械能转化成电能等等,故C正确,C不符合题意;
D.电源的作用是给用电器供电,开关闭合后,形成通路,电路中有了持续的电流,故D正确,D不符合题意。
故选B。
7.(2022·山东·青岛市崂山区育才学校二模)利用如图所示的电路探究“并联电路电流的规律”。开关闭合,电流表A1的示数为0.12A,A的示数为0.36A。以下说法中正确的是( )
A.通过R1的电流是0.24A
B.电流表A2的示数为0.24A
C.通过R2的电流是0.48A
D.干路的电流为0.48A
【答案】B
【解析】由图可知:R1和R2是并联关系,而且电流表A在干路中,电流表A1测量R1的电流,电流表A2测量R2的电流,其中电流表A1的示数是0.12A,即通过R1的电流是0.12A;电流表A的示数是0.36A,即干路的电流为0.36A;根据并联电路中总电流等于各支路电流的和可知,电流表A2的示数为
通过R2的电流是0.24A。故B正确,ACD错误。
故选B。
8.(2022·安徽·合肥市第四十二中学八年级期末)关于小粒子和大宇宙、人类从未停止过探索,下列认识中正确的是( )
A.电子、原子、新冠病毒是按空间尺度从大到小排列的
B.宇宙是一个有层次的天体结构,恒星是绝对不动的
C.固体、液体很难被压缩是因为分子间存在引力
D.物理学家汤姆生发现了电子从而揭示了原子是可分的
【答案】D
【解析】A.新冠病毒属于微生物,它是由分子组成,因此新冠病毒的尺度是最大的;原子由原子核和和核外电子构成,故原子大于电子,故A错误;
B.宇宙是一个有层次的天体结构,但恒星不是绝对不动的,绝对不动的物体是不存在的,故B错误;
C.固体、液体很难被压缩是因为分子间存在斥力,故C错误;
D.物理学家汤姆生发现了比原子小得多的带负电荷的粒子(电子),从而揭示了原子是可分的,故D正确。
故选D。
9.(2022·四川省内江市第二中学模拟预测)如图所示为部分电路结构,若用一根导线在a、b、c、d四个接线柱之间连接,则下列分析正确的是( )
A.若a与b,c与d连接,则只有L1发光
B.若a与b,b与d连接,则只有L2发光
C.若a与b,b与c连接,则L1、L2并联
D.若a与b,b与d连接,则L1、L2串联
【答案】A
【解析】A.若a与b,c与d连接,由于c与d连接将灯泡L2短路,则只有L1发光。故A正确;
BD.若a与b,b与d连接,由于b与d连接电流不经过用电器,引起电源短路,故灯泡均不发光。故BD错误;
C.若a与b,b与c连接,由于b与c连接将灯泡L1短路,则只有L2发光。故C错误。
故选A。
10.(2022·福建福州·九年级期中)如图所示,当开关闭合时,可能发生的现象( )
A.L1发光,L2不发光 B.L1不发光,L2发光
C.L1、L2都发光 D.L1、L2都不发光
【答案】D
【解析】开关闭合前,两灯并联,当开关闭合时,两灯短路,都不发光。
故选D。
第Ⅱ卷
二、填空题。(每空2分,共24分)
11.(江苏省盐城市2021-2022学年八年级(下)期末考试物理模拟试题)在探究摩擦起电的实验中。用毛皮摩擦过的橡胶棒能吸引轻小纸屑,说明橡胶棒带了电,根据你掌握的原子结构的知识,下列关于带电原因的猜想,你认为正确的是___________(选填序号):
①摩擦创造了电荷;②是由于电子发生了转移;③是由于质子发生了转移。
【答案】②
【解析】摩擦起电的实质是电子发生了转移,得到电子的物体带负电,失去电子的物体带正电,因此不是创造了电荷,不是质子发生了转移,而是电子发生了转移,故①③不符合题意,②符合题意。
故选②。
12.(2022·安徽·马鞍山中加双语学校一模)摩擦起电实际上是电子在物体之间的转移。研究发现毛皮与橡胶棒摩擦过程中,橡胶棒得到了电子,摩擦后毛皮带_______电(选填“正”或“负”)。
【答案】正
【解析】毛皮跟橡胶棒在摩擦过程中,橡胶棒得到了电子带负电,毛皮因失去电子带正电。
13.(2022·辽宁大连·九年级期末)如图是一个常见的充电宝,当正在给充电宝充电时,该充电宝相当于电路中的______;当充电宝正在给手机电池充电时,该充电宝相当于电路中的______。
【答案】 用电器 电源
【解析】[1]当正在给充电宝充电时,充电宝消耗电能,故相当于用电器。
[2]当充电宝正在给手机电池充电时,充电宝提供电能,故相当于电源。
14.(2022·云南昆明·九年级期末)如图所示电路,如果同时闭合开关S1,S3,且断开S2,则灯L1、L2为______联;只闭合开关S2,则灯L1、L2为______联。
【答案】 并 串
【解析】[1]同时闭合开关S1,S3,且断开S2,灯L1、L2并联,开关S3控制灯L1,开关S1在干路上,控制整个电路。
[2]只闭合开关S2时,电流依次通过灯L2、L1、开关S2,电流只有一条路径,灯L1、L2串联。
15.(2022·辽宁大连·九年级期末)在用伏安法测量某定值电阻的阻值时,应将电流表________在电路中(选填“串联”或“并联”),若闭合开关时发现电流表指针向左偏转,则说明连接电路时,电流表的________。
【答案】 串联 正负接线柱接反了
【解析】[1]在用伏安法测量某定值电阻的阻值时,由于电流表的电阻很小,与用电器并联通过的电流会很大,毁坏电流表,故应将电流表串联在电路中。
[2]电流表连接时,正接线柱靠近电源正极,负接线柱靠近电源负极,电流表的指针向右偏转;若闭合开关时发现电流表指针向左偏转,则说明连接电路时,电流表的正负接线柱接反了。
16.(2022·上海·九年级)在“探究串联电路中的电流规律”实验中,发现其中一个小灯泡发光较亮,另一个小灯泡发光较暗,则通过较亮小灯泡的电流 ___________(选填“大于”、“小于”或“等于”)通过较暗小灯泡的电流。
【答案】等于
【解析】两灯串联,虽然一个小灯泡发光较亮,另一个小灯泡发光较暗,但通过两灯的电流是相等的。
17.(2021·广东·汕头市潮阳实验学校九年级阶段练习)在如图甲所示的电路中,电灯的连接方式是______。闭合开关S后,两个灯泡都能发光,电流表A1和A2的指针均在图乙所示的位置,则通过灯泡L1的电流是______A,通过灯泡L2的电流是______A。
【答案】 并联 0.3 1.2
【解析】[1]由图可知,电路中有两条路径,分别经过L1、L2,所以两灯并联。
[2]电流表A1测量干路电流,电流表A2测量通过L2的电流;因为并联电路中干路电流大于任一支路的电流,且电流表A1、A2的指针位置相同,所以电流表A1选用大量程,由图乙可知电流表A1的示数是1.5A,即电路的总电流为1.5A;电流表A2选用小量程,则通过灯L2的电流为0.3A。
[3]因为
I=I1+I2
所以通过灯L1的电流
I1=I-I2=1.5A-0.3A=1.2A
三、实验探究题(第18题每空1分,其余每空2分,共27分)
18.(2021·广东·汕头市潮阳实验学校九年级阶段练习)为了“探究并联电路中电流的特点”,小明设计了如图1所示的电路进行实验。
(1)在连接电路的过程中,开关应该______,目的是______;
(2)先将电流表接在L1所在的支路上,闭合开关后,观察到灯L2发光,但灯L1不发光,电流表的示数为零,电路可能存在的故障是灯L1______(填“断路”或“短路”);
(3)排除故障后,他测出了L1、L2支路和干路上的电流分别为I1、I2和I,电流表示数如图中甲、乙、丙所示,可读出I1=______,I2=______,I=______。根据测量结果,在误差允许范围内,你认为并联电路中干路电流和各支路电流的关系是:______。(写出关系式即可)
【答案】 断开 保护电路 断路 0.5A 0.52A 1A I=I1+I2
【解析】(1)[1][2]在连接电路时,为了保护电路,开关应处于断开状态。
(2)[3]灯L1不发光,可能是灯泡短路或断路造成的,电流表的示数为零,说明电路存在断路,则电路故障是灯L1断路。
(3)[4]由图甲所示可知,电流表量程为0~0.6A,分度值为0.02A,所示为I1=0.5A。
[5]由图乙所示可知,电流表量程为0~0.6A,分度值为0.02A,所示为I2=0.52A。
[6]由图丙所示可知,电流表量程为0~3A,分度值为0.1A,所示为I=1.0A。
[7]根据电流值可知,在误差允许范围内,有I=I1+I2。
19.(2022·陕西·中考真题)在“探究并联电路电流特点”的实验中,小华设计了如图-1所示的电路进行实验。
图2
实验序号
IA/A
IB/A
IC/A
1
0.46
0.18
0.28
2
0.36
0.20
0.16
3
0.7
0.32
0.38
(1)连接电路时,开关应处于______状态;
(2)实验中,在A、B、C三处各接入一个电流表,并选择合适的量程,闭合开关,测得A、B、C三处的电流分别为IA 、IB、IC。更换多组______(选填“相同”或“不同”)规格的灯泡重复实验,部分实验数据如表所示;
(3)分析实验数据可得:在并联电路中,干路电流与各支路电流的关系是______(写出关系式);
(4)小华在某次实验时,测得C处电流IC为0.30 A,观察到A处电流表指针位置如图-3所示,则A处电流大小为______A。
【答案】 断开 不同 IA=IB+IC 0.8
【解析】(1)[1]连接电路时,避免电路中电流过大,烧坏用电器,所以开关要断开。
(2)[2]为了避免实验的偶然性,需要更换不同规格的灯泡重复试验。
(3)[3]通过分析三次试验可知,C处的电流IC与B处的电流IB的和等于A处的电流IA,即并联电路中干路电流与支路电流的关系是
IA=IB+IC
(4)[4]由表格中的数据可知,电流的最大值是0.7A,所以电流表接入电路中的量程是0~3V,此时电流表的示数为0.8A。
20.(2022·四川省内江市第二中学模拟预测)小宁在做探究并联电路电流规律的实验,如图甲是实验的电路图。
(1)在连接电路时发现,电流表的指针在图乙的位置,是因为没有________。纠正后继续接好电路,闭合开关,指针又偏到图乙的位置,是因为________;
(2)他在测量A处的电流时,电流表的示数如图丙所示,则电流表的示数为________A;
(3)在解决了以上问题后,将电流表分别接入A、B、C三点处,闭合开关,测出了一组电流并记录在表格中,立即得出了并联电路的电流规律。请你指出他们实验应改进的方法是________;
(4)实验结束后,小宁又利用器材换个电源连接了如图丁所示的电路图,当开关S由断开到闭合时,电流表A1的示数________选填(“变大”、“变小”或“不变”)。小宁惊奇的发现闭合开关后两个灯都亮,并且两个表都偏转了22个小格,请帮小宁推算出流过L2的电流是________A。
【答案】 调零 正负接线柱接反 0.24 换用不同规格的小灯泡多次实验 不变 1.76
【解析】(1)[1][2]在连接电路时发现,电流表的指针不在“0”刻度线位置,是因为没有调零。接好电路,闭合开关,指针又偏到图乙的位置,即电流表反向偏转,原因则是电流表的正负接线柱接反。
(2)[3]图丙所示电流表选择的是小量程,分度值为0.02A,电流表的示数为0.24A。
(3)[4]只测一组数据,根据一组数据总结的实验结论可能存在偶然性,他们应该换用不同规格的小灯泡多次实验。
(4)[5][6]图丁所示的电路图,开关S断开时,电路中只有灯泡L1,两电流表示数相等,S闭合时,两灯并联,电流表A2测干路电流,A1测灯L1的电流,因灯L1的电压不变,根据欧姆定律,通过L1的电流大小即电流表A1的示数不变;由图可知,该电路为并联电路,A1 电流表测量的是通过灯泡L1的电流,A2电流表测量是干路中的电流,A1和A2电流表指针的位置相同,由于并联电路中,干路中的电流要大于任何一个支路的电流,所以A2电流表选用的是大量程,分度值为0.1A,示数为2.2A, A1电流表选用的是小量程,分度值为0.02A,示数为0.44A,根据并联电路的电流关系可知,通过L2的电流为
2.2A-0.44A=1.76A
四、计算题:本题共3小题,共19分。解答应写出必要的文字说明、方程式和重要演算步骤。只写出最后答案的不能得分。有数值计算的题,答案中必须明确写出数值和单位。
21.(6分)(2022·上海·九年级)某同学照图所示的电路图将实物连接起来,闭合开关S后,观察电流表读数如下的示数,A1的示数是0.5A,经过L2的电流是另一条支路中的两倍。求:
(1)L2中的电流是多少安培?
(2)干路中电流表的读数是多少?
(3)两表的量程分别应取多大的量程。
【答案】(1)1A;(2)1.5A;(3)A1选取,A选取的量程
【解析】解:(1)已知A1的示数是0.5A,经过L2的电流是另一条支路中的两倍,所以经过L2中的电流是
(2)干路中电流表的读数
(3)因A1的示数是0.5A,所以可以选用 ,A的示数是1.5A ,A表取 的量程。
答:(1)L2中的电流是1A;
(2)干路中电流表的读数是1.5A;
(3)A1选取0~0.6A,A选0~3A的量程。
22.(6分)(2020·广东河源·九年级期中)如图所示,电流表A1、A2和A3的示数分别为1.2A、0.8A和0.3A,那么:
(1)通过L1的电流是?
(2)通过L2的电流是?
(3)通过L3的电流是?
【答案】(1)0.4A;(2)0.5A;(3)0.3A
【解析】解: (3)由电路图知道,三个灯泡并联,电流表A1测干路电流,电流表A2测流过灯L2与L3的电流,电流表A3测流过灯L3的电流,所以,通过灯L3的电流
I3=IA3=0.3A
(2)根据并联电路电流规律知道,通过灯L2的电流
I2=IA2﹣IA3=0.8A﹣0.3A=0.5A
(1)通过灯L1的电流
I1=IA1﹣IA2=1.2A﹣0.8A=0.4A
答:(1)通过L1的电流是0.4A;
(2)通过L2的电流是0.5A;
(3)通过L3的电流是0.3A。
23.(7分)(2021·江西上饶·九年级期中)如图甲所示的电路中,电源电压为3V,当开关S1、S3闭合,开关S2断开时,灯泡L1、L2发光。电流表A1、A2的示数分别如图乙所示。求:
(1)当开关S1、S3闭合,开关S2断开时,灯泡L1、L2两端的电压分别是多少?
(2)当开关S1、S3闭合,开关S2断开时,通过灯泡L1、L2的电流分别是多少?
(3)当开关S1闭合,开关S2、S3断开时,A1和A2的示数关系如何?
【答案】(1)3V,3V;(2)1A,0.5A;(3)A1和A2的示数相等。
【解析】解:(1)由图甲可知,当开关S1、S3闭合,开关S2断开时,两灯泡并联,已知电源电压为3V,则灯泡L1、L2两端的电压都等于电源电压,都为3V;
(2)由图甲可知,当开关S1、S3闭合,开关S2断开时,两灯泡并联,电流表A1测干路电流,电流表A2测灯泡L2所在支路的电流,电流表A1示数如图乙所示,其量程是0~3A,分度值是0.1A,示数为1.5A;电流表A2示数如图丙所示,其量程是0~0.6A,分度值是0.02A,示数为0.5A;即灯泡L2的电流
灯泡L1的电流
(3)当开关S1闭合,开关S2、S3断开时,为L2的简单电路,电流表A1和A2都测量L2的电流,则A1和A2的示数相等。
答:(1)灯泡L1、L2两端的电压都是3V;
(2)通过灯泡L1、L2的电流分别是1A和0.5A;
(3)当开关S1闭合,开关S2、S3断开时,A1和A2的示数相等。
物理九年级全册第十六章 电压 电阻综合与测试同步达标检测题: 这是一份物理九年级全册第十六章 电压 电阻综合与测试同步达标检测题,文件包含第16章电压电阻A卷·夯实基础解析版-2022-2023学年九年级物理全一册名校单元双测AB卷人教版docx、第16章电压电阻A卷·夯实基础原卷版-2022-2023学年九年级物理全一册名校单元双测AB卷人教版docx等2份试卷配套教学资源,其中试卷共14页, 欢迎下载使用。
人教版九年级全册第二十章 电与磁综合与测试课堂检测: 这是一份人教版九年级全册第二十章 电与磁综合与测试课堂检测,文件包含第20章电与磁A卷·夯实基础解析版-2022-2023学年九年级物理全一册名校单元双测AB卷人教版docx、第20章电与磁A卷·夯实基础原卷版-2022-2023学年九年级物理全一册名校单元双测AB卷人教版docx等2份试卷配套教学资源,其中试卷共15页, 欢迎下载使用。
2020-2021学年第十三章 内能综合与测试同步测试题: 这是一份2020-2021学年第十三章 内能综合与测试同步测试题,文件包含第13章内能A卷·夯实基础解析版-2022-2023学年九年级物理全一册名校单元双测AB卷人教版docx、第13章内能A卷·夯实基础原卷版-2022-2023学年九年级物理全一册名校单元双测AB卷人教版docx等2份试卷配套教学资源,其中试卷共13页, 欢迎下载使用。

