专题41.定语从句考点运用 ---2023届高三英语总复习 (通用)
展开
这是一份专题41.定语从句考点运用 ---2023届高三英语总复习 (通用),文件包含专题41定语从句考点运用教师版---2023届高三英语总复习人教版2019docx、专题41定语从句考点运用学生版---2023届高三英语总复习人教版2019docx等2份试卷配套教学资源,其中试卷共17页, 欢迎下载使用。
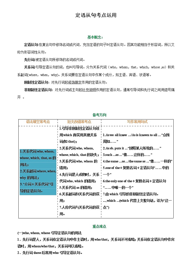
定语从句考点运用 基本概念:
定语从句:在复合句中修饰名词或代词、充当定语的句子叫定语从句。因其功能相当于形容词,所以又称为形容词性从句。 先行词:被定语从句所修饰的名词或代词。 关系词:引导定语从句的词,也叫引导词。分为关系代词(who,whom,that,which,whose ,as)和关系副词(where,when,why)。关系词要在定语从句中作某个成分,如主语、宾语、状语等。 限制性定语从句:对先行词起修饰限定作用的定语从句。 非限制性定语从句:对先行词或主句起补充说明作用的定语从句,通常引导词和先行词之间用逗号隔开 。 备考方向语法填空常考点短文改错常考点写作常用句式1.关系代词who, whom, whose, which, that, as的用法;2.关系副词where, when, why的用法;3.“介词+关系代词”引导的定语从句。1.引导非限制性定语从句该用which而误用其他关系词(如that);2.关系代词who, whom, whose, which, that的缺失;3.关系代词who, whom的错用;4.先行词是人或物时,关系代词who, which的错用;5.关系代词as的错用;6.关系副词和关系代词的误用;7.人称代词与关系代词的误用。1.As we all know .../As is known to all ... “众所周知……”2.As sb. puts it ...“按照某人所说的……”3.such ...as ...“像……这样的……”4.the same ...as .../the same as ...“像……一样的”5.one of the+复数名词+定语从句“……中的一个”6.the only one of the+复数名词+定语从句“……中唯一的一个” 7.由which引导的非限制性定语从句。..., which ...(which代替上文整句话,译为“这一点”) 重点难点(一)who, whom, whose引导定语从句的用法1.先行词是人,关系词在定语从句中作主语时,用who/that,关系词不可省略;关系词在定语从句中作宾语时,用whom/who/that,关系词可以省略。2.先行词those后常用who引导定语从句。3.“介词+关系代词”引导的定语从句,如果先行词指人,用whom指代人且不能省略。4.whose引导定语从句时,作定语,且不能省略。I've become good friends with several of the students in my school who/whom/that I met in the English speech contest last year.我与好几位去年在英语演讲比赛中遇到的同校同学成了好朋友。I have many friends to whom I'm going to send post cards.我要寄贺卡给我的很多朋友。The school shop, whose customers are mainly students, is closed for the holidays.这家主要顾客是学生的校内商店,放假时关闭。点津:关系代词在定语从句中作主语时,从句谓语动词的人称和数要和先行词保持一致。Tom is the only one of the engineers who has come up with the solution.汤姆是这些工程师中唯一一个想出解决方法的人。(二)that, which引导定语从句的用法1.that引导定语从句既可指人又可指物,指人时通常可与who, whom互换,指物时通常可与which互换。在从句中作主语、宾语或表语,作宾语时可省略。2.定语从句中用that不用which的情况:(1)当先行词是all, any, anything, everything, nothing等不定代词或被它们修饰时。(2)当先行词被形容词的最高级或序数词修饰时。(3)当先行词被the only, the very, the same, the last等修饰时。(4)当先行词既有人又有物时。(5)当定语从句出现在which或who的特殊疑问句中时。(6)有两个定语从句时,其中一个关系代词宜用which,另一个宜用that。(7)当先行词在主句中作表语,而关系代词在从句中也作表语时。(8)主句以here, there开头且先行词是指物的名词时。随堂练习1.Finally, the thief handed everything he had stolen.2.There seems to be nothing is impossible to him in the world.3.There is little I can do for you.4.This is the best book I have ever read.5.The first place they visited in London was the Big Ben.6.We talked about the things and persons we saw then.7.Look at the man and his dog are walking up the street.8.He is the only person I want to see now.9.Who is the man is standing there?10.Which is the T-shirt fits me most? 3.which引导定语从句(1)先行词为物。(2)which在从句中作主语时不可省略,作宾语时可省略。4.定语从句中用which而不用that的情况:(1)在非限制性定语从句中,关系代词用which而不用that。(2)关系代词前面有介词时,用which而不用that。(3)先行词为that/those时,用which而不用that。She showed the visitors around the museum that/which was constructed three years ago.她带着这些游客参观了那座三年前建造的博物馆。The first place that they visited in Guilin was Elephant Trunk Hill.他们在桂林参观的第一个地方是象鼻山。Who is the man that is sitting on the rock smoking?坐在岩石上抽烟的那个人是谁?The boy was away from home for a week, which worried his parents very much.这个男孩离家一个星期了,这使他父母很担心。随堂练习1.I still remember the day I first got to Paris.2.She heard a terrible noise, brought her heart into her mouth.3.That is the book I borrowed from the library. 4.Is there anything is not expensive which we can buy for her as a gift?(三)as引导定语从句的用法关系代词as既可以引导限制性定语从句,也可以引导非限制性定语从句,as在从句中作主语、宾语或表语。1.as引导限制性定语从句时常用于下列句式:(1)其中关系代词as在从句中作主语、宾语或表语。(2)...such as ...凡是……的人(或事物),所有……人(或事物)其意义相当于everything that, all those, those that (who)等。as引导定语从句并在从句中担当成分,定语从句修饰先行词such。Take such as you need.你需要什么就拿什么。You may choose such as you prefer.你可挑选自己想要的东西。2.关系代词as与which引导非限制性定语从句时的区别:as意为“正如,正像”,引导的非限制性定语从句既可在主句前,又可在主句后,有时还可插入主句中;而which意为“这件事,这一点”,引导的非限制性定语从句只能置于主句之后。相同的是两者都可替代整个主句的内容。Such machines as are used in our workshop are made in China.像在我们车间使用的这样的机器是中国制造的。Tom has made great progress, which makes his parents very happy.汤姆取得了很大进步,这使他父母很高兴。“There is no such thing as a free lunch,” as the old saying goes.正如老话所说的那样:“天下没有免费的午餐。”1.He married her, was natural. 2.He is honest, we can see. 3. is known to all, China is a developing country. 4.He is from the south, we can know from his accent. 5.John, you know, is a famous writer. 6.The air quality in the city, is shown in the report, has improved over the past two months7.He has been to Paris ten times, I don’t believe. 8.I’ve never heard such stories he tells. 9.He is not such a fool he looks. 10.This is the same dictionary I lost last week. 11.She wore the same dress her younger sister wore. (四)关系副词when, where, why引导定语从句的用法1.when引导定语从句关系副词when指时间,在定语从句中作时间状语。2.where引导定语从句(1)在定语从句中作地点状语。(2)先行词可以是表示具体地点的名词(如place, home, school, village, city等)。(3)先行词也可以是表示抽象意义的名词(如job, life, situation, point, case, stage, activity等)。如果定语从句用来修饰point, situation, part, condition和case等表示抽象意义的词,并且作状语,要用where 引导定语从句,意思是“到了某种地步,在某种境况中”,这种现象叫做地点模糊化。常见的表地点的模糊化名词还有:occasion, circumstance, state,degree, extent, stage, level, period,aspect等。例如:①I have come to the point where I can’t stand him.②The country is in the situation where a war will break out at any time.③We are trying to reach a point where both sides will sit down together and talk.④I can think of many cases where students obviously know a lot of English words and expressions but couldn’t write a good essay.⑤It’s helpful to put children in a situation where they can see themselves differently.注意:如果不作状语,则用关系代词that/which。例如:Remember that there is still one point which we must make clear at the conference tomorrow. 3.why引导定语从句关系副词why指原因,在定语从句中作原因状语,相当于for which。I'm looking forward to the day when my daughter can read this book and know my feeling for her.我正期盼那一天的到来,那时我女儿可以读这本书,并且了解我对她的感情。Sing! China has set up a big stage for young people with a talent for music, where some have stood out among them.《中国新歌声》为有音乐天赋的年轻人建立了一个大舞台,在这个舞台上一些人从中脱颖而出。They have reached the point where they have to separate with each other.他们已经到了必须分手的地步。Do you know the reason why/for which he didn't attend the meeting?你知道他没参加会议的原因吗?随堂练习1.I still remember the day I first came to this school. 2.The time we got together finally arrived. 3.October 1, 1949 was the day the People’s Republic of China was founded. 4.Shanghai is the city I was born. 5.The house I lived ten years ago has been pulled down.6.Is this the place they fought the enemy? 7.Please tell me the reason you missed the plane. 8.The reason he was punished is unknown to us. 9.I don’t know the reason he looks unhappy today. (五)“介词+关系代词”引导定语从句的用法1.介词和关系代词的确定若介词放在关系代词之前,关系代词指人时常用whom,指物时常用which。另外,whose也可以放在介词后,即“介词+whose+名词”结构。一般来说,确定关系代词前的介词,可以从以下三方面入手:(1)先行词的意义;(2)从句中的动词或形容词与先行词的固定搭配;(3)句子的意思。Trading leather shoes is the business to which the Greens are devoted.皮鞋生意是格林一家所致力于的事业。(be devoted to “献身,致力于”,固定搭配)Care of the soul is a gradual process in which even the small details of life should be considered.心灵的呵护是一个渐进的过程,在这一过程中,即使是生活中微小的细节也应该考虑在内。Recently I bought an ancient vase, the price of which (=whose price) was very reasonable.最近我买了一个古代的花瓶,它的价钱很合理。2.“of+关系代词”引导的定语从句在some, any, few, little, none, all, both, neither, many, most, each等代词或数词的前、后表示整体与部分的关系可以用of which/whom。He had a lot of friends, none of whom would offer help to him when he was in trouble.他有许多朋友,但当他遇到麻烦时没有人会给他提供帮助。随堂练习①I still remember the day I first came to this school.②Great changes have taken place we live.③The reason he refused the invitation is quite clear.随堂练习Ⅰ.单句填空1.In 1984,Dr. Mary Groda-Lewis, was thirty-five years old then, graduated with honors and realized her dream. 2.He said, “...I added a small moustache, would add age without hiding my expression.” 1.Who2.which3.3.The act, forbids trading, was passed in 1448 and is still in force. 4.Our office wasn’t far from Chinatown, I found some very good Chinese restaurants. 5.As more and more people own private cars, parking has become a big headache for many car owners, especially for those live in downtown areas without enough parking spaces. 6.Now millions of fans are eagerly awaiting its eighth and final season, starts on April 14. 7.After living in Australia for many years,Louise finally returned to the country she was born. 8.There are perhaps 40 million competitive table tennis players and many ordinary people play less seriously. 9.He was a great scientist and an extraordinary man work and legacy will live on for many years. 10.That is an Oxford college, famous graduates include the late Benazir Bhutto. 11.But it’s not like many other countries there seems to be tension among the different cultures. 12.Then, a fire, broke out in 1969 on Cleveland’s Cuyahoga River, shed light on the problem of chemical pollution in water. 13.Pupils, usually come from the fifth or sixth grade, are divided into different teams and try to write down every word according to its pronunciation. 14.I am already looking forward to their next visit I can show them more of what Seville offers. Ⅱ.单句填空1.We have entered into an age dreams have the best chance of coming true. 2.Their child is at the stage she can say individual words but not full sentences. 3.She and her family bicycle to work, helps them keep fit. 4.Kate, sister I shared a room with when we were at college, has gone to work in Australia. 5.Self-driving is an area China and the rest of the world are on the same starting line. 6.My eldest son, work takes him all over the world, is in New York at the moment. 7.In 1963 the UN set up the World Food Programme, one of purposes is to relieve worldwide starvation. 8.I live next door to a couple children often make a lot of noise. 9.We will put off the picnic in the park until next week, the weather may be better. 10.Scientists have advanced many theories about why human beings cry tears, none of has been proved. 11.Opposite is St.Paul’s Church, you can hear some lovely music. 12.The number of smokers, is reported,has dropped by 17 percent in just one year. 13.The boss of the company is trying to create an easy atmosphere his employees enjoy their work. 14.Some experts think reading is the fundamental skill upon school education depends. 15.China Today attracts a worldwide readership, shows that more and more people all over the world want to learn about China. 16.As the smallest child of his family,Alex is always longing for the time he should be able to be independent. 17.The books on the desk, covers are shiny,are prizes for us. 三There was a time 1 I was tired of learning English and disliked speaking English.And this was the reason 2 my father forced me to join in a 30-day training in an English club before I went to senior high school.When I first came to the club, 3 I met many strangers,I missed my parents very much.So I packed up my things and wanted to go home.Fortunately,my guide, 4 teacher was Yu Minhong,communicated with me face to face,from 5 I gained some useful instructions.He also introduced a good partner to me,and we got along well with each other.Gradually I adapted to the life there.Every day I would talk to other teenagers and set down a series of activities 6 we did.I should be grateful to my father and the guide, 7 encouraged me to fall in love with English.Now I feel it interesting to learn English,into 8 I put my entire energy.Every day I read my words and passages aloud.In class I join in English discussions.Before I go to sleep,I recall the passages,through 9 I can memorize a large number of new words. 10 our English teacher says,“As long as you form the habit of learning English every day and have perseverance,you will master English sooner or later.” 1. 2. 3. 4. 5. 6. 7. 8. 9. 10. 四My classmate Michael studied very hard 1 he went to senior high school.Every day he worked 2 everyone else in my class left the classroom.He said he wouldn’t stop trying 3 he got satisfying scores in his studies.Hard 4 he tried,he made little progress. But he didn’t lose heart at all 5 he believed as long as he persisted he would succeed one day. 6 time went by,he made improvements in his studies and he was admitted to a university in Beijing at last.We had a get-together 7 we started our new life in university. Everyone had got offers from universities, 8 we had a very good time.When we stood 9 we used to play and study,we couldn’t help thinking of our happy old days.We believed we would never forget each other, 10 we would go or whatever we would do. 1. 2. 3. 4. 5. 6. 7. 8. 9. 10.
相关试卷
这是一份专题44.特殊句式考点运用 --2023届高三英语总复习 (通用),文件包含专题44特殊句式考点运用教师版---2023届高三英语总复习人教版2019docx、专题44特殊句式考点运用学生版---2023届高三英语总复习人教版2019docx等2份试卷配套教学资源,其中试卷共19页, 欢迎下载使用。
这是一份专题43.并列句和状语从句考点运用 ---2023届高三英语总复习 (通用),文件包含专题43并列句和状语从句考点运用教师版---2023届高三英语总复习人教版2019docx、专题43并列句和状语从句考点运用学生版---2023届高三英语总复习人教版2019docx等2份试卷配套教学资源,其中试卷共34页, 欢迎下载使用。
这是一份专题42.名词性从句考点运用 ---2023届高三英语总复习 (通用),文件包含专题42名词性从句考点运用教师版---2023届高三英语总复习人教版2019docx、专题42名词性从句考点运用学生版---2023届高三英语总复习人教版2019docx等2份试卷配套教学资源,其中试卷共21页, 欢迎下载使用。

