人教版 (2019)必修 第一册实验活动2 铁及其化合物的性质教案
展开钠的重要化合物是本章教材的重点之一,本节知识是钠单质性质的延伸和发展,钠单质在化学反应中易失电子转变为钠的化合物,所以钠单质和钠的化合物之间存在着必然的因果关系。只有既了解了钠单质的性质又了解了钠的化合物性质,才会比较全面的了解钠这种金属。通过钠单质及钠的重要化合物的学习,既复习巩固了氧化还原反应和离子反应,又为学习其他几种重要金属化合物奠定基础和提供理论模式。
教学目标
1. 掌握氧化钠和过氧化钠的化学性质。
2. 掌握Na2CO3和NaHCO3 的共性和差异性。通过探究实验,比较碳酸钠和碳酸氢钠在水中的溶解性及热稳定性,从而掌握鉴别它们的方法;培养学生的观察能力;训练学生运用对比的方法认识事物和全面地分析事物的逻辑思维能力;完善学生的实验能力和创造思维能力。
核心素养
通过探究氧化纳和过氧化钠性质的探究,建立通过实验得到性质结论的认知模型。
通过掌握氧化钠和过氧化钠的化学性质、Na2CO3和NaHCO3 的共性和差异性,让学生明白性质决定用途。
氧化钠和过氧化钠的化学性质,Na2CO3和NaHCO3 的共性和差异性。
查阅资料了解钠的化合物在生产生活中的应用;查阅关于侯氏制碱法相关内容,教师准备多媒体课件。
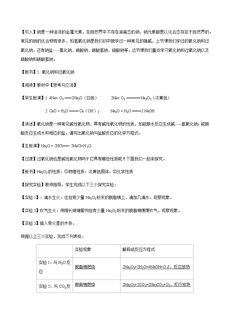
【引入】钠是一种活泼的金属元素,在自然界中不存在游离态的钠,钠元素都是以化合态存在于自然界的。常见的钠的化合物有很多,如氢氧化钠是我们初中就学过一种常见的强碱,上节课我们学过的氧化钠和过氧化钠,还有钠盐-----氯化钠、碳酸钠、碳酸氢钠、硫酸钠等。这节课我们重点学习氧化钠和过氧化钠以及碳酸钠和碳酸氢钠。
【板书】1. 氧化钠和过氧化钠
【阅读】教材中【思考与交流】
【学生板演】1. 4Na+ O2 ===2Na2O(白色) 2Na+ O2 ====== Na2O2(淡黄色)
2. CaO + H2O ==== Ca(OH)2 Na2O + H2O ====2 NaOH
【讲述】氧化钠是一种常见碱性氧化物,具有碱性氧化物的性质,如能跟水反应生成碱-----氢氧化钠;能跟酸反应生成水和相应的盐。请写出氧化钠与盐酸反应的化学方程式。
【生板演】Na2O + 2HCl=== 2NaCl+H2O
【过渡】过氧化钠也是碱性氧化物吗?它具有哪些性质呢?下面我们一起来探究。
【板书】Na2O2的性质:①物理性质:淡黄色固体。②化学性质
【探究实验】教师指导,学生完成以下三个探究实验:
【实验1】:滴水生火:往包有少量Na2O2粉末的脱脂棉上,滴加几滴水。观察现象。
【实验2】吹气生火:用细长玻璃管向包有少量Na2O2粉末的脱脂棉缓缓吹气。观察现象。
【实验3】插入带火星的木条。
根据以上三个实验,完成下列表格:
【板书】2Na2O2+2CO2=2Na2CO3+O2 2Na2O2+2H2O=4NaOH+O2↑
【分析】在这两个反应中,Na2O2 中氧元素的化合价为-1价,Na2O2 既是氧化剂又是还原剂,
并且常温下就能与水或二氧化碳反应放出氧气,因此过氧化钠可用于呼吸面具或潜水艇中的
供氧剂。
【提问】过氧化钠是碱性氧化物吗?
【学生回答】
【教师点拨】不是,因为过氧化钠与水反应除了生成氢氧化钠外,还有氧气。
【追问】过氧化钠与盐酸反应产物又会是什么?请试着写出反应的方程式。
【板书】Na2O2+2HCl===2NaCl+H2O+ O2↑
【小结】氧化钠是碱性氧化物,过氧化钠不是碱性氧化物。
【过渡】日常生活中在做面包、馒头时,为了疏松可口,要加入哪些食品添加剂?
【生思考、回答】
【师追问】发酵粉、食用碱的主要成分是什么?
【生思考、回答】
【师】这节课我们一起来共同探究碳酸钠和碳酸氢钠的性质。
【板书】2. 碳酸钠和碳酸氢钠
【师展示样品】
【教师讲解】观察一下,可以获得哪些信息?强调注意二者之间在外观上细小的差异。
【学生活动】观察、对比,完成下列表格。
【教师活动】引导学生猜想假设:碳酸钠和碳酸氢钠可能具有哪些性质?
【学生讨论】猜想假设,并将想法相互交流。
【教师总结】可溶于水、具有热稳定性、可与酸反应、可与碱反应、可与某些盐溶液反应等。
【过渡】根据刚才的猜想,我们一起来完成下列三个探究实验:
【展示】实验探究1 碳酸钠和碳酸氢钠的溶解性
实验步骤为:⑴在2支试管里分别加入少量碳酸钠和碳酸氢钠(各约1克);⑵滴入1mL水,
振荡,用手摸试管底部,观察现象。
⑶加入10mL水,用力振荡,观察现象;⑷向试管内滴入1-2滴酚酞溶液,观察现象。
【学生活动】记录实验现象、思考、交流、讨论、分析、得出结论。回答现象、笔记:
【提问】根据实验你得到什么结论?
【学生思考总结】
【教师总结并板书】溶解性:Na2CO3>NaHCO3
【展示】实验探究2:碳酸钠和碳酸氢钠的热稳定性
【学生阅读】图3-13碳酸钠和碳酸氢钠固体受热分解实验装置图。
【教师活动】引导:与实验室制备什么气体的反应装置相同?实验时要注意哪些问题?
【学生活动】观看、分析、交流。与制备氧气的装置相同。
【强调】实验时要注意:1.试管口要略低于试管底;铁夹要夹在试管的中上部。
2.固体药品要平铺试管底部,加热时要先均匀受热再集中加热。
3.使用前要检查装置的气密性。
【教师演示】碳酸钠和碳酸氢钠固体分别受热分解实验
【学生活动】观察实验、对比实验现象。通过观察实验推导出碳酸氢钠受热方程式并得出碳酸钠固体比碳酸氢钠固体热稳定性强的结论记录、领悟鉴别方法:
小结:热稳定性Na2CO3>NaHCO3
【板书】热稳定性:Na2CO3>NaHCO3 2NaHCO3==Na2CO3+H2O+CO2↑
【提问】固体碳酸钠有碳酸氢钠杂质怎样除去?
【学生回答】加热的方法。
【练习】碳酸钠与碳酸氢钠的性质共性和差异性
【提问】为什么它们会有共性和差异性?
【小结】结构相似,必然性质相似;结构不同,性质不同。
【教师活动】大家知道节日燃放的五彩缤纷的烟花是怎么来的吗?
很多金属或它们的化合物在灼烧时都会使火焰呈现特殊的颜色,这在化学上叫做焰色反应。
【演示实验:焰色反应】洗 → 烧 → 蘸 → 烧 → 洗
现象:灼烧Na2CO3溶液时,火焰呈黄色;当灼烧K2CO3溶液时,透过蓝色钴玻璃可观察到火焰呈紫色。
结论:钠元素的焰色为黄色,钾元素的焰色为紫色。
【教师活动】焰色反应的注意事项
【课堂小结投影】
一、Na2O与Na2O2性质比较
二、碳酸钠和碳酸氢钠的性质
三、焰色反应
实验现象
解释或反应方程式
实验1:与H2O反应
脱脂棉燃烧
2Na2O2+2H2O=4NaOH+O2↑,反应放热
实验2:与CO2反应
脱脂棉燃烧
2Na2O2+2CO2=2Na2CO3+O2,反应放热
实验3:
试管口带火星的木条复燃
产生的气体是氧气
物质
碳酸钠
碳酸氢钠
俗名
纯碱、苏打
小苏打
化学式
Na2CO3
NaHCO3
颜色、状态
白色粉末
细小白色晶体
步骤
Na2CO3
NaHCO3
滴1mL水
加水结块变成晶体放热
加水部分溶解,感受不到热量变化
加10mL水
可溶解
部分溶解
滴1-2滴酚酞溶液
溶液变红色(较深)
溶液变微红色
结论
易溶于水,溶液呈碱性
易溶于水(比Na2CO3略小);溶液呈碱性(比Na2CO3弱)
操作
实验现象
结论
发生反应的化学方程式
加热Na2CO3固体
澄清的石灰水不变浑浊
受热不分解
加热NaHCO3固体
试管内壁有水珠生成;澄清的石灰水变浑浊
受热易分解
2NaHCO3==Na2CO3+H2O+CO2↑
碳酸钠
碳酸氢钠
化学式
Na2CO3
NaHCO3
俗名
纯碱或苏打
小苏打
颜色状态
白色粉末
细小的白色晶体
溶解性
易溶于水(溶液呈碱性)
较易溶于水 (溶液呈碱性)
热稳定性
稳定,不分解
不稳定,受热易分解
2NaHCO3======Na2CO3+H2O+CO2↑
高中化学人教版 (2019)必修 第一册实验活动2 铁及其化合物的性质教案设计: 这是一份高中化学人教版 (2019)必修 第一册实验活动2 铁及其化合物的性质教案设计,共5页。教案主要包含了学习任务1,评价任务1,学习任务2,评价任务2,演示实验,评价任务3,学生思考,实验探究等内容,欢迎下载使用。
人教版 (2019)必修 第一册第二章 海水中的重要元素——钠和氯实验活动1 配制一定物质的量浓度的溶液教案: 这是一份人教版 (2019)必修 第一册第二章 海水中的重要元素——钠和氯实验活动1 配制一定物质的量浓度的溶液教案,共6页。教案主要包含了演示实验,学生活动,分组实验等内容,欢迎下载使用。
化学必修 第一册实验活动1 配制一定物质的量浓度的溶液教案: 这是一份化学必修 第一册实验活动1 配制一定物质的量浓度的溶液教案,共5页。教案主要包含了演示实验,学生活动,分组实验等内容,欢迎下载使用。

