所属成套资源:2021年中考物理第二轮复习典型例题剖析及训练题
2021年中考物理第二轮复习典型例题剖析及训练题--光现象
展开
这是一份2021年中考物理第二轮复习典型例题剖析及训练题--光现象,共15页。试卷主要包含了光的直线传播,光的反射和平面镜成像,光的折射和透镜成像等内容,欢迎下载使用。
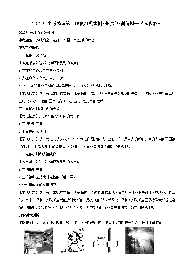
2012年中考物理第二轮复习典型例题剖析及训练题--《光现象》2012中考分值:5—8分中考题型:多以填空、选择、作图、实验形式命题中考热点概括一、光的直线传播【考点聚焦】这部分知识涉及到的考点有:1.光在均匀介质中沿直线传播。2.光在真空(空气)中的光速。3. 利用光的直线传播的原理解释日食、月食和小孔成像等现象。【呈现形式】以上考点常以选择题、填空题的形式出现在考查基础知识的基础上对知识点进行简单的应用多以和其他的图片混合在一起进行辨别光线的性质。二、光的反射和平面镜成像【考点聚焦】这部分知识涉及到的考点有:1.光的反射定律。2.平面镜成像作图。【呈现形式】以上考点常以选择题、填空题或作图题的形式出现重点是对光的反射定律的应用和平面镜的作图以计算反射时的角度大小和利用平面镜成像的特点作图的形式出现。三、光的折射和透镜成像【考点聚焦】这部分知识涉及到的考点有:1.光的折射规律。2.凸透镜和凹透镜对光线的折射作图。3.凸透镜成像的规律的应用。【呈现形式】以上考点常以选择题、填空题或作图题的形式出现在对知识理解的基础上达到应用的目的。其中知识点1多以考查光的折射光线的大致方向的形式出现知识点2多以考查三条特殊光线经过透镜后的折射光路图的形式出现知识点3多以考查对凸透镜成像规律的应用为主的形式出现。典型例题剖析【例题1】2.(2021浙江温州第10题)如图所示的四个情景中可以用光的反射原理来解释的是 【解析】本题考查的是对于光的反射、折射现象解题的关键是区分光的反射、折射现象。A是平面镜成像属于光的反射B是影子属于光的直线传播C是光的折射D是光的直线传播。【答案】 A【例题2】8.(2021江苏扬州第15题)如图光在两种物质分界面上发生了反射和折射若入射光线与界面的夹角是60°反射光线与折射光线垂直那么反射角是 °折射角是 ° 【解析】本题考查的是光的反射和光的折射解题的关键是对于光的反射定律和光的折射规律的理解。根据光的反射定律光反射时入射光线和反射光线分别位于法线两侧法线垂直于两种物体的分界面反射角等于入射角。一束光从空气中斜射到水中时发生折射折射光线偏向法线折射角小于入射角再根据反射光线与折射光线垂直推断出折射角的大小。【答案】30 60【例题3】1.(2021年山西省第37题)小豪用如图10所示的实验器材探究“平面镜成像特点”请你帮他完成下列问题:(1)为了便于观察该实验最好在 环境中进行(填“较明亮”或“较黑暗”);(2)实验中观察到蜡烛A在玻璃板后面有两个几乎重叠的像这是由于 造成的;(3)如果将蜡烛A向玻璃板靠近像的大小会 。 【解析】本题考查的是光的反射平面镜成像特点。该实验为了便于观察最好在较黑暗环境中进行重叠的像是因为玻璃板较厚既发生了反射又发生了折射的原故。【答案】 (1)较黑暗 (2)玻璃板较厚 (3)不变【例题4】在利用光具座进行凸透镜成像的实验探究中:(1)如图甲所示一束平行于凸透镜主光轴的光线经过凸透镜后在光屏上形成了一个最小、最亮的光斑。由图可知凸透镜对光线具有 作用该凸透镜的焦距是 cm。 (2)将蜡烛、凸透镜、光屏依次放在光具座上点燃蜡烛后无论怎样移动光屏都不能在光屏上得到像请你指出其中一条可能的原因: 。(3)调整后把烛焰放在距凸透镜16cm处时(如图乙)在凸透镜另一侧前后移动光屏会在光屏上得到一个倒立、 的实像(填写像的性质); (填光学仪器)就是利用这一成像规律工作的。如果将蜡烛在乙图的基础上远离透镜仍要在光屏上得到清晰的像光屏应向 (选填“靠近”或“远离”)透镜的方向移动。【解析】本题考查的是凸透镜成像解题的关键是对于凸透镜成像的规律的理解应用。凸透镜对光线有汇聚作用通过太阳光照射在光屏上找到一个最小最亮的光斑测量出透镜中心到这个光斑的距离就是焦距。实验时要将透镜、蜡烛的火焰、光屏的中心在同一个高度上否则光屏上就不会呈现一个清晰的像如果利用成像规律当蜡烛放在了凸透镜焦点以内成虚像光屏上也接收不到。当f<u<2f时成放大、倒立、实像这是投影仪或幻灯机的原理。根据凸透镜成像的规律当物体远离透镜像会靠近透镜。【答案】(1)会聚 11 (2)蜡烛放在了凸透镜焦点以内(或蜡烛、凸透镜和光屏三者的中心不在同一条直线上) (3)放大 投影仪(或幻灯机) 靠近 达标检测练习一、选择题1.(2021年浙江衢州第4题)下列属于光的直线传播现象的是【答案】A2.(2021浙江温州第10题)如图所示的四个情景中可以用光的反射原理来解释的是 【答案】A3.(2021浙江台州第7题)今年3月某晚大多数地区可看到近十九年来最大的“超级月亮”即图中近地点月亮。下列有关“超级月亮”说法正确的是( )A.那天晚上的月相是满月B.暗区是月球表面的高地C.太阳光在亮区发生的是镜面反射D.“超级月亮”是由于那天月球体积变大【答案】A4.(2021浙江绍兴第4题)如图点燃的蜡烛放在距小孔a处它成的像在距小孔b的半透明纸上且a大于b则半透明纸上的像是( )A.倒立、放大的虚像 B.正立、缩小的虚像C.倒立、缩小的实像 D.正立、放大的实像【答案】C 5.(2021浙江嘉兴第9题)如图是研究光的反射定律的实验装置为了研究反射角与入射角之间的关系实验时应进行的操作是A.沿ON前后转动板E B.沿ON前后转动板FC.改变光线OB与ON的夹角 D.改变光线AO与ON的夹角【答案】D 6.(2021年广东省广州市 第2题)通过小孔所成的像一定是( )A.倒立的 B.放大的 C.等大的 D.缩小的【答案】A 7.(2021江西第10题)当你在竖直放置的平面镜前用右手写字且正在往右移动笔时镜中的像正在( )A、用右手写字往左边移动笔 B、用右手写字往右边移动笔C、用左手写字往左边移动笔 D、用左手写字往右边移动笔【答案】C 8.(2021年江苏省淮安市第7题)清澈平静的湖面上空有只小燕子正向下俯冲捕食。小燕子向下俯冲过程中通过湖面所成像的虚实、及其与像之间距离的变化是A.虚像、距离变小 B.虚像、距离变大 C.实像、距离不变 D.实像、距离变小【答案】B 9.(2021江苏连云港第1题)下列几种现象中由于光的反射形成的是( )A.阳光下形成的树荫 B.雨后天空出现的彩虹C.平面镜中看到自己的像 D.从岸边看游泳池内水的深度变浅【答案】C 10.(2021山东德州I卷第3题)下列有关光现象的解释正确的是A.小孔成像是因为光沿直线传播B.雨后彩虹是光的反射现象C.城市玻璃幕墙造成的“光污染”是光的折射现象D.电影屏幕制成白色是因为白色吸收各种色光【答案】A 11.(2021江苏盐城第8题)一只小鸟在平面玻璃幕墙前飞来飞去欣赏它自己在幕墙中轻盈的“身影”.以下描述正确的是A.“身影”始终和小鸟一样大B.小鸟靠近幕墙过程中“身影”远离幕墙C.小鸟远离幕墙过程中“身影”逐渐变小D.“身影”到幕墙的距离大于小鸟到幕墙的距离【答案】A 12.(2021湖南邵阳第1题)我市城布南山牧场牛羊成群被誉为江南草山明珠。右图为奶牛漫步溪边时的情景溪中“倒影”形成的原因是A.光的直线传播B.光的反射C.光的折射D.光的色散【答案】B13.(2021上海市第5题)下列光学器具中根据广的反射定律制成的是( )①放大镜 ②穿衣镜 ③潜望镜 ④近视眼镜A.①与② B. ②与③ C.①与③ D.②与④【答案】B14.(2021广东深圳第21题)将一张北极熊跳跃时的照片置于平面镜前人在平面镜中看到照片所形成的像应该是【答案】B1.(2021浙江义乌第5题)从水面上看斜插入水中的筷子水下部分向上弯折了。这是A.光的反射现象 B.光的折射现象 C.光的直线传播 D.平面镜成像【答案】B15.(2021浙江台州第19题)从岸 边看水中的鱼看到“鱼”的位置与实际位置不同。下列模型能解释此现象的是( )【答案】D16.(2021山东省荷泽市第2题)电视机等家用电器的开启、关闭及频道转换可以通过遥控器实现遥控电视机的光是( )A.红光 B.红外线 C.紫光 D.紫外线【答案】B 17.(2021山东临沂第I卷第6题)如图所示的现象中由光的反射形成的是【答案】C 18.(2021年福建省福州 第4题)空调遥控器能够控制空调的开机、关机、调温等利用的是( )A.红外线 B.紫外线 C.X射线 D.可见光【答案】A 19.(2021四川绵阳第19题)以下现象反映了光的色散现象的是A.雨后天空弧状光带 B.岸边树木水中倒立C.水中铅笔水面折断 D.井底之蛙所见甚小【答案】 A 20.(2021山东威海第8题)下列关于图中所示光学现象的描述或解释正确的是:A、图甲中小孔成的是倒立的虚像B、图乙中人配戴的凹透镜可以矫正远视眼C、图丙中白光通过三棱镜要吧分解成红、橙、黄、绿、蓝、靛、紫七色光D、图丁中漫反射的光线杂乱无章不遵循光的反射定律【答案】C 21.(2021年广东省第4题)如图2所示的光路图中能正确表示光从空气射入水中时发生的反射和折射现象的是【答案】B 22.(2021年广东省第5题)以下四个措施中:①马路旁的房子的窗户采用双层玻璃;②城市禁止机动车鸣喇叭;③马路两旁植树;④高架道路两侧设隔音板墙。对控制噪音污染有作用的是A. ①② B. ②④ C. ①②④ D.①②③④【答案】D23.(2021江苏盐城第10题)如图所示一束激光AO由空气斜射入玻璃砖折射后从另一侧面射出其出射点可能是图中的 A.M点 B.N点 C.P点 D.Q点【答案】 B24.(2021四川泸州Ⅰ卷第6题)现在一些大厦用许多大块的平板镀膜玻璃做外墙(俗称“玻璃膜墙”)。这种墙既能反射光线也能透过光线。下列四幅图中能真实反映光通过玻璃膜墙进入室内传播途径的是( )【答案】B25.(2021年福建省泉州市第2题)电视机、空调等家用电器可以用遥控器控制遥控器使用时发射的是( )A.红光 B.紫光 C、红外线 D.紫外线【答案】C26.(2021浙江杭州第5题)小王同学用光具座做凸透镜成像实验时蜡烛的像成在了光屏上侧为了使蜡烛的像能成在光屏中央以下操作可达到目的的是( )A.将凸透镜往上移 B.将光屏往下移C.将蜡烛往上移 D.将蜡烛往下移【答案】C27.(2021浙江义乌第6题).在用光学显微镜观察装片时由于突然停电导致视野偏暗。班里同学采取的如下措施合理的是A.凹面镜换成平面镜 B.调节粗准焦螺旋C.换用高倍镜 D.用更大的光圈【答案】D28.(2021安徽芜湖第10题)物体从距凸透镜12cm移到距凸透镜18cm的过程中调整光屏的位置总能在光屏上得到倒立放大像由此可知此凸透镜的焦距可能是A.6cm B.10cm C.16cm D.20cm【答案】B 29.(2021山东省荷泽市第7题)测绘人员绘制地图时需从高空向地面照相若使用的相机镜头焦距为50 mm则胶片到镜头的距离 ( )A. 大于100 mm B. 等于50 mm C.小于50 mm D. 介于50 mm和100 mm之间【答案】D30.(2021山东济宁第I卷第6题) 在探究凸透镜成像规律的实验中当烛焰、凸透镜、光屏处于图5所示的位置时恰能在光屏上得到一个清晰的像。利用这一成像原理可以制成A.幻灯机 B.照相机 C.放大镜 D.潜望镜【答案】A31.(2021山东聊城第Ⅰ卷第5题)在“探究凸透镜成像规律”的实验中蜡烛在距凸透镜40cm时在透镜另一侧的光屏上得到清晰缩小的像。若将像与光屏的位置对调则所成的像一定时A.放大的虚像 B.放大的实像 C.缩小的虚像 D.缩小的实像【答案】B32.(2021江苏扬州第5题)如图所示在光屏上恰能看到一清晰的像则像的性质是A.倒立缩小的实像 B.正立放大的虚像 C.倒立放大的实像 D.正立缩小的虚像【答案】C33.(2021江苏宿迁第8题)把一个凸透镜对准太阳光可在距凸透镜20cm处得到一个最小、最亮的光斑.若将一物体放在此透镜前30cm处则可在另一侧得到一个A.倒立、放大的实像 B.倒立、缩小的实像C.正立、放大的虚像 D.正立、缩小的虚像【答案】A34.(2021四川成都B卷第4题)一天小聪告诉小亮放大镜不仅能把物体“放大”还能把物体“缩小”!有些惊讶的小亮立刻找来一个放大镜做起了实验。他把放大镜放到花朵前某一位置时看到了如图21所示的花朵的正立放大虚像。接着他按小聪的提示进行了操作终于看到了“缩小”的花朵。关于小亮看到“放大”花朵后的操作及他看到的“缩小”花朵下列说法正确的是 A.小亮向靠近花朵的方向移动放大镜看到的是花朵的正立缩小虚像像的位置在放大镜与花朵之间B.小亮向靠近花朵的方向移动放大镜看到的是花朵的倒立缩小实像像的位置在放大镜与小亮眼睛之间C.小亮向远离花朵的方向移动放大镜看到的是花朵的正立缩小虚像像的位置在放大镜与花朵之间D.小亮向远离花朵的方向移动放大镜看到的是花朵的倒立缩小实像像的位置在放大镜与小亮眼睛之间【答案】D35.(2021江苏无锡第9题)近来小华为了看清书上的字眼睛与书的距离和视力正常时相比越来越近了这说明小华已A.患上近视眼需要佩戴用凸透镜制成的眼镜B.患上近视眼需要佩戴用凹透镜制成的眼镜C.患上远视眼需要佩戴用凸透镜制成的眼镜D. 患上远视眼需要佩戴用凹透镜制成的眼镜【答案】B36.(11年湖北省武汉市第12题)来自于物体的光经过晶状体等会聚在视网膜上形成物体的像。下列说法错误的是A.晶状体相当于凸透镜B.视网膜相当于光屏C.所成的像是实像D.所成的像相对于物体是正立的【答案】D 37.湖北宜昌第6题)人的眼睛像一架照相机从物体射出的光经过晶状体折射后成像于视网膜上在视网膜上所成的像是A.倒立、放大的实像 B.正立、缩小的虚像C.倒立、缩小的实像 D.正立、放大的虚像【答案】C 38.(2021年湖南岳阳市第7题)如图是小明探究“凸透镜成像规律”时观察到得现象下列哪种光学仪器的成像原理与其相同( )A.投影仪 B.照相机 C.放大镜 D.近视眼镜 【答案】B 二、填空题39.(2021年安徽省 第6题)如图所示水平地面上斜放一个平面镜有一玩具车向镜面开去要使玩具车通过平面镜所成的像沿竖直方向下运动则镜面与地面的夹角应该等于_________。【答案】45°40.(2021安徽芜湖第2题)位于我市市中心的镜湖因水清可鉴形似圆镜而得名。湖水“水清可鉴”是由于光可以在水面发生____________(选填“镜面”或“漫”)反射能形成物体的___________(选填“实像”或“虚像”)。春日的镜湖公园分外妖娆鸟语花香、绿柳成荫从物理学的角度分析“鸟语”是通过_______________传播到人的耳中的;人们闻到“花香”说明_______________;“柳荫”是由于光的_________________形成的。【答案】镜面虚像空气分子在永不停息地运动直线传播41.(2021山东济宁第Ⅱ卷第2题)目前城市的光污染越来越严重白亮污染是较普遍的一类光污染。在强烈阳光照射下许多建筑的玻璃幕墙、釉面瓷砖、磨光大理石等装饰材料都能造成白亮污染。形成白亮污染的主要原因是 。【答案】镜面反射或光的反射 42.(2021山东聊城第Ⅱ卷第2题)入射光线与平面镜的夹角为60°则反射角为 ;若入射角增大10°反射角将增大 。【答案】60° 10°43.(2021江苏南京第16题)如图所示小明将一枚硬币放在碗的底部眼睛在A处恰好看不到它.(1)小明看不到硬币这是因为光在均匀介质中沿 传播;(2)将平面镜放到碗边适当的位置小明在A处通过平面镜看到了硬币的虚像这是利用了光的 现象;(3)沿碗壁缓缓向碗中加水小明在A处也能看到硬币的虚像这是利用了光的 现象. 【答案】(1)直线 (2)反射 (3)折射 44.(2021江苏扬州第18题)以0.5m/s的速度向竖直放置的平面镜走进人在平面镜中像的大小 (变大/不变/变小)进过2S像向平面镜走近 m。【答案】不变 1 45.(2021四川绵阳第38题第1小题)(1)绵阳夜晚当涪江三桥上的灯光时涪江水上实景与江中“倒影”交相辉映形成一幅绚丽多彩的图案。已知三桥下涪江水深为2m桥上一彩灯距水面12m则该彩灯的“倒影”距水面 m;若涪江水再上涨0.5m则该彩灯与其对应的 “倒影”相距 m.【答案】12 23 46.(2021江苏苏州第14题).电闪雷鸣时我们总是先看到闪电后听到雷声说明光速比声速 (大/小);真空中的光速为 m/s.【答案】大 3×108 47.(2021湖北黄石第33题)王华身高为1.6m为了测量路灯的高度他从路灯下方沿水平直线以1m/s的速度匀速走开。某时刻他的影长为1.3m再经过2s他的影长为1.8m则路灯距地面的高度为 m。【答案】848.(2021年湖南岳阳市第21题)晚上在桌上铺一张白纸把一块平面镜放在白纸上让手电筒的光正对平面镜照射如图。从侧面看 (选填“平面镜”或“白纸”)比较亮;如果手电筒离平面镜0.3m则它在镜中的像离镜面 m。【答案】白纸 0.3 49.(2021四川泸州Ⅱ卷第2题)物理课中使用幻灯机投影投影屏幕上得到了放大的 (选填“虚像”或“实像”);投影屏幕使用粗糙的白布做成这是利用光在白布上发生 (选填“漫反射”或“镜面反射”)可以使教室里各个座位上的同学都能看到画面;而且白布能 (选填“折射”或“反射”)所有颜色的光能使同学们看到色彩正常的画面。【答案】实像 漫反射 反射50.(2021安徽芜湖第7题)如图所示是光从水中斜射入空气中时入射光的光路情况请在图中适当位置画出该入射光线对应的折射光线由于光的折射现象我们洗脸时看盆内的水深比实际水深要______(选填“深”或“浅”)一些。【答案】图略浅 51.(2021四川成都A卷第21题)针孔照相机的原理是________________。如图所示我们看到的鱼实际是鱼的像这是因为光从水射向空气时在水面发生____________的缘故。【答案】光的直线传播 折射 52.(2021四川广安卷II第3题)华蓥市举办了几届颇具影响的梨花节。其中有一次,台湾歌手周杰伦也来到了梨花节晚会的舞台上现场观众能从不同的位置看见他这是一种光的 现象;当时他身穿紫色T恤蓝色牛仔裤如果舞台只用红色灯光照向他时观众看到他的裤子的颜色是 色。【答案】漫反射 黑53.(2021年湖南岳阳市第19题)红色T恤呈红色是因为它 (选填“吸收”或“反射”)红光;清洗时用力搓是通过增大 方法来增大摩擦。【答案】反射 增加压力 54.(2021湖南邵阳第22题)雨后彩虹十分壮丽。彩虹是太阳光传播过程中被空气水滴 而产生的。这个现象可以由太阳光通过玻璃三棱镜的实验来解释。由右图可知通过三棱镜时红光的偏折程度比紫光要 (选填“大”或“小”)。 【答案】折射 小 55.(2021年山东省潍坊市 第17题)小丽在探究凸透镜成像规律时使用的透镜焦距为10cm它们把蜡烛和凸透镜分别放在如图所示位置然后调节光屏至合适的位置则显示一个倒立、 (填“放大”或“缩小”)的像像的位置在60cm刻度处的 侧(填“左”或“右”)在照相机和投影仪中成像情况与此类似的是 。【答案】缩小 左 照相机 56.(2021年广东省广州市 第15题)图7是投影仪成像示意图.其中凸透镜的作用是成 (填“等大”、“缩小”或“放大”)、 (填“正立”、“倒立”)的实像平面镜的作用是 。如果图中h=40 cm则凸透镜焦距不可能小于 cm. 【答案】放大 倒立 改变光路使射向天花板的光能在屏幕上成像 40
相关试卷
这是一份2021年中考物理第二轮复习典型例题剖析及训练题--光现象,共15页。试卷主要包含了光的直线传播,光的反射和平面镜成像,光的折射和透镜成像等内容,欢迎下载使用。
这是一份2021年中考物理第二轮复习典型例题剖析及训练题--电学,共18页。
这是一份2021年中考物理第二轮复习典型例题剖析及训练题--作图题,共15页。

