第十四讲 电动势-【暑假辅导班】2023年新高二物理暑假精品课程(人教版)
展开【暑假辅导班】2023年新高二物理暑假精品课程(人教版)
第四讲 电荷及其守恒定律
【基础知识梳理】
1.电源(更深层的含义)
(1)电源是通过非静电力做功把其他形式的能转化为电势能的装置。
(2)非静电力在电源中所起的作用:是把正电荷由负极搬运到正极,同时在该过程中非静电力做正功,将其他形式的能转化为电势能。
【注意】在不同的电源中,是不同形式的能量转化为电能。
再与抽水机类比说明:在不同的电源中非静电力做功的本领不同~引出
2.电动势
(1)定义:在电源内部,非静电力所做的功W与被移送的电荷q的比值叫电源的电动势。
(2)定义式:E=W/q
(3)单位:伏(V)
(4)物理意义:表示电源把其它形式的能(通过非静电力做功)转化为电能的本领大小。电动势越大,电路中每通过1C电量时,电源将其它形式的能转化成电能的数值就越多。
【注意】:① 电动势的大小由电源中非静电力的特性(电源本身)决定,跟电源的体积、外电路无关。
②电动势在数值上等于电源没有接入电路时,电源两极间的电压。
③电动势在数值上等于非静电力把1C电量的正电荷在电源内从负极移送到正极所做的功。
3.电源(池)的几个重要参数
①电动势:它取决于电池的正负极材料及电解液的化学性质,与电池的大小无关。
②内阻(r):电源内部的电阻。
③容量:电池放电时能输出的总电荷量。其单位是:A·h,mA·h.
【注意】:对同一种电池来说,体积越大,容量越大,内阻越小。
【模型考点剖析】
1.电源:从能的转化角度来看,电源是通过非静电力做功把其它形式能转化为电势能的装置。
2.电源的电动势:各种电源把其它形式的能转化为电势能的本领是不同的,这种本领可用电源电动势来描述,电动势在数值上等于非静电力把1C的正电荷在电源内从负极移到正极所做的功。[来源:Zxxk.Com]
3.电源电动势的定义式:如果移送电荷q时静电力所做的功为W,那么电动势E表示为E=W/q。式中W、q的单位是焦耳(J)、库仑(C);电动势E的单位是伏特(V)。对某个电源来说W/q是个定值(流过电量kq,电源提供电能kW),对不同的电源来说,流过相同的电量时,电源提供的电势能越多(即W/q越大),则电源转化能的本领大,也就是电源电动势大。一节干电池的电动势为1.5V,其物理意义是电路中流过电量为1C时,干电池将化学能转化为电势能的量是1.5J.
4.电源电动势的大小等于没有接入电路时两极间的电压。电动势的大小可以用内阻极大的伏特表粗略测出。
5.电动势的符号是E,国际单位是伏特;是一个标量,但有方向,在电源内部由负极指向正极。
6.电源内阻:电源内部也是由导体组成的,所以也有电阻,这个电阻叫电源内阻。对同一种电池来说,体积越大,电池的容量越大,其内阻越小。电池的内阻在使用过程中变化很大。
【真题分项演练】
(2016·上海高考真题)电源电动势反映了电源把其它形式的能量转化为电能的能力,因此( )
A.电动势是一种非静电力
B.电动势越大,表明电源储存的电能越多
C.电动势的大小是非静电力做功能力的反映
D.电动势就是闭合电路中电源两端的电压
【答案】C
【解析】
电动势在数值上等于非静电力把1C的正电荷在电源内部从负极搬运到正极所做的功,不是一种非静电力,故A错误;电动势是描述电源把其它形式的能量转化为电能本领的物理量,是非静电力做功能力的反映,电动势越大,表明电源将其它形式的能转化为电能的本领越大,故B错误C正确;电源电动势等于电源没有接入电路时两极间的电压,在闭合电路中电源两极间的电压是路端电压,小于电源电动势,故D错误.
【点睛】电动势等于非静电力把1C的正电荷在电源内部从负极搬运到正极所做的功,描述电源把其它形式的能量转化为电能本领的物理量.
【分类过关检测】
一、多选题
1.(2020·莆田华侨中学高二期中)关于电动势下列说法正确的是 :( )
A.电源电动势等于电源正负极之间的电势差
B.用电压表直接测量电源两极得到的电压数值,实际上总略小于电源电动势的准确值
C.电动势是表示电源将其他形式的能转化为电能本领大小的物理量
D.电源电动势总等于内、外电路上的电压之和,所以它的数值与外电路的组成无关
【答案】BCD
【解析】
A.电源正负极之间的电势差为路端电压,电源电动势等于内电压和路端电压之和,外电路断开时,电动势在数值上等于正负极之间的电势差,当外电路接通时,电动势大于正负极之间的电势差,A错误;
B.用电压表直接测量电源两极得到的电压数值,得到的是电压表两端的电压,即路端电压,在数值上总略小于电源电动势的准确值,B正确;
C.电动势是表示电源将其他形式的能转化为电能本领大小的物理量,C正确;
D.电源电动势总等于内、外电路上的电压之和,电动势由电源本身决定,与外电路结构无关,D正确。
故选BCD。
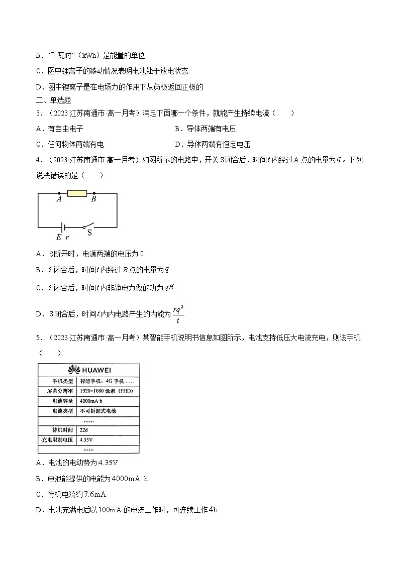
2.(2023·浙江宁波市·高一期末)纯电动汽车使用的能源不是汽油,而是电能,提供电能的是锂离子电池。锂离子电池以碳材料为负极,以含锂的化合物为正极。在充电的过程中,通过化学反应,电池的正极有锂离子生成,锂离子通过电解液运动到电池的负极。负极的碳材料有很多微孔,到达负极的锂离子就嵌在这些微孔中,嵌入的锂离子越多,电池中充入的电荷量也就越多。当汽车开动时,在负极的锂离子又会通过电解液返回正极,回到正极的锂离子越多,则放出的电荷量也就越大。电池放电时能输出的总电荷量叫作电池的容量。单体锂离子电池的容量极为有限,为了满足需要,常用由若干单体锂离子电池构成的电池组。下列说法中正确的是( )
A.“安时”(Ah)或“毫安时”(mAh)是电量的单位
B.“千瓦时”(kWh)是能量的单位
C.图中锂离子的移动情况表明电池处于放电状态
D.图中锂离子是在电场力的作用下从负极返回正极的
【答案】ABC
【解析】
A.安时是电池容量的单位,A正确;
B.千瓦时是能量的单位,B正确;
C.图中箭头向左,表示锂离子从负极向正极移动,处于放电状态,C正确;
D.电场强度方向向右,锂离子带正电向左移动,是在非静电力作用下从负极返回正极,D错误。
故选ABC。
二、单选题
3.(2023·江苏南通市·高一月考)满足下面哪一个条件,就能产生持续电流( )
A.有自由电子 B.导体两端有电压
C.任何物体两端有电 D.导体两端有恒定电压
【答案】D
【解析】
要想产生持续的电流必须要满足两个条件,即有自由电子和有恒定的电压;
A.导体有能自由移动的电荷,不一定能形成电流,导体两端还要存在电压才产生电流。故A错误。
BD.导体两端有电压,则一定能形成电流,但若不是恒定电压,则不会形成持续电流;故B正确,D正确;
C.若物体是绝缘体,则有电压时也不会导电;故C错误;
故选D。
4.(2023·江苏南通市·高一月考)如图所示的电路中,开关闭合后,时间内经过点的电量为。下列说法错误的是( )
A.断开时,电源两端的电压为0
B.闭合后,时间内经过点的电量为
C.闭合后,时间内非静电力做的功为
D.闭合后,时间内内电路产生的内能为
【答案】A
【解析】
A.断开时,电源两端的电压等于电源的电动势,选项A错误,符合题意;
B.闭合后,时间内经过点的电量等于通过A点的电量,即为,选项B正确,不符合题意;
C.闭合后,时间内非静电力将电量为q的电荷由电源的负极移向正极,则做的功为,选项C正确,不符合题意;
D.闭合后,时间内内电路产生的内能为
选项D正确,不符合题意。
故选A。
5.(2023·江苏南通市·高一月考)某智能手机说明书信息如图所示,电池支持低压大电流充电,则该手机( )
A.电池的电动势为
B.电池能提供的电能为
C.待机电流约
D.电池充满电后以的电流工作时,可连续工作
【答案】C
【解析】
A.4.35V为充电的电压,不是该电池的电动势,故A错误;
B.为电量的的单位,所以表示该电池提供的电量,故B错误;
C.由
带入数据得
故C正确;
D.由
得
故D错误。
故选C。
6.(2020·云南省下关第一中学高二月考)下列关于电压、电动势说法正确的是( )
A.电源的电动势与电源的体积和外电路有关
B.电动势是反映电源把其他形式的能转化为电能本领强弱的物理量
C.电压与电动势的单位都是伏特,所以电动势与电压是同一物理量的不同叫法
D.由电动势公式E=可知,电动势的大小,与非静电力所做功的大小成正比
【答案】B
【解析】
A. 电源的电动势与电源的体积和外电路均无关,选项A错误;
B. 电动势是反映电源把其他形式的能转化为电能本领强弱的物理量,选项B正确;
C. 电压与电动势的单位都是伏特,但是电动势与电压有本质的不同,选项C错误;
D. 由电动势公式E=可知,电动势的大小用非静电力的功W与移动电量q的比值来量度,反映电源本身的特性,但是电源把其他形式的能转化为电能越多,即W越大,电动势不一定就越高,选项D错误。
故选B。
7.(2023·四川巴中市·高三一模)电源是将其它形式的能转化成电能的装置,设电源的电动势为E、路端电压为U,I为电源的输出电流,对电源和电路的理解正确的是( )
A.一定是外电路的总电阻
B.电动势的大小等于在电源内部电场力把正电荷从负极送到正极所做的功
C.由电源的输出功率P出=EI-I2r可知,P出随I的增大而减小
D.若外电路为纯电阻电路,且外电阻为R时,有,因此闭合电路欧姆定律实质上是能量守恒定律在闭合电路中的具体体现
【答案】D
【解析】
A.不一定是外电路的总电阻,比如有电动机的电路,故A错误;
B.电动势的大小等于在电源内部非静电力把正电荷从负极送到正极所做的功与所移动电荷量的比值,故B错误;
C.由电源的输出功率
可知, I增大时,P出不一定减小,故C错误;
D.在闭合电路中,非静电力做功等于其他形式转化为内外电路中电能的总和,因此若外电路为纯电阻电路,且外电阻为R时,有,因此闭合电路欧姆定律实质上是能量守恒定律在闭合电路中的具体体现,故D正确。
故选D。
8.(2023·浙江杭州市·高二期中)如图所示,是某实验仪器结构图。下列相关说法正确的是( )
A.此仪器可以测量干电池的电动势
B.金属箔张开过程,电场力一定做负功
C.此仪器用来检测物体是否带电
D.两片金属箔张开时,金属箔可能带异种电荷
【答案】C
【解析】
A.此仪器不能测量干电池的电动势。A错误;
B.金属箔张开过程,金属箔片间的作用力为斥力,电场力做正功。B错误;
CD.此仪器与检测物体接触,如果检测物体带电,则金属箔片因接触而起电,同电相斥而张开。C正确,D错误。
故选C。
9.(2020·淮安市淮安区教师发展中心学科研训处高二期中)如图是一块手机电池的标签(部分参数:电压3.7V,容量550,充电限制电压4.2V),则下列说法正确的是( )
A.电池的电动势为3.7V
B.电池的电动势为4.2V
C.电池的放电电流为550
D.电池产生的电能为550
【答案】A
【解析】
AB.标签参数电压3.7V即为电池的电动势,A正确,B错误;
CD.由标签参数容量q=550指的是电池储存的电荷量,电池的放电电流和外电路有关,无法确定,CD错误。
故选A。
10.(2020·河北武强中学高二月考)铅蓄电池的电动势为2V,下列说法错误的是( )
A.电路中每通过1C电荷量,电源把2J的化学能转化为电能
B.铅蓄电池断开时其两极间的电压为2V
C.铅蓄电池在1s内将2J的化学能转化成电能
D.铅蓄电池将化学能转化为电能的本领比一节干电池(电动势为1.5V)的大
【答案】C
【解析】
AC.由电动势的定义式
可知,电源中每通过1C电量,非静电力做功为2J,电源把2J的化学能转变为电能,不是1s内将2J的化学能转变成电能, C错误A正确;
B.电源未接入电路时两端间的电压等于电动势,即2V,B正确;
D.电动势大,非静电力做功的本领就大,即将其它形式的能转化为电能的本领就大。蓄电池将化学能转变为电能的本领比一节干电池(电动势为1.5V)的大,D正确。
故选C。
11.(2023·浙江省德清县第三中学高二开学考试)用比值法定义物理量是物理学中一种常用方法,以下物理量表达式中不属于比值法定义的是( )
A.电源电动势E B.导体电阻R
C.电容器的电容C D.电势
【答案】C
【解析】
电容C是电容的决定式,不属于比值法定义。
故选C。
12.(2023·宁波市北仑中学高一期中)下列物理量是矢量且用国际单位制表示的是( )
A.速度, B.电流,
C.电场强度, D.电动势,
【答案】C
【解析】
BD.电流和电动势为标量,故BD错误;
A.速度单位中小时为常用单位,故A错误;
C.电场强度为矢量且单位为国际制单位,故C正确。
故选C。
三、填空题
13.(2020·全国高二课时练习)下图是两个电池外壳上的说明文字
某型号进口电池 | 某型号国产电池 |
RECHARGEABLE 1.2V500mAh STANDARD CHARGE 15h at 50mA | GNY0.6(KR-AA) 1.2V 600mAh RECHARGEABLE STANDARD CHARGE 15h at 60mA |
上述进口电池的电动势是____V.上述国产电池最多可放出____mAh的电荷量;若该电池平均工作电流为0.03 A,则最多可使用_____h.
【答案】1.2 600 20
【解析】
由铭牌可知,上述进口电池的电动势是1.2V;上述国产电池最多可放出600mAh的电荷量;若该电池平均工作电流为0.03 A,则最多可使用
14.(2016·全国高二课时练习)下图是两个电池外壳上的说明文字,某型号进口电池的电动势是______伏,国产电池最多可放出______毫安时的电量;国产电池平均工作电流为0.03安,则最多可使用______小时。
【答案】【答题空1】1.2
【答题空2】60
【答题空3】2
【解析】
[1][2]从图中可以看出,两种电池的电动势均为1.2V,进口电池的容量为500mAh,国产电池的容量为60mAh;
[3]当国产电池平均工作电流为0.03A时,有
则最多可使用2h。
四、解答题
15.(2020·全国高二专题练习)移动电话中的锂电池电动势为3.6V,某次通话时,电流为10mA,时间为100s,那么此次通话过程中有多少化学能转化为电能?
【答案】3.6J
【解析】
根据电动势和电流的定义式有:
所以联立有:
答:此次通话过程中有3.6J化学能转化为电能
16.(2020·全国高二课时练习)电源的电动势为3 V,内阻为0.2 Ω,外电路的电阻为1.8 Ω,求:
(1)电路中的电流是多少?
(2)10 s内电流内部的非静电力移送多少库仑的电荷?
(3)10 s内非静电力做了多少功?
【答案】(1)1.5 A (2)15 C (3)45 J
【分析】
根据闭合电路欧姆定律可求得电流;根据Q=IΔt即可求出移送的电荷量;根据W非=ε·q求非静电力做功.
【解析】
(1)由闭合电路欧姆定律:
(2)10 s内电流内部的非静电力移送的电荷为:Q=IΔt=1.5 A×10 s=15 C
(3)根据,可得:W非=ε·q=3×15 J=45 J
【点睛】
本题主要考查了闭合电路欧姆定律及电源电动势的定义式,属于基础题.
第十一讲 电容器的电容-【暑假辅导班】2023年新高二物理暑假精品课程(人教版): 这是一份第十一讲 电容器的电容-【暑假辅导班】2023年新高二物理暑假精品课程(人教版),文件包含第十一讲电容器的电容-暑假辅导班2023年新高二物理暑假精品课程人教版解析版doc、第十一讲电容器的电容-暑假辅导班2023年新高二物理暑假精品课程人教版原卷版doc等2份试卷配套教学资源,其中试卷共54页, 欢迎下载使用。
第四讲 电荷及其守恒定律-【暑假辅导班】2023年新高二物理暑假精品课程(人教版): 这是一份第四讲 电荷及其守恒定律-【暑假辅导班】2023年新高二物理暑假精品课程(人教版)
第十五讲 欧姆定律-【暑假辅导班】2023年新高二物理暑假精品课程(人教版): 这是一份第十五讲 欧姆定律-【暑假辅导班】2023年新高二物理暑假精品课程(人教版),文件包含第十五讲欧姆定律-暑假辅导班2023年新高二物理暑假精品课程人教版解析版doc、第十五讲欧姆定律-暑假辅导班2023年新高二物理暑假精品课程人教版原卷版doc等2份试卷配套教学资源,其中试卷共65页, 欢迎下载使用。

