小学数学苏教版五年级上册二 多边形的面积练习题
展开
这是一份小学数学苏教版五年级上册二 多边形的面积练习题,共3页。试卷主要包含了900公顷=平方千米,一座图书馆的占地约为,比较大小等内容,欢迎下载使用。
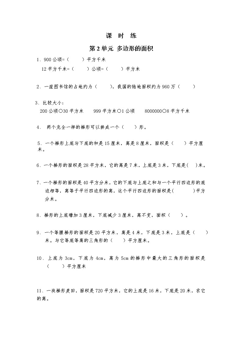
课 时 练第2单元 多边形的面积1、900公顷=( )平方千米 12平方千米=( )公顷=( )平方米 2、一座图书馆的占地约为( ),我国的陆地面积约为960万( ) 3、比较大小: 200公顷○30平方米 999平方米○1公顷 8000000○8平方千米 4、 两个完全一样的梯形可以拼成一个( )形。 5、一个梯形上底与下底的和是15厘米,高是8厘米,面积是( )平方厘米。 6、一个梯形的面积是28平方米,它的高是7米,上底是3米,下底是( )米。 7、一个梯形的面积是40平方分米,它的下底与上底之和与一个平行四边形的底边相等,高等于平行四边形的高,这个平行四边形的面积是( )平方分米。 8、梯形的上底增加3厘米,下底减少3厘米,高不变,面积( )。 9、一个等腰梯形的面积是20平方米,高是4米,下底是3米,上底是( )米。与它等底等高的三角形的( )平方厘米。 10、上底为3cm,下底为4cm,高为5cm的梯形中最大的三角形的面积是( )平方厘米 11、一块梯形麦田,面积是720平方米,它的上底是16米,下底是20米,求它的高。 12、如图所示,梯形的面积是25平方分米,求阴影部分的面积是多少平方分米? 13、用篱笆围成一个梯形养鸡场,一边利用房屋的墙壁,其余的篱笆长是82米,求养鸡场的面积是多少平方米? 14、一个梯形的装饰板,上底6分米,下底10分米,高3分米,两面都要涂油漆,涂油漆的面积是多少? 15、求下面图形的面积。(单位:cm) 答案1、9;1200;120000002、公顷;平方千米3、>;<;=4、平行四边5、606、57、808、不变9、7;6 10、1011、720×2÷(16+20)=40(米)12、25×2÷(4+6)=5(米) 4×5÷2=10(平方米)13、(82-18)×18÷2=576(平方米)14、(6+10)×3÷2×2=48(平方分米)15、10×12-(4+8)×2÷2=108
相关试卷
这是一份小学数学苏教版五年级上册二 多边形的面积优秀同步测试题,共5页。试卷主要包含了选择题,填空题,判断题,解答题等内容,欢迎下载使用。
这是一份【★★★】5年级数学苏教版上册课时练第2单元《多边形的面积》,共3页。
这是一份【★★】5年级数学苏教版上册课时练第2单元《多边形的面积》,共3页。

