化学第三章 铁 金属材料实验活动2 铁及其化合物的性质同步训练题
展开第3章 基因的本质
第1节 DNA是主要的遗传物质
一、选择题
1.噬菌体侵染细菌时,侵入细菌体内的是噬菌体的( )
A.DNA B.蛋白质 C.DNA和蛋白质 D.整个噬菌体
【答案】A
【解析】噬菌体侵染宿主细胞时,蛋白质吸附在细菌外,把DNA注入进去。综上所述,BCD不符合题意,A符合题意。
2.某实验甲组用35S标记的噬菌体侵染32P标记的大肠杆菌,乙组用32P标记的噬菌体侵染35S标记的大肠杆菌,检测子代病毒的放射性情况。下列有关叙述正确的是( )
A.甲组子代有放射性,乙组子代没有放射性
B.甲组子代没有放射性,乙组子代有放射性
C.甲、乙两组子代都有放射性
D.该实验能证明噬菌体的DNA是遗传物质
【答案】C
【解析】甲组用35S标记的噬菌体蛋白质,噬菌体进入大肠杆菌后利用大肠杆菌内被32P标记的核苷酸获得子代病毒DNA,则甲组子代中会有32P的放射性;乙组用32P标记的噬菌体DNA,噬菌体进入大肠杆菌后进行正常复制,则乙组子代中会含有亲本DNA中的32P的放射性。故甲、乙两组子代中均有放射性,A、B选项错误,C选项正确;该实验中,将大肠杆菌也进行了放射性标记,在检测结果上无法体现放射性的来源,故无法证明噬菌体的DNA是遗传物质,D选项错误。
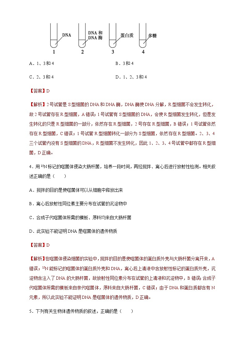
3.在肺炎双球菌的转化实验中,在培养有R型细菌的1、2、3、4四个试管中,依次分别加入从S型活细菌中提取的DNA、DNA和DNA酶、蛋白质、多糖,经过培养,检查结果发现试管内仍然有R型细菌的是( )
A.1、3和4 B.3和4
C.2、3和4 D.1、2、3和4
【答案】D
【解析】2号试管是S型细菌的DNA和DNA酶,DNA酶使DNA分解,R型细菌不会发生转化,故2号试管存在R型细菌,A错误;1号试管有S型细菌的DNA,会使R型细菌发生转化,但是发生转化的只是R型细菌的一部分,依然存在R型细菌,2号存在R型细菌,B错误;1号试管依然存在R型细菌,C错误;1号试管R型细菌转化一部分为S型细菌,依然存在R型细菌。2、3、4三个试管内没有S型细菌的DNA,R型细菌不发生转化,因此1、2、3、4号试管中都存在R型细菌,D正确。
4.用15N标记的噬菌体侵染大肠杆菌,培养一段时间,再经搅拌、离心后进行放射性检测。相关叙述正确的是( )
A.搅拌的目的是使噬菌体可以从细胞中释放出来
B.离心后放射性同位素主要分布在试管的沉淀物中
C.合成子代噬菌体所需的模板、原料均来自大肠杆菌
D.此实验不能证明DNA是噬菌体的遗传物质
【答案】D
【解析】在噬菌体侵染细菌的实验中,搅拌的目的是使噬菌体的蛋白质外壳与大肠杆菌分离开来,A错误;15N能标记的噬菌体的蛋白质外壳和DNA,离心后上清液中含放射性标记的蛋白质外壳,沉淀物含注入了DNA的大肠杆菌,故放射性同位素分布在试管的上清液和沉淀物中,B错误;合成子代噬菌体所需的模板来自亲代噬菌体,原料来自大肠杆菌,C错误;由于DNA和蛋白质都含有N元素,所以此实验不能证明DNA是噬菌体的遗传物质,D正确。
5.下列有关生物体遗传物质的叙述,正确的是( )
A.豌豆的遗传物质主要是DNA
B.人的遗传物质主要分布在染色体上
C.T2噬菌体的遗传物质含有硫元素
D.HIV的遗传物质初步水解产生4种脱氧核苷酸
【答案】B
【解析】豌豆的遗传物质就是DNA,A错误;人的遗传物质主要分布在细胞核中的染色体上,其次是线粒体,B正确;噬菌体的遗传物质是DNA,其元素组成是C、H、O、N、P,不含有硫元素,C错误;HIV的遗传物质是RNA,水解产生4种核糖核苷酸,D错误。
6.下列关于遗传物质探索历程的叙述,正确的是( )
A.若32P标记组的上清液有放射性,则可能原因是搅拌不充分
B.将S型菌的DNA、蛋白质、多糖等物质与R型活菌混合培养,培养基中均有R型菌出现
C.标记噬菌体的方法是分别用含32P和35S的培养基培养噬菌体
D.S型肺炎双球菌是利用宿主细胞中的核糖体合成自身的蛋白质
【答案】B
【解析】若32P标记组的上清液有放射性,可能原因是搅拌时间太早,噬菌体的DNA没有注入细菌,或搅拌时间太迟,细菌已部分裂解,A错误;将S型菌的DNA、蛋白质、多糖等物质与R型活菌混合培养,所有的培养基中均有R型菌出现,而只有加入S型菌的DNA培养基中有S菌出现,B正确;噬菌体是病毒,没有细胞结构,不能在培养基中直接培养,所以标记噬菌体的方法是用含32P和含35S的培养基分别培养细菌,然后再用含32P和含35S的细菌的培养基分别培养噬菌体,C错误;肺炎双球菌属于原核生物,利用自身核糖体合成相应蛋白质,D错误。
7.肺炎双球菌转化实验的部分过程如图所示。下列叙述正确的是( )
A.S型肺炎双球菌的菌落为粗糙的,R型肺炎双球菌的菌落是光滑的
B.S型菌的DNA经加热后失活,因而注射S型菌后的小鼠仍存活
C.从病死小鼠中分离得到的肺炎双球菌只有S型菌而无R型菌
D.该实验未证明R型菌转化为S型菌是由S型菌的DNA引起的
【答案】D
【解析】S型肺炎双球菌的菌落为光滑的,R型肺炎双球菌的菌落是粗糙的,A错误;S型菌的蛋白质经过加热后已经失活,但其DNA经加热后没有失去活性,B错误;S型细菌中的DNA能将部分R性细菌转化为S型细菌,因此从病死小鼠中分离得到的肺炎双球菌有S型菌和R型菌,C错误;该实验证明S型细菌中存在某种转化因子,能将R型细菌转化为S型细菌,但不能证明R型菌转化为S型菌是由S型菌的DNA引起的,D正确。
8.噬菌体在增殖过程中利用的原料是( )
A.噬菌体的核苷酸和氨基酸
B.噬菌体的核苷酸和细菌的氨基酸
C.细菌的核苷酸和氨基酸
D.噬菌体的氨基酸和细菌的核苷酸
【答案】C
【解析】噬菌体是病毒,没有细胞结构,必需在宿主细胞中增殖.合成子代噬菌体DNA和蛋白质的原料-核苷酸和氨基酸都来自细菌,因此选C。
9.在“噬菌体侵染细菌”和“肺炎双球菌转化”实验中,科学家运用科学的思维和方法对遗传物质究竟是什么进行了成功的探索,下列相关叙述正确的是( )
A.两个实验都能证明DNA是主要的遗传物质
B.“噬菌体侵染细菌”实验中,为了将DNA和蛋白质区别开,分别用32P和35S进行标记
C.“噬菌体侵染细菌”实验中,对噬菌体作35S标记时,向培养噬菌体的培养基中加入35S即可
D.“噬菌体侵染细菌”实验中,R型活细菌和DNA混合,R型活细菌都转化成了S型活细菌
【答案】B
【解析】两个实验证明了DNA是遗传物质,不能证明是主要的遗传物质,A错误;为了将DNA和蛋白质区别开,分别用32P标记DNA和用35S标记蛋白质,B正确;培养基不能直接培养噬菌体,C错误;添加DNA的一组,R型活细菌部分转化成了S型活细菌,D错误。
10.下列有关“DNA是生物的主要遗传物质”的叙述,正确的是( )
A.所有生物的遗传物质都是DNA
B.真核生物、原核生物、部分病毒的遗传物质是DNA,少部分病毒的遗传物质是RNA
C.动物、植物、真菌的遗传物质是DNA,除此之外的其他生物的遗传物质是RNA
D.真核生物、原核生物的遗传物质是DNA,其他生物的遗传物质是RNA
【答案】B
【解析】所有具有细胞结构的生物的遗传物质都是DNA,A错误;真核生物、原核生物的遗传物质是DNA,病毒的遗传物质是DNA或RNA,B正确;除了少数病毒的遗传物质是RNA,其余生物的遗传物质均为DNA,C错误;绝大多数病毒的遗传物质也是DNA,D错误。
二、非选择题
11.烟草花叶病毒(TMV)和车前草病毒(HRV)均为能感染烟叶使之出现感染斑的RNA病毒,用石炭酸处理能使蛋白质外壳去掉而只留下RNA,由于两者的亲缘关系较近,能重组其RNA和蛋白质形成类似“杂种”的新品系病毒感染烟叶,请据下图回答问题:
a为TMV的蛋白质感染,b为TMV的RNA感染,c为HRV的蛋白质感染,d为HRV的RNA感染,e为HRV的蛋白质与 TMV的 RNA杂交感染,f为TMV的蛋白质与HRV的RNA杂交感染。
(1)a与b,c与d的结果不同,说明______________。
(2)b与d的结果不同,说明______________。
(3)e中的杂交病毒感染后,在繁殖子代病毒的过程中,合成蛋白质的模板来自_________,合成蛋白质的原料氨基酸由___________提供。
(4)f中的杂交病毒感染后,子代病毒具有来自_________的RNA和来自________的蛋白质。
【答案】(1)RNA是遗传物质,蛋白质不是遗传物质
(2)不同RNA控制合成不同的病毒
(3)TMV的RNA 烟叶细胞
(4)HRV HRV
【解析】(1)根据题意可知,a和c均为病毒的蛋白质感染结果,烟叶均未出现病斑,而b和d均为病毒的RNA感染结果,烟叶均出现了相应的病斑,由此可推知对这两种病毒来说,RNA是遗传物质,蛋白质不是遗传物质。
(2)b和d均为病毒的RNA感染结果,b与d的结果不同,说明不同的RNA,控制合成不同的蛋白质,表现出不同的性状。
(3)e为HRV的蛋白质与 TMV的 RNA杂交感染,烟叶形成的病斑与b(TMV的RNA感染)形成的病斑相同,说明e中的杂交病毒感染后,在繁殖子代病毒的过程中,合成蛋白质的模板来自TMV的RNA;病毒在宿主细胞中合成蛋白质所用的原料氨基酸由宿主细胞(烟叶细胞)提供。
(4)f为TMV的蛋白质与HRV的RNA杂交感染,烟叶形成的病斑与d(HRV的RNA感染)形成的病斑相同,说明f中的子代病毒具有来自HRV的RNA;根据前面分析可知,RNA是病毒的遗传物质,故f中的子代病毒的蛋白质应该是由HRV的遗传物质RNA控制合成的。
12.请利用所给的含有大肠杆菌生长所需各种营养成分的培养基(分别含32P标记的核苷酸和35S标记的氨基酸)、大肠杆菌菌液、T2噬菌体进行实验,证明DNA是遗传物质。
实验过程:
步骤一:分别取等量含32P标记的核苷酸和含35S标记的氨基酸的培养基装入两个相同培养皿中,并编号为甲、乙。
步骤二:在两个培养皿中接入等量的_______________,在适宜条件下培养一段时间。
步骤三:放入等量的_______,培养一段时间,分别获得______和______的噬菌体。
步骤四:用上述噬菌体分别侵染________的大肠杆菌,经短时间保温后,用搅拌器搅拌、放入离心管内离心。
步骤五:检测放射性同位素存在的主要位置。
预测实验结果:
(1)在甲培养皿中获得的噬菌体侵染大肠杆菌,搅拌、离心后结果如_____图。
(2)在乙培养皿中获得的噬菌体侵染大肠杆菌,搅拌、离心后结果如_____图。
【答案】大肠杆菌菌液 T2噬菌体 32P标记 35S标记 未被标记 (1)B (2)A
【解析】(1)把宿主细菌分别培养在含有35S和32P的培养基中,宿主细菌在生长过程中,就分别被35S和32P所标记。
(2)用T2噬菌体分别去侵染被35S和32P标记的宿主细菌。噬菌体在细菌细胞内增殖,裂解后释放出很多子代噬菌体,在这些子代噬菌体中,前者的蛋白质外壳被35S所标记,后者的DNA被32P所标记。
预测结果:由于噬菌体的DNA进入了细菌内部,故用甲培养液培养的结果中上清液(蛋白质外壳)放射性低,沉淀物(被感染的大肠杆菌)放射性高,如B图;由于噬菌体的蛋白质并没有进入细菌内部,而是留在细菌外部,故用乙培养液培养的结果上清液(蛋白质外壳)放射性高,沉淀物(被感染的大肠杆菌)放射性低(沉淀物中有标记的噬菌体,噬菌体在细菌表面还没有侵入),如A图。
高中化学人教版 (2019)必修 第二册第五章 化工生产中的重要非金属元素实验活动5 不同价态含硫物质的转化当堂达标检测题: 这是一份高中化学人教版 (2019)必修 第二册第五章 化工生产中的重要非金属元素实验活动5 不同价态含硫物质的转化当堂达标检测题,共10页。试卷主要包含了单选题,综合题等内容,欢迎下载使用。
高中化学人教版 (2019)必修 第一册第三章 铁 金属材料实验活动2 铁及其化合物的性质课后复习题: 这是一份高中化学人教版 (2019)必修 第一册第三章 铁 金属材料实验活动2 铁及其化合物的性质课后复习题,共6页。试卷主要包含了选择题,非选择题等内容,欢迎下载使用。
高中化学人教版 (2019)必修 第一册实验活动2 铁及其化合物的性质达标测试: 这是一份高中化学人教版 (2019)必修 第一册实验活动2 铁及其化合物的性质达标测试,共5页。试卷主要包含了选择题,非选择题等内容,欢迎下载使用。

