高中第七章 有机化合物第二节 乙烯与有机高分子材料第二课时习题
展开这是一份高中第七章 有机化合物第二节 乙烯与有机高分子材料第二课时习题,共9页。试卷主要包含了下列有关氨的说法正确的是,以下性质不属于铵盐的通性的是,氨气是化学实验室经常制取的气体等内容,欢迎下载使用。
知识点1 氨的性质
1.下列过程没有起到氮的固定作用的是( )
A.N2与O2反应生成NO
B.N2与H2在一定条件下合成氨
C.NH3经催化氧化生成NO
D.豆科植物的根瘤菌将空气中的氮气转化为含氮化合物
答案 C
解析 氮的固定指游离态的氮反应生成化合态的氮,即由N2到含氮化合物。
2.下列有关氨的说法正确的是( )
A.氨属于电解质
B.液氨是纯净物,氨水是混合物
C.氨气遇浓盐酸、浓硫酸、浓硝酸都能产生白烟
D.氨气易液化,所以可用来做喷泉实验
答案 B
解析 氨是非电解质,A错误;浓H2SO4难挥发,C错误;喷泉实验是利用了NH3极易溶于水的性质,D错误。
3.利用如图所示装置,在锥形瓶中,分别加入足量的下列物质,反应后可能产生喷泉的是( )
A.Cu与稀盐酸
B.NaHCO3与NaOH溶液
C.CaCO3与稀硫酸
D.NH4HCO3与稀盐酸
答案 D
解析 根据题意只要能在锥形瓶内反应产生气体,压强大于圆底烧瓶内压强即可,故应选NH4HCO3和稀盐酸。A项中两物质不反应,B项中反应不生成气体,C项生成的CaSO4附着在CaCO3的表面会阻止反应的进行。注意该装置中玻璃导管的作用是使烧瓶内外压强相等。
4.下列关于氨水的说法中,不正确的是( )
A.氨水和液氨不同,氨水是由多种粒子组成的,液氨的组成中只有氨分子
B.氨水中物质的量浓度最大的粒子是NH3·H2O(除水外)
C.氨水显弱碱性,故通常保存在金属容器中
D.在1 ml/L氨水中,NH3·H2O、NHeq \\al(+,4)、NH3的物质的量浓度之和为1 ml/L
答案 C
解析 氨水对许多金属有腐蚀作用,故一般情况下,氨水存放在陶瓷坛、橡皮袋等里面;根据氮原子守恒知:c(NH3·H2O)+c(NHeq \\al(+,4))+c(NH3)=1 ml/L。
5.有关氨气的实验较多,下面对这些实验原理的分析中,正确的是( )
A.氨气极易溶于水,可以用来做喷泉实验
B.氨气的还原性可以解释氨气与氯化氢的反应实验
C.NH3·H2O不稳定,实验室可用NH4Cl和石灰水制取氨气
D.NH3液化时放出大量的热,因而不能用氨作制冷剂
答案 A
解析 NH3与HCl反应为非氧化还原反应,B错误;因NH3易溶于水,实验室制NH3用NH4Cl固体和熟石灰加热,C错误;液氨汽化时,吸收大量热,可用液氨作制冷剂,D错误。
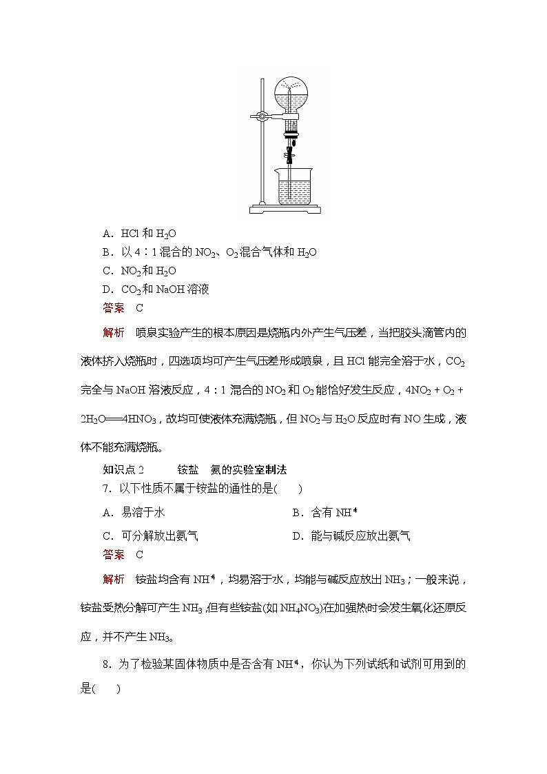
6.如图为中学化学教材上的喷泉实验装置。在烧瓶中充满了干燥气体,胶头滴管及烧杯中分别盛有液体,下列各组中能形成这样的喷泉但液体不能充满烧瓶的是( )
A.HCl和H2O
B.以4∶1混合的NO2、O2混合气体和H2O
C.NO2和H2O
D.CO2和NaOH溶液
答案 C
解析 喷泉实验产生的根本原因是烧瓶内外产生气压差,当把胶头滴管内的液体挤入烧瓶时,四选项均可产生气压差形成喷泉,且HCl能完全溶于水,CO2完全与NaOH溶液反应,4∶1混合的NO2和O2能恰好发生反应,4NO2+O2+2H2O===4HNO3,故均可使液体充满烧瓶,但NO2与H2O反应时有NO生成,液体不能充满烧瓶。
知识点2 铵盐 氨的实验室制法
7.以下性质不属于铵盐的通性的是( )
A.易溶于水 B.含有NHeq \\al(+,4)
C.可分解放出氨气 D.能与碱反应放出氨气
答案 C
解析 铵盐均含有NHeq \\al(+,4),均易溶于水,均能与碱反应放出NH3;一般来说,铵盐受热分解可产生NH3,但有些铵盐(如NH4NO3)在加强热时会发生氧化还原反应,并不产生NH3。
8.为了检验某固体物质中是否含有NHeq \\al(+,4),你认为下列试纸和试剂可用到的是( )
①蒸馏水 ②NaOH溶液 ③红色石蕊试纸 ④蓝色石蕊试纸 ⑤稀硫酸
A.①②④ B.①②③ C.②③ D.①③⑤
答案 B
解析 固体溶于NaOH溶液后,加热,若含有NHeq \\al(+,4),则发生NHeq \\al(+,4)+OH-eq \(=====,\s\up17(△))NH3↑+H2O,NH3能使湿润(用到蒸馏水)的红色石蕊试纸变蓝,故选B。
9.实验室里可按如图所示的装置来干燥、收集气体R,多余的气体R可用水吸收,则气体R是( )
A.HCl B.Cl2 C.CO D.NH3
答案 D
解析 从储气瓶导管长短及防倒吸装置可看出R应是一种比空气密度小,易溶于水的气体,故D选项正确。
10.氨气是化学实验室经常制取的气体。实验室制取氨气通常有两种方法:
①用固体氢氧化钙与氯化铵共热;
②在常温下用固体氢氧化钠与浓氨水反应。
(1)下面的制取装置图中,方法①应选用装置________(填“A”或“B”,下同),方法②应选用装置________。
(2)实验中要干燥氨气,应选用的干燥剂是________。
A.浓硫酸 B.固体氢氧化钠
C.五氧化二磷
(3)检验集气瓶中是否收集满氨气的方法是_________________________。
答案 (1)A B
(2)B
(3)将湿润的红色石蕊试纸靠近集气瓶口,若试纸变蓝,说明NH3已集满(或其他合理答案)
解析 A装置适用于固体与固体加热制气体,B装置适用于液体与固体(或液体)不加热制气体。NH3为碱性气体,只能用碱性干燥剂。检验NH3一般用湿润的红色石蕊试纸。
B篇·综合提升训练
11.氨气是一种重要的工业原料。工业上利用反应3Cl2+2NH3===N2+6HCl检查氯气管道是否漏气。下列说法错误的是( )
A.若管道漏气,遇氨就会产生白烟
B.该反应利用了Cl2的强氧化性
C.该反应属于复分解反应
D.生成1 ml N2有6 ml电子转移
答案 C
解析 此反应存在元素化合价的变化,为氧化还原反应,氧化还原反应不可能为复分解反应,C错误;Cl2在此反应中作氧化剂,体现强氧化性,B正确;反应生成的HCl遇到挥发出来的NH3生成白烟(NH4Cl),A正确;2NH3eq \(――→,\s\up17(-6e-))N2,所以生成1 ml N2将有6 ml电子转移,D正确。
12.下列关于氨与铵盐的叙述中正确的是( )
A.铵盐加热时都能产生NH3,并可以用湿润的红色石蕊试纸检验
B.干燥NH3时,不可以用酸性干燥剂,用中性干燥剂CaCl2即可
C.铵盐作氮肥时,与生石灰混用的效果更好
D.铵盐的物理共性是铵盐都是晶体,都能溶于水
答案 D
解析 选项A,如NH4NO3加热时不产生NH3;选项B,NH3能与CaCl2反应,所以不能用CaCl2干燥NH3;选项C,生石灰与环境中的H2O反应生成Ca(OH)2,Ca(OH)2与铵盐反应生成极易挥发的NH3,从而大大地降低了肥效。
13.氨溶于水得到氨水,氯气溶于水得到氯水,下列关于新制的氨水、氯水的描述中正确的是( )
A.“两水”都是混合物,溶液中含有的粒子种类、数目相同
B.“两水”都有刺激性气味,都能漂白有机色素
C.“两水”中都存在可逆反应
D.“两水”放置时间较久后都会因为相同的原理而变质
答案 C
解析 新制的氯水中存在的微粒(三分子四离子):Cl2、H2O、HClO和Cl-、ClO-、H+、OH-;氨水中存在的微粒(三分子三离子):NH3、H2O、NH3·H2O和NHeq \\al(+,4)、H+、OH-,A错误;氨水无漂白性,B错误;氨溶于水发生反应:NH3+H2ONH3·H2O;氯气溶于水发生反应:Cl2+H2OHClO+HCl,C正确;新制的氯水长时间放置,因HClO发生分解最终形成稀盐酸(化学变化),新制的氨水长时间放置,因NH3易挥发而变稀,但不会变质,D错误。
14.某混合气体中可能含有Cl2、O2、HCl、NH3、NO、NO2中的两种或多种气体。现将此无色透明的混合气体通过浓H2SO4后,体积缩小,把剩余气体排入空气中,很快变成红棕色。对于原混合气体成分的判断正确的是( )
A.肯定有O2
B.肯定没有Cl2、NH3、NO2
C.肯定有NH3、NO、HCl
D.肯定含有NH3和NO
答案 D
解析 无色确定无Cl2、NO2;体积缩小,有NH3无HCl;变红棕色有NO而无O2。
15.下图所示是某同学鉴别NH4HCO3、NH4Cl、KCl三种化肥的过程,其中试剂甲和乙分别可能是( )
A.甲:Ca(OH)2;乙:稀盐酸
B.甲:水;乙:NaOH溶液
C.甲:NaOH溶液;乙:水
D.甲:稀盐酸;乙:NaCl溶液
答案 A
解析 NH4HCO3和NH4Cl能与碱反应产生NH3,所以试剂甲不可能是H2O或稀盐酸,排除B、D;NH4HCO3、NH4Cl中只有NH4HCO3能与稀盐酸反应生成气泡(CO2),故A符合。
16.如图表示A、B、C、D、E五种含氮物质相互转化的关系图。其中A、B、C、D常温下都是气体,B为红棕色,写出A、B、C、D、E的化学式和各步反应的化学方程式。
(1)写出各物质的化学式:
A____________、B____________、C___________、
D____________、E____________。
(2)写出各步反应的化学方程式:
①A→C____________________________________________________。
②D→C____________________________________________________。
③B→E____________________________________________________。
④C→B____________________________________________________。
答案 (1)N2 NO2 NO NH3 HNO3
(2)①N2+O2eq \(=====,\s\up17(放电))2NO
②4NH3+5O2eq \(=====,\s\up17(催化剂),\s\d15(△))4NO+6H2O
③3NO2+H2O===2HNO3+NO
④2NO+O2===2NO2
解析 本题的突破口是B为红棕色气体,B是NO2,C与O2能生成气体B,故C为NO。E在常温下不是气体,故E为HNO3,由图转化关系进一步分析知A为N2,D为NH3。
17.某化学实验小组同学利用以下实验装置制备氨气,并探究氨气的性质(部分仪器已略去)。请回答:
(1)实验室制备氨气的化学方程式为__________________________________。
(2)用装置B收集氨气时,应选择氨气的进气口是________(选填“a”或“b”),并说明选择的理由是________________________________________。
(3)打开装置B中的止水夹c,若观察到烧瓶内产生了红色喷泉,则说明氨气具有的性质是________,________________________。
(4)为防止环境污染,以下装置(盛放的液体均为水)可用于吸收多余氨气的是________(填序号)。
答案 (1)2NH4Cl+Ca(OH)2eq \(=====,\s\up17(△))CaCl2+2NH3↑+2H2O
(2)a 氨气密度比空气密度小
(3)极易溶于水 氨气的水溶液显碱性
(4)②④
解析 (2)氨气比空气的密度小,可用向下排空气法收集,导气管要伸入烧瓶底部。
(3)能形成喷泉,证明氨气极易溶于水,酚酞变红,说明氨气的水溶液显碱性。
(4)①不能使NH3进入瓶中,②、④能防止倒吸,③会发生倒吸。
相关试卷
这是一份人教版 (2019)必修 第二册第二节 乙烯与有机高分子材料第一课时巩固练习,共7页。
这是一份人教版 (2019)必修 第二册第七章 有机化合物第二节 乙烯与有机高分子材料第一课时精练,共8页。
这是一份高中化学人教版 (2019)必修 第二册第二节 乙烯与有机高分子材料第三课时同步训练题,共12页。

