高中物理人教版 (2019)必修 第二册3 向心加速度练习题
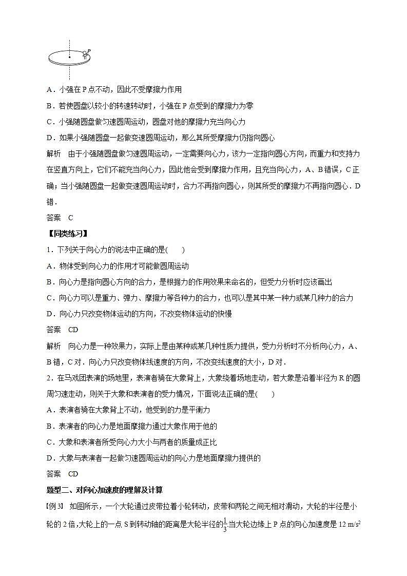
展开6.2 向心力 6.3向心加速度 【学习目标】理解向心力的概念及其表达式的含义.知道向心力的大小与哪些因素有关,并能用来进行计算.3.知道向心加速度和线速度、角速度的关系,能够用向心加速度公式求解有关问题.【知识要点】一、向心力1.定义:物体做匀速圆周运动时所受合力方向始终指向圆心,这个指向圆心的合力就叫做向心力.2.大小:F=mω2r=meq \f(v2,r).3.方向:总是沿半径指向圆心,方向时刻改变.二、向心加速度1.定义:做匀速圆周运动的物体的加速度指向圆心,这个加速度称为向心加速度.2.向心加速度的大小的表达式:a=eq \f(v2,r)=rω2=eq \f(4π2,T2)r=ωv.3.向心加速度的作用:向心加速度的方向始终与线速度的方向垂直,只改变线速度的方向,不改变线速度的大小.4.匀速圆周运动的性质:向心加速度的方向始终指向圆心,方向时刻改变,是一个变加速度,所以匀速圆周运动不是匀变速运动,而是变加速运动.【题型分类】题型一、对向心力的理解例1 关于做匀速圆周运动的物体所受的向心力,下列说法正确的是( )A.因向心力总是沿半径指向圆心,且大小不变,故向心力是一个恒力B.因向心力指向圆心,且与线速度的方向垂直,所以它不能改变线速度的大小C.它是物体所受的合力D.向心力和向心加速度的方向都是不变的解析 做匀速圆周运动的物体所受的向心力是物体所受的合力,由于始终指向圆心,且与线速度垂直,故不能改变线速度的大小,只能改变线速度的方向,向心力虽大小不变,但方向时刻改变,不是恒力,由此产生的向心加速度也是变化的,所以A、D错误,B、C正确.答案 BC例2如图所示,有一个水平大圆盘绕过圆心的竖直轴匀速转动,小强站在距圆心为r处的P点相对圆盘静止.关于小强的受力,下列说法正确的是( )A.小强在P点不动,因此不受摩擦力作用B.若使圆盘以较小的转速转动时,小强在P点受到的摩擦力为零C.小强随圆盘做匀速圆周运动,圆盘对他的摩擦力充当向心力D.如果小强随圆盘一起做变速圆周运动,那么其所受摩擦力仍指向圆心解析 由于小强随圆盘做匀速圆周运动,一定需要向心力,该力一定指向圆心方向,而重力和支持力在竖直方向上,它们不能充当向心力,因此他会受到摩擦力作用,且充当向心力,A、B错误,C正确;当小强随圆盘一起做变速圆周运动时,合力不再指向圆心,则其所受的摩擦力不再指向圆心.D错.答案 C【同类练习】1.下列关于向心力的说法中正确的是( )A.物体受到向心力的作用才可能做圆周运动B.向心力是指向圆心方向的合力,是根据力的作用效果来命名的,但受力分析时应该画出C.向心力可以是重力、弹力、摩擦力等各种力的合力,也可以是其中某一种力或某几种力的合力D.向心力只改变物体运动的方向,不改变物体运动的快慢答案 CD解析 向心力是一种效果力,实际上是由某种或某几种性质力提供,受力分析时不分析向心力,A、B错,C对.向心力只改变物体线速度的方向,不改变线速度的大小,D对.2.在马戏团表演的场地里,表演者骑在大象背上,大象绕着场地走动,若大象是沿着半径为R的圆周匀速走动,则关于大象和表演者的受力情况,下面说法正确的是( )A.表演者骑在大象背上不动,他受到的力是平衡力B.表演者的向心力是地面摩擦力通过大象作用于他的C.大象和表演者所受向心力大小与两者的质量成正比D.大象与表演者一起做匀速圆周运动的向心力是地面摩擦力提供的答案 CD题型二、对向心加速度的理解及计算例3 如图所示,一个大轮通过皮带拉着小轮转动,皮带和两轮之间无相对滑动,大轮的半径是小轮的2倍,大轮上的一点S到转动轴的距离是大轮半径的eq \f(1,3).当大轮边缘上P点的向心加速度是12 m/s2 时,大轮上的S点和小轮边缘上的Q点的向心加速度分别是多少?解析 同一轮子上的S点和P点角速度相同:ωS=ωP,由向心加速度公式a=ω2r可得:eq \f(aS,aP)=eq \f(rS,rP),则aS=aP·eq \f(rS,rP)=12×eq \f(1,3) m/s2=4 m/s2.又因为皮带和两轮之间无相对滑动,所以传动皮带的两轮边缘各点线速度大小相等:vP=vQ.由向心加速度公式a=eq \f(v2,r)可得:eq \f(aP,aQ)=eq \f(rQ,rP).则aQ=aP·eq \f(rP,rQ)=12×eq \f(2,1) m/s2=24 m/s2答案 4 m/s2 24 m/s2【同类练习】如图所示为A、B两物体做匀速圆周运动的向心加速度随半径变化的图像,其中A为双曲线的一个分支,由图可知( )A.A物体运动的线速度大小不变B.A物体运动的角速度大小不变C.B物体运动的角速度大小不变D.B物体运动的角速度与半径成正比答案 AC解析 因为A为双曲线的一个分支,说明a与r成反比,由a=eq \f(v2,r)可知,A物体运动的线速度大小不变,故A对,B错;而OB为过原点的直线,说明a与r成正比,由a=ω2r可知,B物体运动的角速度大小不变,故C对,D错.题型三、圆周运动的动力学问题例4 如图所示,半径为r的圆筒绕竖直中心轴OO′旋转,小物块a靠在圆筒的内壁上,它与圆筒内壁间的动摩擦因数为μ,最大静摩擦力等于滑动摩擦力.现要使a不下落,则圆筒转动的角速度ω至少为( )A.eq \r(μgr) B.eq \r(μg)C.eq \r(\f(g,r)) D.eq \r(\f(g,μr))解析 对物块a受力分析知f=mg,F向=N=mω2r,又由于f≤μN,所以解这三个方程得角速度ω至少为eq \r(\f(g,μr)),D选项正确.【例2】做匀速圆周运动的物体,10 s内沿半径为20 m的圆周运动100 m,试求物体做匀速圆周运动时:(1)线速度的大小;(2)角速度的大小;(3)周期的大小.解析 (1)依据线速度的定义式v=eq \f(Δs,Δt)可得v=eq \f(Δs,Δt)=eq \f(100,10) m/s=10 m/s.(2)依据v=ωr可得ω=eq \f(v,r)=eq \f(10,20) rad/s=0.5 rad/s.(3)T=eq \f(2π,ω)=eq \f(2π,0.5) s=4π s.答案 (1)10 m/s (2)0.5 rad/s (3)4π s【同类练习】如图所示,质量为1 kg的小球用细绳悬挂于O点,将小球拉离竖直位置释放后,到达最低点时的速度为2 m/s,已知球心到悬点的距离为1 m,重力加速度g=10 m/s2,求小球在最低点时对绳的拉力的大小.答案 14 N解析 小球在最低点时做圆周运动的向心力由重力mg和绳的拉力T提供(如图所示),即T-mg=eq \f(mv2,r)所以T=mg+eq \f(mv2,r)=(1×10+eq \f(1×22,1)) N=14 N小球对绳的拉力与绳对小球的拉力是一对作用力和反作用力,所以小球在最低点时对绳的拉力大小为14 N.【成果巩固训练】1.以下关于向心力及其作用的说法中正确的是( )A.向心力既改变圆周运动物体速度的方向,又改变速度的大小B.在物体所受力中,只有指向圆心的力才是向心力C.向心力是按照力的性质命名的D.做匀速圆周运动的物体所受的合外力即为物体的向心力【答案】D【解析】A、向心力的方向与速度方向垂直,不改变速度的大小,只改变速度的方向,故A错误; B、向心力是效果力,不是物体做圆周运动受到的力,匀速圆周运动的物体向心力由合力提供,故BC错误,D正确. 2.荡秋千是人们平时喜爱的一项休闲娱乐活动。如图所示,某同学正在荡秋千,A和B分别为运动过程中的最低点和一个最高点。若忽略空气阻力,则下列说法正确的是( )A.在经过A位置时,该同学处于失重状态B.在B位置时,该同学受到的合力为零C.由A到B过程中,该同学的机械能守恒D.在A位置时,该同学对秋千踏板的压力大于秋千踏板对该同学的支持力【答案】C【解析】A.在A位置时,该同学的加速度竖直向上,处于超重状态,A错误;B.在B位置时,该同学的速度为零,向心力为零,即沿绳子方向的合力为零,其合力等于重力沿圆弧切向分力,不为零,B错误;C.该同学由A到B的过程中,受到重力和拉力,拉力的方向始终与速度方向垂直,拉力不做功,只有重力做功,机械能守恒,C正确;D.根据牛顿第三定律知,在A位置时,该同学对秋千踏板的压力等于秋千踏板对该同学的支持力,D错误。故选C。3.如图所示,把一个小球放在玻璃漏斗中,见动漏斗,可以使小球沿光滑的漏斗壁在某一水平面内做匀速圆周运动.( )A.小球所受合外力沿水平方向B.小球做匀速圆周运动的轨道平面越接近漏斗口,小球所受合外力越大C.小球做匀速圆周运动的轨道平面越接近漏斗口,小球所受合外力越小D.小球做匀速圆周运动的轨道平面越接近漏斗口,小球做圆周运动的线速度越小【答案】A【解析】小球做匀速圆周运动受重力和支持力两个力作用,两个力的合力提供向心力,方向沿水平方向,故A正确.由受力图可知,小球受到的合外力为F合=mgtanθ,则小球做匀速圆周运动的轨道平面越接近漏斗口,小球所受合外力不变,选项BC错误;根据牛顿第二定律得:mgtanθ=m,解得v=,小球做匀速圆周运动的轨道平面越接近漏斗口,轨道半径越大,则线速度越大,故D错误;故选A.4.如图所示,光滑固定的水平圆盘中心有一个光滑的小孔,用一细绳穿过小孔连接质量分别为m1 ,m2;的小球A和B.让两小球同时做圆周运动,B球绕O点做圆锥摆运动,悬线与竖直方向的夹角为,A球在光滑的圆盘面上绕圆盘中心O做匀速圆周运动,两球做圆周运动的角速度相同,OA ,OB的绳长相等,则两球的质量之比为A.1:1 B.1: C.1: D.1:【答案】A【解析】对A球,绳子的拉力提供向心力,所以有对B球,绳子的拉力的分力提供向心力,即联立解得:A.1:1与分析相符,故A项正确;B.1:与分析不符,故B项错误;C.1:与分析不符,故C项错误;D.1:与分析不符,故D项错误。5.如图所示,摩擦轮A和B固定在一起通过中介轮C进行传动,A为主动轮,A的半径为20cm,B的半径为10cm,A、B两轮边缘上的向心加速度之比( )A.1∶1 B.1∶2C.2∶1 D.2∶3【答案】B【解析】AB线速度相等,由向心加速度可知,加速度之比为1:26.一竖直倒立的圆锥筒,筒侧壁倾斜角度α不变.一小球在的内壁做匀速圆周运动,球与筒内壁的摩擦可忽略,小球距离地面的高度为H,则下列说法中正确的是( )A.H越小,小球对侧壁的压力越大B.H越大,小球做圆周运动的线速度越大C.H越小,小球做圆周运动的向心力越小D.H越大,小球做圆周运动的周期越小【答案】BA.对小球受力分析:竖直方向上合力为0:解得:,可知侧壁对小球的支持力不变,根据牛顿第三定律可知小球对侧壁的压力不变,A错误;B.根据牛顿第二定律:变形得:越大,越大,根据方程可知小球线速度越大,动能越大,B正确;C.小球所受向心力恒为不变,C错误;D.根据牛顿第二定律:解得:,越大,越大,根据方程可知周期越大,D错误。故选B。7.在粗糙水平桌面上,长为l=0.2m的细绳一端系一质量为m=2kg的小球,手握住细绳另一端O点在水平面上做匀速圆周运动,小球也随手的运动做匀速圆周运动。细绳始终与桌面保持水平,O点做圆周运动的半径为r=0.15m,小球与桌面的动摩擦因数为,。当细绳与O点做圆周运动的轨迹相切时,则下列说法正确的是( )A.小球做圆周运动的向心力大小为6NB.O点做圆周运动的角速度为C.小球做圆周运动的线速度为2D.小球做圆周运动的轨道半径为m【答案】B【解析】AD.小球做圆周运动的半径如图根据几何关系有则有解得正交分解两式相比解得故AD错误;B.小球和点转动的角速度相同,根据可知故B正确;C.小球做圆周运动的线速度故C错误。故选B。8.一物体沿半径为的圆形轨道在水平面内做匀速圆周运动,线速度为,在点运动方向为正北,经周期运动至点,在点运动方向为正东,如图所示,求:(1)物体从到过程通过的路程和位移.(2)物体运动的角速度和向心加速度的大小.【答案】(1)从A到B的路程为: ,位移为:,方向由A指向B ;(2)物体运动的角速度和向心加速度的大小分别为, .【解析】(1)物体从A到B的过程中路程为:物体从A到B的过程中位移大小为:方向由A指向B.(2)角速度为:向心加速度为:答案:(1) ,方向由A指向B.(2)物体运动的角速度,向心加速度的大小.9.如图所示,用内壁光滑的薄壁细圆管弯成的由半圆形APB(圆半径比细管的内径大得多)和直线BC组成的轨道固定在水平桌面上,已知APB部分的半径R=1.0m,BC段长L=1.5m。弹射装置将一个质量为0.1kg的小球(可视为质点)以v0=3m/s的水平初速度从A点射入轨道,小球从C点离开轨道随即水平抛出,桌子的高度h=0.8m,不计空气阻力,g取,求:(1)小球在半圆轨道上运动时的角速度ω、向心加速度a的大小及圆管在水平方向上对小球的作用力大小;(2)小球落到地面D点时的速度大小。【答案】(1),,;(2)【解析】(1)小球在半圆形管内做匀速圆周运动时,角速度向心加速度大小为根据牛顿第二定律得,圆管对小球的水平作用力大小(2)对于平抛运动过程,根据动能定理得解得10.如图所示,圆形玻璃平板半径为r,一质量为m的小木块放置在玻璃板的边缘,随玻璃板一起绕圆心O在水平面内做匀速圆周运动.玻璃板转动的周期为T.求:(1)木块的角速度大小;(2)木块的线速度大小;(3)木块所受摩擦力的大小.【答案】(1)(2)(3)【解析】(1)根据匀速圆周运动的规律可得木块的角速度大小为(2)木块的线速度大小为(3)木块所受摩擦力提供木块做匀速圆周运动的向心力,有
高中物理人教版 (2019)必修 第二册2 向心力优秀课堂检测: 这是一份高中物理人教版 (2019)必修 第二册2 向心力优秀课堂检测,文件包含62《向心力》分层练习原卷版-人教版高中物理必修二docx、62《向心力》分层练习解析版-人教版高中物理必修二docx等2份试卷配套教学资源,其中试卷共29页, 欢迎下载使用。
高中物理人教版 (2019)必修 第二册第六章 圆周运动2 向心力精练: 这是一份高中物理人教版 (2019)必修 第二册第六章 圆周运动2 向心力精练,共4页。试卷主要包含了2向心力,关于向心力的说法中正确的是等内容,欢迎下载使用。
高中人教版 (2019)3 向心加速度课后练习题: 这是一份高中人教版 (2019)3 向心加速度课后练习题

