山东省菏泽市2022年中考生物试卷及答案
展开山东省菏泽市2022年中考生物试卷
一、单选题
1.随着科技发展,显微镜的功能更完善,操作更加便捷。图一是双目显微镜,在原反光镜的位置换装上照明灯;图二是某同学观察根尖永久玻片标本时看到的物像。下列叙述错误的是( )
A.换装上照明灯有利于对光
B.物像模糊不清时,应调节②
C.要观察成熟区细胞应向上移动玻片标本
D.④处细胞排列紧密,体积较小,细胞核较大
2.2021年12月9日,航天员叶光富在太空中为大家展示了心肌细胞的神奇变化——心肌细胞能自动节律的收缩和舒张。心肌细胞与叶肉细胞共有的结构是( )
①细胞壁 ②细胞膜 ③细胞质 ④细胞核 ⑤线粒体 ⑥叶绿体
A.②③④⑤ B.②③④⑥ C.①②③④ D.②④⑤⑥
3.下列有关细胞分裂、分化和生物体结构层次的描述错误的是( )
A.1表示细胞分裂,使细胞数目增加
B.2处四种组织所有的细胞形态相似,结构和功能相同
C.与棉花植株相比,人体多了4这一结构层次
D.人体结构和功能的基本单位是细胞
4.小华对绿色植物做了归纳总结,你认为下列描述错误的是( )
A.藻类植物大量繁殖是池塘水变绿的主要原因
B.苔藓植物有茎和叶的分化,无真正的根
C.雪松种子外有果皮包被
D.月季可以通过扦插繁殖后代,属于无性生殖
5.冬残奥会的吉祥物是“雪容融”,头顶上有象征吉祥的如意造型以及和平鸽和天坛组成的一圈图案,这是和平友谊的象征,以下关于“鸽”的叙述错误的是( )
A.体温恒定 B.体内有脊柱
C.体表被覆羽毛,前肢变成翼 D.肺和气囊都能进行气体交换
6.下列有关动物的运动和行为的叙述错误的是( )
A.马的奔跑只需运动系统参与就能完成
B.小明手提重物时,肱二头肌和肱三头肌都收缩
C.鸟类的筑巢、求偶、交配、产卵、孵卵、育雏属于先天性行为
D.蚯蚓走迷宫,黑猩猩用树枝取食白蚁属于学习行为
7.某同学,学做饭时,不小心触碰到了热的锅盖,手迅速缩回。下图为缩手反射活动示意图。有关分析错误的是( )
A.1接受刺激后,能产生神经冲动
B.缩手后感到疼痛,痛觉中枢位于大脑皮层
C.缩手反射的反射弧可表示为:5→4→3→2→1
D.缩手反射的神经中枢位于3
8.甲乙两成年人,他们的症状表现如下、甲是幼年时期哪种激素分泌不足引起的( )
患者 | 身高(cm) | 智力 | 生殖器官 |
甲 | 65 | 低下 | 发育不全 |
乙 | 64 | 正常 | 发育正常 |
A.甲状腺激素 B.性激素 C.胰岛素 D.生长激素
9.如图分别是桃花、桃果实的结构示意图。下列有关叙述错误的是( )
A.②中含有花粉,②和③组成雄蕊
B.桃花的主要结构是a和b,属于两性花
C.⑦果肉是由⑥发育而来
D.桃树的受精方式为双受精
10.为探究无机盐对植物生长发育的影响,某兴趣小组取15个烧杯,均分为甲乙丙三组,每组分别倒入等量且适量的土壤浸出液、无土栽培营养液和蒸馏水,再分别把15株生长状况基本相同的油菜幼苗放入烧杯中,在相同且适宜的环境下培养6天。实验开始前和结束时,分别称取植株的重量,计算其重量增加的比例,结果如下表。下列说法错误的是( )
组别 | 培养液 | 增重比例(%) | |||||
植株① | 植株② | 植株③ | 植株④ | 植株⑤ | 平均值 | ||
甲 | 土壤浸出液 | 56 | 52 | 57 | 55 | 59 | 55.8 |
乙 | 无土栽培营养液 | 65 | 63 | 62 | 67 | 65 | 64.6 |
丙 | 蒸馏水 | 33 | 37 | 36 | 31 | 34 | 34.2 |
A.甲、丙两组对照,变量是无机盐
B.每组求平均值,使实验结果更加可靠
C.油菜植株生长最快的是乙组
D.此实验的结论是植物生长发育需要含氮、磷、钾较多的无机盐
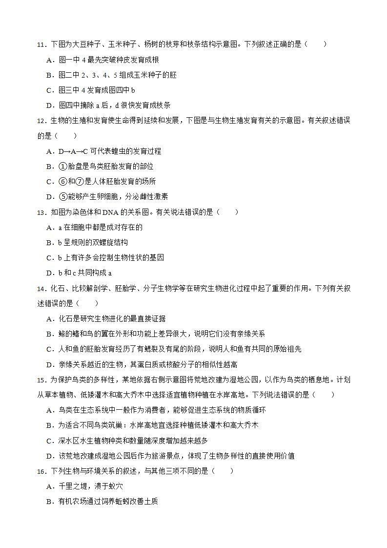
11.下图为大豆种子、玉米种子、杨树的枝芽和枝条结构示意图。下列叙述正确的是( )
A.图一中4最先突破种皮发育成根
B.图二中2、3、4、5组成玉米种子的胚
C.图三中4发育成图四中b
D.图四中摘除a后,d很快发育成枝条
12.生物的生殖和发育使生命得到延续和发展,下图是与生物生殖发育有关的示意图。有关叙述错误的是( )
A.D→A→C可代表蝗虫的发育过程
B.①胎盘是鸟类胚胎发育的部位
C.⑥和⑦是人体胚胎发育的场所
D.⑤能够产生卵细胞,分泌雌性激素
13.如图为染色体和DNA的关系图。有关说法错误的是( )
A.a在细胞中都是成对存在的
B.b呈规则的双螺旋结构
C.b上有许多会控制生物性状的基因
D.b和c共同构成a
14.化石、比较解剖学、胚胎学、分子生物学等在研究生物进化过程中起了重要的作用。下列有关叙述错误的是( )
A.化石是研究生物进化的最直接证据
B.鲸的鳍和鸟的翼在外形和功能上差异很大,说明它们没有亲缘关系
C.人和鱼的胚胎发育经历了有鳃裂及有尾的阶段,说明人和鱼有共同的原始祖先
D.亲缘关系越近的生物,其蛋白质或核酸分子的相似性越高
15.为保护鸟类的多样性,某地依据右侧示意图将荒地改建为湿地公园,以作为鸟类的栖息地。计划从草本植物、低矮灌木和高大乔木中选择适宜植物种植在水岸高地。下列说法错误的是( )
A.鸟类在生态系统中一般作为消费者,能够促进生态系统的物质循环
B.为适合不同鸟类筑巢:水岸高地宜选择种植低矮灌木和高大乔木
C.深水区水生植物种类和数量随深度增加越来越多
D.该荒地改建成湿地公园后作为旅游景点,体现了生物多样性的直接使用价值
16.下列生物与环境关系的叙述,与其他三项不同的是( )
A.千里之堤,溃于蚁穴
B.有机农场通过饲养蚯蚓改善土质
C.地衣能够加速岩石的风化,促进地球土壤层的形成
D.莲藕生长在水中其根状茎和叶柄内部有发达并相通的气腔
17.下列实例与采用的生物技术搭配错误的是( )
A.白酒的生产——发酵技术
B.“试管婴儿”的诞生——克隆技术
C.快速培育无病毒植株——植物的组织培养
D.将人的乳铁蛋白基因移到牛体内,从牛乳中获得人乳铁蛋白——转基因技术
18.下列实验中、所用材料器具不能达到使用目的的是( )
选项 | 实验名称 | 所用材料器具 | 使用目的 |
A | 模拟眼球成像 | 凸透镜 | 模拟眼球的晶状体 |
B | 唾液对淀粉的消化 | 碘液 | 可检测有麦芽糖生成 |
C | 观察花的结构 | 放大镜 | 观察花粉和雌蕊的内部结构 |
D | 观察血液的分层现象 | 5%的柠檬酸钠溶液 | 防止血液凝固 |
A.A B.B C.C D.D
19.生物学是一门以实验为基础的自然科学,下列有关实验的说法错误的是( )
A.图一a、d滴加的液体分别是0.9%的生理盐水和碘液
B.图二的实验结论题:淀粉是光合作用的产物,光是光合作用的必要条件
C.图三的实验现象可证明呼吸作用产生了二氧化碳
D.图四中1是小动脉,2是毛细血管,3是小静脉
20.下列关于人体结构与功能相适应的叙述,错误的是( )
A.皮肤表皮内有丰富的毛细血管,利于调节体温和排泄废物
B.心脏内的房室瓣能防止血液从心室流向心房
C.肺泡壁和肺泡周围的毛细血管壁各由一层上皮细胞构成,利于进行气体交换
D.神经元有许多突起,利于神经元之间建立联系、形成贯通全身的信息传递网络
二、综合题
21.建造塑料大棚生产反季节有机农产品,可以有效促进农民增收。黄瓜为常见的大棚种植蔬菜有清热、解渴、利水、消肿等功效,深受人们的喜爱。图一为黄瓜叶肉细胞内的某些生理活动;图二为黄瓜幼苗放在密闭装置中,连接氧气检测仪,室外培养24小时,测得装置内一昼夜氧气浓度的变化曲线,请据图回答:
(1)图一中②处进行的生理活动是 。
(2)图二中B点和E点时,能不能进行光合作用? 。此时B点和E点氧气浓度既不增加也不减少,原因是 。
(3)图二中CD段氧气浓度增加缓慢,原因是部分气孔关闭,影响了 的吸收。黄瓜一天中积累有机物最多的是 点(填时间)。
(4)为继续探究黄瓜的某种生理活动,设计了如图三所示的实验。按图三所示方式处理,光照6小时后,发现其重量明显减轻,其主要原因是该黄瓜枝条进行了 作用。
22.2022年2月15日,男子单板滑雪大跳台决赛中,中国选手苏翊鸣夺得金牌,成为中国最年轻的冬奥冠军!下图为苏翊鸣进行生理活动的示意图,请据图回答下列问题:
(1)丰盛的午餐为苏翊鸣提供了各种营养物质,食物中的蛋白质在其消化道内被消化的主要部位及终产物分别是 。
(2)营养物质被吸收后,经过心脏四个腔的先后顺序是 (用序号和箭头表示)
(3)在进行男子单板滑雪大跳台决赛时,苏翊鸣俯冲加速,腾空转体1800度,骨骼肌将消耗大量能量,呼吸频率和深度迅速增加,血流速度加快。进行过程a时,肋间肌和膈肌处于 状态。当血液由c→d时,血液的变化是 。
(4)肾单位是肾脏的基本单位,由图中 组成(填序号)苏翊鸣(健康)的尿液与⑧内液体相比,没有 。
(5)苏翊鸣站在领奖台上,当五星红旗在国歌声中冉冉升起的时候,他心湖澎湃,激动万分,这是 共同调节的结果。
23.豚鼠又名荷兰猪,体细胞内有32对染色体,性别决定属于XY型。某科研所在进行豚鼠体色遗传研究时,设计了四对豚鼠交配实验,统计了多胎子代性状及数目(显性基因用B,隐性基因用b表示),如下表所示。请你根据所学知识回答下列问题:
组别 | 亲代(性状) | 子代(只) | ||
雌 | 雄 | 黑色 | 棕色 | |
甲 | 黑色 | 黑色 | 42 | 13 |
乙 | 棕色 | 棕色 | 0 | 52 |
丙 | 棕色 | 黑色 | 26 | 25 |
丁 | 黑色 | 棕色 | 51 | 0 |
(1)豚鼠产生的卵细胞内的染色体组成可表示为 。
(2)根据上表 两组实验,可以判断 是隐性性状。
(3)甲组子代黑色个体理论上基因组成为Bb的豚鼠有 只。
(4)现有一只黑色豚鼠,为判断其基因组成,通常采用与棕色豚鼠杂交,看子代的性状表现及比例。若和上表丙组实验结果相似,则黑色豚鼠的基因组成是 。
(5)丁组亲代再生一只豚鼠,是黑色雄性个体的概率为 。
24.国家主席习近平在第七十五届联合国大会上宣布,中国力争2030年前二氧化碳排放达到峰值,努力争取2060年前实现碳中和目标,体现了大国的责任与担当。下图为某农田生态系统碳循环示意图,其中甲、乙、丙表示生态系统的组成成分,a,b,c,d表示生理过程。请据图回答下列问题:
(1)该生态系统中属于无机环境的是 。
(2)写出鹰处于第四营养级的食物链, 。
(3)图中分解有机物,释放能量的生理过程有 (填字母)。
(4) 是生态系统的主要功能,它们将生态系统的各种成分联系成了一个统一的整体。
(5)该农田生态系统与森林生态系统相比,自我调节能力小,原因是 。
(6)为了尽快实现“碳中和”的奋斗目标,作为中学生,你认为该怎么做?(从减少二氧化碳排放量和增加二氧化碳吸收量两个方面各答一点)。
三、资料分析题
25.病毒没有国界,疫情不分种族,人类是休戚与共的命运共同体。接种新冠疫苗能够筑起群体免疫屏障,截至2022年5月25号我国已经累计免费接种新冠疫苗337472.6万剂次,充分体现了党和国家对人民的关怀。新冠肺炎病毒是由蛋白质外壳和内部的遗传物质组成,其遗传物质是RNA,易发生变异。请回答下列问题:
(1)从传染病的角度分析,新冠肺炎病毒和新冠肺炎病人分别属于 。
(2)自新冠肺炎病毒出现以来,之后又相继出现德尔塔病毒和奥密克戎病毒这些变异毒株,它们是可遗传变异的原因是 。
(3)全民积极多次接种新冠肺炎疫苗,疫苗进入人体后,会刺激淋巴细胞产生更多的 ,属于 免疫。
(4)目前,新冠肺炎疫情防控工作已转为常态化。下列措施中属于切断传播途径的是 (填序号)
①接种疫苗
②戴口罩
③对患者进行隔离治疗
④全员核酸检测
⑤倡导七步洗手法
⑥提倡适当进行体育锻炼
⑦室内定时进行消毒
答案解析部分
1.【答案】D
2.【答案】A
3.【答案】B
4.【答案】C
5.【答案】D
6.【答案】A
7.【答案】C
8.【答案】A
9.【答案】C
10.【答案】D
11.【答案】D
12.【答案】B
13.【答案】A
14.【答案】B
15.【答案】C
16.【答案】D
17.【答案】B
18.【答案】B
19.【答案】C
20.【答案】A
21.【答案】(1)呼吸作用
(2)能;光合作用强度等于呼吸作用的强度
(3)二氧化碳;18
(4)蒸腾
22.【答案】(1)小肠,氨基酸
(2)①→②→④→③
(3)收缩;氧气含量增多,二氧化碳含量减少
(4)⑧⑨⑩;葡萄糖
(5)神经系统和内分泌系统
23.【答案】(1)31条+X
(2)甲丁或丁甲;棕色
(3)28
(4)Bb
(5)100%
24.【答案】(1)乙
(2)甲→昆虫→食虫鸟→鹰
(3)a、c、d
(4)能量流动和物质循环
(5)农田生态系统的生物种类和数量较少,营养结构简单,因此其自动调节能力小
(6)提倡使用节能技术和节能产品;减少生活作息中所耗用的能量(如节约水电、出行时不坐私家车改乘公交车、步行、骑自行车等);植树造林等
25.【答案】(1)病原体、传染源
(2)遗传物质发生了改变
(3)抗体;特异性
(4)②⑤⑦
2023年山东省菏泽市中考生物试卷【附答案】: 这是一份2023年山东省菏泽市中考生物试卷【附答案】,共10页。试卷主要包含了说明等内容,欢迎下载使用。
山东省菏泽市牡丹区中考生物二模试卷 (含答案): 这是一份山东省菏泽市牡丹区中考生物二模试卷 (含答案),共19页。试卷主要包含了选择题,非选择题等内容,欢迎下载使用。
山东省菏泽市东明县中考生物模拟试卷 (含答案): 这是一份山东省菏泽市东明县中考生物模拟试卷 (含答案),共16页。试卷主要包含了选择题,简答题等内容,欢迎下载使用。

