中图版七年级上册第一节 疆域和行政区划优秀课时作业
展开班级 姓名
一、选择题
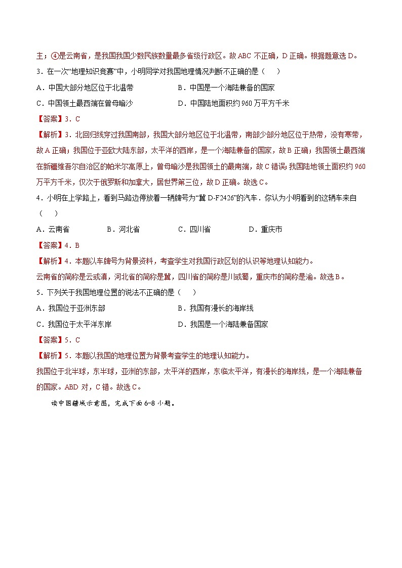
我国疆域辽阔,自然环境多样、文化丰富多彩。读“中国疆域简图”,完成下面1-2小题。
1.关于我国的疆域描述正确的是( )
A.位于北半球,西半球B.是内陆国
C.陆地面积约960万km2D.与印度隔南海相望
2.图中序号分别表示我国四个省级行政区,下列说法正确的是( )
A.①的饮食以麻辣口味为主B.②的民族传统节日是泼水节
C.③冬季漫长,是我国冬季气温最低的省D.④是我国少数民族最多的省份
【答案】1.C 2.D
【解析】1.读图可知,从半球位置看,我国位于东半球、北半球;从海陆位置看我国位于亚洲东部,太平洋西岸,是海陆兼备的大国,我国陆地面积960万平方千米,居世界第三位;印度是我国的陆上邻国,不是与我国隔海相望的国家,故ABD不正确,C正确。根据题意选C。
2.读图可知,①是我国黑龙江省,②是内蒙古自治区,该地区的民族传统节日是那达慕大会,泼水节是傣族的传统节日,位于④省区,③是四川省,简称川或蜀,与陕西省相邻,四川省气候湿热,以麻辣口味为主;④是云南省,是我国我国少数民族数量最多省级行政区。故ABC不正确,D正确。根据题意选D。
3.在一次“地理知识竞赛”中,小明同学对我国地理情况判断不正确的是( )
A.中国大部分地区位于北温带B.中国是一个海陆兼备的国家
C.中国领土最西端在曾母暗沙D.中国陆地面积约960万平方千米
【答案】3.C
【解析】3.北回归线穿过我国南部,我国大部分地区位于北温带,南部少部分地区位于热带,没有寒带,故A正确;我国位于亚欧大陆东部,太平洋的西岸,是一个海陆兼备的国家,故B正确;我国领土最西端在新疆维吾尔自治区的帕米尔高原上,曾母暗沙是我国领土的最南端,故C错误;我国陆地领土面积约960万平方千米,仅次于俄罗斯和加拿大,居世界第三位,故D正确。故选C。
4.小明在上学路上,看到马路边停放着一辆牌号为“冀D-F2426”的汽车.你认为小明看到的这辆车来自( )
A.云南省B.河北省C.四川省D.重庆市
【答案】4.B
【解析】4.本题以车牌号为背景资料,考查学生对我国行政区划的认识等地理认知能力。
云南省的简称是云或滇,河北省的简称是冀,四川省的简称是川或蜀,重庆市的简称是渝。故选B。
5.下列关于我国地理位置的说法不正确的是( )
A.我国位于亚洲东部B.我国有漫长的海岸线
C.我国位于太平洋东岸D.我国是一个海陆兼备国家
【答案】5.C
【解析】5.本题以我国的地理位置为背景考查学生的地理认知能力。
我国位于北半球,东半球,亚洲的东部,太平洋的西岸,东临太平洋,有漫长的海岸线,是一个海陆兼备的国家。ABD对,C错。故选C。
读中国疆域示意图,完成下面6-8小题。
6.下列关于我国地理位置及其优越性的叙述,不正确的是( )
A.我国位于亚洲东部、太平洋西岸
B.我国大部分地区位于热带
C.我国东临太平洋,东部地区雨量充沛,利于农业生产
D.我国领土南北跨纬度大,南北气候差异大,为我国发展农业经济提供了有利条件
7.与我国陆地接壤的一组邻国是( )
A.①②③B.②③④C.③④⑤D.②④⑤
8.关于我国领土四个端点的叙述,正确的是( )
A.最北端有极昼现象B.最东端在台湾省的钓鱼岛
C.最南端气候长夏无冬D.最西端号称“世界屋脊”
【答案】6.B 7.A 8.C
【解析】6.我国位于亚洲东部、太平洋西岸,海陆兼备,故A正确;我国大部分位于北温带,小部分位于热带,故B错误。我国东临太平洋,受来自太平洋湿润气流的影响,东部广大地区雨量充沛,利于农业生产,故C正确。我国领土南北跨纬度近50°,南北气候差异大,为我国发展农业经济提供了有利条件,故D正确。故选B。
7.我国的陆上国界漫长,达2万多千米,与我国接壤的国家有14个,分别是:朝鲜、蒙古、俄罗斯、哈萨克斯坦、吉尔吉斯斯坦、塔吉克斯坦、阿富汗、巴基斯坦、印度、尼泊尔、不丹、缅甸、老挝、越南。读图,图中①是蒙古,②是俄罗斯,③是印度。故选A。
8.我国领土的最北端位于北温带,无极昼极夜现象,故A错误。我国领土最东端是黑龙江与乌苏里江主航道中心线的汇合处,故B错误。我国领土的最南端位于热带,长夏无冬,故C正确。我国领土的最西端是帕米尔高原,世界屋脊是指青藏高原,故D错误。故选C。
2020年春节期间,冠状病毒肺炎疫情让世界都在喊“武汉加油”,也让世界见识了中国的力量。读图,完成下列9-10小题。
9.图中表示武汉所在省区的是( )
A.①B.②C.③D.④
10.春联“苗寨黔山黄果树,酒乡赤水”和“沃野龙江稻谷香,林海雪原”反映的省区分别是( )
A.①②B.①④C.③④D.②④
【答案】9.C 10.D
【解析】本题以新冠肺炎材料为背景,涉及我国的行政区划等知识,考查学生的区域认知、综合思维等地理核心素养。
9.由图可知,①为云南省,②为贵州省,③为湖北省,④为黑龙江省,武汉市湖北的省会城市,故选C。
10.春联“苗寨黔山黄果树,酒乡赤水”和“沃野龙江稻谷香,林海雪原”反映的省区分别是贵州省和黑龙江省,黄果树瀑布是贵州省著名的景观,黑龙江省位于东北平原,以肥沃的黑土著称。故选D。
11.以下词语中,不是表示直辖市的是( )
A.“渝”战愈勇B.“粤”来越好C.“沪”你周全D.“津”字招牌
【答案】11.B
【解析】11.“渝”是重庆市的简称,重庆市是直辖市,A项正确;“粤”是广东省的简称,广东省不是直辖市,B项错误;“沪”是上海市的简称,上海市是直辖市,C项正确;“津”是天津市的简称,天津市是直辖市,D项正确。故选B。
12.结合下图,下列说法错误的是( )
A.丙国是缅甸,与我国云南省接壤
B.晋、冀、鲁、豫四省位于中纬度地区
C.黑河—腾冲一线跨越我国寒温热三带
D.经纬度位置为(23.5°N,110°E)的地方所在的省区是广西壮族自治区
【答案】12.C
【解析】12.腾冲位于我国云南省,由图可知,丙国是位于云南省西部的缅甸,A说法正确;晋是山西省的简称,冀是河北省的简称,鲁是山东省的简称,豫是河南省的简称,由图可知,山西省、河北省、山东省、河南省均位于30°——60°之间的中纬度地区,B说法正确;由图可知,黑河—腾冲一线全部位于北温带,C说法错误;根据图中的经纬网坐标可知,23.5°N,110°E的地理坐标位于广西壮族自治区境内,D说法正确。故选C。
13.中国现行行政区划大致上分为( )
A.省、县、镇三级B.市、区、乡三级
C.市、区、镇三级D.省、区、乡三级
【答案】13.A
【解析】13.本题主要考查学生对我国行政区划的划分的地理认知能力。
行政区划是国家为便于行政管理而分级划分的区域。因此,行政区划亦称行政区域。基本上可划分为省(自治区、直辖市)、县(自治县)、乡(镇,民族乡)。目前,全国共划分为23个省、5个自治区、4个直辖市、2个特别行政区;故选A。
14.我国位于地球上的位置是( )
A.东、北半球B.南、北半球C.东、西半球D.东、南半球
【答案】14.A
【解析】14.我国位于20°W以东、160°E以西,属于东西半球中的东半球;我国位于赤道以北,属于南北半球中的北半球。根据题意,故选A。
15.下列省级行政区域单位与其简称及行政中心的连线,正确的是( )
A.湖北省—鄂—长沙B.广东省—桂—广州
C.湖南—湘—武汉D.江西省—赣—南昌
【答案】15.D
【解析】15.本题以我国省级行政区域单位与其简称及行政中心为背景,涉及不同省级行政区相关知识,主要考查学生的地理认知能力。
湖北省简称鄂,省会城市是武汉,A错;广东省简称粤,省会城市是广州,B错;湖南简称湘,省会城市是长沙,C错;江西省简称赣,省会城市是南昌,D对;故选D。
二、解答题
16.读中国疆域和行政区划图、《边疆行》路线图,以及相关资料答题。
资料速览:
①2020年6月15日晚,在中印边境加勒万河谷地区,印军违背承诺,再次越过实控线非法活动,蓄意发动挑衅攻击,引发双方激烈肢体冲突,造成人员伤亡。从印度和西方媒体报道来看,随着印度同意澳大利亚在今年底正式加入“马拉巴尔2020”演习,这很可能会给美印日澳“四国集团”带来实质性的变化。
②蒙古国向湖北人民、武汉人民捐赠的3万只活羊来了!2020年10月22日,首批捐赠羊只通过我国二连浩特口岸进入我国国境。
③2020年10月23日上午,纪念中国人民志愿军“抗美援朝”出国作战70周年大会,在北京人民大会堂隆重举行。
(1)目前,我国有____个直辖市,其中,纬度位置最高的_________市是中华人民共和国的首都。
(2)我国少数民族约占总人口的8%,主要分布在______、西北、______地区。《边疆行》摄制组采访了我国人口最多的少数民族所在的省级行政区域是:____________。
(3)图中,甲是我国最大岛_____岛;乙是我国领土最南端:______。
(4)我国有_____个陆上邻国,资料中提及的陆上邻国蒙古在图中的数字代号是:____________。
(5)从东、西半球看,我国位于_________。
【答案】16.(1)4 北京
东北 西南(不论顺序) 广西
台湾岛 曾母暗沙
14 ⑦
东半球
【解析】16.我国共有34个省级行政单位,包括23个省、5个自治区、4个直辖市、2个特别行政区。我国共有56个民族,民族分布特点为大杂居、小聚居,相互交错居住,汉族地区有少数民族居住,少数民族地区也有汉族居住,汉族主要分布在我国的中部和东部,少数民族主要分布在西北、西南和东北地区。从东西半球来看,我国位于东半球;从南北半球来看,我国位于北半球。与我国接壤的国家有14个,与我国隔海相望的国家有6个。
(1) 目前我国共有34个省级行政单位,包括23个省、5个自治区、4个直辖市、2个特别行政区。4个直辖市中,纬度位置最高的是北京市,是中华人民共和国的首都。
(2)我国是一个统一的多民族国家,汉族所占人口最多,少数民族约占总人口的8%,主要分布在西南、西北、东北地区。我国人口最多的少数民族是壮族,主要位于广西壮族自治区。
(3) 依据位置,图中甲是我国最大岛台湾岛,是我国最大的岛屿;乙是我国领土最南端曾母暗沙。
(4)我国的陆上国界漫长,达2万多千米,与我国接壤的国家有14个,依据图中位置可知,图⑦为蒙古国。
(5) 从东、西半球看,我国位于东半球;从南、北半球看,我国位于北半球。
17.在我国政区图上,按要求空格内填出相应的名称或简称。
(1)纬度最高的省(区)d__(名称)。
(2)我国面积最大的省(区)b__(名称)。
(3)省(区)f____(行政中心)、省区a____(行政中心)、省(区)m____(名称)、省(区)g____(简称)。
(4)与我国相邻的国家:e__、c______。
(5)我国的四大直辖市分别是北京市、_____、_____、_____。
【答案】17.(1)黑龙江省
新疆维吾尔自治区
兰州 拉萨 四川省 内蒙古
俄罗斯 蒙古国
天津 上海 重庆
【解析】17.本题组主要考查我国省级行政区和邻国的有关知识。要注意,我国有五个省区的简称有两个:四川、云南、贵州、陕西和甘肃。
(1)我国最北端、最东端都位于黑龙江省,所以黑龙江是我国纬度位置最高的省份。
(2)新疆维吾尔自治区是我国面积最大的省区,面积约166万平方千米。
(3)f甘肃省的行政中心是兰州、a西藏自治区的行政中心是拉萨、m是四川省、g是内蒙古自治区,简称内蒙古。
(4)与我国相邻的国家:e是东亚唯一的内陆国--蒙古国、c是世界上面积最大的国家俄罗斯,面积1700多万平方公里。
(5)中国共有省、自治区、直辖市以及特别行政区4种省级行政单位,其中,共有4个直辖市:北京市、上海市、天津市、重庆市。
初中中图版第三节 天气与气候优秀测试题: 这是一份初中中图版第三节 天气与气候优秀测试题,文件包含七年级第三章第三节天气与气候精选练习原卷版doc、七年级第三章第三节天气与气候精选练习解析版doc等2份试卷配套教学资源,其中试卷共18页, 欢迎下载使用。
地理七年级上册第二节 气温和降水精品课后练习题: 这是一份地理七年级上册第二节 气温和降水精品课后练习题,文件包含七年级第三章第二节气温和降水精选练习原卷版doc、七年级第三章第二节气温和降水精选练习解析版doc等2份试卷配套教学资源,其中试卷共18页, 欢迎下载使用。
中图版七年级上册第一节 中国的地势与地形精品当堂检测题: 这是一份中图版七年级上册第一节 中国的地势与地形精品当堂检测题,文件包含七年级第三章第一节中国的地势与地形精选练习原卷版doc、七年级第三章第一节中国的地势与地形精选练习解析版doc等2份试卷配套教学资源,其中试卷共20页, 欢迎下载使用。

