高中地理人教版 (2019)必修 第二册第二节 工业区位因素及其变化教学设计
展开第二节 工业区位因素及其变化
一、工业区位因素
1.工业生产活动的概念
在工厂里,劳动力运用动力(燃料、电能等)和机械设备,将原料制成产品。
2.
工业生产的一般过程(见右图)
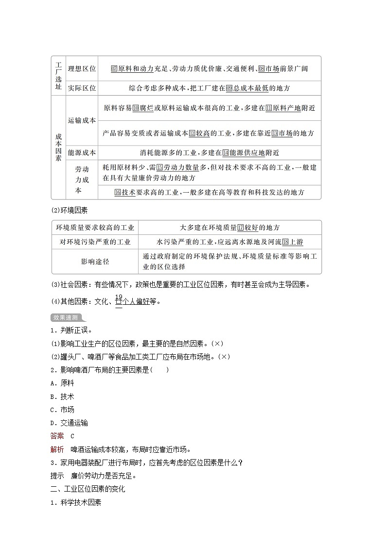
3.工业区位因素类型
(1)自然因素:地形、水源等。
(2)人文因素:经济、环境、政策法规等。
4.主要工业区位因素
(1)经济效益
(2)环境因素
(3)社会因素:有些情况下,政策也是重要的工业区位因素,有时甚至会成为主导因素。
(4)其他因素:文化、个人偏好等。
1.判断正误。
(1)影响工业生产的区位因素,最主要的是自然因素。(×)
(2)罐头厂、啤酒厂等食品加工类工厂应布局在市场地。(×)
2.影响啤酒厂布局的主要因素是( )
A.原料
B.技术
C.市场
D.交通运输
答案 C
解析 啤酒运输成本较高,布局时应靠近市场。
3.家用电器装配厂进行布局时,应首先考虑的区位因素是什么?
提示 廉价劳动力是否充足。
二、工业区位因素的变化
1.科学技术因素
(1)原因:社会的发展和科学技术的进步。
(2)表现:原料、能源等区位因素对工业区位选择的影响逐渐弱化,而交通运输、消费市场等区位因素对工业区位选择的影响日益增强。
(3)影响:随着社会的发展和科学技术的进步,原料对工业区位选择的影响逐渐减弱。此外,船舶的大型化极大地降低了大宗货物的运输成本,对原料消耗大的工业的区位选择逐渐摆脱了原料地的束缚,而转向交通便捷的沿海、沿江港口布局。
2.信息技术和互联网的影响:使工业生产实现了设计与加工的空间分离;在经济全球化的背景下,复杂产品的各种组件可以在全球采购。一些大型工业企业,如汽车制造企业、飞机制造企业,其总部更趋向布局在市场广阔的地方。
3.物流的影响:在发达的物流支撑下,出现了一些完全依托互联网的新型工业企业,其区位选择更看重信息的通达性。
4.工业生产方式的变革的影响:改变了产品形态,降低了产品的运输成本。
5.保鲜、包装、冷藏运输的发展的影响:使本需临近市场的工厂,转而临近优质原料地。
1.判断正误。
(1)不同时期,影响工业区位的主导因素是不断变化的。(√)
(2)随着城市对环境要求越来越高,所有工厂都应迁出城区。(×)
2.目前,我国部分服装厂由沿海向内地转移,主要目的是( )
A.接近原料产地,降低生产成本
B.接近消费市场,降低交易费用
C.接近廉价劳动力丰富的地方,降低生产成本
D.接近高等院校和科研院校,获得技术支持
答案 C
解析 服装厂由沿海经济发达地区向内地经济落后地区转移,主要是为了利用内地丰富而廉价的劳动力资源,从而有效地降低生产成本。
3.我国东南沿海地区的广东、福建等省利于吸引港澳台同胞、海外华人华侨投资建厂的条件是什么?
提示 我国东南沿海地区的广东、福建等省是著名的侨乡,又邻近港澳台,区位条件优越,故有利于吸引港澳台同胞、海外华人华侨投资建厂。
任务探究 工业区位因素
长兴岛位于长江入海口,其南岸的水深12~16米,水情稳定。隶属于中国船舶工业集团公司的江南造船(集团)有限责任公司旧址位于黄浦江畔(图中P处),2008年该企业实现从黄浦江整体搬迁至长兴岛,造船能力超过10万吨级,中船一期、二期造船基地已成为目前世界最大的造船基地。
据此探究下列问题:
(1)简述长兴岛建设造船基地的有利区位条件。
(2)分析江南造船(集团)有限责任公司在旧址发展的限制条件。
(3)若将图中M区规划为海洋装备配套产业基地,你是否赞同?并说明理由。
[成果展示] (1)拥有深水岸线,(水情稳定)港口不淤泥,冬季不封冻;有宽阔平坦的港口建设用地;海陆空交通便利;依托上海,可就近获得钢材供应和技术人才支撑;相关产业集聚,生产协作条件好。
(2)江南造船(集团)有限责任公司旧址位于黄浦江畔,河道较浅,河道与江上桥梁影响了制造船舶的吨位;江南造船(集团)有限责任公司旧址位于上海市中心城区,土地资源有限,限制了造船厂的发展规模。
(3)赞同。理由:与船舶的制造、修理企业距离近,有利于促进企业间交流与合作,形成产业链;扩大了长兴岛的工业规模,增加就业,促进经济发展。
不赞同。理由:没有直接临海临港优势;占用大量城镇、农业和生态用地,导致土地资源紧张,增加生态环境压力。
1.影响工业生产的主要区位因素
2.工业区位选择
(1)对工厂区位进行选择时主要从以下思路分析:
(2)影响工业区位选择的自然因素主要考虑地形(是否平坦、广阔,是否适于建筑)、水源(是否丰富、近便)、原料和燃料(丰富的程度)。
(3)经济因素对工业区位选择的影响主要分析以下几方面:
3.影响工业区位选择的主导因素
不同的工业部门,区位选择时需要考虑的主导因素各不相同,据此可以将工业部门分为不同的区位类型。
4.工业主导区位因素的判断方法
根据工业区位选址的原则判断:花费最低的生产成本,获得最高利润。工业主导区位因素可从工业生产成本投入的角度加以判断,即所需的生产成本中投入越大,其主导地位越强。具体分析如下:
(1)根据生产要素的投入比重,比重最大者为其主导因素。如下图所示:
图中A工业投入比重最大的是电能消耗,则其主导因素为动力;B工业投入比重最大的是廉价劳动力,则其主导因素为劳动力;C工业投入比重最大的是原材料数量,则其主导因素为原料。
为尽可能降低成本,工厂应选在上述主导因素丰富而价优的地区。
(2)根据特定生产环节判断
①运输环节
a.原材料运量大(如制糖业)或不能长途长时间运输(如水产品加工业),则布局于原料地,主导因素为原料。
b.产品运输要求高(如成品油)或产品不便于运输(如玻璃制品)或产品需快速上市(如食品厂),则布局于消费地,主导因素为市场。
②产品研发环节:产品更新换代速度快,研发投入多,主导因素为科学技术。
1890年晚清名臣张之洞创办的汉阳铁厂是中国第一家钢铁联合企业。最初汉阳铁厂的选址在大冶,最后放弃大冶,选在了汉阳。同年张之洞在汉阳创办了湖北枪炮厂。下图为当年汉阳铁厂选址示意图。据此完成(1)~(2)题。
(1)大冶最初吸引汉阳铁厂选址的主导因素是( )
A.技术 B.资源 C.交通 D.劳动力
(2)铁厂最终选址在汉阳的原因主要有( )
①钢铁工业基础雄厚 ②水运发达 ③劳动力廉价 ④接近市场
A.①② B.③④ C.①③ D.②④
科学思维
工业区位因素分析思路
第(1)题,读图可知,大冶附近有大冶铁矿和煤矿,汉阳铁厂选址大冶是为了靠近原料和燃料产地,即其选址的主导因素是资源。第(2)题,图示汉阳临近长江,水运便利;材料中“在汉阳创办了湖北枪炮厂”,则可接近消费市场。
[答案] (1)B (2)D
提升运用能力
九江石化总厂是江西省唯一一家集炼油、化肥、化工为一体的大型石化企业,原油主要来自山东胜利油田及海外进口,炼油厂生产的汽油、柴油主要供应江西省内,厂址选择充分考虑了生态效益和经济效益。下图是九江市略图。据此完成1~2题。
1.根据相关信息判断,九江石化总厂的位置可能位于图中的( )
A.甲地 B.乙地 C.丙地 D.丁地
答案 B
解析 石化工业易产生大气污染和水污染,乙地位于与冬夏季风风向垂直的郊外和河流下游,可以使城区免受大气污染和水污染,最适宜布局石化工业。
2.影响江西省境内建立该炼油厂的主要因素是( )
A.劳动力 B.原料 C.技术 D.市场
答案 D
解析 该炼油厂生产的汽油、柴油主要供应江西省内,故影响其建厂的主要因素是市场。
任务探究 工业区位因素的变化
2016年元月,中央电视台播放了六集大型纪录片《首钢大搬迁》引起了众多观众的追捧和热议,让人们再一次把目光投向了距北京市230千米之外的首钢新厂址——曹妃甸。在这片首钢“新大陆”上,首钢创造了众多的第一,一座现代化的钢铁企业正迅猛崛起。
据此探究下列问题:
(1)首钢从北京整体搬迁到曹妃甸的主要原因是什么?
(2)在曹妃甸新建的首钢更新了大量的现代化生产设备,这说明了什么区位因素的发展变化对工业区位选择的影响?
(3)在曹妃甸新建的首钢与搬迁前的首钢在交通运输条件上有何变化?
[成果展示] (1)首钢是一家大型钢铁生产企业,在其生产过程中,会对首都北京产生巨大的环境污染,且加剧北京的水资源供应紧张等问题。
(2)说明了科技发展对工业区位选择的影响。
(3)搬迁到曹妃甸后,因靠近港口,海运条件比较便利。
1.工业区位因素的变化
2.环境对工业区位选择的影响
环境质量已成为影响工业的一个重要区位因素,不同类型的工业对环境的要求和污染程度不同,其区位选择亦有所差异。
(1)考虑工业的环境要求
(2)考虑污染程度
(3)考虑污染类型
某钢铁厂于19世纪初建在M地;20世纪80年代将炼铁厂从M地迁至N地,炼钢厂仍留在M地,如图所示。该钢铁厂所用的铁矿石一直依赖进口。图中河流可通航。据此完成(1)~(3)题。
(1)该钢铁厂最初选择建在M地的有利条件有( )
①接近燃料地 ②接近铁矿 ③接近消费市场 ④廉价劳动力充足
A.①③ B.③④ C.②④ D.①④
(2)该钢铁厂将炼铁厂迁至N地,可以降低( )
A.燃料运输费用 B.铁矿石运输费用
C.产品运输费用 D.废弃物的排放量
(3)炼铁厂位置的变化,说明( )
A.市场对钢铁工业区位的影响逐渐减弱
B.原料对钢铁工业区位的影响不断增强
C.交通对钢铁工业区位的影响逐渐减弱
D.燃料对钢铁工业区位的影响不断减弱
科学思维
工业区位因素变化的分析思路
第(1)题,读表可知,1800年,钢铁冶炼需要的煤炭多,需要的铁矿相对较少。根据图例,M地接近煤田;该钢铁厂所用的铁矿石一直依赖进口,距铁矿远;临近工业区,接近消费市场;劳动力对钢铁工业布局影响小。第(2)题,N地位于沿海,可以降低铁矿石运输费用。第(3)题,随着经济发展,市场对钢铁工业区位的影响逐渐增强;原料对钢铁工业区位的影响不断减弱;工业向沿海港口迁移,交通条件的影响逐渐增强;燃料对钢铁工业区位的影响减弱。
[答案] (1)A (2)B (3)D
提升运用能力
下图表示我国某工业公司向异国发展的过程。a、b、c三国均为发达国家,第Ⅰ阶段,该公司将国内生产的产品销往a、b、c三国;第Ⅱ阶段,该公司分别在a、b、c三国投资设厂,以避开贸易壁垒。据此完成1~2题。
1.根据生产布局的这种变化推测,该公司在第Ⅰ阶段发展过程中逐渐失去了( )
A.品牌优势 B.成本优势
C.管理优势 D.技术优势
答案 B
解析 读图可知,在第Ⅰ阶段,生产地在中国,中国经济发展水平低,劳动力成本低,但随着中国经济发展水平提高,劳动力成本也会逐渐提高,故成本优势逐渐失去;公司的品牌、管理、技术优势会随着公司的发展壮大而不断增强。
2.一旦关税等贸易壁垒降低,该公司还会继续保持在a、b、c三国的生产布局,因为他们仍然有利于( )
①利用廉价劳动力 ②降低产品运输成本 ③迅速对市场变化作出反应 ④降低原材料消耗
A.①② B.②③ C.③④ D.①④
答案 B
解析 a、b、c三国的劳动力价格高于中国,原材料消耗不会有明显的差异,①④错误;在a、b、c三国生产,可降低产品运输成本,迅速对市场变化作出反应,②③正确。故选B项。
教材活动巧点拨
[教材第64页思考]
思路点拨 影响工业的区位因素,可从自然因素和人文因素两方面分析。除了图中的区位因素外,还有决策者的心理因素和科技因素。
成果展示 略。
[教材第67页活动]
思路点拨 1.分析顺德家具产业兴起的主要区位因素,可结合图文材料中的信息,从产业基础、工人经验、市场、交通等角度分析。
2.顺德家具业高度集聚,可加强各生产环节的信息交流和技术协作,降低生产成本,提高生产效率和利润,形成规模效益;可共用基础设施,节约生产建设投资。
3.专业镇在生产过程中,因分工明确,生产上高度专业化,有利于降低成本,提高效率和利润。
成果展示 1.产业基础好,工人的生产经验丰富;靠近市场,消费市场广阔;交通便利。
2.略。
3.略。
[教材第68页思考]
思路点拨 1.结合图3.23日本主要钢铁工业分布可知,日本早期钢铁工业主要分布在铁矿、煤矿附近,说明影响其分布的主要区位因素是资源、能源。
2.结合图3.23日本主要钢铁工业分布可知,日本现代钢铁工业主要分布在沿海,说明影响其分布的主要区位因素是交通。
成果展示 1.能源、资源。
2.交通。
[教材第69~70页活动]
思路点拨 1.分析首钢选址的区位条件,可从市场、工业基础、技术水平等角度分析。
2.据材料中首都未来发展定位可知,首钢因污染问题严重、工业类型与北京产业结构矛盾突出,促使首钢搬迁出了北京市。
3.据图文材料可知,曹妃甸位于河北唐山市,该地煤铁资源丰富;濒临渤海湾,为天然良港,交通便利,便于原料输入和产品输出。
4.首钢原址位于北京市区,可结合北京市城市结构和自然地理环境特征,进行合理布局,所提建议符合情理即可。
成果展示 1.市场广阔;工业基础好;技术水平较高。
2.首钢搬出北京市的主要原因是:首钢对北京市区造成严重污染;不利于北京市的产业结构调整。
3.煤铁资源丰富;靠近港口,交通便利。
4.略。
地理实践深探索
方向与建议
1.调查当地一家具有一定规模的企业,分析其布局的主要区位因素。
2.分析我国辽中南工业基地形成的主要区位条件。
3.调查政策对当地工业发展的影响。
4.调查当地工业区的环境问题,并分析环境因素对工业的影响。
展示与评价
略。
时间:45分钟 满分:100分
探究点 | 题号 |
工业区位因素 | 1,2,3,5,6,7,10,13 |
工业区位因素的变化 | 4,8,9,11,12,14 |
一、选择题(共12小题,每小题4分,共48分,每小题只有一个选项符合题目要求)
目前,世界上以电压力锅、吹风机等为代表的小家电产品60%以上产自中国,中国已成为全球最主要的小家电生产基地。据此回答1~2题。
1.中国成为世界小家电生产国的最主要原因是( )
A.生产经验丰富 B.市场需求量大
C.工业基础雄厚 D.原材料丰富
答案 B
解析 我国人口数量多,小家电市场需求量大,因此成为世界小家电生产基地。
2.为提高小家电的国际市场竞争力,我国应( )
A.加强核心技术研发 B.提高劳动力素质
C.完善交通运输网 D.拓展国际市场
答案 A
解析 只有加强核心技术研发,才能提高产品竞争力。
19世纪80年代,K公司发明了胶卷,引领摄影行业发生革命性变化,其生产的胶卷曾占有全球70%市场份额。20世纪末,该公司率先发明数码拍照技术,随后因考虑公司转型的风险,数码项目被搁置。进入21世纪以来,随着数码相机摄影的快速普及,该公司于2004年中止了胶卷生产业务。2013年,该公司宣布破产。据此完成3~4题。
3.20世纪末,K公司搁置数码项目的主要原因可能是数码技术( )
A.存在技术缺陷 B.研发费用较高
C.市场推广难度大 D.对胶卷产业冲击大
答案 D
解析 据材料可知,该公司是世界最大的胶卷生产企业,生产数码产品,会对胶卷产业产生较大的冲击,使公司转型存在较大的风险,故D项正确。
4.K公司胶卷产业在摄影领域走向衰落的最主要因素是( )
A.市场 B.技术 C.资金 D.政策
答案 A
解析 随着数码相机摄影的快速普及,不再需要使用胶卷,导致胶卷销售市场萎缩,故A项正确。
1992年8月燕郊经济技术开发区经河北省政府批准成立。1999年12月被省政府批准为省级高新技术产业园区。2010年11月29日,经国务院批准,燕郊高新技术产业园区升级为国家高新技术产业开发区。结合下图完成5~6题。
5.影响燕郊高新区形成的最主要区位因素是( )
A.科技发达 B.市场广阔
C.工业基础好 D.劳动力丰富
答案 A
解析 科学技术是高新技术工业发展的主要区位因素,燕郊高新区距离北京、天津很近,北京和天津高校众多,科技发达,为燕郊高新区的形成提供了技术基础。
6.燕郊高新区适合发展的产业有( )
①信息电子产业 ②电子装配工业 ③生物制药工业 ④新材料工业
A.①②③ B.②③④ C.①③④ D.①②④
答案 C
解析 高新技术产业区主要发展高新技术产业,信息电子产业、生物制药工业、新材料工业属于高新技术产业;电子装配产业属于劳动密集型产业。
读下图,回答7~8题。
7.从图中可知,影响炼铝工业布局的主导因素为( )
A.原料 B.技术 C.动力 D.市场
答案 C
解析 读图可知,炼铝厂分布在水电站、火电站和核电站的周围,影响炼铝工业布局的主导因素为动力。
8.根据图中工业原料的输入可知,对工业布局的影响程度在降低的区位因素是( )
A.原料 B.技术 C.动力 D.市场
答案 A
解析 读图可知,图中炼铝厂的原料都来源于加拿大以外的国家,所以原料对工业的影响程度在逐渐减弱。
重化工企业是工业结构中的重要组成部分。据此回答9~10题。
9.下图中能表示化工厂造成污染的为( )
A.① B.② C.③ D.④
答案 C
解析 化工厂排放废水与废气,造成污染有水体污染与大气污染,符合图中③污染类型,故选C项。
10.化工厂的布局应遵循的原则包括( )
①位于常年盛行风向的下风地带 ②远离水源地及河流上流 ③远离居住区和农田 ④远离居住区但可接近水源地
A.①② B.②③ C.③④ D.①④
答案 A
解析 化工厂有水体污染与大气污染,化工厂的布局应遵循位于常年盛行风向的下风地带,①正确;化工厂的布局应遵循远离水源地及河流上流,②正确。故选A项。
工业4.0的核心就是利用信息通信技术把产品、机器、资源和人有机结合在一起,通过信息通信技术建立一个高度灵活的个性化和数字化的智能制造模式。下图为工业1.0~4.0的发展过程示意图。据此完成11~12题。
11.影响每次工业结构调整升级的关键因素是( )
A.动力的变化 B.政策的支持
C.技术的创新 D.交通的发展
答案 C
解析 读图可知,通过技术创新,引发工业革命,进一步导致工业结构调整升级,故C项正确。
12.下列因素中,最能促进工业4.0模式形成的是( )
A.用户消费的同质化 B.产品销售的灵活化
C.企业类型的多元化 D.市场需求的个性化
答案 D
解析 读图可知,工业4.0时代,产品需求呈现多元化,导致产品由大规模同质性生产转变为个性化定制生产,故D项正确。
二、综合题(共2小题,共52分)
13.阅读图文材料,回答下列问题。(24分)
北京第二热电厂将分散的燃煤小锅炉供热变为集中供热(以燃油为原料),从1980年建成到2009年正式关停,该热电厂担负着中南海等重要部门及北京市老城区的采暖供热任务。在北京市促进文化科技产业发展的大环境下,按照西城叠加式的功能定位与发展要求,由中国华电集团发电运营有限公司下属的北京天宁华韵文化科技有限公司负责建设和运营,力图将原二热打造成为一个有行业创新和前瞻特点的文化金融科技融合发展的园区。2016年,“天宁1号文化科技产业园”一期工程完工。下图甲为北京第二热电厂位置示意图、图乙为电厂烟囱与天宁寺塔景观图。
(1)据材料分析1980年该热电厂建厂的优势区位条件。(8分)
(2)试分析导致该热电厂2009年停产的主要原因。(8分)
(3)试分析打造“天宁1号文化科技产业园”的有利条件。(8分)
答案 (1)该热电厂为中南海等重要部门及北京市老城区供暖供热,有稳定的市场;位于与城市盛行风垂直的郊区,对城区污染较小。
(2)随着北京城市面积扩大,热电厂被城市包围;对北京城区污染越来越大;城区地价上涨,工厂生产成本上升;北京城区交通拥堵,不利于工厂原料的运输;北京产业结构调整和环境保护的需要。
(3)北京文化教育产业发达,有良好的文化氛围;科技水平高;劳动力素质高;政府的大力支持;交通便利。
解析 第(1)题,据材料可知,从市场和环境两方面归纳。第(2)题,从环境保护、国家政策等方面分析。第(3)题,从交通、科技、文化、市场等方面分析。
14.城市经济是一个动态发展的过程。根据图文材料,回答下列问题。(28分)
匹兹堡位于美国五大湖工业区,原为湖畔的小城镇,19世纪中叶后成为美国“钢都”(图一),城市所在地区人口密集、制造业发达。二战后的匹兹堡钢铁工业由于受市场和环境等因素影响,逐渐从辉煌陷入困境。为振兴经济,匹兹堡开始实施“复兴计划”(图二),匹兹堡从一个以钢铁工业为主导的资源型城市逐步转变为以软件、人工智能、生物制药等一系列高技术产业为主导的后工业化城市。
(1)分析19世纪中叶后期匹兹堡成为美国“钢都”的区位优势。(6分)
(2)说明匹兹堡钢铁工业发展壮大的社会经济原因。(8分)
(3)分析二战后匹兹堡钢铁工业发展陷入的主要困境。(6分)
(4)据图二分析匹兹堡经济结构转型成功的主要原因。(8分)
答案 (1)铁矿资源(原料)丰富;煤炭资源(燃料)充足;工业用水充足;消费市场广阔;水陆交通便利;移民创业意识强。
(2)交通不断改善,使原料与产品运输效率不断提升,市场不断扩大;外来人口迁入,使劳动力大量增加;城市商业不断发展,拉动钢铁消费;农业基础不断巩固,推动工业化进程加快。
(3)资源价格上涨;环境污染重;世界性钢铁过剩;新技术(新兴产业)的冲击;生产结构单一;运费价格高涨;资本利润下降。
(4)实行差异化发展,发挥比较优势;调整产业结构,发展高技术工业和第三产业;大力发展科技,提供人才与技术支持;治理大气污染,改善城市环境;政府提供支持,实现工人再就业;提供就业机会。
解析 第(1)题,根据图文资料,匹兹堡附近铁矿资源丰富,靠近原料产地;附近煤炭资源充足,靠近燃料产地;有五大湖提供丰富的淡水,工业用水充足;位于东北部地区,消费市场广阔;水陆交通便利;移民创业意识强,有利于钢铁工业发展。第(2)题,从推动钢铁工业发展的各方面因素回答。如交通、市场、劳动力、农业基础等。第(3)题,二战后,匹兹堡资源价格上涨,环境污染重;世界性钢铁过剩;新技术、新兴产业的冲击;传统工业区生产结构单一,产品运费价格高涨,资本利润下降,所以衰落。第(4)题,根据图二,匹兹堡转型过程中,实行差异化发展,调整产业结构,发展高技术工业和第三产业;大力发展科技,提供人才与技术支持;治理大气污染,改善城市环境;政府提供支持,实现工人再就业,提供就业机会,所以转型成功。
人教版 (2019)必修 第二册第二节 工业区位因素及其变化教案设计: 这是一份人教版 (2019)必修 第二册第二节 工业区位因素及其变化教案设计,共4页。教案主要包含了教学目标,教学重难点,教学过程,合作探究,自主学习,教师点拨,作业布置等内容,欢迎下载使用。
地理第二节 工业区位因素及其变化教案: 这是一份地理第二节 工业区位因素及其变化教案,共4页。教案主要包含了教学课题,教学重点,教学难点,教学方法,教学过程,导入新课,自主学习,课堂检测等内容,欢迎下载使用。
高中地理人教版 (2019)必修 第二册第三节 服务业区位因素及其变化教学设计: 这是一份高中地理人教版 (2019)必修 第二册第三节 服务业区位因素及其变化教学设计,共15页。教案主要包含了服务业区位因素,服务业区位因素的变化等内容,欢迎下载使用。

