还剩16页未读,
继续阅读
人教版高考物理一轮复习第13章热学第2讲固体液体和气体含答案
展开
第2讲 固体、液体和气体
授课提示:对应学生用书第242页
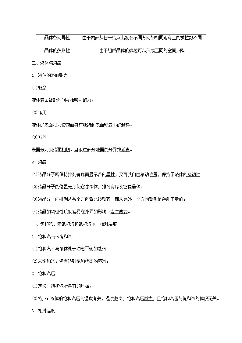
一、晶体、非晶体、晶体的微观结构
1.晶体与非晶体
分类
比较
晶体
非晶体
单晶体
多晶体
外形
规则
不规则
熔点
确定
不确定
物理性质
各向异性
各向同性
原子排列
有规则,但多晶体每个晶粒间的排列无规则
无规则
形成与转化
有的物质在不同条件下能够形成不同的形态,同一物质可能以晶体和非晶体两种不同的形态出现,有些非晶体在一定条件下也可转化为晶体
典型物质
石英、云母、食盐、硫酸铜
玻璃、蜂蜡、松香
2.晶体的微观结构
(1)晶体的微观结构特点:组成晶体的物质微粒有规则地、周期性地在空间排列。
(2)用晶体的微观结构解释晶体的特点
现象
原因
晶体有规则的外形
由于内部微粒有规则的排列
晶体各向异性
由于内部从任一结点出发在不同方向的相同距离上的微粒数不同
晶体的多形性
由于组成晶体的微粒可以形成不同的空间点阵
二、液体与液晶
1.液体的表面张力
(1)概念
液体表面各部分间互相吸引的力。
(2)作用
液体的表面张力使液面具有收缩到表面积最小的趋势。
(3)方向
表面张力跟液面相切,且跟这部分液面的分界线垂直。
2.液晶
(1)液晶分子既保持排列有序而显示各向异性,又可以自由移动位置,保持了液体的流动性。
(2)液晶分子的位置无序使它像液体,排列有序使它像晶体。
(3)液晶分子的排列从某个方向看比较整齐,而从另外一个方向看则是杂乱无章的。
(4)液晶的物理性质很容易在外界的影响下发生改变。
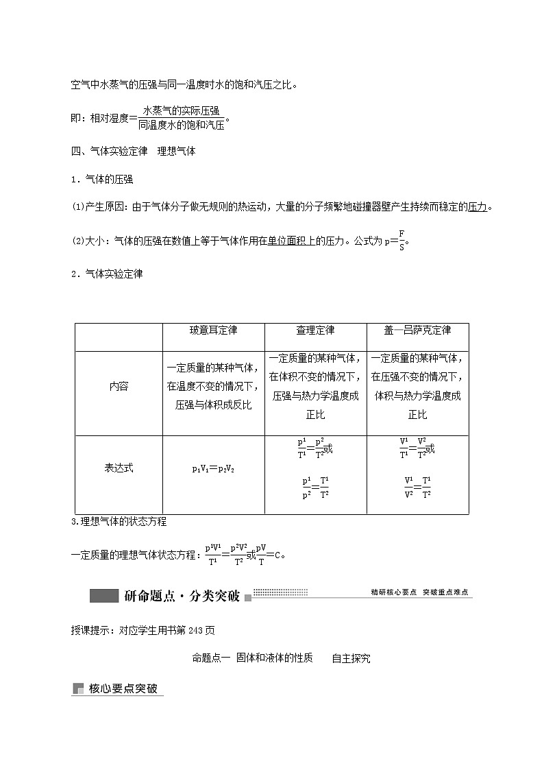
三、饱和汽、未饱和汽和饱和汽压 相对湿度
1.饱和汽与未饱和汽
(1)饱和汽:与液体处于动态平衡的蒸汽。
(2)未饱和汽:没有达到饱和状态的蒸汽。
2.饱和汽压
(1)定义:饱和汽所具有的压强。
(2)特点:液体的饱和汽压与温度有关,温度越高,饱和汽压越大,且饱和汽压与饱和汽的体积无关。
3.相对湿度
空气中水蒸气的压强与同一温度时水的饱和汽压之比。
即:相对湿度=。
四、气体实验定律 理想气体
1.气体的压强
(1)产生原因:由于气体分子做无规则的热运动,大量的分子频繁地碰撞器壁产生持续而稳定的压力。
(2)大小:气体的压强在数值上等于气体作用在单位面积上的压力。公式为p=。
2.气体实验定律
玻意耳定律
查理定律
盖—吕萨克定律
内容
一定质量的某种气体,在温度不变的情况下,压强与体积成反比
一定质量的某种气体,在体积不变的情况下,压强与热力学温度成正比
一定质量的某种气体,在压强不变的情况下,体积与热力学温度成正比
表达式
p1V1=p2V2
=或
=
=或
=
3.理想气体的状态方程
一定质量的理想气体状态方程:=或=C。
授课提示:对应学生用书第243页
自主探究
1.晶体和非晶体
(1)单晶体具有各向异性,但不是在各种物理性质上都表现出各向异性。
(2)只要是具有各向异性的物体必定是晶体,且是单晶体。
(3)只要是具有确定熔点的物体必定是晶体,反之,必是非晶体。
(4)晶体和非晶体在一定条件下可以相互转化。
2.液体表面张力
形成原因
表面层中分子间的距离比液体内部分子间的距离大,分子间的相互作用力表现为引力
表面特性
表面层分子间的引力使液面产生了表面张力,使液体表面好像一层绷紧的弹性薄膜,分子势能大于液体内部的分子势能
表面张力
的方向
和液面相切,垂直于液面上的各条分界线
表面张力
的效果
表面张力使液体表面具有收缩趋势,使液体表面积趋于最小,而在体积相同的条件下,球形的表面积最小
1.下列说法正确的是( )
A.单晶体有确定的熔点,多晶体没有确定的熔点
B.不浸润现象说明固体分子对液体分子的吸引力小于液体分子之间的吸引力
C.液晶像液体一样具有流动性,而其光学性质与某些多晶体相似,具有各向同性
D.若附着层的液体分子比液体内部的分子分布稀疏,则液体和固体之间表现为浸润
解析:单晶体和多晶体都有确定的熔点,故A错误;不浸润现象说明固体分子对液体分子的吸引力小于液体分子之间的吸引力,故B正确;液晶的光学性质与某些单晶体相似,具有各向异性,故C错误;若附着层的液体分子比液体内部的分子分布稀疏,分子间表现为引力,所以液体与固体之间表现为不浸润,故D错误。
答案:B
2.(多选)以下对固体和液体的认识正确的有( )
A.烧热的针尖接触涂有蜂蜡薄层的云母片背面,熔化的蜂蜡呈椭圆形,说明蜂蜡是晶体
B.液体与固体接触时,如果附着层内分子比液体内部分子稀疏,表现为不浸润
C.影响蒸发快慢以及人们对干爽与潮湿感受的因素是空气中水蒸气的压强与同一气温下水的饱和汽压的差距
D.液体汽化时吸收的热量等于液体分子克服分子引力而做的功
解析:烧热的针尖接触涂有蜂蜡薄层的云母片背面,熔化的蜂蜡呈椭圆形,说明云母片是晶体,故A错误。液体与固体接触时,如果附着层内分子比液体内部分子稀疏,分子力为引力,表现为不浸润,故B正确。影响蒸发快慢以及影响人们对干爽与潮湿感受的因素是空气的相对湿度B=×100%,即空气中水蒸气的压强与同一温度下水的饱和汽压的差距,故C正确。液体汽化时,液体分子离开液体表面成为气体分子,要克服其他液体分子的吸引而做功,因此要吸收能量,液体汽化过程中体积增大很多,体积膨胀时要克服外界气压做功,即液体的汽化热与外界气体的压强有关,且也要吸收能量,故D错误。
答案:BC
3.(多选)下列说法正确的是( )
A.蔗糖受潮后粘在一起形成糖块,粘在一起的糖块是非晶体
B.固体可以分为晶体和非晶体两类,有些晶体在不同方向上的导热性能不同
C.有的物质在不同的条件下能够生成不同的晶体,是因为组成它们的微粒能够按照不同规则在空间分布
D.在合适的条件下,某些晶体可以转化为非晶体,某些非晶体也可以转化为晶体
解析:蔗糖受潮后会粘在一起形成糖块,该糖块是多晶体,故A错误;固体可以分为晶体和非晶体两类,有些晶体在不同方向上具有各向异性,例如具有不同的导热性能,故B正确;有些物质在不同条件下能生成不同的晶体,是因为组成它们的微粒能够按照不同的规则在空间分布,例如:金刚石和石墨都是由碳元素构成的,它们有不同的点阵结构,故C正确;在合适的条件下,某些晶体可以转变为非晶体,某些非晶体也可以转变为晶体,例如天然石英是晶体,熔融过的石英却是非晶体,把晶体硫加热熔化(温度超过300 ℃)再倒进冷水中,会变成柔软的非晶体硫,再过一段时间又会转化为晶体硫,故D正确。
答案:BCD
自主探究
1.气体压强产生的原因
分子热运动不断撞击容器壁(或者假想气壁),形成对器壁各处均匀、持续的压力,作用在器壁单位面积上的压力叫作气体的压强。
2.气体压强的决定因素
压强与分子热运动速度以及撞击频率有关,从宏观上取决于气体的温度和体积。从微观上取决于分子的平均动能和分子的密集程度。
3.气体压强计算的两类模型
(1)活塞模型
图甲和图乙是最常见的封闭气体的两种方式。其基本的方法就是先对“活塞”进行受力分析,然后根据平衡条件或牛顿第二定律列方程。
①图甲中活塞的质量为m,活塞横截面积为S,外界大气压强为p0。由于活塞处于平衡状态,所以p0S+mg=pS,则气体的压强为p=p0+。
②图乙中的液柱也可以看成一个活塞,由于液柱处于平衡状态,所以pS+mg=p0S,则气体压强为p=p0-=p0-ρgh。
③如图丙所示,汽缸固定在平板车上,质量为m的活塞将气体封闭在汽缸内,已知外界大气压强为p0,活塞横截面积为S,不计活塞与汽缸壁间的摩擦,当小车和汽缸以相同的加速度a沿水平方向运动时,则汽缸内气体的压强为p=p0+。
(2)液柱模型
如图丁所示,U形管竖直放置。根据帕斯卡定律可知,同一液体中的相同高度处压强一定相等。所以气体B和A的压强关系可由图中虚线所示的等高线联系起来,则有
pB+ρgh2=pA
而pA=p0+ρgh1
所以气体B的压强为
pB=p0+ρg(h1-h2)。
4.若已知大气压强为p0,在图中各装置均处于静止状态,图中液体密度均为ρ,求被封闭气体的压强。
解析:在图甲中,以高为h的液柱为研究对象,由二力平衡得pAS+ρghS=p0S,所以p甲=pA=p0-ρgh;
在图乙中,以B液面为研究对象,由平衡方程F上=F下有pAS+ρghS=p0S,得p乙=pA=p0-ρgh;
在图丙中,仍以B液面为研究对象,有pA+ρghsin 60°=pB=p0,所以p丙=pA=p0-ρgh;
在图丁中,以液面A为研究对象,由二力平衡得p丁S=(p0+ρgh1)S,所以p丁=p0+ρgh1;
在图戊中,从开口端开始计算:右端为大气压p0,同种液体同一水平面上的压强相同,所以b气柱的压强为pb=p0+ρg(h2-h1),而a气柱的压强为pa=pb-ρgh3=p0+ρg·(h2-h1-h3)。
答案:甲:p0-ρgh 乙:p0-ρgh 丙:p0-ρgh 丁:p0+ρgh1 戊:pa=p0+ρg(h2-h1-h3) pb=p0+ρg(h2-h1)
5.(1)如图所示,一个横截面积为S的圆筒形容器竖直放置,金属圆板A的上表面是水平的,下表面是倾斜的,下表面与水平面的夹角为θ,圆板质量为m,不计圆板与容器内壁之间的摩擦。若大气压强为p0,则封闭在容器内的气体的压强为多少?
(2)如图,两个汽缸的质量均为M,内部横截面积均为S,两个活塞的质量均为m,左边的汽缸静止在水平面上,右边的活塞和汽缸竖直悬挂在天花板下。两个汽缸内分别封闭有一定质量的空气A、B,大气压为p0,不计活塞与汽缸壁之间的摩擦,求封闭气体A、B的压强各多大?
(3)如图所示,光滑水平面上放有一质量为M的汽缸,汽缸内放有一质量为m的可在汽缸内无摩擦滑动的活塞,活塞面积为S。现用水平恒力F向右推汽缸,最后汽缸和活塞达到相对静止状态,求此时缸内封闭气体的压强p。(已知外界大气压为p0)
解析:(1)活塞在竖直方向上受力平衡,如图(a)所示,列平衡方程有
mg+p0S=p·cos θ,
则p=p0+。
(2)题图甲中选活塞为研究对象,受力分析如图(b)所示,有
pAS=p0S+mg,
得pA=p0+。
题图乙中选汽缸为研究对象,受力分析如图(c)所示,有p0S=pBS+Mg,
得pB=p0-。
(3)选取汽缸和活塞整体为研究对象,
相对静止时有F=(M+m)a,
再选活塞为研究对象,根据牛顿第二定律有
pS-p0S=ma,
解得p=p0+。
答案:(1)p0+ (2)p0+ p0-
(3) p0+
方法技巧
求解压强问题常见的4种方法
———————————————————————
(1)液片法:选取假想的液体薄片(自身重力不计)为研究对象,分析液片两侧受力情况,建立平衡方程,求得气体的压强。
(2)力平衡法:选取与气体接触的液柱(或活塞)为研究对象进行受力分析,得到液柱(或活塞)的受力平衡方程,求得气体的压强。
(3)等压面法:在连通器中,同一种液体(中间不间断)同一深度处压强相等。
(4)牛顿第二定律法:选取与气体接触的液体(或活塞)为研究对象,进行受力分析,利用牛顿第二定律列方程求解。
师生互动
1.理想气体
(1)宏观上讲,理想气体是指在任何条件下始终遵守气体实验定律的气体,实际气体在压强不太大、温度不太低的条件下,可视为理想气体。
(2)微观上讲,理想气体的分子间除碰撞外无其他作用力,分子本身没有体积,即它所占据的空间认为都是可以被压缩的空间。
2.理想气体状态方程与气体实验定律的关系
=
3.三个重要的推论
(1)查理定律的推论:Δp=ΔT。
(2)盖—吕萨克定律的推论:ΔV=ΔT。
(3)理想气体状态方程的推论:=++…。
“单独气体”气体实验定律的应用
[典例1] (2020·高考全国卷Ⅲ) 如图,两侧粗细均匀、横截面积相等、高度均为H=18 cm的U型管,左管上端封闭,右管上端开口。右管中有高h0=4 cm 的水银柱,水银柱上表面离管口的距离l=12 cm。管底水平段的体积可忽略。环境温度为T1=283 K,大气压强p0=76 cmHg。
(1)现从右侧端口缓慢注入水银(与原水银柱之间无气隙),恰好使水银柱下端到达右管底部。此时水银柱的高度为多少?
(2)再将左管中密封气体缓慢加热,使水银柱上表面恰与右管口平齐,此时密封气体的温度为多少?
[解析] (1)设密封气体初始体积为V1,压强为p1,左、右管的横截面积均为S,密封气体先经等温压缩过程体积变为V2,压强变为p2。由玻意耳定律有
p1V1=p2V2,①
设注入水银后水银柱高度为h,水银的密度为ρ,按题设条件有
p1=p0+ρgh0,②
p2=p0+ρgh,③
V1=(2H-l-h0)S,V2=HS,④
联立①②③④式并代入题给数据得
h=12.9 cm。⑤
(2)密封气体再经等压膨胀过程体积变为V3,温度变为T2,由盖—吕萨克定律有
=,⑥
按题设条件有
V3=(2H-h)S,⑦
联立④⑤⑥⑦式并代入题给数据得
T2=363 K⑧
[答案] (1)12.9 cm (2)363 K
“关联气体”气体实验定律的应用
[典例2] 如图所示,有两个不计质量和厚度的活塞M、N,将两部分理想气体A、B封闭在绝热汽缸内,温度均是27 ℃。M活塞是导热的,N活塞是绝热的,均可沿汽缸无摩擦地滑动,已知活塞的横截面积均为S=2 cm2,初始时M活塞相对于底部的高度为h1=27 cm,N活塞相对于底部的高度为h2=18 cm。现将一质量为m=1 kg的小物体放在M活塞的上表面上,活塞下降。已知大气压强为p0=1.0×105 Pa。(取g=10 m/s2)
(1)求下部分气体的压强;
(2)现通过电热丝对下部分气体进行缓慢加热,使下部分气体的温度变为127 ℃,求稳定后活塞M、N距离底部的高度。
[解析] (1)设末状态下部分气体的压强为p,以两个活塞和重物作为整体进行受力分析得
pS=mg+p0S,
得p=p0+=1.5×105 Pa。
(2)对下部分气体进行分析,初状态压强为p0,体积为h2S,温度为T1,末状态压强为p,体积设为h3S,即N活塞相对底部的高度为h3,温度为T2。
由理想气体状态方程可得=,
得h3=h2=16 cm,
对上部分气体进行分析,根据玻意耳定律可得
p0(h1-h2)S=pLS,
得L=6 cm,
故此时活塞M距离底部的高度为
h4=16 cm+6 cm=22 cm。
[答案] (1)1.5×105 Pa (2)22 cm 16 cm
“变质量”问题气体实验定律的应用
[典例3] (2021·河南郑州质检)如图所示为喷洒农药用的某种喷雾器。其药液桶的总容积为15 L,装入药液后,封闭在药液上方的空气体积为2 L,打气筒活塞每次可以打进1 atm、150 cm3的空气,忽略打气和喷药过程气体温度的变化。
(1)若要使气体压强增大到2.5 atm,应打气多少次?
(2)如果压强达到2.5 atm时停止打气,并开始向外喷药,那么当喷雾器不能再向外喷药时,桶内剩下的药液还有多少升?
[解析] (1)设应打气n次,初态为:
p1=1 atm,V1=150 cm3·n+2 L=0.15n L+2 L;
末态为:p2=2.5 atm,V2=2 L。
根据玻意耳定律得p1V1=p2V2,
解得n=20。
(2)由题意可知p2′=1 atm,
根据玻意耳定律得p2V2=p2′V2′,
代入数据解得V2′=5 L,
剩下的药液为V=15 L-5 L=10 L。
[答案] (1)20 (2)10 L
6.(2020·高考全国卷Ⅱ)潜水钟是一种水下救生设备,它是一个底部开口、上部封闭的容器,外形与钟相似。潜水钟在水下时其内部上方空间里存有空气,以满足潜水员水下避险的需要。为计算方便,将潜水钟简化为截面积为S、高度为h、开口向下的圆筒;工作母船将潜水钟由水面上方开口向下吊放至深度为H的水下,如图所示。已知水的密度为ρ,重力加速度大小为g,大气压强为p0,H≫h,忽略温度的变化和水密度随深度的变化。
(1)求进入圆筒内水的高度l;
(2)保持H不变,压入空气使筒内的水全部排出,求压入的空气在其压强为p0时的体积。
解析:(1)设潜水钟在水面上方时和放入水下后筒内气体的体积分别为V0和V1,放入水下后筒内气体的压强为p1,由玻意耳定律和题给条件有
p1V1=p0V0,①
V0=hS,②
V1=(h-l)S,③
p1=p0+ρg(H-l),④
联立以上各式并考虑H≫h>l,解得
l= h。⑤
(2)设水全部排出后筒内气体的压强为p2,此时筒内气体的体积为V0,这些气体在其压强为p0时的体积为V3,由玻意耳定律有
p2V0=p0V3,⑥
其中p2=p0+ρgH,⑦
设需压入筒内的气体体积为V,依题意得
V=V3-V0,⑧
联立②⑥⑦⑧式得V=。⑨
答案:(1) h (2)
7.(2021·适应性测试河北卷) “天问”1号的发射开启了我国探测火星的征程。设想将图中所示的粗细均匀、导热良好、右端封闭有一定质量理想气体的“U”形管带往火星表面。“U”形管分别在地球和火星表面某时某地竖直放置时的相关参数如表所示。
地球
火星
重力加速度
g
0.38g
环境温度
T地=300 K
T火=280 K
大气压强
p地=76.0 cmHg
p火
封闭气柱长度
l地=19.0 cm
l火=56.0 cm
水银柱高度差
h地=73.0 cm
h火
求:(结果保留两位有效数字)
(1)火星表面高1 m的水银柱产生的压强相当于地球表面多高水柱产生的压强。(已知ρ水银=13.6×103 kg/m3,ρ水=1.0×103 kg/m3)
(2)火星表面的大气压强p火。
解析:(1)根据液体压强公式p=ρgh得
ρ水银×0.38g×h0=ρ水gh
代入数据解得
h≈5.2 m
(2)封闭气体在地表
p1=p地-ρ水银gh地=3 cmHg,V1=l地S,T1=300 K
在火星表面
V2=l火S,T2=280 K
根据理想气体状态方程得
=
联立解得p2=0.95 cmHg
由于水银体积不变,所以h火=1.0 cm
p火+0.38ρ水银gh火=p2
解得火星表面的大气压强
p火=0.57 cmHg
答案:(1)5.2 m (2)0.57 cmHg
师生互动
1.一定质量的气体不同图象的比较
图象类别
特点
举例
p -V
pV=CT(其中C为恒量),即pV之积越大的等温线温度越高,线离原点越远
p-
p=CT,斜率k=CT,即斜率越大,温度越高
p-T
p=T,斜率k=,即斜率越大,体积越小
V-T
V=T,斜率k=,即斜率越大,压强越小
2.分析技巧
利用作垂直于坐标轴的辅助线去分析不同温度的两条等温线、不同体积的两条等容线、不同压强的两条等压线的关系。
例如:(1)如图甲所示,V1对应虚线为等容线,A、B分别是虚线与T2、T1两线的交点,可以认为从B状态通过等容升压到A状态,温度必然升高,所以T2>T1。
(2)如图乙所示,A、B两点的温度相等,从B状态到A状态压强增大,体积一定减小,所以V2
图象信息的应用
[典例4] (多选) 如图所示,一定质量的理想气体,从A状态开始,经历了B、C状态,最后到D状态,下列判断正确的是( )
A.A→B过程温度升高,压强不变
B.B→C过程体积不变,压强变小
C.B→C过程体积不变,压强不变
D.C→D过程体积变小,压强变大
[解析] 由题图可知,在A→B的过程中,气体温度升高,体积变大,且体积与温度成正比,由=C可知,气体压强不变,故A正确;在B→C的过程中,体积不变,而温度降低,由=C可知,气体压强变小,故B正确,C错误;在C→D的过程中,气体温度不变,体积变小,由=C可知,气体压强变大,故D正确。
[答案] ABD
图象间的转换
[典例5] (2021·云南曲靖高三质检)一定质量的理想气体由状态A变为状态D,其有关数据如图甲所示。若状态D的压强是2×104 Pa。
(1)求状态A的压强;
(2)请在图乙中画出该状态变化过程的p-T图象,并分别标出A、B、C、D各个状态,不要求写出计算过程。
[解析] (1)据理想气体的状态方程得=,则状态A的压强pA==4×104 Pa。
(2)p-T图象及A、B、C、D各个状态如图所示。
[答案] (1)4×104 Pa (2)图见解析
方法技巧
“两明确”巧解气体状态变化图象的问题
———————————————————————
(1)明确点、线的物理意义:求解气体状态变化的图象问题,应当明确图象上的点表示一定质量的理想气体的一个平衡状态,它对应着三个状态参量;图象上的某一条直线段或曲线段表示一定质量的理想气体状态变化的一个过程。
(2)明确斜率的物理意义:在V-T图象(或p-T图象)中,比较两个状态的压强(或体积)大小,可以比较这两个状态到原点连线的斜率的大小。其规律是:斜率越大,压强(或体积)越小;斜率越小,压强(或体积)越大。
8.(多选)如图所示,一定质量的理想气体,沿状态A、B、C变化,下列说法中正确的是( )
A.沿A→B→C变化,气体温度不变
B.A、B、C三状态中,B状态气体温度最高
C.A、B、C三状态中,B状态气体温度最低
D.从A→B,气体压强减小,温度升高
解析:由理想气体状态方程=常数可知,B状态的pV乘积最大,则B状态的温度最高,A到B的过程是升温过程,B
到C的过程是降温过程,体积增大,压强减小,选项B、D正确,A、C错误。
答案:BD
9.一定质量的理想气体经历了温度缓慢升高的变化,如图所示,p T和VT图象各记录了其部分变化过程,试求:
(1)温度600 K时气体的压强;
(2)在p T图象上将温度从400 K升高到600 K的变化过程补充完整。
解析:(1)由图知p1=1.0×105 Pa,V1=2.5 m3,T1=400 K,V2=3 m3,T2=600 K,由理想气体状态方程有
=,
解得温度600 K时气体的压强p2==1.25×105 Pa。
也可以利用图象求解,但要有必要的说明。
(2)气体从T1=400 K升高到T3=500 K,经历了等容变化,由查理定律:=,得气体压强p3=1.25×105 Pa,气体从T3=500 K变化到T2=600 K,经历了等压变化,画出两段直线如图。
答案:(1)1.25×105 Pa (2)图见解析
授课提示:对应学生用书第242页
一、晶体、非晶体、晶体的微观结构
1.晶体与非晶体
分类
比较
晶体
非晶体
单晶体
多晶体
外形
规则
不规则
熔点
确定
不确定
物理性质
各向异性
各向同性
原子排列
有规则,但多晶体每个晶粒间的排列无规则
无规则
形成与转化
有的物质在不同条件下能够形成不同的形态,同一物质可能以晶体和非晶体两种不同的形态出现,有些非晶体在一定条件下也可转化为晶体
典型物质
石英、云母、食盐、硫酸铜
玻璃、蜂蜡、松香
2.晶体的微观结构
(1)晶体的微观结构特点:组成晶体的物质微粒有规则地、周期性地在空间排列。
(2)用晶体的微观结构解释晶体的特点
现象
原因
晶体有规则的外形
由于内部微粒有规则的排列
晶体各向异性
由于内部从任一结点出发在不同方向的相同距离上的微粒数不同
晶体的多形性
由于组成晶体的微粒可以形成不同的空间点阵
二、液体与液晶
1.液体的表面张力
(1)概念
液体表面各部分间互相吸引的力。
(2)作用
液体的表面张力使液面具有收缩到表面积最小的趋势。
(3)方向
表面张力跟液面相切,且跟这部分液面的分界线垂直。
2.液晶
(1)液晶分子既保持排列有序而显示各向异性,又可以自由移动位置,保持了液体的流动性。
(2)液晶分子的位置无序使它像液体,排列有序使它像晶体。
(3)液晶分子的排列从某个方向看比较整齐,而从另外一个方向看则是杂乱无章的。
(4)液晶的物理性质很容易在外界的影响下发生改变。
三、饱和汽、未饱和汽和饱和汽压 相对湿度
1.饱和汽与未饱和汽
(1)饱和汽:与液体处于动态平衡的蒸汽。
(2)未饱和汽:没有达到饱和状态的蒸汽。
2.饱和汽压
(1)定义:饱和汽所具有的压强。
(2)特点:液体的饱和汽压与温度有关,温度越高,饱和汽压越大,且饱和汽压与饱和汽的体积无关。
3.相对湿度
空气中水蒸气的压强与同一温度时水的饱和汽压之比。
即:相对湿度=。
四、气体实验定律 理想气体
1.气体的压强
(1)产生原因:由于气体分子做无规则的热运动,大量的分子频繁地碰撞器壁产生持续而稳定的压力。
(2)大小:气体的压强在数值上等于气体作用在单位面积上的压力。公式为p=。
2.气体实验定律
玻意耳定律
查理定律
盖—吕萨克定律
内容
一定质量的某种气体,在温度不变的情况下,压强与体积成反比
一定质量的某种气体,在体积不变的情况下,压强与热力学温度成正比
一定质量的某种气体,在压强不变的情况下,体积与热力学温度成正比
表达式
p1V1=p2V2
=或
=
=或
=
3.理想气体的状态方程
一定质量的理想气体状态方程:=或=C。
授课提示:对应学生用书第243页
自主探究
1.晶体和非晶体
(1)单晶体具有各向异性,但不是在各种物理性质上都表现出各向异性。
(2)只要是具有各向异性的物体必定是晶体,且是单晶体。
(3)只要是具有确定熔点的物体必定是晶体,反之,必是非晶体。
(4)晶体和非晶体在一定条件下可以相互转化。
2.液体表面张力
形成原因
表面层中分子间的距离比液体内部分子间的距离大,分子间的相互作用力表现为引力
表面特性
表面层分子间的引力使液面产生了表面张力,使液体表面好像一层绷紧的弹性薄膜,分子势能大于液体内部的分子势能
表面张力
的方向
和液面相切,垂直于液面上的各条分界线
表面张力
的效果
表面张力使液体表面具有收缩趋势,使液体表面积趋于最小,而在体积相同的条件下,球形的表面积最小
1.下列说法正确的是( )
A.单晶体有确定的熔点,多晶体没有确定的熔点
B.不浸润现象说明固体分子对液体分子的吸引力小于液体分子之间的吸引力
C.液晶像液体一样具有流动性,而其光学性质与某些多晶体相似,具有各向同性
D.若附着层的液体分子比液体内部的分子分布稀疏,则液体和固体之间表现为浸润
解析:单晶体和多晶体都有确定的熔点,故A错误;不浸润现象说明固体分子对液体分子的吸引力小于液体分子之间的吸引力,故B正确;液晶的光学性质与某些单晶体相似,具有各向异性,故C错误;若附着层的液体分子比液体内部的分子分布稀疏,分子间表现为引力,所以液体与固体之间表现为不浸润,故D错误。
答案:B
2.(多选)以下对固体和液体的认识正确的有( )
A.烧热的针尖接触涂有蜂蜡薄层的云母片背面,熔化的蜂蜡呈椭圆形,说明蜂蜡是晶体
B.液体与固体接触时,如果附着层内分子比液体内部分子稀疏,表现为不浸润
C.影响蒸发快慢以及人们对干爽与潮湿感受的因素是空气中水蒸气的压强与同一气温下水的饱和汽压的差距
D.液体汽化时吸收的热量等于液体分子克服分子引力而做的功
解析:烧热的针尖接触涂有蜂蜡薄层的云母片背面,熔化的蜂蜡呈椭圆形,说明云母片是晶体,故A错误。液体与固体接触时,如果附着层内分子比液体内部分子稀疏,分子力为引力,表现为不浸润,故B正确。影响蒸发快慢以及影响人们对干爽与潮湿感受的因素是空气的相对湿度B=×100%,即空气中水蒸气的压强与同一温度下水的饱和汽压的差距,故C正确。液体汽化时,液体分子离开液体表面成为气体分子,要克服其他液体分子的吸引而做功,因此要吸收能量,液体汽化过程中体积增大很多,体积膨胀时要克服外界气压做功,即液体的汽化热与外界气体的压强有关,且也要吸收能量,故D错误。
答案:BC
3.(多选)下列说法正确的是( )
A.蔗糖受潮后粘在一起形成糖块,粘在一起的糖块是非晶体
B.固体可以分为晶体和非晶体两类,有些晶体在不同方向上的导热性能不同
C.有的物质在不同的条件下能够生成不同的晶体,是因为组成它们的微粒能够按照不同规则在空间分布
D.在合适的条件下,某些晶体可以转化为非晶体,某些非晶体也可以转化为晶体
解析:蔗糖受潮后会粘在一起形成糖块,该糖块是多晶体,故A错误;固体可以分为晶体和非晶体两类,有些晶体在不同方向上具有各向异性,例如具有不同的导热性能,故B正确;有些物质在不同条件下能生成不同的晶体,是因为组成它们的微粒能够按照不同的规则在空间分布,例如:金刚石和石墨都是由碳元素构成的,它们有不同的点阵结构,故C正确;在合适的条件下,某些晶体可以转变为非晶体,某些非晶体也可以转变为晶体,例如天然石英是晶体,熔融过的石英却是非晶体,把晶体硫加热熔化(温度超过300 ℃)再倒进冷水中,会变成柔软的非晶体硫,再过一段时间又会转化为晶体硫,故D正确。
答案:BCD
自主探究
1.气体压强产生的原因
分子热运动不断撞击容器壁(或者假想气壁),形成对器壁各处均匀、持续的压力,作用在器壁单位面积上的压力叫作气体的压强。
2.气体压强的决定因素
压强与分子热运动速度以及撞击频率有关,从宏观上取决于气体的温度和体积。从微观上取决于分子的平均动能和分子的密集程度。
3.气体压强计算的两类模型
(1)活塞模型
图甲和图乙是最常见的封闭气体的两种方式。其基本的方法就是先对“活塞”进行受力分析,然后根据平衡条件或牛顿第二定律列方程。
①图甲中活塞的质量为m,活塞横截面积为S,外界大气压强为p0。由于活塞处于平衡状态,所以p0S+mg=pS,则气体的压强为p=p0+。
②图乙中的液柱也可以看成一个活塞,由于液柱处于平衡状态,所以pS+mg=p0S,则气体压强为p=p0-=p0-ρgh。
③如图丙所示,汽缸固定在平板车上,质量为m的活塞将气体封闭在汽缸内,已知外界大气压强为p0,活塞横截面积为S,不计活塞与汽缸壁间的摩擦,当小车和汽缸以相同的加速度a沿水平方向运动时,则汽缸内气体的压强为p=p0+。
(2)液柱模型
如图丁所示,U形管竖直放置。根据帕斯卡定律可知,同一液体中的相同高度处压强一定相等。所以气体B和A的压强关系可由图中虚线所示的等高线联系起来,则有
pB+ρgh2=pA
而pA=p0+ρgh1
所以气体B的压强为
pB=p0+ρg(h1-h2)。
4.若已知大气压强为p0,在图中各装置均处于静止状态,图中液体密度均为ρ,求被封闭气体的压强。
解析:在图甲中,以高为h的液柱为研究对象,由二力平衡得pAS+ρghS=p0S,所以p甲=pA=p0-ρgh;
在图乙中,以B液面为研究对象,由平衡方程F上=F下有pAS+ρghS=p0S,得p乙=pA=p0-ρgh;
在图丙中,仍以B液面为研究对象,有pA+ρghsin 60°=pB=p0,所以p丙=pA=p0-ρgh;
在图丁中,以液面A为研究对象,由二力平衡得p丁S=(p0+ρgh1)S,所以p丁=p0+ρgh1;
在图戊中,从开口端开始计算:右端为大气压p0,同种液体同一水平面上的压强相同,所以b气柱的压强为pb=p0+ρg(h2-h1),而a气柱的压强为pa=pb-ρgh3=p0+ρg·(h2-h1-h3)。
答案:甲:p0-ρgh 乙:p0-ρgh 丙:p0-ρgh 丁:p0+ρgh1 戊:pa=p0+ρg(h2-h1-h3) pb=p0+ρg(h2-h1)
5.(1)如图所示,一个横截面积为S的圆筒形容器竖直放置,金属圆板A的上表面是水平的,下表面是倾斜的,下表面与水平面的夹角为θ,圆板质量为m,不计圆板与容器内壁之间的摩擦。若大气压强为p0,则封闭在容器内的气体的压强为多少?
(2)如图,两个汽缸的质量均为M,内部横截面积均为S,两个活塞的质量均为m,左边的汽缸静止在水平面上,右边的活塞和汽缸竖直悬挂在天花板下。两个汽缸内分别封闭有一定质量的空气A、B,大气压为p0,不计活塞与汽缸壁之间的摩擦,求封闭气体A、B的压强各多大?
(3)如图所示,光滑水平面上放有一质量为M的汽缸,汽缸内放有一质量为m的可在汽缸内无摩擦滑动的活塞,活塞面积为S。现用水平恒力F向右推汽缸,最后汽缸和活塞达到相对静止状态,求此时缸内封闭气体的压强p。(已知外界大气压为p0)
解析:(1)活塞在竖直方向上受力平衡,如图(a)所示,列平衡方程有
mg+p0S=p·cos θ,
则p=p0+。
(2)题图甲中选活塞为研究对象,受力分析如图(b)所示,有
pAS=p0S+mg,
得pA=p0+。
题图乙中选汽缸为研究对象,受力分析如图(c)所示,有p0S=pBS+Mg,
得pB=p0-。
(3)选取汽缸和活塞整体为研究对象,
相对静止时有F=(M+m)a,
再选活塞为研究对象,根据牛顿第二定律有
pS-p0S=ma,
解得p=p0+。
答案:(1)p0+ (2)p0+ p0-
(3) p0+
方法技巧
求解压强问题常见的4种方法
———————————————————————
(1)液片法:选取假想的液体薄片(自身重力不计)为研究对象,分析液片两侧受力情况,建立平衡方程,求得气体的压强。
(2)力平衡法:选取与气体接触的液柱(或活塞)为研究对象进行受力分析,得到液柱(或活塞)的受力平衡方程,求得气体的压强。
(3)等压面法:在连通器中,同一种液体(中间不间断)同一深度处压强相等。
(4)牛顿第二定律法:选取与气体接触的液体(或活塞)为研究对象,进行受力分析,利用牛顿第二定律列方程求解。
师生互动
1.理想气体
(1)宏观上讲,理想气体是指在任何条件下始终遵守气体实验定律的气体,实际气体在压强不太大、温度不太低的条件下,可视为理想气体。
(2)微观上讲,理想气体的分子间除碰撞外无其他作用力,分子本身没有体积,即它所占据的空间认为都是可以被压缩的空间。
2.理想气体状态方程与气体实验定律的关系
=
3.三个重要的推论
(1)查理定律的推论:Δp=ΔT。
(2)盖—吕萨克定律的推论:ΔV=ΔT。
(3)理想气体状态方程的推论:=++…。
“单独气体”气体实验定律的应用
[典例1] (2020·高考全国卷Ⅲ) 如图,两侧粗细均匀、横截面积相等、高度均为H=18 cm的U型管,左管上端封闭,右管上端开口。右管中有高h0=4 cm 的水银柱,水银柱上表面离管口的距离l=12 cm。管底水平段的体积可忽略。环境温度为T1=283 K,大气压强p0=76 cmHg。
(1)现从右侧端口缓慢注入水银(与原水银柱之间无气隙),恰好使水银柱下端到达右管底部。此时水银柱的高度为多少?
(2)再将左管中密封气体缓慢加热,使水银柱上表面恰与右管口平齐,此时密封气体的温度为多少?
[解析] (1)设密封气体初始体积为V1,压强为p1,左、右管的横截面积均为S,密封气体先经等温压缩过程体积变为V2,压强变为p2。由玻意耳定律有
p1V1=p2V2,①
设注入水银后水银柱高度为h,水银的密度为ρ,按题设条件有
p1=p0+ρgh0,②
p2=p0+ρgh,③
V1=(2H-l-h0)S,V2=HS,④
联立①②③④式并代入题给数据得
h=12.9 cm。⑤
(2)密封气体再经等压膨胀过程体积变为V3,温度变为T2,由盖—吕萨克定律有
=,⑥
按题设条件有
V3=(2H-h)S,⑦
联立④⑤⑥⑦式并代入题给数据得
T2=363 K⑧
[答案] (1)12.9 cm (2)363 K
“关联气体”气体实验定律的应用
[典例2] 如图所示,有两个不计质量和厚度的活塞M、N,将两部分理想气体A、B封闭在绝热汽缸内,温度均是27 ℃。M活塞是导热的,N活塞是绝热的,均可沿汽缸无摩擦地滑动,已知活塞的横截面积均为S=2 cm2,初始时M活塞相对于底部的高度为h1=27 cm,N活塞相对于底部的高度为h2=18 cm。现将一质量为m=1 kg的小物体放在M活塞的上表面上,活塞下降。已知大气压强为p0=1.0×105 Pa。(取g=10 m/s2)
(1)求下部分气体的压强;
(2)现通过电热丝对下部分气体进行缓慢加热,使下部分气体的温度变为127 ℃,求稳定后活塞M、N距离底部的高度。
[解析] (1)设末状态下部分气体的压强为p,以两个活塞和重物作为整体进行受力分析得
pS=mg+p0S,
得p=p0+=1.5×105 Pa。
(2)对下部分气体进行分析,初状态压强为p0,体积为h2S,温度为T1,末状态压强为p,体积设为h3S,即N活塞相对底部的高度为h3,温度为T2。
由理想气体状态方程可得=,
得h3=h2=16 cm,
对上部分气体进行分析,根据玻意耳定律可得
p0(h1-h2)S=pLS,
得L=6 cm,
故此时活塞M距离底部的高度为
h4=16 cm+6 cm=22 cm。
[答案] (1)1.5×105 Pa (2)22 cm 16 cm
“变质量”问题气体实验定律的应用
[典例3] (2021·河南郑州质检)如图所示为喷洒农药用的某种喷雾器。其药液桶的总容积为15 L,装入药液后,封闭在药液上方的空气体积为2 L,打气筒活塞每次可以打进1 atm、150 cm3的空气,忽略打气和喷药过程气体温度的变化。
(1)若要使气体压强增大到2.5 atm,应打气多少次?
(2)如果压强达到2.5 atm时停止打气,并开始向外喷药,那么当喷雾器不能再向外喷药时,桶内剩下的药液还有多少升?
[解析] (1)设应打气n次,初态为:
p1=1 atm,V1=150 cm3·n+2 L=0.15n L+2 L;
末态为:p2=2.5 atm,V2=2 L。
根据玻意耳定律得p1V1=p2V2,
解得n=20。
(2)由题意可知p2′=1 atm,
根据玻意耳定律得p2V2=p2′V2′,
代入数据解得V2′=5 L,
剩下的药液为V=15 L-5 L=10 L。
[答案] (1)20 (2)10 L
6.(2020·高考全国卷Ⅱ)潜水钟是一种水下救生设备,它是一个底部开口、上部封闭的容器,外形与钟相似。潜水钟在水下时其内部上方空间里存有空气,以满足潜水员水下避险的需要。为计算方便,将潜水钟简化为截面积为S、高度为h、开口向下的圆筒;工作母船将潜水钟由水面上方开口向下吊放至深度为H的水下,如图所示。已知水的密度为ρ,重力加速度大小为g,大气压强为p0,H≫h,忽略温度的变化和水密度随深度的变化。
(1)求进入圆筒内水的高度l;
(2)保持H不变,压入空气使筒内的水全部排出,求压入的空气在其压强为p0时的体积。
解析:(1)设潜水钟在水面上方时和放入水下后筒内气体的体积分别为V0和V1,放入水下后筒内气体的压强为p1,由玻意耳定律和题给条件有
p1V1=p0V0,①
V0=hS,②
V1=(h-l)S,③
p1=p0+ρg(H-l),④
联立以上各式并考虑H≫h>l,解得
l= h。⑤
(2)设水全部排出后筒内气体的压强为p2,此时筒内气体的体积为V0,这些气体在其压强为p0时的体积为V3,由玻意耳定律有
p2V0=p0V3,⑥
其中p2=p0+ρgH,⑦
设需压入筒内的气体体积为V,依题意得
V=V3-V0,⑧
联立②⑥⑦⑧式得V=。⑨
答案:(1) h (2)
7.(2021·适应性测试河北卷) “天问”1号的发射开启了我国探测火星的征程。设想将图中所示的粗细均匀、导热良好、右端封闭有一定质量理想气体的“U”形管带往火星表面。“U”形管分别在地球和火星表面某时某地竖直放置时的相关参数如表所示。
地球
火星
重力加速度
g
0.38g
环境温度
T地=300 K
T火=280 K
大气压强
p地=76.0 cmHg
p火
封闭气柱长度
l地=19.0 cm
l火=56.0 cm
水银柱高度差
h地=73.0 cm
h火
求:(结果保留两位有效数字)
(1)火星表面高1 m的水银柱产生的压强相当于地球表面多高水柱产生的压强。(已知ρ水银=13.6×103 kg/m3,ρ水=1.0×103 kg/m3)
(2)火星表面的大气压强p火。
解析:(1)根据液体压强公式p=ρgh得
ρ水银×0.38g×h0=ρ水gh
代入数据解得
h≈5.2 m
(2)封闭气体在地表
p1=p地-ρ水银gh地=3 cmHg,V1=l地S,T1=300 K
在火星表面
V2=l火S,T2=280 K
根据理想气体状态方程得
=
联立解得p2=0.95 cmHg
由于水银体积不变,所以h火=1.0 cm
p火+0.38ρ水银gh火=p2
解得火星表面的大气压强
p火=0.57 cmHg
答案:(1)5.2 m (2)0.57 cmHg
师生互动
1.一定质量的气体不同图象的比较
图象类别
特点
举例
p -V
pV=CT(其中C为恒量),即pV之积越大的等温线温度越高,线离原点越远
p-
p=CT,斜率k=CT,即斜率越大,温度越高
p-T
p=T,斜率k=,即斜率越大,体积越小
V-T
V=T,斜率k=,即斜率越大,压强越小
2.分析技巧
利用作垂直于坐标轴的辅助线去分析不同温度的两条等温线、不同体积的两条等容线、不同压强的两条等压线的关系。
例如:(1)如图甲所示,V1对应虚线为等容线,A、B分别是虚线与T2、T1两线的交点,可以认为从B状态通过等容升压到A状态,温度必然升高,所以T2>T1。
(2)如图乙所示,A、B两点的温度相等,从B状态到A状态压强增大,体积一定减小,所以V2
图象信息的应用
[典例4] (多选) 如图所示,一定质量的理想气体,从A状态开始,经历了B、C状态,最后到D状态,下列判断正确的是( )
A.A→B过程温度升高,压强不变
B.B→C过程体积不变,压强变小
C.B→C过程体积不变,压强不变
D.C→D过程体积变小,压强变大
[解析] 由题图可知,在A→B的过程中,气体温度升高,体积变大,且体积与温度成正比,由=C可知,气体压强不变,故A正确;在B→C的过程中,体积不变,而温度降低,由=C可知,气体压强变小,故B正确,C错误;在C→D的过程中,气体温度不变,体积变小,由=C可知,气体压强变大,故D正确。
[答案] ABD
图象间的转换
[典例5] (2021·云南曲靖高三质检)一定质量的理想气体由状态A变为状态D,其有关数据如图甲所示。若状态D的压强是2×104 Pa。
(1)求状态A的压强;
(2)请在图乙中画出该状态变化过程的p-T图象,并分别标出A、B、C、D各个状态,不要求写出计算过程。
[解析] (1)据理想气体的状态方程得=,则状态A的压强pA==4×104 Pa。
(2)p-T图象及A、B、C、D各个状态如图所示。
[答案] (1)4×104 Pa (2)图见解析
方法技巧
“两明确”巧解气体状态变化图象的问题
———————————————————————
(1)明确点、线的物理意义:求解气体状态变化的图象问题,应当明确图象上的点表示一定质量的理想气体的一个平衡状态,它对应着三个状态参量;图象上的某一条直线段或曲线段表示一定质量的理想气体状态变化的一个过程。
(2)明确斜率的物理意义:在V-T图象(或p-T图象)中,比较两个状态的压强(或体积)大小,可以比较这两个状态到原点连线的斜率的大小。其规律是:斜率越大,压强(或体积)越小;斜率越小,压强(或体积)越大。
8.(多选)如图所示,一定质量的理想气体,沿状态A、B、C变化,下列说法中正确的是( )
A.沿A→B→C变化,气体温度不变
B.A、B、C三状态中,B状态气体温度最高
C.A、B、C三状态中,B状态气体温度最低
D.从A→B,气体压强减小,温度升高
解析:由理想气体状态方程=常数可知,B状态的pV乘积最大,则B状态的温度最高,A到B的过程是升温过程,B
到C的过程是降温过程,体积增大,压强减小,选项B、D正确,A、C错误。
答案:BD
9.一定质量的理想气体经历了温度缓慢升高的变化,如图所示,p T和VT图象各记录了其部分变化过程,试求:
(1)温度600 K时气体的压强;
(2)在p T图象上将温度从400 K升高到600 K的变化过程补充完整。
解析:(1)由图知p1=1.0×105 Pa,V1=2.5 m3,T1=400 K,V2=3 m3,T2=600 K,由理想气体状态方程有
=,
解得温度600 K时气体的压强p2==1.25×105 Pa。
也可以利用图象求解,但要有必要的说明。
(2)气体从T1=400 K升高到T3=500 K,经历了等容变化,由查理定律:=,得气体压强p3=1.25×105 Pa,气体从T3=500 K变化到T2=600 K,经历了等压变化,画出两段直线如图。
答案:(1)1.25×105 Pa (2)图见解析
相关资料
更多

