- 问题探究 如何“藏粮于地”01(课件) 课件 1 次下载
- 问题探究 如何“藏粮于地”02(课件) 课件 1 次下载
- 3.2 环境污染与国家安全 课件+练习 课件 2 次下载
- 3.4 全球气候变化与国家安全 课件+练习 课件 1 次下载
- 3.3 生态保护与国家安全 课件+练习 课件 2 次下载
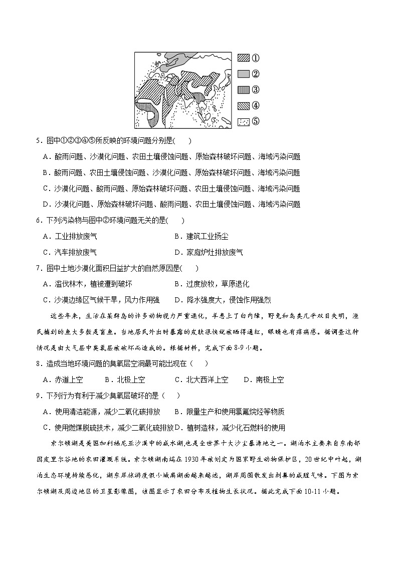
高中地理人教版 (2019)选择性必修3 资源、环境与国家安全第一节 环境安全对国家安全的影响精品备课课件ppt
展开1.利用图表,理解环境安全问题产生的本质,认识不同环境安全问题的特点。2.运用图文资料、实例分析,理解环境安全问题影响国家安全的途径,了解环境安全对国家安全的重要性。3.通过思维导图,建立应对环境安全问题的概念框架,形成环境安全风险与危机意识。
在上一章讲到的两个教授打赌的故事中,赌输了的埃尔里奇联合同事,于1995年就事关环境与人类未来的趋势再次与西蒙打赌。埃尔里奇虽然认为未来全球气温将升高、大气污染将加剧、热带雨林将缩减等,但还是希望自己是打赌中输掉的方。埃尔里奇为什么希望在打赌中输掉?我们赖以生存的环境是不是越来越不安全?
环境安全问题对国家安全的影响及其应对
1.影响环境安全临界值的因素——以水质安全为例
生活饮用水及水产养殖用水
有些环境安全问题具有突发性是由超高浓度污染物排放、危险化学品泄漏、核泄漏等突然发生的严重环境污染事件导致的
2.不同类型的环境安全问题
有些环境安全问题是由污染物不断累积或生态退化逐步加剧导致的,它们需要经历很长时间的累积才能达到产生重大危害的程度
归纳总结:环境安全问题类型
分析空气质量对不同人群身体健康的影响?我国空气质量指数是将常规监测到的细颗粒物、可吸入颗粒物、二氧化硫、二氧化氮、臭氧、一氧化碳等空气污染物浓度简化成为一种单一的数值形式,并分级表示空气污染程度和空气质量状况。(课本表3.1)若出现重度以上的污染状况,会对生产和生活有什么影响?粉尘污染会导致肺功能下降,肺癌发病率升高,机器零部件磨损加重,太阳能发电效率降低等:二氧化硫会造成眼部、呼吸道、肺部不适,严重的会导致死亡,对生产设备有腐蚀作用。
2011年3月,日本东部海域发生9.0级特大地震并引发海啸,日本本州岛东海岸遭到重创,位于此地的福岛核电站也受到冲击,并引发了一系列核泄漏事故。据报道,在岩手县、福岛县和宫城县等受影响最严重的县中,有约15 000人死亡,2 553人下落不明,截至2019年,仍有约5.2万人无法回到原住地。福岛核泄漏事故对海洋的影响是空前的,“福岛后遗症”正在引发国际社会的担忧。1.此次福岛核泄漏事故是如何影响国家安全的?2.该环境安全问题及影响有什么特点?3.为降低环境安全风险,日本可采取的措施有哪些?
1.此次核泄漏事故危及了人类生命和财产安全,损害了自然环境各项服务功能,使当地无法恢复正常生产和生活,影响经济安全,从而影响国家安全。 2.该环境安全问题发生于局部地区;威胁太平洋沿岸国家环境安全;影响海洋生态系统及其安全。 3.强化核废料及废水的处理;避免在核污染区从事生产和生活活动;增强人类社会对环境安全事件的应急响应与善后处理能力等。
1.环境安全问题对国家安全的影响
成为经济、政治和军事等安全问题的触发器和放大器
损害自然环境各种服务功能
2.降低环境安全风险的基本途径
降低环境问题严重程度图中左下圆从虚线到实线,代表采取措施后环境问题严重程度减小
减少人类社会受损害的可能性图中右下圆从虚线到实线,代表采取措施后人类社会受损害的可能性减小
(2018年全国Ⅰ卷)在斯匹次卑尔根岛(位置见图11)一座山体的120米深处,建有世界种子库(通过约100米长的隧道进入),存有近100万包人类栽培的主要植物的种子样本,以预防自然灾害、战争、气候变化等因素导致的物种消失的风险。该种子库在自然状态下可以保持种子样本安全达百年以上。
答案:有利条件:该岛位于北极圈内(冰原地区),终年严寒、冰冻;处于北冰洋中,人类活动影响小。可能遭遇的环境风险:随着全球变暖,(在极端高温天气下)该岛上的冰雪(永冻层)融化(融水可能渗入进出种子库的隧道),威胁种子库的安全。
说明世界种子库选址的有利条件,以及在全球变暖趋势下可能遭遇的环境风险。
人教版 (2019)选择性必修3 资源、环境与国家安全第一节 环境安全对国家安全的影响优秀课件ppt: 这是一份人教版 (2019)选择性必修3 资源、环境与国家安全第一节 环境安全对国家安全的影响优秀课件ppt,共25页。PPT课件主要包含了课标要求,学习目标,新课导入,环境安全问题,环境安全的概念,环境安全问题临界值,环境安全的类型,1突发性环境问题,2累计性环境问题,探究活动等内容,欢迎下载使用。
高中地理人教版 (2019)选择性必修3 资源、环境与国家安全第一节 环境安全对国家安全的影响优秀教学课件ppt: 这是一份高中地理人教版 (2019)选择性必修3 资源、环境与国家安全第一节 环境安全对国家安全的影响优秀教学课件ppt,文件包含31环境安全对国家安全的影响pptx、31环境安全对国家安全的影响教学设计docx、31环境安全对国家安全的影响同步练习docx、环境安全宣传片mp4等4份课件配套教学资源,其中PPT共30页, 欢迎下载使用。
人教版 (2019)选择性必修3 资源、环境与国家安全第一节 环境安全对国家安全的影响一等奖ppt课件: 这是一份人教版 (2019)选择性必修3 资源、环境与国家安全第一节 环境安全对国家安全的影响一等奖ppt课件,共37页。PPT课件主要包含了环境安全问题,四环境安全问题,环境安全,环境安全临界,出现环境安全问题,2临界值标准,以水质安全为例,对自然环境服务需求,环境安全临界值,农业用水等内容,欢迎下载使用。

