统考版高三地理二轮复习限时规范练36荒漠化的防治——以我国西北地区为例含答案
展开[2022·福建福州期中]风是沙丘移动的主要动力,植被覆盖率、沙丘的水分状况和地面的起伏程度等因素也对沙丘移动产生影响。河西走廊东北部、石羊河流域下游的民勤绿洲处于腾格里沙漠和巴丹吉林沙漠之间,年平均降水量113 mm(集中于6~9月),风沙灾害多。近年来,通过多种措施进行生态环境治理,风沙移动得到遏制。据此完成1~2题。
1.结合沙丘移动的影响因素,推测民勤地区沙丘移动速度最慢的月份是( )
A.3月 B.6月
C.9月 D.12月
2.近年来,民勤绿洲植被覆盖率大幅提高,阻沙效果显著,是因为植被可以( )
①增加当地降水 ②削减过境风力 ③提高土壤湿度 ④增大地表起伏
A.①② B.②③
C.①③ D.③④
[2022·全国月考]马蹄峪地处山东省泰山东麓,地形复杂,沟壑纵横,植被稀疏,土壤质地粗糙,受溅蚀和面蚀影响土地多沙砾化,土壤厚度经常变薄。据此完成3~4题。
3.该地土壤厚度变薄的主要自然原因是( )
A.土壤受风化作用强 B.降雨流水侵蚀严重
C.地形复杂坡度较陡 D.人类采石破坏土壤
4.为了减缓该地土壤变薄趋势,应该( )
A.大力引种常绿阔叶林
B.修建顺坡垄梯田
C.种植板栗、柑橘等特色林果
D.建设沟谷拦蓄工程
[2022·天津市静海区期中]据报道,我国江西省中南部山区出现大片“红色荒漠”,即在亚热带湿润的岩溶地区,土壤遭受严重侵蚀,基岩裸露,地表出现类似荒漠化景观的土地退化现象。据此回答5~7题。
5.“红色荒漠”形成的自然原因主要是( )
A.风化作用 B.风蚀作用
C.水蚀作用 D.沉积作用
6.“红色荒漠”形成的人为原因主要是( )
A.滥伐森林 B.过度放牧
C.开山取石 D.环境污染
7.根据“红色荒漠”的特点,对其进行治理首先要做的是( )
A.大力开荒种田,保持植物覆盖率
B.加强农业生产综合开发
C.发展以畜牧业为主的农业生产
D.彻底退耕还林
[2022·天津高三模拟]黄河是世界上含沙量最大的河流之一。黄河下游由于大量泥沙淤积,河道逐年抬升,河床高出地面,是世界上著名的“地上悬河”。下图是黄河下游1万年以来的泥沙年平均沉积速率统计示意图。据此完成8~9题。
8.影响黄河下游泥沙年平均沉积速率变化的最主要因素是( )
A.年降水量 B.地形地势
C.年平均气温 D.植被覆盖率
9.距今5 000年左右,黄河下游泥沙年平均沉积速率发生了突变,显示( )
A.气候从暖湿向冷干转变
B.大规模农田的开垦
C.地壳上升河流侵蚀加强
D.草原南界向北移动
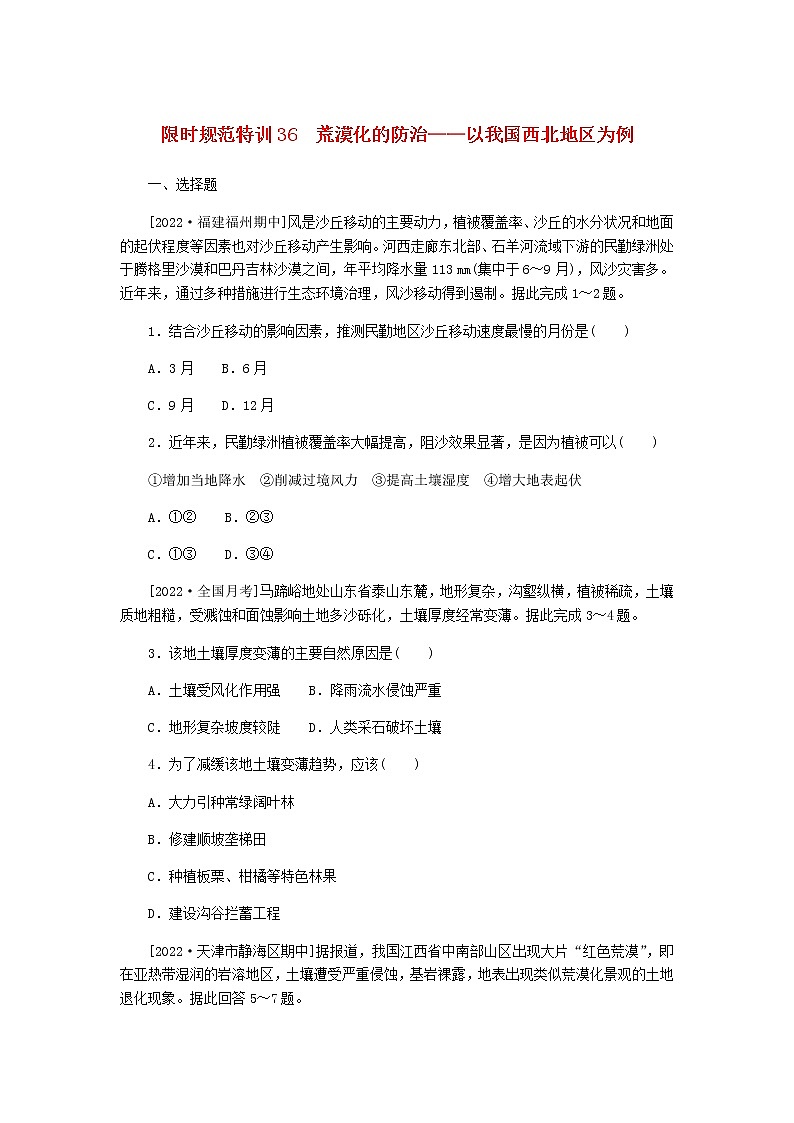
[2022·湖南月考]莫高窟地区西侧鸣沙山的风沙流一直是莫高窟的最大威胁。莫高窟山崖顶部是一片平坦的荒漠,自东向西为砾质戈壁带、沙地带。在沙地铺设砾石而成的人工戈壁,能有效减少沙尘在莫高窟崖顶的堆积。下图为莫高窟地区综合防护体系示意图。读图,完成10~11题。
10.风沙流对莫高窟的危害主要体现在( )
A.侵蚀洞窟内壁画 B.降低洞口透明度
C.提高洞窟内温度 D.稳定崖壁的结构
11.下列关于莫高窟地区综合防护体系的叙述,正确的是( )
A.草方格固沙提高风沙流搬运沙尘能力
B.“A”字形尼龙阻沙网顶点指向主害风风向
C.沙地铺设砾石快速促进沙地植物生长
D.窟区防护林带增加沙尘在莫高窟崖顶的侵蚀
二、综合题
12.[2022·吉林一模]阅读图文资料,回答下列问题。(22分)
材料一 光伏扶贫主要是在住房屋顶和农业大棚上铺设太阳能电池板,农民自发自用,并将多余的电量卖给国家电网,同时享受国家和当地政府的补贴。
材料二 楚雄彝族自治州,地处云南省中部,降水较云南大部偏少,山地面积占其总面积的90%以上,石灰岩广布。楚雄州是我国西部少数民族贫困地区脱贫攻坚难啃的一块“硬骨头”,光伏扶贫产业使楚雄州大部分地区实现了基本脱贫。目前楚雄州部分地区已采取在光伏板下进行农作物和林木种植的发展模式,进一步升级光伏脱贫产业。
材料三 下图为云南省轮廓图及楚雄州位置图和光伏太阳能板景观图。
(1)分析楚雄州是脱贫攻坚难啃的一块“硬骨头”的原因。(8分)
(2)根据材料,说明楚雄州农民利用光伏产业是如何实现脱贫的?(6分)
(3)推测楚雄州光伏板下所种农作物的习性。(4分)
(4)指出光伏太阳能板对改善农业土地生产条件的作用。(4分)
13.[2022·广东广州模拟]阅读图文材料,完成下列要求。(24分)
人工植树造林和植被自然恢复是黄土高原坡面生态治理最主要的措施。杨家沟和董庄沟两个小流域位置相邻,面积和降水量相近。中科院某研究团队从1954年开始,对杨家沟人工植树造林和董庄沟植被自然恢复进行了60多年对比观测研究。目前,杨家沟已经形成人工森林小流域,董庄沟则形成自然草地小流域。下图是2016~2018年两个小流域径流量差异对比统计图。
(1)说明杨家沟和董庄沟小流域水土流失状况的差异及其原因。(6分)
(2)根据水量平衡原理(多年平均降水量=多年平均蒸发量+多年平均径流量),指出杨家沟小流域径流量大小,并解释其原因。(6分)
(3)比较杨家沟和董庄沟小流域水资源的数量差异,并说明理由。(6分)
(4)若黄土高原推广杨家沟人工植树造林的生态治理经验,分析其对黄河下游地区可能产生的不利影响。(6分)
限时规范特训36
1~2.解析:第1题,结合材料所提供的文字信息和民勤的区域位置可知,民勤冬春多大风,沙丘移动速度较快,3月和12月不符合题意,A、D错误。6月雨季刚至,植被覆盖率未达到最高,9月处于雨季末,植被覆盖率和沙丘水分含量都较高,所以B错误,C正确。第2题,由所学知识可知,从微观角度看,植被覆盖率提高,可以削减风力,涵养水源提高土壤湿度,②③正确,B正确。绿洲植被对地表起伏影响较小,④错误,D错误。植被虽然可以增加蒸腾量和空气湿度,但是难以在小范围内增加降水量,①错误,A、C错误。
答案:1.C 2.B
3~4.解析:第3题,马蹄峪地处山东省泰山东麓,为温带季风气候,降水集中,强度大,降雨侵蚀(溅蚀)、流水侵蚀(面蚀)严重,加上地形复杂,沟壑纵横,植被稀疏,土壤质地粗糙,更容易产生水土流失现象,从而导致土层变薄,B正确;风化作用会使风化物在原地沉积,土壤厚度会变厚,A错误;地形复杂坡度较陡是土壤土层薄的原因,但不是变薄的主要原因,C错误;人类采石破坏土壤属于人为原因,D错误。第4题,马蹄峪位于温带季风气候区,不适宜大力引种常绿阔叶林,A错误;修建顺坡垄梯田易加剧水土流失,B错误;柑橘属于亚热带作物,不适宜在马蹄峪种植,C错误;建设沟谷拦蓄工程有利于减轻水土流失,D正确。
答案:3.B 4.D
5~7.解析:第5题,江西省南部山区属于我国丘陵山区,“红色荒漠”的形成是水土流失的结果。从外力作用看是流水侵蚀作用造成的,故选C。第6题,“红色荒漠”主要分布于我国南方低山丘陵地区。该区域人口密度较大,由于生产、生活的需要,人们砍伐森林,破坏植被,土层变薄,土壤极易被侵蚀,基岩裸露,形成“红色荒漠”,故选A。第7题,低山丘陵地区既要保持水土又要发展经济,需要结合当地多山的自然环境,因地制宜,调整产业结构,农林牧副渔相结合,故B项正确。大力开荒种田和发展以畜牧业为主的农业生产,会破坏植被,加剧“红色荒漠”,故A、C错误。彻底退耕还林不符合经济发展与环境保护相统一的原则,故D错误。
答案:5.C 6.A 7.B
8~9.解析:第8题,黄河下游的泥沙主要来自中游黄土高原的水土流失,黄土高原位于诸多自然要素的过渡地带,地表黄土堆积物土质疏松,在缺乏植被保护或天然植被遭到破坏的情况下,抵抗流水侵蚀的能力很弱,所以影响黄土高原水土流失的最主要因素是植被覆盖率,也是影响黄河下游泥沙年平均沉积速率变化的最主要因素。第9题,结合上题分析,影响黄河下游泥沙年平均沉积速率变化的最主要因素是植被覆盖率,读图可知,距今5 000年之前,沉积速率小,且增速极慢;距今5 000年左右,黄河下游泥沙年平均沉积速率发生了突变,明显加快,最可能的原因是气候从暖湿向冷干转变。距今5 000年之前,气候暖湿,流域内植被覆盖率高,水土流失微弱;距今5 000年之后,流域内气候变冷干,植被退化,水土流失加剧,同时河流径流减少,黄河搬运能力减弱,从而使泥沙大量在下游沉积,A正确。此时黄河流域人口极少,并没有大规模的农田开垦,距今2 300年左右的再次突变应该是由于人口增多,大规模农田开垦破坏植被导致的,B错误;地壳抬升会造成河流落差增大,流速加快,不利于下游泥沙沉积,C错误;草原南界向北移动说明黄河流域气候趋于暖湿,流域内水土流失会减轻,D错误。
答案:8.D 9.A
10~11.解析:第10题,风沙流形成较强的磨蚀作用,侵蚀窟内文物,同时所携带的粉尘物质进入窟内形成大量降尘,覆盖侵蚀洞窟内壁画和彩塑,影响艺术效果,A正确。降低洞口透明度对莫高窟的不利影响较小,B错误。风沙流不易提高洞窟内温度,C错误。稳定崖壁的结构是有利影响,D错误。第11题,风沙流来自莫高窟地区西侧鸣沙山,据图可知,“A”字形顶点指向莫高窟地区风沙危害的主害风风向——西风,尼龙阻沙网可以在上风向上截断部分鸣沙山的沙源,起到阻沙作用,B正确。草方格固沙降低风沙流搬运沙尘能力,A错误。沙地铺设砾石不能快速促进沙地固沙植物的生长,但可以改善生长环境,C错误。窟区防护林带可以降低沙尘在莫高窟崖顶的侵蚀,D错误。
答案:10.A 11.B
12.解析:第(1)题,分析楚雄州是脱贫攻坚难啃的“硬骨头”的原因,从自然原因和社会经济原因来考虑,从自然原因上看,楚雄州地处云南中部,降水较云南大部分地区偏少;地形以山地为主,山地面积占90%以上,不利于发展种植业;石灰岩广布,地表水缺乏,土层浅薄,不利于耕种。从社会经济角度分析,该地为少数民族集聚地区,经济落后,交通闭塞,对外联系不便;人口受教育水平较低,劳动力素质较差;受传统文化习俗的制约较为严重,思想相对保守,限制其发展等。第(2)题,从材料可知,楚雄州农民利用光伏产业实现脱贫,主要是从多个方面增加了农民收入的结果,利用光伏产业,农民自发自用,节省了生活用能;将多余的电量卖给国家,增加了收入;进行光伏发电还可以享受国家和政府补贴,增加了收入;采取在光伏板下进行农作物和林木种植的发展模式,进一步增加了收入。第(3)题,根据第(1)题分析可知,该地土壤较为贫瘠,所以农作物应该耐贫瘠;根据第(1)题分析可知,该地水分条件较差,所以农作物应该耐干旱;光伏板会减少到达地面的太阳辐射,所以农作物应该喜阴。第(4)题,光伏板可以减少到达地面的太阳辐射,减少土壤水分蒸发,有利于保持土壤水分;光伏板可以减少雨水对地面的冲蚀,减少土壤侵蚀;光伏板可以降低近地面风速,减少风蚀;光伏板可以有效减少阳光暴晒导致的土壤破坏等。
答案:(1)山地面积广,耕地少;石灰岩广布,土层薄;降水较云南大部偏少,且喀斯特地貌发育,地表水缺乏;劳动力素质较低、思想保守;交通不便,对外联系差。(从自然、人文两方面回答)
(2)农民自用电,节省电费;多余电量卖给国家电网,增加收入;享受国家和政府补贴;光伏板下种植农作物和林木,增加经济收入。
(3)喜阴,耐旱,耐贫瘠。
(4)减少水分蒸发,改善土壤条件;减少风和流水对地表的侵蚀;减少日光暴晒对土地的破坏。
13.解析:第(1)题,由“杨家沟已经形成人工森林小流域,董庄沟则形成自然草地小流域”,结合图中图例准确判断两个区域,获取图中信息即可比较差异。注意图中数据为径流量,则从径流对土壤的侵蚀角度分析即可。第(2)题,图示杨家沟径流量基本为0,从人工森林对径流、降水、蒸发蒸腾的影响角度分析即可。第(3)题,水资源主要是指径流量,由图可得出答案。第(4)题,杨家沟人工森林使径流减少,则对下游河流的水量、含沙量有较大影响,注意要分析不利影响。
答案:(1)杨家沟径流量近乎为零,径流对流域侵蚀作用小,水土流失较少;董庄沟径流量较大,对流域侵蚀作用较大,水土流失较大。
(2)杨家沟小流域水量平衡:年降水量与蒸发量相等,径流量(地表、地下径流)近乎为零。原因:在降水方面,经过树冠截留、根系吸收作用,地表径流小;年降水量较小,降水仅维持森林生长需水要求,下渗作用较弱,地下径流近乎为零。在蒸发方面:黄土高原气候较干旱,主要通过森林蒸腾作用,水分大量损耗。
(3)水资源杨家沟小于董庄沟。水资源(径流量)多少取决于降水量与蒸发量之差,杨家沟径流量近乎为零,水资源较小;董庄沟径流量较大,所以,水资源较杨家沟丰富。
(4)河流含沙量减少,引起黄河变清,黄河入海口三角洲从沉积转变为侵蚀;河流径流量近乎为零,黄河径流量减少,下游水资源短缺。黄河入海水量减少,引起海水倒灌,近海地区盐碱化加剧。
统考版高三地理二轮复习限时规范练15水循环含答案: 这是一份统考版高三地理二轮复习限时规范练15水循环含答案,共8页。试卷主要包含了选择题,综合题等内容,欢迎下载使用。
统考版高三地理二轮复习限时规范练13锋面系统与天气含答案: 这是一份统考版高三地理二轮复习限时规范练13锋面系统与天气含答案,共10页。试卷主要包含了选择题,综合题等内容,欢迎下载使用。
统考版高三地理二轮复习限时规范练11气温与降水含答案: 这是一份统考版高三地理二轮复习限时规范练11气温与降水含答案,共10页。试卷主要包含了选择题,综合题等内容,欢迎下载使用。

