统考版高三地理二轮复习限时规范练26产业活动的区位条件和地域联系含答案
展开[2022·黑龙江铁人中学高三月考]首店经济是区域利用特有优势,吸引首店汇聚,促进区域经济发展的经济形态。“首店经济”中的“首店”,指的是在行业里有代表性的品牌或新的潮牌在某个地区首次开设门店,例如全球首店,中国首店、区域首店、行业首店、体验首店等,或是已入驻的品牌设立创新模式的概念店等。下图是2019年上半年我国部分城市首店数量及类型统计图。据此完成1~3题。
1.首店经济中越来越多的概念店涌现,主要得益于( )
A.品牌效应 B.价格优势
C.信息网络 D.创新能力
2.上海成为我国首店数量最多的城市,其主要区位因素是( )
A.交通便捷 B.市场广阔
C.位置优越 D.政策优惠
3.目前,提升成都对首店的吸引力最直接有效的措施是( )
A.改善城市交通 B.发展对外贸易
C.优化营商环境 D.加大科技创新
[2022·吉林一模]2021年9月6~9日,第20届中国长春国际农业·食品博览(交易)会,在长春净月经开区的农博园开幕,以“发展智慧农业、引领产业发展、增强交易功能、助力乡村振兴”为主题。展示包括地方土特产、农特产品、手工艺品、特色服装刺绣、食药健康食品、文化艺术品等。长春是东北地区的天然地理中心、东北亚几何中心、东北亚经济走廊的中心。根据材料并结合所学知识,回答4~6题。
4.农博会的举办有助于参展企业( )
A.降低农产品生产成本
B.提高农产品生产技术
C.扩大国内外交易市场
D.可获得更多优惠政策
5.长春农博会的发展( )
A.有利于优化产业结构、带动工业发展
B.得益于地理位置优越、农业基础雄厚
C.受制于人口稠密、接待设施不够完善
D.加剧就业紧张、交通拥堵等城市问题
6.伴随着多次农博会的召开,净月经开区的会展业得到了快速发展,其主要的区位优势有( )
①经济开发区,生态环境质量较好
②城市中心区地域广大,有发展空间
③交通便利,基础配套设施比较完善
④依托省会城市职能,会展资源丰富
A.①②④ B.②③④
C.①②③ D.①③④
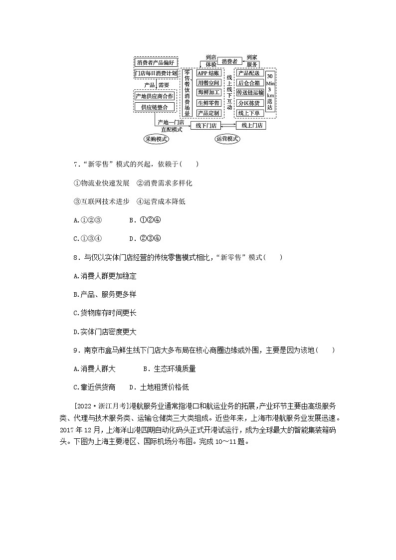
[2022·湖北恩施月考]“新零售”是指利用大数据、云计算等新兴技术形成线上线下相融合的新型零售模式。盒马鲜生是“新零售”模式的典型代表。截至2020年4月,南京市已开设12家盒马鲜生线下门店,这些门店大多布局在核心商圈边缘或外围。下图示意盒马鲜生商业模式。据此完成7~9题。
7.“新零售”模式的兴起,依赖于( )
①物流业快速发展 ②消费需求多样化
③互联网技术进步 ④运营成本降低
A.①②③ B.①②④
C.①③④ D.②③④
8.与仅以实体门店经营的传统零售模式相比,“新零售”模式( )
A.消费人群更加稳定
B.产品、服务更多样
C.货物库存时间更长
D.实体门店密度更大
9.南京市盒马鲜生线下门店大多布局在核心商圈边缘或外围,主要是因为该地( )
A.消费人群大 B.生态环境质量
C.靠近供货商 D.土地租赁价格低
[2022·浙江月考]港航服务业通常指港口和航运业务的拓展,产业环节主要由高级服务类、代理与技术服务类、运输仓储类三大类组成。近些年来,上海市港航服务业发展迅速。2017年12月,上海洋山港四期自动化码头正式开港试运行,成为全球最大的智能集装箱码头。下图为上海主要港区、国际机场分布图。完成10~11题。
10.上海港航服务业迅速发展的直接原因是( )
A.腹地广阔 B.政策扶持
C.港航密集 D.科技发达
11.洋山港第四期自动化集装箱深水码头的建成营运,将( )
A.带动宁波北仑港也成为国际航运中心
B.推动上海第一、二产业的极大发展
C.提高上海航运业的专业化、高效化
D.带动外高桥港区自动化集装箱深水码头的建设
二、综合题
12.[2022·宁夏银川一中高三月考]阅读图文材料,完成下列要求。(24分)
Y家居公司成立之初为瑞典的一家乡村便利店。一直以来,Y公司秉承“提供种类繁多、美观实用、老百姓买得起的家居用品”的经营理念,充分考虑消费地的经济水平、文化背景,有计划地进行空间扩散。到 2020年,Y公司的300多家商场遍布全球。1963年,Y公司进驻挪威,在其首都奥斯陆郊外开设了仓储式大卖场,这是该公司在瑞典以外开办的第一家商场。1998年至2020年间,Y公司在上海先后开设了5个卖场,第五家店是位于市中心黄金地段的迷你门店,Y公司将迷你门店定位为“家居规划工作室”,经营方式线上线下结合,有专业设计师提供装修设计,顾客也可以DIY定制家具,顾客先体验后下单,门店送货上门。下图是瑞典和挪威部分区域略图。
(1)简析挪威成为Y公司海外扩散第一站的主要原因。(6分)
(2)分析Y公司大型商场选址奥斯陆郊外的合理性。(6分)
(3)分析Y公司在上海市中心开设“迷你门店”的原因。(6分)
(4)简述Y公司空间扩散模式对我国家具跨国企业“走出去”的借鉴意义。(6分)
13.[2022·全国专练]阅读图文材料,回答下列问题。(22分)
材料一 “千丘之国”卢旺达(位置见下图)种植高地咖啡历史悠久,现约有50万人从事咖啡种植业。咖啡占据该国农产品出口额的1/2。2014年卢旺达率先开通非洲的4G网络,2017年全国互联网普及率约47.8%,卢旺达曾多次被世界银行等国际组织列入“撒哈拉以南非洲地区改革步伐最快的国家”。
材料二 2018年10月底,卢旺达与阿里巴巴合作,成为首个引进eWTP(全球电子商贸平台)的非洲国家,把优质咖啡销售给中国消费者。为了进一步推进eWTP,2019年1月6日由卢旺达国家农业出口发展局,卢旺达驻中国大使馆,卢旺达发展局、信息社会管理局、信息与通信技术部、贸易与工业部、高等教育委员会、公用事业监管局、能源集团等部门主要负责人构成的代表团抵达杭州,主要了解和学习中国数字化经济经验、阿里巴巴电商生态、电商普惠发展思路、农村淘宝、科技金融、跨境电商、新旅游等内容。
(1)简述卢旺达积极推进eWTP的原因。(7分)
(2)推断卢旺达发展eWTP所面临的限制性因素。(7分)
(3)分析与传统的销售手段相比,eWTP所具备的优势。(8分)
限时规范特训26
1~3.解析:第1题,由材料“指的是在行业里有代表性的品牌或新的潮牌在某个地区首次开设门店,或是已入驻的品牌设立创新模式的概念店等”可知,品牌只有不断创新,拥有让人耳目一新的商品和服务,才能创造需求刺激消费,与品牌效应、价格优势、信息网络关系不大,故D正确,A、B、C错误。第2题,考查影响首店形成的因素。由材料“首店经济是区域利用特有优势,吸引首店汇聚,促进区域经济发展的经济形态”,上海市是我国经济最发达的城市,居民消费水平高,市场广阔,对首店的吸引力最大,因此首店数量最多,B正确。我国各大城市在交通、位置、政策方面也都具有优势,因此不是上海成为我国首店数量最多的城市的主要区位因素,A、C、D错。第3题,考查影响首店分布的因素。由材料“首店经济是区域利用特有优势,吸引首店汇聚,促进区域经济发展的经济形态”,影响首店形成的因素有位置、市场、交通、营商环境等,但最直接有效的措施应是优化营商环境,它包括了交通、贸易等,故C正确,A、B错误。成都加大科技创新对成都吸引首店的影响不大,D错误。
答案:1.D 2.B 3.C
4~6.解析:第4题,农博会的举办有助产品的宣传,让更多的消费者和商家了解产品的性能和发展,形成采购平台,进而扩大国内外市场,C正确;不会降低农产品的生产成本,A错误;不会提高农产品的生产技术,B错误;有利于产品销售,但不一定获得更多优惠政策,D错误。第5题,长春农博会的发展得益于长春优越的地理位置,交通发达便利,便于会展人员的参加,东北地区农业基础雄厚产品多样,B对;农博会展是农业产品的宣传和订购的平台,对工业发展作用不大,A错;长春市经济较为发达,实力雄厚,完全可以举办和接待参会人员,C错;发展农博会期间可增加就业机会,D错。第6题,经济开发区为新区,产业活动以及污染较少,环境质量好,①对;净月为开发新区,不在市中心,且市中心地域地价高,不适宜发展会展,②错;交通枢纽,交通便利,基础配套设施比较完善,③对;长春为省会,又处于东北亚经济走廊的中心,会展资源丰富,④对。①③④正确。故选D。
答案:4.C 5.B 6.D
7~9.解析:第7题,由材料“‘新零售’是指利用大数据、云计算等新兴技术形成线上线下相融合的新型零售模式”可知,新零售模式的兴起,依赖于互联网技术进步,③正确;结合盒马鲜生商业模式示意图可知,消费者产品偏好反映消费需求多样化、到家服务依赖于物流业快速发展,①②正确;“新零售”相对于传统零售,运营环节增加,运营成本不会降低,④错误。综上,A正确,B、C、D错误。第8题,与仅以实体门店经营的传统零售模式相比,“新零售”模式可线上下单,消费人群不稳定,A错误;根据消费者产品偏好,产品、服务更多样,B正确;供应速度快,货物库存时间更短,C错误;有线上线下门店,可线上线下互动,实体门店密度更小,D错误。第9题,南京市盒马鲜生线下门店大多布局在核心商圈边缘或外围,主要是因为该地距离市中心较远,土地租赁价格低,D正确;该地距离市中心较远,消费人群小,A错误;生态环境质量对盒马鲜生线下门店布局的影响较小,B错误;供货商一般不会布局在核心商圈边缘或外围,C错误。
答案:7.A 8.B 9.D
10~11.解析:第10题,此题要审清问题,题目中强调直接原因,根据题意,港航服务业通常指港口和航运业务的拓展,因此港口多和航运业务繁忙是港航服务业迅速发展的直接原因,故C正确,A、B、D错误。第11题,洋山港第四期自动化集装箱码头的建成营运,可以带动洋山港的发展,与其他地区港口存在竞争关系,在一定程度上不利于同为港口的宁波北仑港的发展,A错误;洋山港第四期自动化集装箱码头的建成营运会带动周边地区产业发展,但不能过分渲染它的影响,不能产生极大影响,B错误;洋山港第四期自动化集装箱码头的建成营运,体现了科技因素的影响。科学技术的进步,海洋运输更趋于智能化、专业化、大型化,运量更大,速度更快,使运输效率更高,C正确;可以为本地区外高桥港区自动化码头的建设提供技术支持,但外高桥港区位于长江入海口处,泥沙淤积较多,不具备深水港条件,D错误。
答案:10.C 11.C
12.解析:第(1)题,考查影响挪威成为Y公司海外扩散第一站的原因,主要从距离、交通、人流量、防疫意识等方面考虑。布局挪威的优势区位因素主要从社会因素考虑。瑞典距离挪威近,交通便利,运输成本低,与挪威文化背景相似,设计认可度高,挪威经济发达,消费市场广阔。第(2)题,考查影响大型商场选址的因素,主要因素有交通和市场。Y公司大型商场选址位于郊区,是因为郊区可利用的土地多且土地租金低;在铁路附近,交通便利;靠近首都,市场广阔;打造家具休闲购物模式,延长购物时间。第(3)题,考查影响迷你门店开设的因素,主要因素有地价、人口、交通等。市中心小面积居室住户量大,家居规划与家具个性化市场广;位于上海黄金地段,可利用土地少且土地租金高,采用线上线下经营方式,进行创新经营模式,提升购物体验,满足顾客差异化需求,利于无仓储区迷你店的发展;上海经济发达,市场广阔,缓解网络商业发展对实体店的压力与冲击。第(4)题,我国跨国企业可从经营方式、消费体验、扩散原则、人才等方面借鉴。改变经营战略和发展方式,坚持创新发展,提高产品质量;以人为本,注重顾客的体验感,建立自己的品牌文化与销售模式;经营尽可能扩大市场,降低成本,有针对性地选择市场地;培养人才,提高管理水平。
答案:(1)空间距离较近;经济水平相当;文化背景相似。
(2)首都经济发达,消费市场广阔;城市基础设施完善,交通便利;郊区地价较低。
(3)市中心小面积居室住户量大,家居规划与家具个性化市场广;市中心公共交通便利,方便顾客进店体验;更贴近市场,了解客户需求;近年物流服务发展迅速,利于无仓储区迷你店的发展;缓解网络商业发展对实体店的压力与冲击。
(4)①加强设计创新,提高产品质量;②建立自己的品牌文化与销售模式;③培养人才,提高管理水平;④根据产品特征,有针对性地选择市场地;⑤了解当地消费习惯,适应市场需求。
13.解析:第(1)题,卢旺达积极推进eWTP的原因主要结合卢旺达经济发展现状及进一步发展对eWTP的需求角度考虑。根据材料信息“2014年卢旺达率先开通非洲的4G网络,2017年全国互联网普及率约47.8%”说明其网络基础设施建设好,有利于推进eWTP;“咖啡占据该国农产品出口额的1/2”说明咖啡产量大,建设eWTP可以促进优质农产品的销售;eWTP建设还可以促进卢旺达其他产业的发展,增加就业机会,同时促进经济增长。根据材料信息,为了进一步推进eWTP,2019年1月6日由卢旺达国家农业出口发展局、卢旺达驻中国大使馆、卢旺达各部门主要负责人构成的代表团抵达杭州,主要了解和学习中国数字化经济经验、阿里巴巴电商生态、电商普惠发展思路、农村淘宝、科技金融、跨境电商、新旅游等内容。可看出决策者思想进步,改革开放力度大,并出台相关的国家政策进行支持。eWTP可使农户和企业能够因减少中间商而增加收益,利于增加当地收入,促进经济发展;读图,卢旺达所处的地理位置可看出,该国地处内陆,对外贸易局限性大,eWTP可促进该国产品的销售。第(2)题,eWTP是技术指向型产业,其发展需要大量的科技人才和投入大量资金,而卢旺达属于发展中国家,经济落后,资金短缺;同时该国因为经济落后,国民平均受教育程度低,使得科技落后,专业技术人才短缺;科技落后,导致4G等网络建设成本高,宽带成本高,支付系统落后。此外,电子商贸平台需要便捷的交通和发达的物流业支持,而卢旺达基础设施及物流业薄弱,从而限制了卢旺达发展eWTP;同时eWTP在卢旺达属于新生事物,各部门负责人虽然去中国学习,但还存在经营者的经验不足,信誉忧虑较重等限制性因素。第(3)题,与传统的销售手段相比,eWTP所具备的优势主要从降低成本、提高效率、实时了解货物运送情况等角度进行分析。eWTP以电子流代替了实物流,节省了实体店的租金、电费等,可以大量减少人力、物力、财力的投入,降低了成本;从销售角度看,eWTP 24小时营业,可随时下单,突破了时间和空间的限制,使得交易活动可以在任何时间、任何地点进行,大大提高了效率;同时,由于利用网上多媒体的性能,可以全方位展示产品及服务功能的内部结构,使得消费者能够全面了解货物的各个细节,能够不经过面对面与人交流就了解商品信息,协商、发货、收货、支付等过程无须当面进行方便快捷,效率高;借助GPS系统,交易双方可以在平台网络上实时了解货物的运送物流情况。
答案:(1)地处内陆,对外贸易局限性大;决策者思想进步,改革开放力度大,国家政策支持;拥有4G网络,网络基础建设较好;增强在中国及其他地区的市场影响力,销售更多、更加丰富的产品;使得农户和企业能够因减少中间商而增加收益;增加就业岗位,带动相关产业发展,推动经济进一步增长。
(2)经济落后,资金短缺;国民平均受教育程度低,专业技术人才短缺;科技落后,宽带成本高,支付系统落后;基础设施不完善,物流业基础薄弱;面对新生事物经营者的经验不足,信誉忧虑较重等。
(3)以电子流代替了实物流,可以大量减少人力、物力、财力的投入,降低了成本;突破时间和空间的限制,使得交易活动可以在任何时间、任何地点进行,大大提高了效率;利用网上多媒体的性能,可以全方位展示产品及服务功能的内部结构;交易过程在网上进行,包括协商、发货、收货、支付等过程无须当面进行;交易双方可以实时了解货物的运送情况。
统考版高三地理二轮复习限时规范练15水循环含答案: 这是一份统考版高三地理二轮复习限时规范练15水循环含答案,共8页。试卷主要包含了选择题,综合题等内容,欢迎下载使用。
统考版高三地理二轮复习限时规范练13锋面系统与天气含答案: 这是一份统考版高三地理二轮复习限时规范练13锋面系统与天气含答案,共10页。试卷主要包含了选择题,综合题等内容,欢迎下载使用。
统考版高三地理二轮复习限时规范练11气温与降水含答案: 这是一份统考版高三地理二轮复习限时规范练11气温与降水含答案,共10页。试卷主要包含了选择题,综合题等内容,欢迎下载使用。

