2022-2023学年初升高人教版(2019)超级衔接(3)物质的转化
展开
这是一份2022-2023学年初升高人教版(2019)超级衔接(3)物质的转化,共10页。
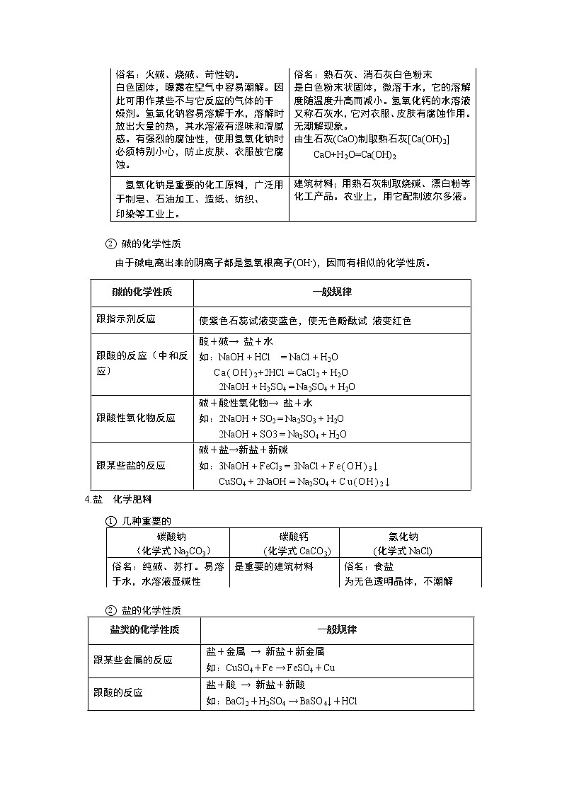
2022-2023学年初升高人教版(2019)超级衔接(3)物质的转化衔接知识 1.常见的酸盐酸(化学式HCl)硫酸(化学式H2SO4)浓盐酸是无色液体,有刺激性气味的液体、有挥发性。打开瓶盖在瓶口会形成白雾。在空气中盐酸挥发出来的氯化氢气体跟空气里的水蒸气接触,形成盐酸微小液滴(白雾)。纯净的硫酸是无色、粘稠的油状液体,难挥发。浓硫酸具有吸水性(能直接吸收空气中所含的分,可作某些气体的干燥剂)、脱水性(把有机化合物中氢、氧元素的原子以 2∶1 的水的组成比例脱去,使之碳化变黑)、氧化性。浓硫酸对皮肤、衣服有很强的腐蚀性。浓硫酸稀释成稀硫酸。盐酸是一种工业上常用的强酸,金属制品在电镀、焊接前可用盐酸清除其表面上的锈。硫酸是一种强酸,重要的化工原料,在生产化肥、农药、火药、染料、冶炼有色金属、精炼石油、金属防锈等方面都有着广泛的应用。 2.酸的化学性质由于酸电离出来的阳离子都是氢离子,因而有相似的化学性质: 酸的化学性质一般规律跟指示剂反应酸溶液都能使紫色石蕊试液变为红色,但不能使无色酚酞试液变色跟某些金属的置换反应酸+金属 → 盐+氢气 如:Zn + H2SO4 = ZnSO4 + H2↑Fe + 2HCl = FeCl2 + H2↑跟碱的反应(中和反应)酸+碱→ 盐+水 如:H2SO4 + Mg(OH)2= MgSO4 + H2O2HCl + Ca(OH)2 = CaCl2 + 2H2O跟碱性氧化物反应酸+碱性氧化物→ 盐+水 如: 2HCl + CuO = CuCl2 + H2O3H2SO4+Fe2O3 = Fe2(SO4)3 + 3H2O跟某些盐的反应酸+盐→ 新酸+新盐 如:2HCl +CaCO3 = CaCl2 + H2O + CO2↑HCl + AgNO3 = HNO3+AgCl↓H2SO4 + BaCl2 = 2HCl + BaSO4↓H2SO4 + Na2CO3 = Na2SO4 = H2O + CO2↑3.常见的碱①氢氧化钠和氢氧化钙 氢氧化钠(化学式NaOH)氢氧化钙化学式Ca(OH)2俗名:火碱、烧碱、苛性钠。白色固体,曝露在空气中容易潮解。因此可用作某些不与它反应的气体的干燥剂。氢氧化钠容易溶解于水,溶解时放出大量的热,其水溶液有涩味和滑腻感。有强烈的腐蚀性,使用氢氧化钠时必须特别小心,防止皮肤、衣服被它腐蚀。 俗名:熟石灰、消石灰白色粉末是白色粉末状固体,微溶于水,它的溶解度随温度升高而减小。氢氧化钙的水溶液又称石灰水,它对衣服、皮肤有腐蚀作用。无潮解现象。由生石灰(CaO)制取熟石灰[Ca(OH)2] CaO+H2O=Ca(OH)2 氢氧化钠是重要的化工原料,广泛用于制皂、石油加工、造纸、纺织、
印染等工业上。 建筑材料;用熟石灰制取烧碱、漂白粉等化工产品。农业上,用它配制波尔多液。 ② 碱的化学性质由于碱电离出来的阴离子都是氢氧根离子(OH-),因而有相似的化学性质。 碱的化学性质一般规律跟指示剂反应使紫色石蕊试液变蓝色,使无色酚酞试 液变红色 跟酸的反应(中和反应)酸+碱→ 盐+水 如:NaOH + HCl = NaCl + H2O Ca(OH)2+2HCl = CaCl2 + H2O 2NaOH + H2SO4 = Na2SO4 + H2O 跟酸性氧化物反应碱+酸性氧化物→ 盐+水 如:2NaOH + SO2 = Na2SO3 + H2O 2NaOH + SO3 = Na2SO4 + H2O 跟某些盐的反应碱+盐→新盐+新碱 如:3NaOH + FeCl3 = 3NaCl + Fe(OH)3↓ CuSO4 + 2NaOH = Na2SO4 + Cu(OH)2↓4.盐 化学肥料① 几种重要的碳酸钠(化学式Na2CO3)碳酸钙(化学式CaCO3)氯化钠(化学式NaCl)俗名:纯碱、苏打。易溶于水,水溶液显碱性是重要的建筑材料俗名:食盐为无色透明晶体,不潮解 ② 盐的化学性质盐类的化学性质一般规律跟某些金属的反应盐+金属 → 新盐+新金属 如:CuSO4+Fe → FeSO4+Cu跟酸的反应盐+酸 → 新盐+新酸 如:BaCl2+H2SO4 → BaSO4↓+HCl跟某些碱的反应盐+碱 → 新盐+新碱 如:CuSO4+KOH → K2SO4+Cu(OH)2↓跟某些盐的反应盐+盐→ 新盐+新盐 如:NaCl+AgNO3 → NaNO3+AgCl↓ 注意:很活泼的金属(如金属钠等)与盐溶液反应时,先与水反应生成碱,然后碱再与盐溶液发生复分解反应,无金属生成。例如金属钠与硫酸铜溶液反应: 2Na + 2H2O = 2NaOH + H2↑ , 2NaOH + CuSO4 = Cu(OH)2↓+ Na2SO4 3.单质、氧化物、酸、碱和盐之间的相互关系17条规律须牢记反应规律 示例纵向:①金属+金属氧化物(碱性氧化物) ②碱性氧化物(可溶)+水碱(可溶) ③碱(难溶)碱氧(难溶) + 水 ④酸+碱盐+水 ⑤非金属+非金属氧化物(酸性氧化物) ⑥酸性氧化物(易溶)+水酸(易溶) ⑦酸(易挥发 / 难溶)酸氧+水(易挥发 / 难溶) 从纵向来看,金属碱性氧化物碱盐,其中金属元素相同。非金属酸性氧化物酸(含氧酸)盐,其中非金属元素相同。横向:⑧金属+非金属(无氧酸)盐 ⑨碱氧+酸氧(含氧酸)盐 ⑩含氧酸盐碱氧+酸氧 ⑪盐+盐两种新盐 交叉:⑫酸+碱氧盐+水 ⑬碱+酸氧盐+水 ⑭酸+盐新酸+新盐 ⑮碱+盐新碱+新盐 ⑯金属+酸盐+ ⑰金属+盐新盐+新金属 习题巩固1.酸溶液中都含有,因此不同的酸表现出一些共同的性质。下列关于性质的描述中不属于酸的共同性质的是( )A.能使紫色石蕊溶液变红色B.能与烧碱反应生成水C.能与溶液反应生成气体D.能与溶液反应生成沉淀2.常温下,向稀盐酸中逐渐加入试剂X后,溶液的pH变化如图所示。试剂X是下列物质中的( )A.B.C.D.3.某同学为了鉴别氢氧化钠溶液和澄清石灰水,设计了如图所示的四组实验方案,其中能达到目的的是( )A.AB.BC.CD.D4.下列选项中的内容基本不涉及化学变化的是( )A.“绳锯木断,水滴石穿”B.“千锤万凿出深山,烈火焚烧若等闲”C.“美人首饰侯王印,尽是沙中浪底来”D.“春蚕到死丝方尽,蜡炬成灰泪始干”5.盐是一类常见的物质,下列物质通过一步反应可直接形成盐的是( )①金属单质②碱性氧化物③碱④非金属单质⑤酸性氧化物⑥酸A.①②③⑨B.①④⑥C.②⑤⑥D.全部6.甲、乙、丙三种物质间通过一步反应能实现如图转化,下列选项中符合转化关系的是( )A.甲为NaOH,乙为NaCl,丙为B.甲为CuO,乙为,丙为C.甲为,乙为,丙为D.甲为,乙为,丙为7.下列关于化学反应类型的叙述中,正确的是( )A.凡是生成盐和水的反应都是中和反应B.复分解反应一定没有单质参加C.生成一种单质和一种化合物的反应一定是置换反应D.分解反应的生成物中一定有单质8.铁、稀盐酸、澄清石灰水、氯化铜溶液是初中化学中常见的物质,四种物质间的反应关系如图所示。图中两圆相交部分(A、B、C、D)表示物质间的反应,A、B、C、D四个反应的类型分别是( )A.复分解反应、复分解反应、化合反应、置换反应B.中和反应、置换反应、复分解反应、置换反应C.复分解反应、复分解反应、置换反应、置换反应D.分解反应、复分解反应、置换反应、置换反应9.在硫酸、碳酸钠、二氧化碳、铜片、氢氧化钡、氢氧化钠、生石灰、铁片和木炭粉9种物质中,存在下面的相互关系,选择①~⑤为适当的物质,使有连线的两种物质能发生反应。(1)请推断它们的化学式:①________;②________;③________;④________;⑤________。(2)写出下列序号对应的物质发生反应的化学方程式:①和②:________;②和④:________;②和⑤:________;④和⑤:________。
答案以及解析1.答案:D解析:在水溶液中解离出氢离子和硫酸根离子。硫酸因含氢离子而能使紫色石蕊试液变为红色,为酸的共性,故A不符合题意;硫酸因含氢离子而能与烧碱(即NaOH)反应生成水,为酸的共性,故B不符合题意;硫酸因含氢离子而能与碳酸钠反应生成二氧化碳,为酸的共性,故C不符合题意;硫酸因含硫酸根离子而能与氢氧化钡反应生成沉淀,属于硫酸根离子的性质,不属于酸的共性,故D符合题意。2.答案:A解析:氢氧化钠溶液显碱性,氢氧化钠和稀盐酸发生中和反应,溶液的酸性逐渐减弱,当恰好完全反应时溶液的pH为7,继续加入氢氧化钠则溶液呈碱性,pH大于7,图像与之相符,A正确;加水稀释盐酸,溶液的酸性变弱,溶液的pH增大,但溶液始终呈酸性即溶液的pH不会大于7,图像与之不相符,B错误;;Fe能与稀盐酸反应生成氯化亚铁和氢气,稀盐酸被消耗,溶液的pH增大,最终得到溶液,pH不会大于7,图像与之不相符,C错误;碳酸钙能与稀盐酸反应,稀盐酸被消耗,溶液的pH增大,但不会大于7,图像与之不相符,D错误。3.答案:D解析:盐酸与氢氧化钠溶液和澄清石灰水都可以反应,但是均没有明显现象,无法鉴别,故A错误;酚酞溶液遇碱变红色,氢氧化钠溶液和澄清石灰水都是碱溶液,都能使酚酞溶液变红,现象相同,无法鉴别,故B错误;石蕊溶液遇碱变蓝色,氢氧化钠溶液和澄清石灰水都是碱溶液,都能使石蕊溶液变蓝,现象相同,不能鉴别,故C错误;适量二氧化碳与澄清石灰水反应出现碳酸钙白色沉淀,而与氢氧化钠溶液反应没有明显现象,可以鉴别,故D正确。4.答案:C解析:水滴石穿过程是石头中的碳酸钙与水、空气中的发生反应生成可溶的,发生了化学变化,A不符合题意;石灰石煅烧,发生了化学变化,B不符合题意;美人的金首饰和王侯的金印所用的金子,都是从浪底的沙子中淘洗出来的,只涉及物理变化,C符合题意;蜡烛燃烧时,发生化学变化,D不符合题意。5.答案:D解析:金属单质(如Zn)可与酸反应生成对应的盐;碱性氧化物与酸反应生成盐和水;碱与酸或酸性氧化物反应生成盐和水;非金属单质(如)可与金属化合得到盐;酸性氧化物(或酸)与碱(或碱性氧化物)反应可生成盐。故D正确。6.答案:C解析:NaOH属于碱,NaCl和属于盐,与对应的酸发生反应可使碱转化为盐,要使盐转化为另一种盐,需满足复分解反应发生的条件,即生成沉淀放出气体或生成水,氯化钠和硝酸银反应生成氯化银沉淀和,可以实现NaCl到的转化,但是不能与其他物质反应生成氯化钠,无法实现图示的转化,故A错误;可通过与碱反应转化为而CuO不能一步转化成,故B错误;与稀盐酸反应可生成,或与氢氧化钙反应可生成,碳酸钙高温分解生成,能通过一步反应实现图示的转化,故C正确;可与溶液反应生成,但不能一步转化为,故D错误。7.答案:B解析:可通过反例法来说明。中有盐和水生成,该反应不是中和反应,A错误;复分解反应中的反应物和生成物均为化合物,没有单质参加,B正确;中生成一种单质和一种化合物,该反应不是置换反应,C错误;,该分解反应无单质生成,D错误。8.答案:C解析:氢氧化钙和稀盐酸反应生成氯化钙和水,酸碱中和反应属于两种化合物相互交换成分生成另外两种化合物的反应,所以A为复分解反应或中和反应;氢氧化钙和氯化铜反应生成氢氧化铜沉淀和氯化钙,该反应属于两种化合物相互交换成分生成另外两种化合物的反应,所以B为复分解反应;Fe和氯化铜反应生成Cu和氯化亚铁,该反应为一种单质和一种化合物反应生成另一种单质和另一种化合物的反应,所以C属于置换;反应铁和稀盐酸反应生成氯化亚铁和氢气,该反应为一种单质和一种化合物反应生成另一种单质和另一种化合物的反应,所以D属于置换反应,符合题意的为C项。9.答案:(1)①Fe;②;③;④;⑤(2);;;解析:9种物质中只有一种酸,其化学式为三种单质中,只有Fe能与硫酸反应,二者反应生成和,故①为Fe,②为;碱有,盐只有,而NaOH不能与反应,故④为,⑤为,③应该为酸性氧化物,则③为。
相关学案
这是一份2022-2023学年初升高人教版(2019)超级衔接(1)物质的分类,共6页。
这是一份2022-2023学年初升高人教版(2019)超级衔接(9)钠的重要化合物,共8页。
这是一份2022-2023学年初升高人教版(2019)超级衔接(2)分散系及其分类,共5页。学案主要包含了稳定等内容,欢迎下载使用。

