所属成套资源:2021年高考试题分析
- 高考试题分析 专题9 工业生产与产业转移 学案 0 次下载
- 高考试题分析专题1 地球运动的地理意义 学案 0 次下载
- 高考试题分析专题5 自然地理环境的整体性和差异性 学案 0 次下载
- 高考试题分析专题3 水体运动及其地理意义 学案 0 次下载
- 高考试题分析专题11 区域可持续发展及资源、环境与国家安全 学案 1 次下载
高考试题分析专题6 人口与地理环境
展开
这是一份高考试题分析专题6 人口与地理环境,共3页。
考向(一) 人口增长与人口问题
必备知识:
户籍人口与常住人口:户籍人口是指依法在某地公安户籍管理机关登记了常住户口的人口,常住人口是指实际居住在某地一定时间内(半年以上)的人口,若某城市经济发达,吸引大量人口迁入,则其常住人口大于户籍人口;如果某城市经济落后,难以提供大量就业机会,人口大量外流,则其户籍人口大于常住人口。
人口折线图的判读:人口折线图可以直观反映人口在世界上的空的变化趋势,判读时,要特别关注其数值大小、走向、极值和转折点。
3.支柱产业:在国民经济体系中占有重要的战略地位,产业规模在国民经济中占有较大份额,并起着支撑作用的产业或产业群。
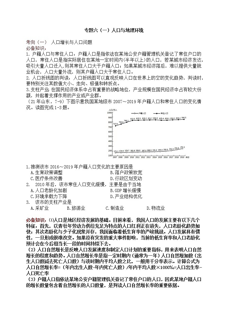
(21年山东,7-9)下图示意我国某地级市2007~2019年户籍人口和常住人口的变化情况。读图完成1-3题。
1.推测该市2016~2019年户籍人口变化的主要原因是
A.生育政策调整 B.落户政策放宽
C.医疗条件改善 D.行政区划变动
2. 2010年后,该市常住人口变化缓慢,主要是由于当地
A.人口老龄化加剧 B.GDP增长缓慢
C.环境承载力下降 D.产业结构优化
3. 该市的支柱产业是
A.采矿业 B.旅游业 C.制造业 D.物流业
必备知识:⑴人口是地区经济发展的基础。目前来看,我国人口的发展主要有以下几个特征:首先,以青壮年劳动力供给充足为特点的人口红利正在消失,人口老龄化趋势加快;其次老龄化与少子化现象并存,我国面临着低生育率的严峻挑战。人口发展具有惯性,一旦形成很难改变。如果没有突发的重大事件影响,当前的低生育率和人口老龄化预计会在今后相当长一段的时间持续下去。
(2)人口自然增长是反映人口发展速度和制定人口计划的重要指标,用来表明人口自然增长的程度和趋势。人口自然增长率是指一定时期内(通常为一年)人口自然增加数(出生人口数减去死亡人口数)与该时期内平均人数之比,一般用千分率表示。计算公式为人口自然增长率=(年内出生人数-年内死亡人数)/年内平均人数×1000‰=人口出生率-人口死亡率
(3)户籍人口指依法某地公安户籍管理机关登记了常住户口的人口,因此某地户籍人口的增长数量包含着自然增长的人口数量,是判读人口自然增长率的重要依据。
(20年全国3,4-6)图2显示2010年我国西部某市50岁以下各年龄组女性人数。调查表明,该市妇女生育峰值在21—29岁。据此完成4—6题。
图2
4.以下时间段中,该市人口出生率最高的为
A.2001~2005年 B.1991~1995年 C.1981~1985年D.1971~1975年
5.造成该市20~24岁年龄组人数明显偏多的原因可能是,该组人口出生期间
A.生育政策放宽 B.经济发展提速 C.育龄妇女较多D.生育观念转变
6.推测2010~ 2030年该市人口发展的变化是
A.人口出生率逐渐提高 B.人口增长较为缓慢
C.2025年迎来生育高峰 D.人口总量逐渐减少
必备知识:1.人口变化与社会经济的关系:人口的变化受社会经济条件的影响,人口数量和结构的变化又对社会经济条件有重大影响。目前,发展中国家人口自然增长率总体较高,人口增长较快。人既是生产者,也是消费者。很多发展中国家正处于人口红利期,总人口中劳动适龄人口比重上升,且比重较高。保证了经济增长中的劳动力需求。
2.汽车产业特点:汽车产业综合性强,对经济发展的带动作用强。汽车产业的发展受到市场,资金,技术,劳动力等多种因素的影响。
(2019年海南,22)7.阅读材料,完成下列要求。(10分)
东盟是由东南亚10个国家形成的经济一体化组织。2000年以来,人口由5亿左右增长至现在的6亿以上。与此同时汽车产业快速发展,目前东盟年产汽车约400万辆,是全球六大汽车生产基地之一,生产的汽车除满足当地市场外,还持续扩展外销规模。
指出东盟人口变化的特点,并说明人口因素对其汽车产业发展的影响。
考向(二) 人口迁移
必备知识:1.人口老龄化是指由于人口生育率降低和人均寿命延长,总人口中年轻人口数量减少、年长人口数量增加而导致老年人口比例相应增长的动态。人口老龄化有两个含义:一是指老年人口相对增多,在总人口中所占比例不断上升的过程;二是指社会人口结构呈现老年状态,进入老龄化社会。当一个国家或地区60岁及以上人口占人口总数的10%,或65岁及以上人口占人口总数的7%,就意味着这个国家或地区处于人口老龄化状态。
2.人口老龄化带来的主要影响:劳动年龄人口的负担加重;社会负担加重;传统的家庭养老面临挑战。
3.应对人口老龄化的对策:建立和完善养老保障体系;创造保障老年人权益的良好的社会环境,大力发展老龄产业;倡导和鼓励老年人自力,发挥老年人参与社会生活的潜力,充分开发老年劳动力资源。
(19年全国1,4-5)图1示意2015年欧盟境内欧盟籍和非欧盟籍的人口结构。据此完成1-2题。
1.与欧盟籍相比,2015年非欧盟籍
A.男性人口数量较多
B.25~50岁女性比例较小
劳动人口比例较大
D.50岁以上人口比例较大
2.近些年来,非欧盟籍人口占欧盟总人口比例持续加大,使欧盟
A.人均消费剧增
B.老龄化进程趋缓
C.人均收入剧降
D.劳动力供给过剩
必备知识:一般认为,人口迁移是人们对特定环境中一系列自然的,经济的和社会的因素的综合反映。影响人口迁移的自然因素主要包括气候,土壤,水和矿产资源等;经济因素主要包括经济发展,交通和通信等,经济因素往往起着主导作用;政治,文化等社会因素对人口迁移有着特殊的影响,其中,政策,社会变革,战争和宗教等是重要的影响因素。为寻求更多的改善物质生活条件的“机会”,获得更高的经济收入,提升个人及家庭生活的品质,人口在地区间频繁迁移。
(19年海南,4-6)下图分别示意1995年、2010年美国本土人口迁移。据此完成3-5题。
3.1995年美国本土人口净流入的地区是
A.东北部 B.南部 C.中西部 D.西部
4.与1995年相比,2010年美国本土人口
A.数量减少 B.向中西部大量回流
C.迁移规模变小 D.净流入的地区减少
5.影响美国本土人口迁移变化的主导因素可能是
A.经济 B.交通 C.文化 D.教育
考向(一)人口增长与人口问题【答案】1. B 2. D 3. C 4.D 5.C 6.B
7. 人口变化特点:增长快,劳动人口数量增多。
发展影响:从生产者角度看,劳动力充足且价格较低,降低了汽车生产成本,
汽车的市场竞争力强;
从消费者角度看,人口多和增长快使本地汽车市场规模大,劳动人口数量多,
收入水平提高,增强了对汽车的购买力。
考向(二) 人口迁移 【答案】1. C 2. B 3. B 4. C 5. A
相关学案
这是一份高考试题分析专题7 城市与地理环境,共10页。
这是一份高考试题分析专题5 自然地理环境的整体性和差异性,共9页。
这是一份2022年高考地理二轮复习 专题6 考点2 人口迁移,共7页。学案主要包含了三产业产值比重降低等内容,欢迎下载使用。

