2021-2022学年四川省仁寿第一中学南校区高二上学期第二次质量检测生物试题含答案
展开
这是一份2021-2022学年四川省仁寿第一中学南校区高二上学期第二次质量检测生物试题含答案,共6页。试卷主要包含了单项选择题等内容,欢迎下载使用。
一、单项选择题
下列有关基因突变与基因重组的叙述,正确的是()
基因突变的不定向性是指基因突变可发生在个体发育的任何时期
镰刀型细胞贫血症可通过光学显微镜观察判断,因此基因突变是可见的
基因重组只是等位基因的重新组合,不会导致生物性状变异
肺炎双球菌的转化实验可以证明细菌之间也可以发生基因重组
下列关于生物变异及育种的叙述,正确的是()
花药离体培养过程中,基因突变、基因重组和染色体变异均有可能发生
某植物经 X 射线处理后若未出现新的性状,则证明没有发生基因突变
在杂交育种中,想要获得隐性纯合子一般从 F2 中选种
具有产量高、抗逆性强等优点的超级水稻是多倍体育种的结果
下列关于低温诱导染色体加倍实验的叙述,正确的是()
原理:低温抑制染色体着丝点分裂,使子染色体不能分别移向两极
解离:滴加卡诺氏液可使洋葱根尖解离
染色:改良苯酚品红溶液和醋酸洋红液都可以使染色体着色
观察:显微镜下可以看到大多数细胞的染色体数目发生改变
下列关于人类遗传病的叙述,错误的是()
含有红绿色盲基因的不一定是红绿色盲患者
通过基因诊断可以查出胎儿是否患有各种遗传病
某人患有先天愚型可能与其父亲或母亲减数分裂有关
单基因遗传病在遗传时遵守孟德尔遗传规律
狮子鱼多栖息于温带靠海岸的岩礁或珊瑚礁内,但在马里亚纳海沟 7000 米以下的深海环境生存着一个通体透明的新物种——超深渊狮子鱼。该环境具有高压、终年无光等特殊极端条件。研究发现,该超深渊狮子鱼基因组中与色素、视觉相关的基因发生了大量丢失,这些遗传变异共同造成了这一物种的奇特表型和对超深渊极端环境的适应能力。下列说法正确的是()
超深渊狮子鱼与温带靠海岸分布的狮子鱼一定不能交配成功
在深海环境中,超深渊狮子鱼个体间在斗争过程中相互选择,共同进化
为了适应海底漆黑环境,超深渊狮子鱼的眼睛发生相关的适应性变异
超深渊狮子鱼种群与温带靠海岸狮子鱼种群的种群基因库有很大的差异
关于人体内环境稳态的叙述,错误的是 ()
①血浆渗透压与蛋白质含量有关,与无机盐离子含量无关
②人吃酸性食品会导致体内的 pH 降低
③每个人的体温在一天中是保持不变的
④内环境稳态的维持需要多种器官、系统的协调作用,并且人体维持内环境稳态的调节能力有限
⑤严重腹泻、呕吐,只需要补充足够的水,不用补充 Na+
A.①②④⑤B.②⑤
C.①②③④D.①②③⑤
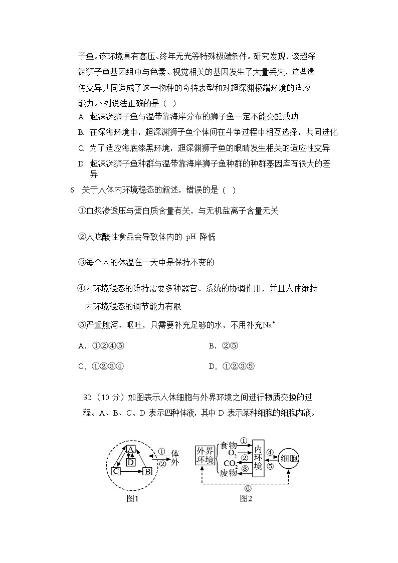
32.(10 分)如图表示人体细胞与外界环境之间进行物质交换的过程。A、B、C、D 表示四种体液,其中 D 表示某种细胞的细胞内液。图 1 中①②序号表示物质,图 2 中①②等序号表示物质交换。请据图回答:
图 1 的 A~D 中, 构成人体的内环境,A 的渗透压大小主要与 和
的含量有关。
图 1 中如果①代表 O2,由体外进入红细胞至少需要穿过 层膜。
图 2 体现出内环境的作用是 。
内环境稳态指机体通过调节,使内环境的 和 维持相对稳定的状态。目前普遍认为,机体维持稳态的主要调节机制是 。
(8 分)玉米的籽粒饱满对皱缩为显性,由一对等位基因 A、a 控制,籽粒甜对非甜为显性,由另一对等位基因 B、b 控制,两对性状均为完全显性.现有纯合籽粒饱满非甜玉米和纯合籽粒皱缩甜玉米杂交,所得 F1 测交,多次重复试验,统计测交后代籽粒的表现型及比例都近似为:饱满甜:饱满非甜:皱缩甜:皱缩非甜=1:4:4:1.请回答下列问题:
根据实验结果分析可知,控制籽粒饱满与皱缩的基因 A 与 a 遵循 定律;控制上述两对相对性状的两对等位基因的遗传 (填“符合”或“不符合”)基因的自由组合定律,原因是 。
若用纯合甜玉米作母本与非甜玉米进行杂交,在 F1 中偶尔发现某一植株的籽粒为非甜性状.请对此现象给出合理解释:
① ;
② 。
34.( 12 分)下图表示番茄植株(HhRr)作为实验材料培育新品种的途径,请据图分析回答。
最难获得目的品种的是途径 4,原因是 。
通过途径 2 获得幼苗的方法是 ,通过途径 2 获得新品种 B 的育种方法称为
,和其它育种方法相比,优势是 。
若 H 基因控制着植株的高产,R 基因决定着植株的抗病性。采用最简便的方法培育出高产抗病的品种 A,请作简要说明。 。
35.( 12 分)如图为现代生物进化理论的概念图,请据图回答相关问题:
种群基因库指的是: 。
①是生物进化的实质,①指的是 。③指 ,③的观点没有提出隔离是物种形成的必要条件,隔离是指不同种群的个体在自然条件下 的现象。新物种形成必须要有 隔离。
某植物种群中基因型 AA 的个体占 20%,基因型 aa 的个体占 50%。倘若人为舍弃隐性性状类型仅保留显性性状的基因型,令其自交,则产生的子一代中基因型 AA 的个体占
,此时种群中 A 的基因频率为 ,经这种人工选择作用,该种群是否发生了进化? 原因是 。
36(12 分)图甲表示某果蝇体细胞的染色体图解,观察该果蝇某器官装片,发现如图乙、丙所示的细胞,请结合图示回答有关问题:
测定果蝇基因组 DNA 序列,需测定条 DNA 上碱基序列。在该器官切片中可能看到细胞中染色体组的数目可能有 。
与甲→乙过程相比,甲→丙过程特有的可遗传变异类型是 。
图甲中果蝇的点状染色体(第 4 号染色体)多一条或少一条可以存活,而且能够繁殖。现将无眼果蝇(ee)与第 4 号染色体三体野生型眼果蝇(EEE)交配,得到子一代,再将子一代的三体果蝇与无眼果蝇(ee)杂交,则子二代表现型及分离比为 。
若已知果蝇控制眼色的红眼和白眼基因存在于 X 染色体上,红眼(W)对白眼(w)为显性,这种眼色基因可能会因为染色体片段的缺失而丢失(以 X0 表示,X0X0 和 X0Y 的个体没有眼色基因,无法存活)。现有一红眼雄果蝇(XWY)与一白眼雌果蝇 (XwXw)杂交,子代中出现了一只白眼雌果蝇。现欲利用一次杂交实验来判断这只果蝇的出现是染色体片段缺失造成的还是基因突变造成的,让这只白眼雌果蝇与红眼雄果蝇交配,如果子代中雌、雄果蝇数量比为 ,则是基因突变造成的;如果子代中雌、雄果蝇数量比为 ,则是染色体片段缺失造成的。
第二次质量检测生物试题 参考答案
D C C B D D
32.(除标注外,每空1分,共10分)
(1)ABC 无机盐 蛋白质
(2)5
(3)内环境是体内细胞与外界环境进行物质交换的媒介(2分)
(4)化学成分 理化性质 神经-体液-免疫(2分)
33.(除标注外,每空2分,共8分)
(1)分离定律 (1分) 不符合(1分)
F1产生四种配子的比例不是1:1:1:1(或F1测交后代的表现型及比例不是1:1:1:1)
某一雌配子形成时,B基因突变为b基因
某一雌配子形成时,含B基因的染色体片段缺失
34.(除标注外,每空2分,共12分)
(1)基因突变具有低频性,不定向性
(2)花药离体培养法 单倍体育种 明显缩短育种年限
(3)该番茄植株自交,从子代中选出高产抗病的植株,连续自交选育,直到不再发生性状分离为止,即可培育出基因型为HHRR的高产抗病新品种A.(4分)
(除标注外,每空2分,共12分)
(1)一个种群中全部个体所含有的全部基因(2 分)
种群基因频率的改变 自然选择学说 基因不能自由交流(2 分)
生殖隔离
55% 70% 是 种群基因频率发生改变(2 分)
36.(每空2分,共12分)
(1). 5 1、2、4
(2). 基因重组 (3). 野生型眼∶无眼=5∶1
(4). 1∶1 2∶1
相关试卷
这是一份四川省仁寿第一中学南校区2023-2024学年高二上学期12月月考生物试卷(含答案),共20页。试卷主要包含了单选题,读图填空题等内容,欢迎下载使用。
这是一份2023-2024学年四川省仁寿第一中学南校区高一上学期10月月考生物试题含答案,文件包含四川省仁寿第一中南校区2023-2024学年高一10月第二次质量检测生物试题Word版含解析docx、四川省仁寿第一中南校区2023-2024学年高一10月第二次质量检测生物试题Word版无答案docx等2份试卷配套教学资源,其中试卷共61页, 欢迎下载使用。
这是一份四川省仁寿第一中学南校区2023-2024学年高一上学期10月第二次质量检测生物试卷(含答案),共29页。试卷主要包含了单选题,读图填空题,实验探究题等内容,欢迎下载使用。

