河南省新乡市辉县2022年中考一模生物试卷及答案
展开这是一份河南省新乡市辉县2022年中考一模生物试卷及答案,共24页。试卷主要包含了单选题,综合题,资料分析题,实验探究题等内容,欢迎下载使用。
中考一模生物试卷
一、单选题
1.生物与环境是相互依存的,下列生物与环境关系的叙述,与其他三项不一致的是( )
A.打造公园改善空气质量 B.千里之堤,溃于蚁穴
C.海豚皮下脂肪厚可御寒 D.饲养蚯蚓改善土质
2.下图是用显微镜观察口腔上皮细胞临时装片看到的视野,导致这一结果的操作可能是( )
A.涂抹不均 B.盖盖玻片不当
C.染色不均 D.放大倍数过大
3.如图为大豆生长发育过程的示意图,下列叙述不正确的是()
A.①②③④组成的胚由受精卵发育而来
B.幼根的生长依靠分生区细胞的分裂和伸长区细胞的体积增大
C.果实由⑥胚珠和⑦果皮组成
D.大豆花中最主要的结构是雄蕊和雌蕊
4.“履行植树义务,共建美丽中国”是我国今年植树节的主题。植树时,为了提高成活率,下列做法不可取的是( )
A.去掉部分叶子
B.在盛夏的正午移栽
C.根部带着土团移栽
D.通过“打针输液”给树木输送水分
5.胎儿从母体内不断地获得营养物质同时把废物排出其主要依赖的结构是( )
A.胎盘 B.子宫 C.卵巢 D.输卵管
6.下图为“探究馒头在口腔中的变化”的实验设计,图中试管均置于37℃温水中10分钟,以下说法不正确的是( )
A.三支试管均置于37℃温水中是为了与口腔内温度保持一致
B.①与②对照,可探究唾液对馒头的消化作用
C.①与③对照,可探究牙齿的咀嚼和舌的搅拌对馒头消化的作用
D.滴加碘液后,①号试管变蓝色、②③不变蓝色
7.PM2.5是指大气中直径小于或等于2.5微米的颗粒物,也称可人肺颗粒物,对人体健康危害很大。PM2.5经鼻、咽以后,进入肺泡之前,还会经过的结构依次是( )
A.喉、支气管、气管 B.气管、喉、支气管
C.支气管、喉、气管 D.喉、气管、支气管
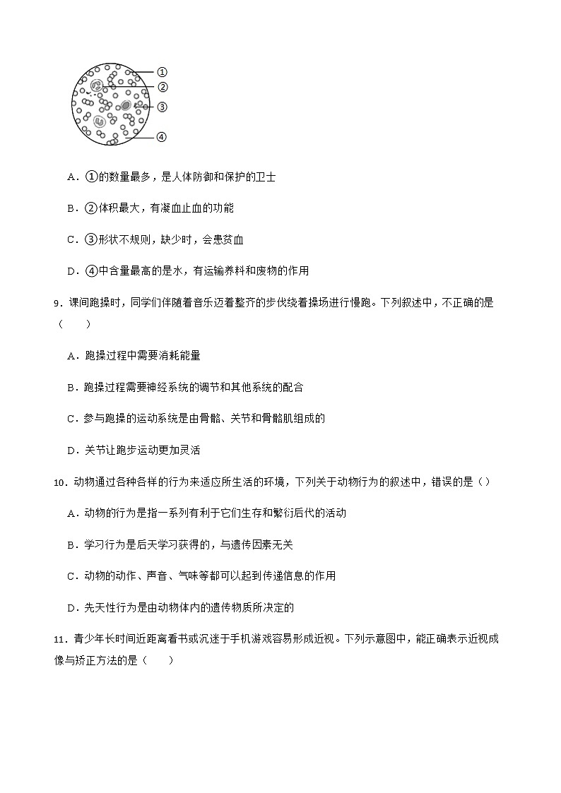
8.下图是显微镜视野下的人血图片(④指血浆),下列说法正确的是( )
A.①的数量最多,是人体防御和保护的卫士
B.②体积最大,有凝血止血的功能
C.③形状不规则,缺少时,会患贫血
D.④中含量最高的是水,有运输养料和废物的作用
9.课间跑操时,同学们伴随着音乐迈着整齐的步伐绕着操场进行慢跑。下列叙述中,不正确的是( )
A.跑操过程中需要消耗能量
B.跑操过程需要神经系统的调节和其他系统的配合
C.参与跑操的运动系统是由骨骼、关节和骨骼肌组成的
D.关节让跑步运动更加灵活
10.动物通过各种各样的行为来适应所生活的环境,下列关于动物行为的叙述中,错误的是()
A.动物的行为是指一系列有利于它们生存和繁衍后代的活动
B.学习行为是后天学习获得的,与遗传因素无关
C.动物的动作、声音、气味等都可以起到传递信息的作用
D.先天性行为是由动物体内的遗传物质所决定的
11.青少年长时间近距离看书或沉迷于手机游戏容易形成近视。下列示意图中,能正确表示近视成像与矫正方法的是( )
A.①和③ B.①和④ C.②和③ D.②和④
12.“红灯停,绿灯行”,遵守交通规则,保护生命安全。下列有关说法不正确的是()
A.由远及近看清红灯要靠晶状体的调节
B.“看到红灯停下”这个反射的结构基础是反射弧
C.“看到绿灯通行”这个反射属于复杂反射
D.鼓膜接受到喇叭声刺激能产生神经冲动
13.生物体结构与功能相适应,鸟类有许多适应飞行的特点,下列描述正确的是( )
A.鸟类体温恒定所以能够飞行
B.鸟类的气囊能贮存空气,与肺一样能进行气体交换
C.鸟类的骨骼轻、薄,有的骨内部中空,可以减轻体重
D.鸟体内受精、卵生的生殖方式有利于其飞行
14.学习了发酵技术以后,你可以尝试这样自制酸奶:将新鲜的牛奶加入适量的蔗糖煮沸后,装入消毒的大口玻璃瓶内,再将适量的酸奶倒人其中.能够成功制成酸奶的操作是( )
A.煮沸后立即倒入酸奶并封存
B.煮沸后冷却再倒入酸奶并封存
C.煮沸后立即倒入酸奶不封存
D.煮沸后冷却再倒入酸奶不封存
15.下列有关染色体、DNA和基因的叙述,错误的是( )
A.染色体主要由蛋白质和DNA组成
B.染色体在体细胞中往往成对存在
C.一条染色体通常只含一个DNA分子
D.一个DNA分子通常只有一个基因
16.在正常情况下,女性的卵细胞中染色体的数目和性染色体组成分别为()
A.46条、XX B.46条、XY C.23条、X D.23条、Y
17.决定生来惯用右手是显性基因,用D表示,决定生来惯用左手是隐性基因,用d表示,生来惯用左手的基因组成示意图中,正确的是( )
A. B. C. D.
18.关于生物进化总体趋势的叙述,不合理的是( )
A.从低等到高等 B.从水生到陆生
C.从体型小到体型大 D.从简单到复杂
19.长期使用抗生素,抗生素的杀菌效果将下降。其原因是( )
A.抗生素选择了病菌中有抗药性的变异
B.长期使用抗生素使病菌产生抗体
C.病菌产生了定向的抗药性变异
D.病菌对抗生素的选择作用
20.2021年2月22日,重庆司机王师傅拉载的一名乘客在车上电话联系买家贩卖毒品,王师傅把车开到派出所,毒贩被民警当场抓获。你认为对待毒品的态度,不正确的是( )
A.无毒世界,我们能做到 B.莫沾毒品,莫交毒友
C.防毒反毒,你我有责 D.珍爱生命,只吸一口
二、综合题
21.中国是世界上草原资源最丰富的国家之一,草原总面积将近4亿公顷,占全国土地总面积的40%。图一表示某森林生态系统中的食物链和食物网;图二表示图一中某条食物链各生物体内有毒物质的相对含量;图三表示生态系统中的物质循环和能量流动,请据图回答:
(1)图一食物网由5条食物链组成,小超写出了其中一条:草←鼠←蛇←鹰,小哲认为还需要改正,小哲的理由是 。
(2)图一中,食物网的能量最终来源是 。
(3)与完整的生态系统相比,图一还缺少的是 。
(4)如图一所示,当鼠和兔的数量增多时,植被会遭到破坏,而食肉动物数量的增加又使鼠和兔的数量减少,森林植被得以恢复,由此可以看出生态系统具有一定的 能力。
(5)图二表示图一中某条食物链各生物体内有毒物质的相对含量,图二中的甲对应图一中的生物是 。
(6)图三中的A对应图一中的生物是 。
22.人体是一个和谐的整体,多个结构协调配合完整各项生理活动。人从生物圈中摄取的营养物质,需要经循环系统运送到身体的各种组织、器官,人体产生的废物也需通过循环系统、呼吸系统和泌尿系统等的协调活动排出体外。如图是人体呼吸、消化、循环和泌尿等生理活动示意图,请根据图示回答问题。
(1)图甲中的A,B,C,D表示构成消化道的器官,消化系统的组成除消化道外,还包括唾液腺等 。
(2)炸鸡柳是孩子们喜欢吃的食物,鸡瘦肉中主要有机物是 ,它的消化进程可用图甲中曲线 (填字母)表示,其消化的终产物经过图乙的B过程被吸收进血液,随血液循环最先到达心脏的[ ] 。
(3)图乙中A过程表示肺与外界的气体交换,当进行a过程时,与呼吸有关的膈肌所处的状态为 (收缩/舒张)。
(4)图乙中血管⑥和血管⑤相比,氧气含量明显 (上升/下降)。
(5)C器官是泌尿系统中形成尿液的器官,此器官的名称是 。
23.新冠疫情在全球肆虐后,各国都纷纷开展抗击新冠病毒的疫苗研发,我们国家一直处于世界疫苗研发的第一梯队。目前,我们国家自主研发的新冠疫苗已获得国家药监局批准上市,为全国人民和世界友人的健康保驾护航。人体对新型冠状病毒感染产生免疫力的过程示意,回答下列问题:
(1)新型冠状病毒没有 结构,只有寄生在人的体细胞内才能表现出生命特征。
(2)病毒繁殖的方式是靠自己 中的遗传信息,利用细胞内的物质,制造出新的病毒。
(3)从免疫的类型看,人体通过以上两种途径产生的免疫都属于 免疫。
(4)新冠肺炎无症状感染者是指身体内有病毒感染,但是没有出现肺炎症状的人。从传染病流行方面分析,无症状感染者属于 (填“病原体”“传染源”或“易感人群”)。
(5)按照国家统一部署,各地有序开展新冠肺炎疫苗接种工作,以预防新冠肺炎。从预防传染病的角度分析,这种措施属于______。
A.控制传染源 B.切断传播途径 C.保护易感人群
三、资料分析题
24.阅读下面资料,分析回答问题:
棉花是重要的纺织原材料,新疆是我国棉花主产区。我们通常说的“棉花”其实是棉桃(果实)成熟开裂后绽出的棉纤维。传统农业中常用释放赤眼蜂破坏虫卵、耕地灭蛹、减少羽化等方法降低棉铃虫害。后来,我国科学家将细菌细胞内的毒蛋白基因转到棉花细胞内,成功培育出了抗虫棉。
(1)棉桃是由花的结构中的 发育而成的。棉纤维的主要组成物质是纤维素,它是由棉花叶片通过 (某一生理活动名称)合成的有机物转变成的。
(2)棉铃虫比棉花在结构层次上多出的一个层次是 。
(3)棉花的绒长和绒短是一对 。
(4)传统农业生产中防治虫害的措施实际是阻断了棉铃虫的 (完全变态/不完全表态)发育过程。
(5)培育出抗虫棉主要运用了转基因技术,棉花的抗虫变异属于 (可遗传/不可遗传)的变异。
四、实验探究题
25.学习完《发酵技术》后,老师给生物兴趣小组分发了甜酒曲,学生在分组酿制甜酒的过程中,发现用等量的糯米酿酒,产酒量却不同,为了弄清楚原因,设计了以下实验:
第一步
将糯米放在容器中用水浸泡一昼夜,洗净,蒸熟,用凉水冲淋冷却
第二步
加入甜酒曲粉末搅拌,分成三等份分别装入大小相同的玻璃瓶内,标记为甲、乙、丙
第三步:分组操作
甲组
乙组
丙组
密封
密封
不密封
第四步:恒温处理
15℃
30℃
30℃
实验结果
产酒量较低
产酒量较高
产酒量较低
(1)甜酒曲中有酵母菌,酵母菌属于单细胞 (细菌/真菌)。
(2)出芽生殖是酵母菌最常见的生殖方式,成熟的酵母菌细胞,先长出一个小芽,芽细胞长到一定程度,脱离母细胞继续生长,而后形成新个体,这种生殖方式属于 (有性生殖/无性生殖)。
(3)在制作过程中需要将糯米和器具进行煮沸或蒸熟,目的是 。
(4)实验共设置了 组对照实验,若甲组和乙组为一组对照实验,则变量为 。
(5)根据实验结果,为了提高甜酒产量,你会对想要自己酿制葡萄 (写酒的奶奶提出什么建议呢?出一条即可)。
答案解析部分
1.【答案】C
【解析】【解答】ABD.打造公园改善空气质量;千里之堤,溃于蚁穴;饲养蚯蚓改善土质,都体现的是生物影响环境,ABD不符合题意。
C.海豚皮下脂肪厚可御寒,有利于保温,与寒冷环境相适应,因此体现了生物对环境的适应,C符合题意。
故答案为:C。
【分析】生物对环境的适应与影响:生物必需适应环境才能生存下来,同时,生物影响和改变着环境。
①生物对环境的适应:每一种生物都具有与其生活的环境相适应的形态结构和生活方式、生物的适应性是普遍存在的。如:沙漠中的仙人掌叶变成了刺,可减少水分的蒸腾,以适应干旱的生活环境;企鹅体内有很多的脂肪,有保温作用,以适应严寒的气候;还有,动物的拟态和保护色等,都是对生活环境的一种适应。
②生物对环境的影响:生物在适应环境的同时,也在影响着环境.如:植物的蒸腾作用,可提高空气湿度,增加降雨量等.蚯蚓生活在土壤中,既可疏松土壤,又可增加土壤肥力;又如:“大树底下好乘凉”;“千里之堤,溃于蚁穴”等。
2.【答案】B
【解析】【解答】图中视野内出现气泡,是由于盖盖玻片操作不规范造成的。盖盖玻片时,让盖玻片一边先接触载玻片上水滴的边沿,然后慢慢放下,以免产生气泡。
故答案为:B
【分析】人的口腔上皮细胞临时装片的制作过程是:①擦拭载玻片和盖玻片→②在载玻片上滴一滴生理盐水→③漱口→④用消毒牙签在口腔侧壁上刮取口腔上皮细胞→⑤将牙签在生理盐水中涂抹均匀→⑥盖盖玻片→⑦染色.
3.【答案】C
【解析】【解答】A.①胚芽,②胚轴,③胚根,④子叶组成种子的胚,胚是种子的主要部分,由受精卵发育而来,A不符合题意。
B.根的生长,一方面依靠分生区的细胞不断分裂,增加细胞的数目;另一方面依靠伸长区的细胞不断伸长增大细胞的体积,B不符合题意。
C.果实由⑥种子和⑦果皮组成,⑥是种子,是由胚珠发育来的;⑦果皮是由子房壁发育来的,C符合题意。
D.一朵花最重要的部分是雄蕊和雌蕊,即花蕊。雄蕊能产生花粉,花粉能产生精子,雌蕊内有卵细胞,雌蕊和雄蕊与大豆的繁殖直接相关,D不符合题意。
故答案为:C。
【分析】被子植物生长到一定时期就会开花,开花的主要目的是把花蕊显露出来,以便于传粉;传粉是花粉从花药落到雌蕊柱头上的过。花粉落到柱头上后会萌发出花粉管,花粉管延伸到胚珠内部,释放出精子和胚珠里的卵细胞结合,形成受精卵,这是受精过程;受精以后,只有子房继续发育成果实。
4.【答案】B
【解析】【解答】刚刚移栽的植物,幼根和根毛会受到一定程度的损伤,根的吸水能力很弱,去掉部分枝叶,并选择阴天或傍晚时移栽,可以降低植物的蒸腾作用,减少水分的散失,有利于移栽植物的成活,A不符合题意;
在盛夏的正午移栽,蒸腾作用旺盛,幼苗不易成活,B符合题意;
根吸收的主要部位是根毛和幼根,移栽植物时一般要带一个土坨,这样可以保护根毛和幼根不受到损伤,利于根吸水,提高成活率,C不符合题意;
通过“打针输液”给树木输送水分,提高成活率,D不符合题意。
故答案为:B
【分析】对移栽植物进行遮荫、去掉部分枝叶,选择阴天或傍晚时移栽,这些措施都是为了减少水分的散失,利于移栽植物的成活。
5.【答案】A
【解析】【解答】A.胎盘呈扁圆形,是胎儿和母体交换物质的器官。胎盘靠近胎儿的一面附有脐带,脐带与胎儿相连。胎盘靠近母体的一面与母体的子宫内膜相连。胎盘内有许多绒毛,绒毛内有毛细血管,这些毛细血管与脐带内的血管相通,绒毛与绒毛之间则充满了母体的血液,胎儿和母体通过胎盘上的绒毛进行物质交换,而胎儿产生的废物也是经胎盘由母体排出体外的,故A符合题意。
B.子宫是胚胎发育的主要场所,故B不符合题意。
C.卵巢是女性生殖系统的主要器官,产生卵细胞,分泌雌性激素,故C不符合题意。
D.输卵管是受精的场所,也是输送卵细胞的通道,故D不符合题意。
故答案为:A。
【分析】胎盘是哺乳动物妊娠期间由胚胎的胚膜和母体子宫内膜联合长成的母子间交换物质的过渡性器官。
6.【答案】D
【解析】【解答】A.人体口腔舌下温度为36.3~37.2℃,37C时消化酶的活性最强,本实验所有试管都要进行37C水浴加热,A不符合题意。
B.①②唯一的变量是唾液,可探究“唾液淀粉酶对淀粉的消化作用”,因此①②对照,②号试管为对照组,B不符合题意。
C.①与③变量是搅拌,可探究牙齿的咀嚼和舌的搅拌对馒头的消化作用,C不符合题意。
D.①号试管中唾液淀粉酶将馒头中的淀粉全部分解成了麦芽糖,因此滴加碘液不变蓝;②号试管中清水对淀粉没有分解作用,因此滴加碘液变蓝;③号试管馒头块与唾液没有充分混合,唾液不能把淀粉全部消化,因此滴加碘液变蓝。所以滴加碘液后,①号试管不会变蓝色,试管②③号变蓝色,D符合题意。
故答案为:D。
【分析】淀粉的消化是从口腔开始的,在口腔中淀粉被初步分解为麦芽糖,其中唾液的消化是化学消化, 牙齿的咀嚼、舌的搅拌是物理消化.再到小肠中在肠液和胰液的作用下,被彻底分解为葡萄糖。
7.【答案】D
【解析】【解答】PM2.5颗粒经过鼻腔、咽、喉、气管、支气管,然后进入肺,在肺泡中进行气体交换,D符合题意。
故答案为:D。
【分析】呼吸系统包括呼吸道和肺两部分。呼吸道的组成由上到下依次是鼻腔、咽、喉、气管和支气管,鼻腔内有鼻毛,可以阻挡灰尘,呼吸道都有骨或软骨做支架,其内表 面覆盖着黏膜,黏膜内还分布有丰富的毛细血管。这些特点既保证了气体的畅通,又对吸入的空气具有清洁、温暖和湿润的作用;肺是气体交换的场所,是呼吸系统的主要器官。
8.【答案】D
【解析】【解答】A.①的数量最多,成熟的红细胞无细胞核,呈两面凹的圆饼状,数量最多,具有运输氧的功能,A不符合题意。
B.②体积最大,有细胞核,白细胞对人体起着防御和保护的功能,人体出现炎症时,血液内白细胞的总数会明显增多,以尽快消灭侵入人体的病菌,B不符合题意。
C.③是血小板无细胞核,具有止血凝血的作用,C不符合题意。
D.④是血浆,主要成分为水,可以运载血细胞,运输营养物质和代谢废物,D符合题意。
故答案为:D。
【分析】血液的成分包括血浆和血细胞.血细胞包括红细胞、白细胞和血小板。
红细胞中富含血红蛋白,血红蛋白在氧含量高的地方与氧结合,在氧含量低的地方与氧分离,可见红细胞具有携带氧的功能;
白细胞能够变形穿透毛细血管壁,吞噬细菌,对人体具有防御功能;
血小板能够堵塞伤口,其中还含有促进血液凝固的物质,起止血和加速凝血的作用;
血浆的主要功能是运载血细胞,运输养料和废物。
9.【答案】C
【解析】【解答】A.跑操过程中需要消耗能量,消耗的能量来自于肌肉细胞内有机物的分解,A不符合题意。
B.由分析可知,跑操运动的过程需要神经系统的调节和消化系统、呼吸系统等系统的配合,B不符合题意。
C.人体的运动系统主要由骨、关节、骨骼肌组成,骨与骨连接构成骨骼,C符合题意。
D.关节是活动的骨连接,包含有关节软骨和关节腔中的滑液,能让跑步运动更加灵活,D不符合题意。
故答案为:C。
【分析】骨骼肌包括中间较粗的肌腹和两端较细的肌腱(乳白色),同一块骨骼肌的两端跨过关节分别固定在两块不同的骨上。骨骼肌只能收缩牵拉骨而不能将骨推开,因此一个动作的完成总是由两组肌肉相互配合活动,共同完成的。当骨骼肌收缩受神经传来的刺激收缩时,就会牵动着它所附着的骨,绕着关节活动,于是躯体就产生了运动.。运动并不是仅靠运动系统来完成,它需要神经系统的控制和调节.它需要能量的供应,因此还需要消化系统、呼吸系统、循环系统等系统的配合。
10.【答案】B
【解析】【解答】A.先天性行为和学习行为都有利于动物适应环境,对动物的生存都有重要的作用,A不符合题意。
B.学习行为是动物后天学习所得,是在遗传因素的基础上形成的,与遗传因素有关,B符合题意。
C.动物之间能进行信息交流,例如蜜蜂之间靠动作,蚂蚁之间靠气味,狒狒之间靠声音,C不符合题意。
D.先天性行为是动物生来就有的,是体内遗传物质决定的,D不符合题意。
故答案为:B。
【分析】先天性行为是指动物生来就有的,由动物体内的遗传物质所决定的行为,称为先天性行为,先天性行为是动物的一种本能行为,不会丧失。学习行为是在遗传因素的基础上,通过环境因素的作用,由生活经验和学习而获得的行为。
11.【答案】A
【解析】【解答】①光线汇聚在视网膜前方,因此表示近视眼,②光线汇聚在视网膜后方,表示远视眼;③表示近视眼的矫正,④表示远视眼的矫正。因此正确表示近视眼成像和矫正方法的是①③。
故答案为:A。
【分析】近视眼是晶状体会聚能力增强,像呈在视网膜的前方,应佩戴凹透镜矫正;远视眼是晶状体会聚能力减弱,像呈在视网膜的后方,应佩戴凸透镜矫正。
12.【答案】D
【解析】【解答】A.晶状体对光线有屈光作用,最重要的作用是通过睫状肌的收缩或松弛改变屈光度,使看远或看近时眼球聚光的焦点都能准确地落在视网膜上,故由远及近看清红灯要靠晶状体的调节,A不符合题意。
B.反射是通过反射弧完成的,故“看到红灯停下”这个反射的结构基础是反射弧,B不符合题意。
C.“看到绿灯通行”这个反射是出生后在生活过程中逐渐形成的反射,属于复杂反射,C不符合题意。
D.耳蜗内有听觉感受器,接受汽车喇叭声音刺激,能产生神经冲动,D符合题意。
故答案为:D。
【分析】听觉形成的过程是:外界的声波经过外耳道传到鼓膜,引起鼓膜的振动;振动通过听小骨传到内耳,刺激了耳蜗内的听觉感受器,产生神经冲动;神经冲动通过与听觉有关的神经传递到大脑皮层的听觉中枢,就形成了听觉。
13.【答案】C
【解析】【解答】A.鸟类体温恒定减少了对环境的依赖性,有利于生存和繁殖,与飞行无关,A不符合题意。
B.鸟类用肺进行气体交换,气囊能辅助肺呼吸,但不能进行气体交换,B不符合题意。
C.鸟类的骨有的很薄,有的愈合在一起,比较长的骨大都是中空的,充满空气,这样的骨既可以减轻体重,又可以增强紧密性,利于飞翔生活,C符合题意。
D.“鸟体内受精、卵生的生殖方式”和飞行无直接关系,D不符合题意。
故答案为:C。
【分析】鸟适于飞行生活的特点:
①肢变成双翼,翼展开呈扇形,面积大,利于扇动空气而飞翔。
②身体呈流线型,被覆羽毛,有利于减少飞行时的阻力.
③有的骨薄而轻,坚固而轻巧,长骨中空,直肠短,排便快,有利于减轻体重。
④胸肌发达,附着在胸骨两侧,利于牵引翅膀扇动。
⑤食量大,消化能力强,心脏四腔,心搏次数快,循环系统结构完善,运输营养物质和氧气的能力强。为飞行提供充足的能量。
⑥有发达的气囊,既可减轻体重又与肺构成特有的双重呼吸,保证飞行时得到充足的氧气。
14.【答案】B
【解析】【解答】细菌和真菌的生活需要一定的条件,如水分、适宜的温度、还有有机物。但不同的细菌和真菌还要求某种特定的生活条件,例如有的需要氧气,有的在有氧的条件下生命活动会受到抑制。乳酸菌是厌氧型细菌,有氧环境下呼吸受抑制,不进行有氧呼吸;在无氧的环境下进行无氧呼吸,把有机物发酵,产生乳酸。因此自制酸奶要密封。乳酸菌的生活需要适宜的温度,煮沸后立即倒入酸奶,会将乳酸菌杀死,因此要在煮沸后冷却再倒入酸奶并密封。
故答案为:B。
【分析】制酸奶要用到乳酸杆菌,乳酸菌属于细菌,通过分裂进行生殖,在无氧的条件下,牛奶经酵母菌的发酵后使原有的乳糖变为乳酸,易于消化,所以具有甜酸风味,其营养成分与鲜奶大致相同,是一种高营养食品。
15.【答案】D
【解析】【解答】A、染色体是细胞核内容易被碱性染料染成深色的物质,它是由DNA和蛋白质构成的。故A正确;
B、在亲代的生殖细胞形成过程中,经过减数分裂,染色体彼此彻底分离,分别进入不同的生殖细胞,因此在体细胞中染色体成对,在生殖细胞中染色体成单,精子和卵细胞结合形成受精卵,结果使受精卵内的染色体又恢复到和亲代体细胞相同点水平。因此体细胞中染色体是成对存在的,故B正确;
C、D、一条染色体上有一个DNA分子,一个DNA分子有许多个基因,故C正确,D错误。
故答案为:D。
【分析】细胞核内容易被碱性染料染成深色的物质称做染色体,它是由DNA和蛋白质构成的。DNA是主要的遗传物质,DNA分子是由两条长链状盘旋而成的规则的双螺旋结构。基因是DNA上具有特定遗传信息的片段。一条染色体上有一个DNA分子,一个DNA分子有许多个基因。
16.【答案】C
【解析】【解答】在形成卵细胞的细胞分裂过程中,染色体数都要减少一半,而且不是任意的一半,是每对染色体中各有一条进入卵细胞。女性的体细胞中染色体组成为44条+XX(共46条),则卵细胞中染色体组成为22条+X(共23条),ABD不符合题意,C符合题意。
故答案为:C。
【分析】在亲代的生殖细胞形成过程中,经过减数分裂,染色体彼此分离,男性产生两种类型的精子--含22+X染色体的精子和含22条常色体+Y染色体的精子.女性则只产生一种含22条常色体+X染色体的卵细胞.受精时,如果是含22条常色体+X的精子与卵子结合,就产生具有44条常色体+XX的受精卵并发育成女性;如果是含22条常色体+Y的精子与卵子结合,就产生具有44条常色体+XY的受精卵并发育成为男性。
17.【答案】D
【解析】【解答】决定生来惯用右手是显性基因,用 D 表示。决定生来惯用左手是隐性基因,用 d 表示,生来惯用左手的基因组成dd。成对的基因位于成对的染色体上,且在同一位置上,叫等位基因。可见D正确。
故答案为:D。
【分析】物体的某些性状是由一对基因控制的,当细胞内控制某种性状的一对基因都是显性或一个是显性、一个是隐性时,生物体表现出显性基因控制的性状;当控制某种性状的基因都是隐性时,隐性基因控制的性状才会表现出来。
18.【答案】C
【解析】【解答】在研究生物的进化的过程中,化石是重要的证据,越古老的地层中,形成化石的生物越简单、低等、水生生物较多。越晚近的地层中,形成化石的生物越复杂、高等、陆生生物较多,因此证明生物进化的总体趋势是从简单到复杂,从低等到高等,从水生到陆生,C不符合题意。
故答案为:C。
【分析】生物进化的总体趋势是从简单到复杂,从低等到高等,从水生到陆生。
19.【答案】A
【解析】【解答】滥用抗生素是出现超级细菌的原因;在抗生素刚被使用的时候,能够杀死大多数类型的细菌,这是不适者被淘汰;但少数细菌由于变异而具有抵抗抗生素的特性,不能被抗生素杀死而生存下来(这是适者生存),并将这些特性遗传给下一代,因此,下一代就有更多的具有抗药性的个体,经过抗生素的长期选择,使得有些细菌已不再受抗生素的影响了,因此抗生素使用一段时间后,杀菌效果就会下降的原因是抗生素对细菌的抗药性进行了选择作用。
故答案为:A。
【分析】自然选择:生物通过生存斗争,适者生存不适者淘汰的过程.进化的过程:①过度繁殖;②生存斗争;③遗传变异;④适者生存。
①过度繁殖:地球上的各种生物普遍具有很强的繁殖能力,都有依照几何比率增长的倾向。
② 生存斗争:生物的繁殖能力是如此强大,但事实上,每种生物的后代能够生存下来的却很少,任何一种生物在生活过程中都必须为生存而斗争.生存斗争包括生物与 无机环境之间的斗争,生物种内的斗争,如为食物和栖息地等的斗争,以及生物种间的斗争.由于生存斗争,导致生物大量死亡,结果只有少量个体生存下来。
③④ 遗传变异、适者生存:在生存斗争中,什么样的个体能够获胜并生存下去呢?达尔文用遗传和变异来进行解释。他认为一切生物都具有产生变异的特性,引起变异的根本原因是环境条件的改变.在生物产生的各种变异中,有的可以遗传,有的不能够遗传。但哪些变异可以遗传呢?达尔文用适者生存来进行解释。他认为,在生存斗争中,具有有利变异的个体,容易在生存斗争中获胜而生存下去.反之,具有不利变异的个体,则容易在生存斗争中失败而死亡,这就是说,凡是生存下来的生物都是适应环境的,而被淘汰的生物都是对环境不适应的,这就是适者生存。
20.【答案】D
【解析】【解答】我们应坚决拒绝毒品,因为吸食毒品会影响人体的健康,危害极大,对本人、他人、家庭、社会都会造成很大的危害。毒品对中枢神经系统和周围神经系统都有很大的损害,可产生异常的兴奋、抑制等作用,出现一系列神经、精神症状,如失眠、烦躁、惊厥、麻痹、记忆力下降、主动性降低、性格孤僻、意志消沉、周围神经炎等,对心血管系统、呼吸系统、消化系统和生殖系统等都会造成严重的危害。毒品具有很强的成瘾性,一旦沾染,很难戒除,严重危害人体身心健康,危害社会。我们要坚决远离毒品,莫沾毒品、莫交毒友,防毒反毒,是我们每个公民的责任,坚决杜绝“第一口”,吸毒往往是从第一口开始的,一旦开始就会成瘾,我们对待毒品应持有的态度是坚决拒绝,绝不沾染。相信无毒世界我们一定能做到。故ABC不符合题意,D符合题意。
故答案为:D。
【分析】毒品:吸毒(摇头丸、K粉、冰毒、鸦片、大麻、可卡因、吗啡、海洛因)会损害人的神经系统,降低人体的免疫功能,并使心脏受损,呼吸麻痹,严重的会导致死亡。
21.【答案】(1)箭头应向右由被捕食者指向捕食者(意思表达对即可)
(2)太阳能
(3)分解者和非生物部分
(4)自动调节
(5)蛇
(6)草
【解析】【解答】(1)食物链书写要求:①起点一定是生产者;②终点是不被其他动物所食的动物;③没有分解者、非生物的物质与能量;④箭头指向捕食者(表示能量流动)。根据书写要求可知,小超认为需要改正的地方是箭头的指向方向,箭头的指向方向是由被捕食者指向捕食者。
(2)能量是生态系统的动力,是一切生命活动的基础,在生态系统中能量开始于生产者对太阳能的固定,则图一中,食物网的能量最终来源是太阳能。
(3)生态系统的组成包括生物部分和非生物部分,其中生物部分是指生产者、消费者和分解者,非生物部分是指阳光、空气和水等。图一有生产者(如草)和消费者(如鼠、兔等),则与完整的生态系统相比,缺少生物部分的分解者和非生物部分。
(4)当鼠和兔的数量增多时,植被会遭到破坏,而食肉动物数量的增加又使鼠和兔的数量减少,森林植被得以恢复,可见在生态系统中,随着环境的不断变化,各种生物的数量也在不断的变化着,但是在一般情况下,生态系统中各种生物的数量和所占的比例是相对稳定的,这说明生态系统具有一定的自动调节能力。
(5)食物链中营养级别越高的生物,体内有毒物质积累的就越多,故图二中的营养级由低到高的顺序是丁、乙、甲、丙,则食物链是丁→乙→甲→丙,对应的是图一中的食物链草→鼠→蛇→鹰,因此图二中的甲对应图一中的生物是蛇。
(6)绿色植物通过呼吸作用产生二氧化碳排到大气中,同时通过光合作用吸收大气中的二氧化碳,则图三中的②是绿色植物的光合作用,③是绿色植物的呼吸作用,故图三中的A代表绿色植物,则对应的是图一中的草。
【分析】(1)生态系统是指在一定地域内,生物与环境所形成的统一整体。一个完整的生态系统包括生物部分和非生物部分,非生物部分包括阳光、空气、水、温度等,为生物的生活提供物质和能量.生物部分由生产者(植物)、消费者(动物)和分解者(细菌、真菌)组成。
(2)食物链反映的是生产者与消费者之间吃与被吃的关系,所以食物链中不应该出现分解者和非生物部分。食物链的正确写法是:生产者→初级消费者→次级消费...注意起始点是生产者。
(3)生态系统中物质和能量的流动沿着食物链和食物网的方向会逐渐减少,而有毒物质的流动则逐渐增多。
(4)生态系统自我调节的能力有大有小,一般地说,在生态系统中,生物的种类和数量越多,营养结构越复杂,自我调节的能力就越大;相反,生物种类和数量越少,营养结构越简单,自我调节就越小。所以,生态系统自我调节能力的大小主要取决于它自身的结构特点。(即:食物链和食物网的复杂程度)
22.【答案】(1)消化腺
(2)蛋白质;Y;I;右心房
(3)收缩
(4)上升
(5)肾或肾脏
【解析】【解答】 (1)消化系统包括消化道和消化腺,消化道有口腔、咽、食道、胃、小肠、大肠和肛门,消化腺包括唾液腺、胃腺、肠腺、胰腺和肝脏。
(2)鸡瘦肉的主要成分是蛋白质,图甲中Y表示蛋白质的消化,蛋白质的消化开始在胃中进行,在小肠内消化后的最终产物是氨基酸。图乙中B表示营养物质的吸收,氨基酸被吸收后,血液中的营养物质会增多,随血液循环最先到达心脏的I右心房。
(3)图中A过程表示肺与外界的气体交换,a表示吸气,当进行a过程时,与呼吸有关的膈肌所处的状态为收缩。
(4)图乙中血管⑥是肺静脉,血管⑤是肺动脉,由于经过了气体交换过程,血管⑥肺静脉的氧气含量明显上升。
(5)C器官是泌尿系统中形成尿液的器官,此器官的名称是肾脏,其是形成尿液的场所。尿的形成主要包括两个连续的生理过程:肾小球的过滤作用和肾小管的重吸收作用。
【分析】(1)淀粉的消化是从口腔开始的,在口腔中淀粉被初步分解为麦芽糖,其中唾液的消化是化学消化, 牙齿的咀嚼、舌的搅拌是物理消化.再到小肠中在肠液和胰液的作用下,被彻底分解为葡萄糖;
蛋白质的消化从胃开始的,在胃液的作用下被初步消化,再到小肠中在肠液和胰液的作用下,被彻底分解为氨基酸;
脂肪的消化开始于小肠,先是胆汁(不包含任何消化酶)将脂肪颗粒乳化为脂肪微粒,再在肠液和胰液的作用下,被彻底分解为甘油和脂肪酸。
(2)血液循环的途径:
23.【答案】(1)细胞
(2)遗传物质
(3)特异性
(4)传染源
(5)C
【解析】【解答】(1)新型冠状病毒属于病毒,结构简单,由蛋白质外壳和内部遗传物质组成,没有细胞结构。
(2)病毒没有细胞结构,只能寄生在活细胞里,靠自己的遗传物质中的遗传信息,利用细胞内的物质,制造新的病毒。
(3)从免疫的类型看,人体经后天感染(图甲)或人工预防接种(图乙)而使机体获得的抵抗感染能力,以上两种途径产生的免疫都属于特异性免疫。
(4)病原体能引起疾病的微生物和寄生虫的统称。能够散播病原体的人或动物叫做传染源。易感人群是指对某种传染病缺乏免疫,而容易感染该病的人群。因此从传染病流行方面分析,无症状感染者属于传染源。
(5)控制传染源指将传染源控制在流行的范围内,不让它传染到其他区域。切断传播途径是指采取一定的措施,阻断病原体从传染源转移到易感宿主的过程,从而防止疾病的发生。保护易感人群是指采取一定的措施,增强人体免疫,从而防止疾病的发生。接种新冠肺炎疫苗,可以使人体在不发病的情况下产生相应的抗体,从而提高对特定传染病的抵抗力,则从预防传染病的角度分析,这种措施属于保护易感人群,AB不符合题意,C符合题意。
故答案为:C。
【分析】传染病是由病原体引起的,能在生物之间传播的疾病.具有传染性和流行性;病原体指能引起传染病的细菌、真菌、病毒和寄生虫等.传染病若能流行起来必须具备传染源、传播途径、易感人群三个环节,所以预防传染病的措施主要有控制传染源、切断传播途径和保护易感人群。
24.【答案】(1)子房;光合作用
(2)系统
(3)相对性状
(4)完全变态
(5)可遗传
【解析】【解答】(1)棉桃属于果实,则是由子房发育而来。植物通过光合作用制造有机物,则纤维素是由棉花叶片通过光合作用合成的有机物转变成的。
(2)棉铃虫的结构层次为细胞→组织→器官→系统→棉铃虫,棉花的结构层次为细胞→组织→器官→棉花,则棉铃虫比棉花在结构层次上多出的一个层次是系统。
(3)棉花的绒长和绒短是同种生物(棉花)同一性状(绒的长度)的不同表现形式,则属于一对相对性状。
(4)棉铃虫的一生要经历卵、幼虫、蛹和成虫四个阶段,属于完全变态发育。
(5)转基因技术是指利用DNA重组、转化等技术将特定的外源目的基因转移到受体生物中,并使之产生可预期的、定向的遗传改变,则棉花的抗虫变异是由遗传物质的变化引起的变异,属于可遗传的变异。
【分析】(1)光合作用是指植绿色植物通过叶绿体,利用光能,把二氧化碳和水转化成储存能量的有机物,并且释放出氧气的过程,植物通过光合作用制造的有机物来构建自身的各个组成部分。
(2)相对性状:同种生物同一性状的不同表现形式,称为相对性状。相对性状必须满足:同一种生物;同一性状;不同的表现形式。
(3)昆虫的发育分为完全变态发育和不完全变态发育:①完全变态发育经过卵、幼虫、蛹和成虫四个时期。完全变态发育的昆虫幼虫与成虫在形态构造和生活习性上明显不同,差异很大.如蚊子、苍蝇、家蚕、菜粉蝶等。
②不完全变态发育经过卵、若虫、成虫三个时期。不完全变态发育的昆虫幼体与成体的形态结构和生活习性非常相似,但各方面未发育成熟,如蟋蟀、螳螂、蝼蛄、蝗虫等。
(4)生物性状的变异是普遍存在的.变异首先决定于遗传物质基础的不同,其次与环境也有关系.由遗传物质的改变而引起的变异是可遗传的,叫可遗传变异;单纯由环境引起的变异,如没有影响到遗传物质基础,是不遗传的,叫不可遗传变异。
25.【答案】(1)真菌
(2)无性生殖
(3)防止杂菌污染(意思对即可)
(4)2;温度
(5)酿酒的过程中装置要密封/将酿酒的装置放在30℃的环境中(意思对即可)
【解析】【解答】(1)酒曲中有酵母菌,酵母菌属于单细胞的真菌,有成形的细胞核,属于真核生物。
(2)真菌的生殖方式为孢子生殖和出芽生殖,都不经过两性生殖细胞的结合,属于无性生殖,酵母菌的主要生殖方式是出芽生殖,属于无性生殖。
(3)真菌和细菌的培养方法为第一步制备培养基,第二步高温灭菌,第三步接种,第四步恒温室温培养,高温灭菌的目的是防止杂菌污染,干扰实验结果,所以,对糯米和器具进行煮沸或蒸熟相当于高温灭菌,目的相同,防止杂菌污染。
(4)实验一共有两个变量,分别是温度和空气,所以有两组对照试验,从表格中可知,甲组和乙组的处理方式只有温度不同,甲组放在15℃,乙组放在30℃,其他条件均相同,符合对照实验。所以,甲组和乙组进行对照,实验变量为温度。
(5)实验结果可知,甲组和乙组进行对照可知,温度为30℃时,产酒量较高,所以自己酿造葡萄酒时将酿酒装置放在30℃的环境中;乙组和丙组进行对照,可知,密封时,产酒量较高,所以酿酒过程中装置要密封。
【分析】培养细菌或真菌,应先配制好培养基,并对培养基及其培养皿等材料用具进行高温灭菌;待培养基冷却后,将细菌或真菌接种在培养基表面,进行恒温培养.因此关于细菌真菌培养的过程,培养步骤正确的是:配制培养基→高温灭菌→接种→恒温箱培养。
相关试卷
这是一份2022-2023学年河南省新乡市辉县市八年级(下)期末生物试卷(含答案解析),共20页。试卷主要包含了下列不属于生命现象的是,动物的运动依赖于一定的身体结构等内容,欢迎下载使用。
这是一份2022-2023学年河南省新乡市辉县市八年级(下)期末生物试卷(含解析),共24页。试卷主要包含了选择题,简答题,实验探究题等内容,欢迎下载使用。
这是一份2023年河南省新乡市获嘉县中考生物三模试卷(含解析),共20页。试卷主要包含了选择题,简答题,实验探究题等内容,欢迎下载使用。

