2021-2022学年河北省唐山市丰润区二中高一上学期(10月)质量检测生物试题含解析
展开绝密★启用前
2021-2022学年河北省唐山市丰润区二中
高一上学期(10月)质量检测生物试题
考试范围:xxx;考试时间:100分钟;命题人:xxx
题号
一
二
三
总分
得分
注意事项:
1.答题前填写好自己的姓名、班级、考号等信息
2.请将答案正确填写在答题卡上
第I卷(选择题)
评卷人
得分
一、单选题
1.下列关于生命系统结构层次的叙述,错误的是( )
A.一个分子或一个原子是一个系统,也是生命系统
B.生命系统的各个层次相互依赖,又各自有特定的组成、结构和功能
C.在生命系统的各个层次中,能完整表现出各种生命活动的最微小层次是细胞
D.从生物圈到细胞,各种生态系统、种群、个体,以及个体以下的系统、器官和组织,都是生命系统的一部分
2.下列关于细胞学说及其建立的叙述,错误的是( )
A.细胞学说主要是由施莱登和施旺提出的
B.细胞学说认为细胞分为真核细胞和原核细胞
C.细胞学说揭示了细胞的统一性和生物体结构的统一性
D.细胞学说的重要内容之一是动物和植物都是由细胞发育而来的
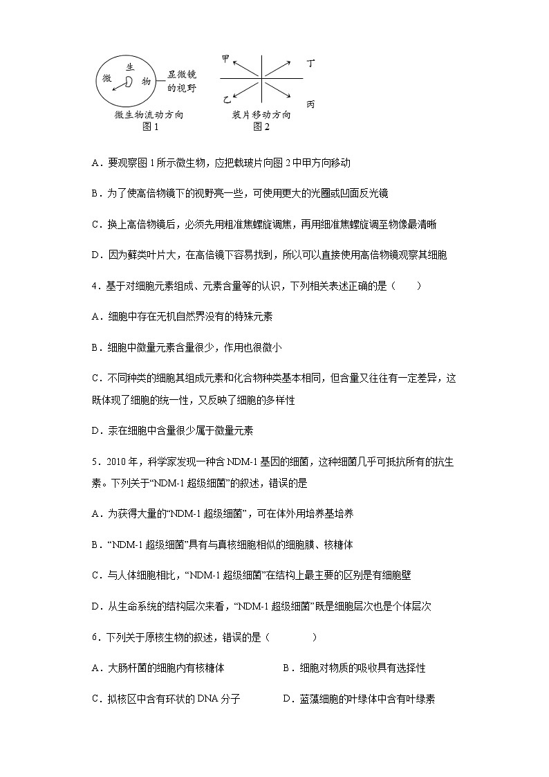
3.下列关于高倍物镜的叙述,正确的是( )
A.要观察图1所示微生物,应把载玻片向图2中甲方向移动
B.为了使高倍物镜下的视野亮一些,可使用更大的光圈或凹面反光镜
C.换上高倍物镜后,必须先用粗准焦螺旋调焦,再用细准焦螺旋调至物像最清晰
D.因为藓类叶片大,在高倍镜下容易找到,所以可以直接使用高倍物镜观察其细胞
4.基于对细胞元素组成、元素含量等的认识,下列相关表述正确的是( )
A.细胞中存在无机自然界没有的特殊元素
B.细胞中微量元素含量很少,作用也很微小
C.不同种类的细胞其组成元素和化合物种类基本相同,但含量又往往有一定差异,这既体现了细胞的统一性,又反映了细胞的多样性
D.汞在细胞中含量很少属于微量元素
5.2010年,科学家发现一种含NDM-1基因的细菌,这种细菌几乎可抵抗所有的抗生素。下列关于“NDM-1超级细菌”的叙述,错误的是
A.为获得大量的“NDM-1超级细菌”,可在体外用培养基培养
B.“NDM-1超级细菌”具有与真核细胞相似的细胞膜、核糖体
C.与人体细胞相比,“NDM-1超级细菌”在结构上最主要的区别是有细胞壁
D.从生命系统的结构层次来看,“NDM-1超级细菌”既是细胞层次也是个体层次
6.下列关于原核生物的叙述,错误的是( )
A.大肠杆菌的细胞内有核糖体 B.细胞对物质的吸收具有选择性
C.拟核区中含有环状的DNA分子 D.蓝藻细胞的叶绿体中含有叶绿素
7.下列事实中,不支持“生命活动离不开细胞”观点的是( )
A.HIV由蛋白质和核酸组成
B.乙肝病毒依赖人体肝细胞生活
C.草履虫是单细胞动物,它有纤毛可以运动
D.父母通过精子和卵细胞把遗传物质传给下一代
8.下列各项组合中,能体现生命系统由简单到复杂的正确顺序是( )
①一个大西瓜 ②血液 ③白细胞 ④变形虫 ⑤血红蛋白 ⑥SARS病毒 ⑦同一片草原上的所有绵羊 ⑧一片森林中的所有鸟 ⑨一片桃园 ⑩一个池塘中的所有生物
A.⑤⑥③②①④⑦⑩⑨ B.③②①④⑦⑩⑨
C.③②①④⑦⑧⑩⑨ D.⑤②①④⑦⑩⑨
9.某同学用四个不同的物镜观察人口腔上皮细胞临时装片,成像清晰时物镜与玻片之间的距离如甲图所示;在装片不动的情况下,四个物镜中只有一个物镜观察到细胞(如乙图所示)。下列说法正确的是( )
A.b条件下比c条件下看到的细胞数多
B.a条件下视野的亮度比d条件下大
C.装片不动的情况下,能观察到细胞的物镜是d
D.装片不动的情况下,欲使其他物镜观察到乙图中细胞,应将装片向左下方移动
10.大熊猫以冷箭竹为食物,下列有关大熊猫与冷箭竹的叙述,错误的是( )
A.它们分别属于异养生物和自养生物
B.它们包含的生命系统的结构层次完全相同
C.它们可以在同一生物群落和生态系统中存在
D.组成它们的细胞在结构上既有统一性又有差异性
11.下列事实或证据中,不支持细胞是生命活动的基本单位的是( )
A.草履虫是单细胞生物,能进行运动和分裂
B.人体发育离不开细胞的分裂和分化
C.用手抓握物体需要一系列神经细胞和肌肉细胞的协调配合
D.离体的叶绿体在一定的条件下能释放氧气
12.下面有关细胞和细胞学说的说法,错误的是( )
A.理论和科学实验的结合促进了细胞学说的建立和完善
B.原核细胞和真核细胞均有细胞膜、细胞质,且均以DNA作为遗传物质
C.细胞学说使动植物结构统一于细胞水平,有力地证明了生物之间存在亲缘关系
D.施莱登与施旺运用了不完全归纳的方法得出了所有的动植物都是由细胞构成的,这一结论是不可靠的
13.生物大分子在生物体的生命活动中具有重要的作用。碳原子本身的化学性质,使它能够通过化学键连结成链或环,从而形成各种生物大分子。可以说,地球上的生命是在碳元素的基础上建立起来的。以上事实可以说明( )
A.C 元素组成各种各样的化合物 B.C 元素比其他元素重要
C.C 元素是各种大分子中含量最多的元素 D.C 元素是最基本的元素
14.生活在沙漠中的仙人掌的细胞中含量最多的化合物是 ( )
A.蛋白质 B.糖类 C.水 D.无机盐
15.牛通过吃草获得化合物和元素。那么,牛和草体内的各种化学元素( )
A.种类差异很大,含量大体相同 B.种类和含量差异都很大
C.种类和含量都是大体相同的 D.种类大体相同,含量差异很大
16.细胞是生物体的基本结构和功能单位。下列有关细胞的叙述,正确的是( )
A.原核细胞结构简单,所以不具有多样性
B.原核细胞与真核细胞之间不具有统一性
C.除病毒外,生物体都是由细胞构成的
D.新细胞是从老细胞的细胞核中产生的
17.关于生物体内的化学元素的说法中正确的是( )
A.组成生物体的化学元素的种类和含量大体相同
B.生物体内的化学元素在非生物界都可以找到,说明生物界和非生物界具有统一性
C.生物体内的C元素是最基本的元素,含量总是最多的
D.微量元素在生物体内含量很少,所以对人体来说不需要补充
18.当生物体新陈代谢旺盛和生长迅速时,通常结合水和自由水的比值 ( )
A.会升高 B.会降低 C.不变化 D.波动不大
19.下列属于结合水的是
A.切西瓜流出的汁 B.挤菜馅挤出的菜汁
C.蛋清里所含的水 D.刚收获的种子晒干蒸发的水
20.某小儿患佝偻病,发烧时就会抽搐。根据所学知识,建议他平时要补充( )
A.钙片和维生素D
B.新鲜水果和糖类
C.谷物种皮和胡萝卜
D.蛋白质和糖
21.下列有关水的说法错误的是( )
A.自由水在人体内是良好溶剂
B.水能与蛋白质结合
C.人体内废物的排出需要水
D.代谢旺盛时,结合水与自由水的比值升高
22.“绵绵的春雨润醒了小草,润绿了杨树,润开了报春花。”下图是植物在复苏过程中细胞内自由水与结合水相对含量变化的曲线图,其中正确的是( )
A.
B.
C.
D.
23.下图是一种叶绿素分子和血红蛋白分子的局部结构简图,下列说法错误的是( )
A.合成叶绿素和血红蛋白分别需要Mg2+和Fe2+
B.植物体缺Mg2+会影响光合作用
C.人体缺Fe2+会影响血红蛋白对氧的运输
D.Mg和Fe分别只存在于植物和动物细胞中
24.养花的人有时会把树枝燃烧后剩下的草木灰倒在花盆中。这实际上是给植物施加了( )
A.蛋白质 B.核酸 C.无机盐 D.植物所需全部元素
25.下列与无机盐的功能无关的是( )
A.是细胞中的能源物质之一 B.是某些复杂化合物的重要组成成分
C.能维持生物体的生命活动 D.能维持细胞的酸碱平衡
26.测定某种元素是否是植物的必需元素,应采用的方法是( )
A.检测正常叶片中该元素的含量
B.分析根系对该元素的吸收过程
C.观察在缺少该元素的培养液中培养的植株的发育状况
D.分析环境条件对该元素吸收的影响
27.下图所示为对刚收获的小麦种子所做的不同处理方式,下列说法最可能正确的是( )
A.丙中含量最多的元素是碳
B.丙在细胞中主要以分子态的形式存在
C.晒干、烘烤过程使小麦种子失去了相同的化合物
D.乙种子在适宜条件下一定能萌发
28.对下表中所列待测物质的检测,所选用的试剂、材料和现象都正确的是( )
选项
待测物质
实验材料
检测试剂
反应现象
A
蔗糖
甘蔗
斐林试剂
砖红色沉淀
B
脂肪
花生
苏丹Ⅲ
红色
C
淀粉
马铃薯
碘液
蓝色
D
蛋白质
紫薯
双缩脲试剂
紫色
A.A B.B C.C D.D
29.生物组织中还原糖、脂肪和蛋白质三种有机物的鉴定实验中,以下操作错误的是 ( )
A.可溶性还原糖的鉴定,可用酒精灯直接加热产生砖红色沉淀
B.只有脂肪的鉴定需要使用显微镜
C.用双缩脲试剂检测蛋白质不需要加热
D.使用斐林试剂和双缩脲试剂最好是现配现用
30.下列物质鉴定的实验中需要加热的是( )
A.斐林试剂鉴定还原糖 B.碘液鉴定淀粉
C.苏丹Ⅲ鉴定脂肪 D.双缩脲试剂鉴定蛋白质
31.在鉴定蛋白质时,加双缩脲试剂的正确操作方法是
A.先加A液,混合后再加B液 B.先加B液,混合后再加A液
C.A、B液混合后立即加入 D.上述方法都可以采用
32.在检测生物组织中的还原糖、脂肪、蛋白质时,对实验材料选择的叙述,错误的是( )
A.甘蔗茎的薄壁细胞、甜菜的块根等,都含有较多的糖且近于白色,因此可以用于还原糖的鉴定
B.花生种子含脂肪多且子叶肥厚,是用于脂肪鉴定的理想材料
C.大豆种子蛋白质含量高,是进行蛋白质鉴定的理想植物材料
D.鸡蛋清含蛋白质多,是进行蛋白质鉴定的动物材料
33.下列关于实验一操作步骤的叙述中,正确的是 ( )
A.用于鉴定可溶性还原糖的斐林试剂甲液和乙液,可直接用于蛋白质的鉴定
B.脂肪的鉴定实验中用显微镜能看到被染成橘黄色的脂肪滴
C.鉴定可溶性还原糖时,要加入斐林试剂甲液摇匀后,再加入乙液
D.用于鉴定蛋白质的双缩脲试剂A液与B液要混合均匀后,再加入含样品的试管中,且必须现混现用
34.某学生在显微镜下观察落花生子叶的切片,当转动细准焦螺旋时,有一部分细胞较清晰,另一部分较模糊,这是由于 ( )
A.反光镜末调好
B.标本切得厚薄不均
C.细准焦螺旋末调好
D.显微镜物镜损坏
35.科学家在研究生物体的化学成分时,发现组成生物体的元素在无机自然界中也都存在,这一事实主要说明
A.生物来源于非生物
B.生物界与无机自然界具有统一性
C.生物界与无机自然界具有差异性
D.生物与非生物在元素组成上没有区别
36.草履虫、衣藻、变形虫和细菌都是单细胞生物。尽管它们的大小和形状各不相同,但它们都有相似的结构,即都具有( )
A.细胞膜、细胞质、细胞核、液泡
B.细胞壁、细胞膜、细胞质、细胞核
C.细胞膜、细胞质、细胞核、染色体
D.细胞膜、细胞质、储存遗传物质的场所
37.细胞学说为生物学的发展起到了奠基的作用,主要原因是它揭示了( )
A.植物细胞与动物细胞的区别 B.原核细胞和真核细胞的区别
C.生物体结构的统一性 D.生物界细胞的多样性
38.沙眼衣原体是一类导致人患沙眼的病原体,通过电子显微镜观察其细胞结构,可以确定沙眼衣原体是原核生物。作为判断其是原核生物的主要依据是( )
A.有细胞壁 B.有细胞膜
C.没有线粒体 D.无以核膜为界限的细胞核
39.生命系统存在着从细胞到生物圈各个不同的结构层次。下列相关叙述错误的是
A.细胞是基本的生命系统
B.草履虫可以看作是基本的生命系统
C.植物体和动物体共有的生命系统层次有细胞、组织、器官、个体
D.生态系统中存在非生命的物质和成分,不属于生命系统
第II卷(非选择题)
评卷人
得分
二、填空题
40.填写下列内容:
(1)鉴定成熟苹果果肉中存在还原糖所用的试剂是__________ ,该试剂与细胞内还原糖发生作用,形成_____________沉淀。
(2)一般选用苹果、梨等作为还原糖检测的生物材料,原因是
①______________________________
②_____________________________
(3)鉴定花生子叶中存在脂肪的实验中,能将脂肪染成橘黄色的染液是___________。
评卷人
得分
三、综合题
41.下表是组成地壳和组成细胞的部分元素含量(%)。请据表回答下列问题:
O
Si
C
N
H
地壳
48.60
26.30
0.087
0.03
0.76
细胞
65.0
极少
18.0
3.0
10.0
(1)组成细胞的化学元素在地壳中都普遍存在,没有一种化学元素是细胞特有的,这一事实说明_______________________________________________ 。
(2)由表中数据可知,同一元素在细胞和地壳中含量相差甚远,这一事实说明______________________________________________________ 。
培养植物所用的营养液配方很多,其中荷格伦特溶液中含有下列物质:
KH2PO4 、KNO3 、Ca(NO3)2 、MgSO4 、H3BO3、 MnCl2 、ZnSO4 、CuSO4、 H2MnO4
上述营养液中的大量元素有____________________________________ 。
微量元素有__________________________________________ 。
42.如图是几种生物的基本结构示意图。请据图回答下面的问题。
(1)最有可能属于病毒的是 ______________,它在结构上不同于其他两种图示生物的显著特点是______________;病毒的生活及繁殖必须在______________内才能进行。
(2)图中属于原核细胞的是_______________________________,其细胞中DNA的特点是_______________________________。
(3)图中能进行光合作用的是蓝细菌,能完成此生理过程的物质基础是因为其内含有______________。
43.生物学实验中常用到普通光学显微镜,请回答下列问题。
(1)一个细小物体若被显微镜放大50倍,这里“被放大50倍”是指放大该标本的__________________。
(2)在光照充足的实验室里,用白色洋葱表皮细胞观察失水之后的细胞,在显微镜视野中能清晰看到细胞壁,但看不清楚细胞膜是否与细胞壁发生了分离,为便于判明,此时应________。
A.改用凹面反光镜,放大光圈 B.改用凹面反光镜,缩小光圈
C.改用平面反光镜,放大光圈 D.改用平面反光镜,缩小光圈
(3)如图是显微镜下观察到的几种细胞或组织图像(A是口腔上皮细胞,B是蓝细菌,C是绿色植物叶肉细胞和维管束细胞,D是猪的血液细胞)。科学家依据____________________将细胞分为原核细胞和真核细胞,属于原核细胞的是________(填标号)。A、B所示细胞都有的细胞器是________。
参考答案:
1.A
【解析】
【分析】
生命系统的结构层次由小到大依次是细胞、组织、器官、系统、个体、种群、群落、生态系统和生物圈。
【详解】
A、一个分子或一个原子是系统,但不是一个生命系统,A错误;
B、从生物圈到细胞,生命系统层层相依,又各自有特定的组成、结构和功能,B正确;
C、细胞是生物体结构和功能的基本单位,是地球上最基本的生命系统,C正确;
D、由生命系统结构层次可知,各种生态系统、种群、个体,以及个体以下的系统、器官和组织,都是生命系统的一部分,D正确。
故选A。
2.B
【解析】
【分析】
细胞学说的建立者主要是两位德国科学家施莱登和施旺综合为以下要点:
1、细胞是一个有机体,一切动植物都由细胞发育而来,并由细胞和细胞产物所构成;
2、细胞是一个相对独立的单位,既有它自己的生命,又对与其他细胞共同组成的整体的生命起作用;
3、新细胞可以从老细胞中产生;
【详解】
A、细胞学说主要是由施莱登和施旺提出的,他们认为细胞是一个相对独立的有机体,具有自己的生命,A正确;
B、细胞分为真核细胞和原核细胞不是细胞学说的内容,B错误;
C、细胞学说指出一切动植物都是由细胞发育而来,阐明了细胞的统一性和生物体结构的统一性,C正确;
D、细胞学说的重要内容之一是:一切动物和植物都由细胞发育而来,并由细胞及其产物构成,D正确。
故选B。
3.B
【解析】
【分析】
1、光学显微镜标本经放大后,形成放大倒立的虚象。
2、显微镜放大倍数越大,观察到的细胞数目越少,细胞越大;反之,放大倍数越小,观察到的细胞数目越多,细胞越小。
3、由低倍镜换用高倍镜进行观察的步骤是:移动玻片标本使要观察的某一物像到达视野中央→转动转换器选择高倍镜对准通光孔→调节光圈,换用较大光圈使视野较为明亮→转动细准焦螺旋使物像更加清晰。
【详解】
A、物像的位置和实物的位置是相反的,图1中观察到的微生物向左下方移动,微生物实际向右上方移动,故载玻片应朝向图2中乙方向移动,才能保存生物在视野的中央,A错误;
B、与低倍物镜相比,高倍物镜下视野变暗,为了使高倍物镜下的视野亮一些,可使用更大的光圈或凹面反光镜,B正确;
C、换上高倍物镜后,不能再调节粗准焦螺旋,C错误;
D、因为藓类叶片大,若在低倍镜下就能进行很好的观察,则不需要使用高倍镜进行观察;若要使用高倍镜进行观察,则需要先在低倍镜下找到物像,再转换高倍镜进行观察,不能直接使用高倍物镜观察其细胞,D错误。
故选B。
4.C
【解析】
【分析】
1、组成细胞的元素包括大量元素和微量元素,大量元素包括C、H、O、N、P、S、K、Ga、Mg等,C是最基本的元素,细胞的鲜重中元素含量由多到少分别是O、C、H、N,干重中元素含量的比较是C、O、N、H。
2、组成生物体的化学元素在无机自然界中都可以找到,没有一种化学元素是生物界所特有的,这说明生物界和非生物界具有统一性。组成生物体的化学元素在生物体内和在无机自然界中的含量差异很大,这说明生物界和非生物界具有差异性。
【详解】
A、细胞中元素全部都来自于无机环境,故细胞内的元素不存在无机自然界没有的特殊元素,A错误;
B、细胞中微量元素含量很少,但作用极其重要,B错误;
C、不同种类的细胞其组成元素和化合物种类基本相同,但含量又往往有一定差异,这既体现了细胞的统一性,又反映了细胞的多样性,C正确;
D、细胞内含有的元素不一定是构成细胞所需要的元素,如铅、汞等元素,故汞不属于细胞中的微量元素,D错误。
故选C。
5.C
【解析】
【分析】
超级细菌可归类为原核生物中的细菌。原核生物没有核膜包被的典型的细胞核,但是具有细胞壁、细胞膜、细胞质、核糖体以及遗传物质DNA等。
【详解】
A、NDM-1超级细菌有细胞结构,能够独立生活,所以可通过在体外用培养基培养获得大量的细菌,A正确;
B、超级细菌属于原核生物,原核细胞和真核细胞都具有细胞膜、细胞质、核糖体和遗传物质DNA,B正确;
C、与人体细胞相比,“NDM1超级细菌”在结构上的最主要区别是没有核膜包被的成形的细胞核,C错误;
D、NDM-1超级细菌是单细胞生物,所以既是细胞层次也是个体层次,D正确。
故选C。
【点睛】
本题以“NDM-1超级细菌”为载体,考查了原核细胞的结构以及生命系统结构层次等有关知识,要求考生识记原核细胞和真核细胞结构的异同点;明确生物体的生命活动均离不开细胞。
6.D
【解析】
【分析】
真核细胞和原核细胞的比较
类别
原核细胞
真核细胞
细胞大小
较小(一般1~10um)
较大(1~100um)
细胞核
无成形的细胞核,无核膜、核仁、染色体,只有拟核
有成形的细胞核,有核膜、核仁和染色体
细胞质
只有核糖体,没有其它复杂的细胞器
有核糖体、线粒体等,植物细胞还有叶绿体等
细胞壁
细细胞壁主要成分是肽聚糖
细胞壁的主要成分是纤维素和果胶
增殖方式
二分裂
有丝分裂、无丝分裂、减数分裂
可遗传变异来源
基因突变
基因突变、基因重组、染色体变异
共性
都含有细胞膜、核糖体,都含有DNA和RNA两种核酸等
【详解】
A、大肠杆菌属于原核生物,其细胞中含有核糖体,A正确;
B、细胞膜具有选择透过性,因此细胞对物质的吸收具有选择性,B正确;
C、拟核区中含有环状的DNA分子,C正确;
D、蓝藻属于原核生物,其细胞中不含叶绿体,D错误。
故选D。
7.A
【解析】
【分析】
1、细胞是生命活动的结构单位和功能单位,病毒没有细胞结构,不能独立生活,必须寄生在细胞中进行生活。
2、生命活动离不开细胞是指病毒必需寄生在活细胞中才能进行生命活动,单细胞生物每个细胞能完成各种生命活动,多细胞生物通过各种分化细胞协调完成各种复杂的生命活动。
【详解】
A、HIV由蛋白质和核酸组成只说明其结构特点,没有体现生命活动离不开细胞,A错误;
B、乙肝病毒依赖人体肝细胞生活,说明病毒必须依赖细胞生存,B正确;
C、草履虫是单细胞生物,可以运动说明单细胞生物的生命活动离不开细胞,C正确;
D、父母通过精子和卵细胞把遗传物质传给下一代说明遗传等生命活动离不开细胞,D正确。
故选A。
【点睛】
本题考查了生物体结构和功能的基本单位,考生要识记并理解生命活动离不开细胞,包括病毒、单细胞生物和多细胞生物,其中非细胞结构的病毒必须在寄主细胞内才能进行代谢和繁殖。
8.B
【解析】
【详解】
生命系统的层次从小到大依次是细胞、组织、器官、系统、个体、种群、群落、生态系统、生物圈。①一个大西瓜属于器官, ②血液属于组织, ③白细胞属于细胞, ④变形虫为单细胞生物,也是个体; ⑤血红蛋白属于系统,但不属于生命系统; ⑥SARS病毒没有细胞结构,不属于生命系统;⑦同一片草原上的所有绵羊属于种群;⑧一片森林中的所有鸟包含多种鸟类,既不是种群,也不是群落; ⑨一片桃园包括其中的生物群落与无机环境,属于生态系统; ⑩一个池塘中的所有生物属于群落。能体现生命系统由简单到复杂的正确顺序是细胞③→组织②→器官①→个体④→种群⑦→群落⑩→生态系统⑨。ACD错误,B种群。
故选B。
9.C
【解析】
【分析】
显微镜使用时,放大的对象:是物体的长和宽,不是面积,更不是体积;显微镜使用时物像移动方向:相反,即物像在视野何方,则装片即向该方向移动;显微镜使用时异物的判断:目镜、物镜或装片上,通常通过移动玻片(是否在玻片上),转动转换器(是否在物镜上)来判断,剩下在目镜上。
【详解】
物镜的镜头越长,其放大倍数越大,物镜与载玻片的距离越近,且显微镜的放大倍数越大,视野中观察到的细胞数目越少,因此b条件下比c条件下看到的细胞数少,A错误;物镜的镜头越长,其放大倍数越大,物镜与载玻片的距离越近,且显微镜的放大倍数越大,视野越暗,因此a条件下视野的亮度比d条件下小,B错误;在装片不动的情况下,只有一个物镜看到了细胞,说明这个物镜的放大倍数最小,看到的实际面积最大,故可判断为d,C正确;若使其他物镜也观察到细胞,应先将细胞移到视野的中央,由于显微镜下观察到的是上下、左右都颠倒的像,乙图细胞位于视野的右上方,因此要想将其移到视野的中央,还应向右上方移动,D错误。
【点睛】
低倍物镜的使用:①用手转动粗准焦螺旋,使镜筒徐徐下降,同时两眼从侧面注视物镜镜头,当物镜镜头与载物台的玻片相距2~3mm时停止。②用左眼向目镜内注视(注意右眼应该同时睁着),并转动粗准焦螺旋,使镜筒徐徐上升,直到看清物像为止。如果不清楚,可以调节细准焦螺旋,直至清楚为止;高倍物镜的使用:使用高倍物镜之前,必须先用低倍物镜找到观察的物像,并调到视野的正中央,然后转动转换器再换高倍镜。换用高倍镜后,视野内亮度变暗,因此一般选用较大的光圈并使用反光镜的凹面,然后再调节细准焦螺旋。观看的物体数目变少,但是体积变大。
10.B
【解析】
【分析】
生命系统的结构层次:细胞——组织——器官——系统——个体——种群——群落——生态系统——生物圈。其中细胞是最基本的生命系统。
(1)细胞:细胞是最基本的生命系统。
(2)组织:界于细胞及器官之间的细胞架构,由许多形态相似的细胞及细胞间质所组成,因此它又被称为生物组织。
(3)器官:几种不同类型的组织发育分化并相互结合构成具有一定形态和功能的结构。
(4)系统:是指彼此间相互作用、相互依赖的组分有规律地结合而形成的整体。
(5)种群:指在一定时间内占据一定空间的同种生物的所有个体。种群中的个体并不是机械地集合在一起,而是彼此可以交配,并通过繁殖将各自的基因传给后代。
(6)群落:同一时间内聚集在一定区域中各种生物种群的集合,叫做群落。
(7)生态系统:由生物群落与它的无机环境相互作用而形成的统一整体,叫做生态系统。
(8)生物圈:地球上的全部生物及其无机环境的总和,构成地球上最大的生态系统生物圈。
【详解】
A、大熊猫不能自己制造有机物,为异养生物,冷箭竹能进行光合作用,把无机物合成有机物,为自养生物,A正确;
B、冷箭竹为植物,其生命系统的结构层次中没有系统这一层次,大熊猫为动物,其生命系统的结构层次中有系统这一层次,B错误;
C、群落指生活在同一地域的所有生物的总和,生态系统指群落和无机环境相互作用,形成的同一整体,大熊猫以冷箭竹为食物,它们可以在同一生物群落和生态系统中,C正确;
D、大熊猫为动物,冷箭竹为植物,组成动植物的细胞在结构上既有统一性又有差异性,如都具有细胞膜、细胞质、细胞核,植物细胞具有细胞壁、叶绿体,动物细胞没有细胞壁、叶绿体,D正确;
故选B。
11.D
【解析】
【分析】
细胞是生物体结构和功能的基本单位,生命活动离不开细胞,单细胞生物单个细胞就能完成各种生命活动,多细胞生物依赖各种分化的细胞密切合作,共同完成一系列复杂的生命活动。病毒虽然没有细胞结构,但它不能独立生活,只有寄生在活细胞中才能表现出生命活动。
【详解】
A、草履虫是单细胞生物,其单个细胞就能进行运动和分裂,这支持细胞是生命活动的基本单位,A不符合题意;
B、人体发育从受精卵开始,离不开细胞的分裂和分化,这支持细胞是生命活动的基本单位,B不符合题意;
C、用手抓握物体需要一系列神经细胞和肌肉细胞的相互配合才能做出反应,体现了细胞是生命活动的基本单位,C不符合题意;
D、叶绿体是细胞器,不是细胞,故离体的叶绿体释放出氧气不能说明细胞是生命活动的基本单位,D符合题意。
故选D。
12.D
【解析】
【分析】
细胞学说的建立者主要是施旺和施莱登,细胞学说的内容:①细胞是一个有机体,一切动植物都是由细胞发育而来,并由细胞和细胞产物所构成;②细胞是一个相对独立的单位,既有它自己的生命,又对与其他细胞共同组成的整体的生命起作用;③新细胞是由老细胞分裂产生的。
【详解】
A、理论思维是科学研究中的一种重要方法,它与可靠的科学实验和结合起来,可以深刻地揭示自然规律,二者结合促进了细胞学说的完善,A正确;
B、原核生物和真核生物的本质区别在于有无以核膜为界的细胞核,原核细胞和真核细胞均有细胞膜、细胞质,且均以DNA作为遗传物质,B正确;
C、细胞学说使动植物在细胞层次上达到统一,有力地证明了生物之间存在亲缘关系,C正确;
D、细胞学说的建立是理论思维和科学实验的结合,结论是可靠的,不完全归纳法是科学研究中的一种重要思维方式,由不完全归纳得出的的结论尽管有例外,但一般来说是可信的,可以用来预测与判断,D错误。
故选D。
13.D
【解析】
【分析】
组成细胞的大量元素有:C、H、O、N、P、S、K、Ca、Mg,其中C、H、O、N是组成细胞的基本元素,C是组成细胞的最基本元素,因为碳链是构成生物大分子的基本骨架。
【详解】
碳原子连接成的碳链是生物大分子的骨架,没有碳元素就没有有机化合物,就没有生物;碳元素在细胞干重中含量最多,在鲜重中仅次于氧元素,所以碳元素是最基本的元素。
故选D。
14.C
【解析】
【分析】
考点是组成细胞的化合物,主要考查化合物的含量,属于识记水平的考查。
【详解】
活细胞中含量最多的化合物是水,生活中沙漠中的仙人掌细胞中含量最多的化合物也是水,C正确。
故选C。
15.D
【解析】
【分析】
组成生物体的元素中,不同生物的组成元素的种类大体相同,含量差别较大,这体现了不同生物之间的统一性和差异性。
【详解】
牛通过吃草从草中获得营养物质,牛和草体内的各种化学元素的种类大体相同,但是含量差别较大,ABC错误,D正确。
故选D。
16.C
【解析】
【分析】
1、细胞学说是由德国植物学家施莱登和动物学家施旺提出。内容:一切动植物都是由细胞构成的;细胞是一个相对独立的单位;新细胞可以从老细胞产生。意义:证明了动植物界具有统一性。
2、原核细胞和真核细胞最主要的区别就是原核细胞没有核膜包被的典型的细胞核;它们的共同点是均具有细胞膜、细胞质、核糖体和遗传物质DNA。
【详解】
A、原核细胞尽管结构比较简单,但形态、结构多种多样,所以具有多样性,A错误;
B、原核细胞与真核细胞都具有细胞膜、细胞质和DNA,具有统一性,B错误;
C、细胞是结构和功能的基本单位,是最基本的生命系统,但病毒没有细胞结构,C正确;
D、新细胞是从老细胞分裂而来,D错误。
故选C。
17.B
【解析】
【分析】
【详解】
A、组成生物体的化学元素的种类大体相同,但含量存在较大差异,A错误;
B、生物体内的化学元素在非生物界都可以找到,说明生物界和非生物界具有统一性,B正确;
C、生物体内的C元素是最基本的元素,但不是含量最大的元素,含量最多的元素是0,C错误;
D、微量元素在生物体内含量很少,但它们的作用不可缺少,缺乏微量元素时,人体会患相应的疾病,D错误。
故选B。
18.B
【解析】
【分析】
水在细胞中的存在形式有自由水和结合水两种,其中自由水与结合水比值越高,细胞新陈代谢越旺盛,反之代谢缓慢,但生物体的抗逆性增强。
【详解】
自由水的相对含量与新陈代谢强度成正比,即自由水相对含量越高,生物的新陈代谢越旺盛、生长越迅速。所以生物新陈代谢旺盛、生长迅速时,生物体内的结合水与自由水的比值会降低,即B符合题意。
故选B。
19.C
【解析】
【分析】
水是细胞鲜重中含量最多的化合物,在细胞内的存在形式有自由水和结合水,在一定条件下二者可以相互转化。
【详解】
A、切西瓜流出的汁主要是自由水,A错误;
B、挤菜馅挤出的菜汁主要是自由水,B错误;
C、蛋清里所含的水与蛋白质结合在一起,主要是结合水,C正确;
D、刚收获的种子晒干蒸发的水主要是自由水,D错误。
故选C。
【点睛】
种子晒干过程中丢失的主要是自由水,种子炒熟的过程中丢失的主要是结合水。
20.A
【解析】
【分析】
维生素D会促进钙的吸收,维生素D缺乏的人会患佝偻病,患者由于缺少钙,发烧时会引起神经兴奋,所以抽搐,所以要补充钙,而维生素D会促进钙的吸收,所以在补充钙的同时要注意补充维生素D。
【详解】
A、患佝偻病多因缺少维生素D所致,抽搐是因为缺钙,因此要补充钙盐和维生素D,A正确;
B、新鲜水果富含维生素,糖类主要是补充能量的,B错误;
C、谷物种皮和胡萝卜是含维生素,C错误;
D、糖类主要是补充能量的,蛋白质是生命活动的主要承担者和体现者,补充蛋白质主要是补充营养的,D错误。
故选A。
21.D
【解析】
【分析】
自由水可以运输营养物质和代谢废物;也是细胞内良好的溶剂;还可以参与生物化学反应;可以为细胞提供液体环境。
【详解】
自由水的作用有:是细胞内的良好溶剂,运送营养物质和代谢废物,参与化学反应(新陈代谢),代谢旺盛时,自由水与结合水的比值升高。能与蛋白质结合的水为结合水。
综上所述,ABC不符合题意,D符合题意。
故选D。
22.B
【解析】
【分析】
自由水:细胞中绝大部分以自由水形式存在的,可以自由流动的水。其主要功能:
(1)细胞内的良好溶剂。
(2)细胞内的生化反应需要水的参与。
(3)多细胞生物体的绝大部分细胞必须浸润在以水为基础的液体环境中。
(4)运送营养物质和新陈代谢中产生的废物。
结合水:细胞内的一部分与其他物质相结合的水,它是组成细胞结构的重要成分。
代谢旺盛的细胞中,自由水所占比例增加。若细胞中结合水所占比例增大,有利于抵抗不良环境(高温、干旱、寒冷等)。植物在复苏过程中细胞中自由水含量升高,结合水含量降低。
【详解】
春雨润醒了小草,润绿了杨树,润开了报春花的过程中细胞新陈代谢活动逐渐增强,因此自由水含量升高,结合水含量降低,故选B。
23.D
【解析】
【分析】
无机盐主要以离子的形式存在,有的无机盐是某些复杂化合物的组成成分,如镁离子是叶绿素的组成成分,亚铁离子是血红蛋白的组成成分等;无机盐对于维持血细胞和生物体的支持生命活动具有重要作用,有些无机盐对于调节酸碱平衡和渗透压具有重要作用。
【详解】
A、由图可知,合成叶绿素和血红蛋白分别需要Mg2+和Fe2+,A正确;
B、植物体缺Mg2+将无法合成叶绿素,会影响光合作用,B正确;
C、血红蛋白利用亚铁离子与氧气的结合运输氧气,人体缺Fe2+会影响血红蛋白对氧的运输,C正确;
D、Mg是细胞中的大量元素,Fe是细胞中的微量元素,是动植物体细胞内的必需元素,存在于动植物细胞中,D错误。
故选D。
24.C
【解析】
【分析】
生物体的组成物质包括有机物和无机物,有机物包括糖类、脂质、蛋白质、核酸等,有机物容易燃烧;无机物包括水和无机盐,生物体燃烧剩余的灰分属于无机盐。
【详解】
由于蛋白质、核酸、糖类等有机物质容易燃烧,树枝燃烧后剩下的草木灰主要含有无机盐,故可为植物生长提供无机盐,C符合题意。
故选C。
25.A
【解析】
【分析】
无机盐的功能:(1)有些无机盐是细胞内某些复杂化合物的重要组成部分;(2)维持细胞和生物体的生命活动,如哺乳动物的血液中钙离子含量太低,会出现抽搐等症状;(3)维持细胞的酸碱平衡。
【详解】
无机盐不是能源物质,不能为生命活动提供能量,A错误;有些无机盐是细胞内某些复杂化合物的重要组成部分,B正确;许多无机盐的离子对于维持生物体的生命活动有重要作用,C正确;无机盐离子对于维持细胞的酸碱平衡和渗透压非常重要,D正确。
26.C
【解析】
【分析】
验证某种元素是否是植物的必需元素的实验设计:
1、对照组:植株+完全培养液→正常生长。
2、实验组:植株+缺某种元素的完全培养液,若正常生长,则该元素不是必需元素;若生长不正常,缺加该元素后,植物正常生长,则该元素是必需元素。
【详解】
必需元素是植物正常生长发育必不可少的营养元素,缺乏时会出现相应的缺乏症。判断某种元素是否是植物的必需元素通常用溶液培养法。用缺该种元素的完全培养液培养正常植株,然后观察植株的生长发育情况。如果植株的生长发育仍正常,说明该元素不是植物所必需的;如果植株出现缺乏症,补充该元素后,植株的缺乏症消失,说明该元素是必需元素。综上所述,C正确,ABD错误。
故选C。
27.C
【解析】
【分析】
分析题干的信息:刚收获的种子含量最多的化合物是水;种子在晒干过程中,主要失去的是自由水,干种子在烘烤过程中,主要失去的是结合水;烘干的种子燃烧后,残留的主要是无机盐,碳元素在燃烧的过程中主要随二氧化碳而散失。
【详解】
A、由于碳元素在燃烧的过程中主要随二氧化碳而散失,所以丙中含量最多的元素不是碳,A错误;
B、丙为无机盐,在细胞中主要以离子态的形式存在,B错误;
C、晒干、烘烤过程使小麦种子失去了相同化合物水,种子在晒干过程中,主要失去的是自由水,干种子在烘烤过程中,主要失去的是结合水,C正确;
D、干种子在烘烤过程中,主要失去的是结合水,会导致种子死亡,所以乙种子在适宜条件下一般不会萌发,D错误。
故选C。
28.C
【解析】
【分析】
生物组织中化合物的鉴定:(1)斐林试剂可用于鉴定还原糖,在水浴加热的条件下,溶液的颜色变化为砖红色(沉淀),斐林试剂只能检验生物组织中还原糖(如葡萄糖、麦芽糖、果糖)存在与否,而不能鉴定非还原性糖(如淀粉);(2)蛋白质可与双缩脲试剂产生紫色反应;(3)脂肪可用苏丹Ⅲ染液(或苏丹Ⅳ染液)鉴定,呈橘黄色(或红色);(4)淀粉遇碘液变蓝。
【详解】
A、甘蔗中富含蔗糖,而蔗糖不属于还原糖,不能与斐林试剂发生反应,生成砖红色沉淀,A错误;
B、脂肪可被苏丹Ⅲ染液染成橘黄色,B错误;
C、马铃薯中富含淀粉,淀粉遇碘液变蓝色,C正确;
D、蛋白质可与双缩脲试剂发生紫色反应,但紫薯富含糖类,含蛋白质较少,且颜色会干扰实验结果,D错误。
故选C。
29.A
【解析】
【分析】
【详解】
A、还原糖鉴定时,需要用水浴加热,而不能用酒精灯直接加热,A错误;
B、糖、蛋白质的鉴定直接通过溶液颜色的改变进行观察,脂肪的鉴定目的是“鉴定细胞中含有脂肪”所以只是观察到整体颜色变化并不能证明细胞中有脂肪存在,故要用显微镜观察,B正确;
C、蛋白质鉴定在常温下进行即可,C正确;
D、斐林试剂和双缩脲试剂最好是现配现用,较长时间的放置不仅会改变溶液浓度,还会由于放置过程中的化学反应而改变其性质,D正确。
故选A。
30.A
【解析】
【分析】
生物大分子的检测方法:蛋白质与双缩脲试剂产生紫色反应;淀粉遇碘液变蓝;还原糖与斐林试剂在水浴加热的条件下产生砖红色沉淀;观察DNA和RNA的分布,需要使用甲基绿吡罗红染色,DNA可以被甲基绿染成绿色,RNA可以被吡罗红染成红色,脂肪需要使用苏丹III(苏丹IV)染色,使用酒精洗去浮色以后在显微镜下观察,可以看到橘黄色(红色)的脂肪颗粒。
【详解】
A、斐林试剂鉴定还原糖的过程中,需要水浴加热的条件,A正确;
B、淀粉在常温下遇碘液变蓝,B错误;
C、脂肪需要使用苏丹III(苏丹IV)染色,使用酒精洗去浮色以后在显微镜下观察,可以看到橘黄色(红色)的脂肪颗粒,不需要加热,C错误;
D、蛋白质与双缩脲试剂产生紫色反应,不需要加热,D错误。
故选A。
31.A
【解析】
【详解】
在鉴定蛋白质样品时,用双缩脲试剂进行鉴定,使用时,应该先加A液,形成一个碱性环境,再加B液生成紫色络合物,A正确。
故选A。
32.A
【解析】
【分析】
斐林试剂可用于鉴定还原糖,在水浴加热的条件下产生砖红色(沉淀)。斐林试剂只能检验生物组织中还原糖(如葡萄糖、麦芽糖、果糖)存在与否,而不能鉴定非还原性糖(如淀粉)。蛋白质可与双缩脲试剂产生紫色反应。脂肪可被苏丹Ⅲ染液染成橘黄色。
【详解】
A、甘蔗茎的薄壁组织、甜菜的块根中含有的均为蔗糖,不属于还原糖,不能用于还原糖的鉴定,A错误;
B、花生种子含脂肪多且子叶肥厚,是用于脂肪鉴定的理想材料,B正确;
C、大豆种子蛋白质含量高,颜色浅,是进行蛋白质鉴定的理想植物组织材料, C正确;
D、鸡蛋清含蛋白质多,是进行蛋白质鉴定的动物材料,但在实验前需将其进行适当的稀释,D正确。
故选A。
33.B
【解析】
【分析】
生物组织中化合物的鉴定:(1)斐林试剂可用于鉴定还原糖,在水浴加热的条件下,溶液的颜色变化为砖红色(沉淀)。斐林试剂只能检验生物组织中还原糖(如葡萄糖、麦芽糖、果糖)存在与否,而不能鉴定非还原性糖(如淀粉)。(2)蛋白质可与双缩脲试剂产生紫色反应。(3)脂肪可用苏丹Ⅲ染液鉴定,呈橘黄色。
【详解】
A、用于鉴定可溶性还原糖的斐林试剂甲液和乙液,与双缩脲试剂相比,斐林试剂硫酸铜的浓度较高,所以不可直接用于蛋白质的鉴定,A错误;
B、脂肪可用苏丹Ⅲ染液鉴定,呈橘黄色,故脂肪的鉴定实验中用显微镜能看到被染成橘黄色的脂肪颗粒,B正确:
C、鉴定可溶性还原糖时,要将甲液和乙液等量混合均匀后,再加入含样品的试管中,C错误;
D、用双缩脲试剂鉴定蛋白质时,应该先加入双缩脲试剂A液,后加入双缩脲试剂B液,D错误。
故选B。
34.B
【解析】
【分析】
用显微镜观察细胞时,需要遵循先低倍镜观察,后高倍镜观察的原则。从低倍镜转换到高倍镜时,视野会变暗,物像会变模糊,此时需要调节细准焦螺旋使物像更清晰,同时还需调节反光镜或(遮光器)光圈使视野变亮。
【详解】
A、反光镜与视野的亮暗有关,与物像的清晰与否无关,A错误;
B、当转动细准焦螺旋时,有一部分细胞较清晰,另一部分较模糊,说明这与标本切得厚薄不均有关,B正确;
C、当转动细准焦螺旋时,有部分细胞较清晰,说明不是细准焦螺旋的问题,C错误;
D、显微镜的物镜损坏时,观察不到物像,D错误。
故选B。
35.B
【解析】
【分析】
生物界与非生物界的统一性与差异性:
统一性:构成生物体的元素在无机自然界都可以找到,没有一种是生物所特有的。
差异性:组成生物体的元素在生物体体内和无机自然界中的含量相差很大。
【详解】
科学家在研究生物体的化学成分时,发现组成生物体的元素在非生物界中也都存在,这一事实主要说明生物界与非生物界具有统一性。无法证明生物与非生物没有其它区别或生物来源于非生物,也不能证明生物界与非生物界具有差异,故选B。
36.D
【解析】
【分析】
衣藻是低等的单细胞植物,具有的细胞结构有细胞壁、细胞膜、细胞质和细胞核;细菌是原核生物,由原核细胞构成,结构包括细胞壁、细胞膜、细胞质、拟核。
【详解】
根据题意分析,草履虫、衣藻和变形虫都由真核细胞构成,细菌由原核细胞构成,二者共有的结构有细胞壁、细胞膜、细胞质(核糖体)、储存遗传物质的场所(草履虫、衣藻和变形虫是细胞核,细菌是拟核),故D符合题意。
故选D。
37.C
【解析】
【分析】
细胞学说揭示了动物和植物的统一性,从而阐明了生物界的统一性。就像原子论之于化学一样,细胞学说对于生物学的发展具有重大的意义。
【详解】
ABCD、细胞学说揭示了动物和植物的统一性,从而阐明了生物界的统一性,ABD错误,C正确。
故选C。
38.D
【解析】
【分析】
1、原核细胞:没有被核膜包被的成形的细胞核,没有核膜、核仁和染色质;没有复杂的细胞器(只有核糖体一种细胞器);只能进行二分裂生殖,属于无性生殖,不遵循孟德尔的遗传定律;含有细胞膜、细胞质,遗传物质是DNA。
2、真核生物:有被核膜包被的成形的细胞核,有核膜、核仁和染色质;有复杂的细胞器(包括线粒体、叶绿体、内质网、高尔基体、核糖体等);能进行有丝分裂、无丝分裂和减数分裂;含有细胞膜、细胞质,遗传物质是DNA。
【详解】
A、有些真核生物也具有细胞壁,如真菌和植物,因此根据其有细胞壁不能确定其为原核生物,A错误;
B、真核细胞和原核细胞都有细胞膜,B错误;
C、有些真核细胞也没有线粒体,如成熟的人体红细胞,C错误;
D、真核细胞和原核细胞的根本区别是有无以核膜包围的细胞核,D正确。
故选D。
39.D
【解析】
【分析】
生命系统的结构层次:细胞→组织→器官→系统→个体→种群→群落→生态系统→生物圈。其中细胞是最基本的生命系统结构层次,生物圈是最大的结构层次。
【详解】
A、细胞是最基本的生命系统,A正确;
B、草履虫是单细胞动物,一只草履虫可以看作是基本的生命系统,B正确;
C、植物体和动物体共有的生命系统层次有细胞、组织、器官、个体、植物没有系统这一层次,C正确;
D、生态系统属于生命层次的范畴,所以其中的非生命的物质和成分属于生命系统,D错误。
故选D。
【点睛】
单细胞生物可以是个体,也可以是细胞层次,植物没有系统这一层次。
40.斐林试剂 砖红色 还原糖含量高 组织颜色浅 苏丹Ⅲ
【解析】
【分析】
生物组织中化合物的鉴定:(1)斐林试剂可用于鉴定还原糖,在水浴加热的条件下,溶液的颜色变化为砖红色(沉淀)。斐林试剂只能检验生物组织中还原糖(如葡萄糖、麦芽糖、果糖)存在与否,而不能鉴定非还原性糖(如淀粉)。(2)脂肪可用苏丹Ⅲ染液鉴定,呈橘黄色。
【详解】
(1)鉴定还原性糖所用的试剂是斐林试剂,该试剂与细胞内还原性糖发生作用,在水浴加热的条件下,形成砖红色沉淀。
(2)使用斐林试剂鉴定还原性糖时会出现砖红色沉淀,为防止实验材料自身颜色的干扰,需要选择还原糖含量高、组织颜色浅的实验材料,常用还原糖含量高、组织颜色浅的苹果、梨等作为还原糖检测的生物材料。
(3)鉴定花生子叶细胞中脂肪的实验中,能将脂肪染成橘黄色的染液是苏丹Ⅲ染液。
【点睛】
本题考查生物组织中化合物的鉴定的基础实验,意在考查考生对实验材料、原理和过程的识记理解能力。
41.(1)生物界与非生物界具有统一性
(2)生物界与非生物界具有差异性 H、O、N、P、S、K、Ca、Mg Mn、Zn、Cu、B
【解析】
【分析】
1、组成生物体的化学元素根据其含量不同分为大量元素和微量元素两大类。(1)大量元素是指含量占生物总重量万分之一以上的元素,包括C、H、O、N、P、S、K、Ca、Mg,其中C、H、O、N为基本元素,C为最基本元素,O是含量最多的元素;(2)微量元素是指含量占生物总重量万分之一以下的元素,包括Fe、Mn、Zn、Cu、B、Mo等。
2、生物界与非生物界的统一性与差异性:统一性:构成生物体的元素在无机自然界都可以找到,没有一种是生物所特有的。差异性:组成生物体的元素在生物体体内和无机自然界中的含量相差很大。
(1)
组成细胞的化学元素在地壳中都普遍存在,没有一种化学元素是细胞特有的,这一事实说明生物界与非生物界具有统一性。
(2)
同一元素在细胞和地壳中含量相差甚远,这一事实说明生物界与非生物界具有差异性。由分析可知,组成生物体的大量元素包括C、H、O、N、P、S、K、Ca、Mg,微量元素包括Fe、Mn、Zn、Cu、B、Mo等,故上述培养液中的大量元素有H、O、N、P、S、K、Ca、Mg,微量元素有Mn、Zn、Cu、B。
【点睛】
本题主要考查组成细胞的元素的相关知识,要求考生识记所学知识,认真答题。
42.(1)C 无细胞结构 活细胞
(2)A和B 环形、裸露的DNA分子
(3)叶绿素和藻蓝素
【解析】
【分析】
分析题图:图示是几种生物的基本结构模式图,其中A细胞无核膜,属于原核细胞(细菌细胞);B细胞无核膜,属于原核细胞(蓝细菌细胞);C无细胞结构,属于病毒。
(1)
图中A和B均有细胞结构,而C无细胞结构,因此最有可能属于病毒的是C。病毒无细胞结构,不能独立生存,其生活及繁殖必须在活的宿主细胞内才能进行。
(2)
图中A和B细胞都无核膜包围的成形的细胞核,都属于原核细胞。原核细胞与真核细胞相比,最大的特点没有以核膜为界限的成形细胞核,其细胞中DNA分子的特点是环形、裸露的DNA分子。
(3)
图中B为蓝细菌,其细胞中不含叶绿体,但含有光合色素(叶绿素和藻蓝素)和酶,也能进行光合作用,属于自养生物。
【点睛】
本题结合几种生物的基本结构模式图,考查病毒、原核细胞和真核细胞的形态和结构的异同,要求考生识记病毒的结构,明确病毒没有细胞结构;识记原核细胞和真核细胞的形态和结构的异同,能结合所学的知识准确答题。
43.(1)长度或宽度
(2)D
(3)有无以核膜为界的细胞核 B 核糖体
【解析】
【分析】
1、显微镜的放大倍数是将长或者是宽放大,显微镜放大倍数=目镜放大倍数×物镜放大倍数。
2、放大倍数越大看到的细胞数目越少。
3、分析图形:A是口腔上皮细胞,是真核细胞;B是蓝细菌细胞,是原核细胞;C是绿色植物的叶肉细胞和维管束鞘细胞,是真核细胞;D是哺乳动物的血细胞,是真核细胞。
(1)
显微镜的放大倍数是指被观察的物体的长度或宽度被放大的倍数,故“被放大50倍”是指放大该标本的长度或宽度。
(2)
洋葱内表皮细胞颜色浅,而要看清颜色浅的物体需把视野调暗,所以要改用平面反光镜,缩小光圈,D正确, 故选D。
(3)
真核细胞和原核细胞的区分就在于有无以核膜为界限的细胞核;由图来看:A是口腔上皮细胞,是真核细胞,B是蓝细菌细胞,是原核细胞,C是绿色植物的叶肉细胞和维管束鞘细胞,是真核细胞,D是哺乳动物的血细胞,是真核细胞,真核细胞和原核细胞共有的细胞器是核糖体,故图中属于原核细胞的是B,A、B所示细胞都有的细胞器是核糖体。
【点睛】
本题考察了高倍显微镜的使用即原核细胞和真核细胞的区别,意在考查学生动手实验的能力,及把握知识间的内在联系的能力,难度不大。
2021-2022学年河北省唐山市高三上学期期末生物试题含解析: 这是一份2021-2022学年河北省唐山市高三上学期期末生物试题含解析,共29页。试卷主要包含了单项选择题,多项选择题,非选择题等内容,欢迎下载使用。
2021-2022学年河北省唐山市乐亭二中高一下学期学业水平真题预测(不选生物组合)生物试题含解析: 这是一份2021-2022学年河北省唐山市乐亭二中高一下学期学业水平真题预测(不选生物组合)生物试题含解析,共28页。试卷主要包含了单选题,综合题等内容,欢迎下载使用。
2020-2021学年河北省唐山市乐亭二中高一上学期期中生物试题含解析: 这是一份2020-2021学年河北省唐山市乐亭二中高一上学期期中生物试题含解析,共43页。试卷主要包含了单选题,多选题,综合题,实验题等内容,欢迎下载使用。

