2021南昌十中高一下学期第二次月考化学试题含答案
展开南昌十中2020-2021学年下学期第二次月考
高一化学试题
明:本试卷分第I卷(选择题)和第Ⅱ卷(非选择题)两部分,全卷满分100分,考试用时100分钟。
注 意 事 项:
考生在答题前请认真阅读本注意事项及各题答题要求。
1.答题前,请您务必将自己的姓名、准考证号用书写黑色字迹的0.5毫米签字笔填写在答题卡和答题纸上。
2.作答非选择题必须用书写黑色字迹的0.5毫米签字笔写在答题纸上的指定位置,在其它位置作答一律无效。作答选择题必须用2B铅笔把答题卡上对应题目的答案标号涂黑。如需改动,请用橡皮擦干净后,再选涂其它答案,请保持卡面清洁和答题纸清洁,不折叠、不破损。
3.考试结束后,请将答题纸交回。
可能用到的相对原子质量:H-1 C-12 N-14 O-16 Cl-35.5 Cu-64 Fe-56
一、单选题(每小题只有一个正确答案,请将正确答案填入答题卷。每小题3分,共48分)
1. 化学与人类生活、社会可持续发展密切相关,下列说法正确的是( )
A. 直接燃烧煤和将煤进行深加工后再燃烧的效率相同
B .天然气、水能属于一级能源,水煤气、电能属于二级能源
C. 人们可以把放热反应释放的能量转化为其它可利用的能量,而吸热反应没有利用价值
D. 地热能、风能、天然气和氢能都属于新能源
2. 同时含有离子键、极性键和非极性键的化合物是( )
A. Na2O2 B. CH3COONa C. NH4Cl D. CaBr2
3.下列有关化学反应速率的说法正确的是( )
A.用铁片和稀硫酸反应制取氢气时,改用98%的浓硫酸可以加快产生氢气的速率
B.100mL2mol/L的盐酸跟锌片反应,加入适量的氯化钠溶液,反应速率不变
C.在一定温度下固定容积的容器中,发生SO2的催化氧化反应,增大容器内压强,反应速率不一定改变。
D.NH3的催化氧化是一个放热的反应,所以,升高温度,反应的速率减慢
4.X、Y、Z、W是原子序数依次增大的4种短周期元素,其中Y和Z的单质是组成空气的主要成分,W的原子半径是短周期主族元素中最大的,X、Y、Z三种元素可组成一种化合物M,M的结构式为。下列说法正确的是( )
A.M中各原子均达8电子稳定结构
B.由Y、Z、W三种元素形成的化合物只有一种
C.Y、Z、W形成的简单离子半径大小顺序为W>Y>Z
D.M可作还原剂,与Cl2反应生成1 mol Y2时失去2 mol e-
5. 化学能与热能、电能等能相互转化.关于化学能与其他能量相互转化的说法正确的是( )
A. 化学反应中能量变化的主要原因是化学键的断裂与生成
B. 铝热反应中,反应物的总能量比生成物的总能量低
C. 图I所示的装置能将化学能转变为电能
D. 图II所示的反应为吸热反应
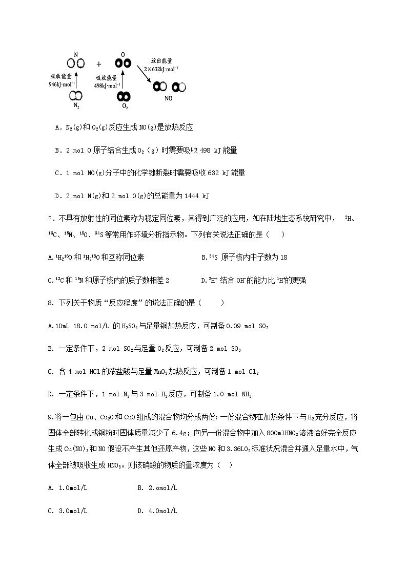
6.根据如图所示的N2(g)和O2(g)反应生成NO(g)过程中的能量变化情况判断,下列说法正确的是( )
A.N2(g)和O2(g)反应生成NO(g)是放热反应
B.2 mol O原子结合生成O2(g)时需要吸收498 kJ能量
C.1 mol NO(g)分子中的化学键断裂时需要吸收632 kJ能量
D.2 mol N(g)和2 mol O(g)的总能量为1444 kJ
7.不具有放射性的同位素称为稳定同位素,其得到广泛的应用,如在陆地生态系统研究中, 2H、13C、15N、18O、34S等常用作环境分析指示物。下列有关说法正确的是( )
A.1H216O和1H218O和互称同位素 B.34S 原子核内中子数为18
C.13C和15N和原子核内的质子数相差2 D.2H+ 结合OH-的能力比1H+的更强
8. 下列关于物质“反应程度”的说法正确的是( )
A.10mL 18.0 mol/L 的H2SO4与足量铜加热反应,可制备0.09 mol SO2
B. 一定条件下,2 mol SO2与足量O2反应,可制备2 mol SO3
C. 含4 mol HCl的浓盐酸与足量MnO2加热反应,可制备1 mol Cl2
D. 一定条件下,1 mol N2与3 mol H2反应,可制备1.0 mol NH3
9.将一包由Cu、Cu2O和CuO组成的混合物均分成两份:一份混合物在加热条件下与H2充分反应,将固体全部转化成铜粉时固体质量减少了6.4g;向另一份混合物中加入800mlHNO3溶液恰好完全反应生成Cu(NO)3和NO 假设不产生其他还原产物,这些NO和3.36LO2标准状况混合并通入足量水中,气体全部被吸收生成HNO3。则该硝酸的物质的量浓度为( )
A. 1.0mol/L B. 2.omol/L
C. 3.0mol/L D. 4.0mol/L
10.中学化学中很多“规律”都有其适用范围,下列根据有关“规律”推出的结论正确的是( )
选项 | 规律 | 结论 |
A | 同主族元素性质的相似性 | 钠和氧反应可以形成Na2O2,也可以和硫形成Na2S2 |
B | 反应物浓度越大,反应速率越快 | 常温下,相同的铁片分别加入足量的稀硫酸和浓硫酸中,浓硫酸中铁片先溶解完 |
C | 结构和组成相似的物质,沸点随相对分子质量增大而升高 | H2O沸点低于H2S |
D | 较强酸可以制取较弱酸 | 亚硫酸和次氯酸钙反应可以制取次氯酸 |
A.A B.B C.C D.D
11.从海带中提取碘单质,成熟的工艺流程如下。下列关于海带制碘的说法不正确的是( )
A.实验室剪碎干海带用酒精湿润,放在坩埚中灼烧至完全变成灰烬
B.B.向滤液中加入稀硫酸和双氧水发生的反应是2H++H2O2+2I-=2H2O+I2
C.向碘水中加入几滴淀粉溶液,溶液变蓝色
D.实验室也可以用酒精代替CCl4萃取碘水中的I2
12.把2.5molA和2.5molB混合盛入容积为2L的密闭容器里,发生如下反应3A(g)+B(g) ⇌xC(g)+2D(g),经5s反应达平衡,在此5s内C的平均反应速率为0.2mol•L-1•s-1,同时生成1molD,下列叙述中错误的是( )
A.x=4
B.达到平衡状态时容器内气体的压强与起始时压强比为6∶5
C.5s内B的反应速率v(B)=0.05mol•L-1•s-1
D.达到平衡状态时A的物质的量为1.5mol
13.随着环保整治的逐渐推进,乙醇作为一种燃料逐渐走进人们的视野,如“乙醇汽油”“乙醇电池”等。如图是一种新型的乙醇电池的工作示意图,该电池总反应为:C2H5OH+3O2→2CO2+3H2O。下列有关该电池的说法正确的是( )
A.a极为正极,b极为负极
B.负极反应式为C2H5OH+3H2O-12e-=2CO2+12H+
C.反应中转移6mol电子时,正极消耗33.6LO2
D.该燃料电池作工作一段时间后,酸性增强
14.下列生产或实验事实引出的结论不正确的是( )
选项 | 事实 | 结论 |
A | 其他条件相同,Na2S2O3溶液和H2SO4溶液反应,升高溶液的温度,析出沉淀所需时间缩短 | 当其他条件不变时,升高反应温度,化学反应速率加快 |
B | 工业制硫酸过程中,在SO3的吸收阶段,喷洒浓硫酸吸收SO3 | 增大气液接触面积,使SO3的吸收速率增大 |
C | 在容积不变的密闭容器中发生反应:2NH3(g) ⇌N2(g)+3H2(g),向其中通入氩气 | 反应速率减慢 |
D | A、B两支试管中分别加入等体积5%的H2O2溶液,在B试管中加入2~3滴FeCl3溶液,B试管中产生气泡快 | 当其他条件不变时,催化剂可以改变化学反应速率 |
15.碳单质可应用于脱硝。向容积为2 L的密闭容器中加入炭(足量)和NO,模拟发生脱硝反应:C(s)+2NO(g) ⇌N2(g)+CO2(g),测得不同温度下,NO的物质的量随时间的变化如下图所示,T1时,下列条件能说明反应已经达到平衡状态的是( )
A.2v(NO)正=v(N2)逆 B.气体的密度不再发生变化
C.容器内的气体的压强不再发生变化
D.N2和CO2的物质的量之比不再发生变化
16.钼酸钠和月桂酰肌氨酸的混合液常作为碳素钢的缓蚀剂。常温下,碳素钢在三种不同介质中的腐蚀速率实验结果如图所示。下列说法错误的是( )
A.c(H+)越大,腐蚀速率越快
B.当硫酸的浓度大于90%时,腐蚀速率几乎为零,原因是浓硫酸使铁钝化
C.要使碳素钢的缓蚀效果最优,钼酸钠和月桂酰肌氨酸的浓度比应为
D.酸溶液较低时,Cl-对碳素钢的腐蚀作用大于SO42-,使碳素钢的盐酸中的腐蚀速率明显快于硫酸
二、非选择题(本大题共5小题,共52分)
17(12分)氨在人类的生产和生活中有着广泛的应用。某化学兴趣小组利用下图装置探究氨气的有关性质。
(1)装置A中烧瓶内试剂可选用________(填序号),B的作用是________________。
a.碱石灰 b.生石灰 c.浓硫酸 d.烧碱溶液
(2)连接好装置并检验装置的气密性后,装入试剂,然后应先________(填Ⅰ或Ⅱ)。
Ⅰ.打开旋塞逐滴向圆底烧瓶中加入氨水
Ⅱ.加热装置C
(3)实验中观察到C中CuO粉末变红,D中无水硫酸铜变蓝,并收集到一种单质气体,则该反应相关化学方程式为_____________________________________________;该反应证明氨气具有________性。
(4)该实验缺少尾气吸收装置,上图中能用来吸收尾气的装置是________(填装置序号)。
(5)氨气极易溶于水,若标准状况下,将2.24 L的氨气溶于水配成1 L溶液,所得溶液的物质的量浓度为________ mol·L-1。
18(10分)电池在我们的生活中有着重要的应用,请回答下列问题:
(1)为了验证Fe2+与Cu2+氧化性强弱,下列装置能达到实验目的的是______(填序号),写出正极的电极反应式______________。若构建原电池时两个电极的质量相等,当导线中通过0.05 mol电子时,两个电极的质量差为_____________。
(2)将CH4设计成燃料电池,其利用率更高,装置如图所示(A、B为多孔碳棒)。
实验测得OH−向B 电极定向移动,则_____(填“A”或“B”)处电极入口通甲烷,其电极反应式为_________________当消耗甲院的体积为33.6 L(标准状况下)时,假设电池的能量转化率为80%,则导线中转移电子的物质的量为________
19.(10分)硫酸是重要的化工原料,小组同学对硫酸的工业制备和性质进行探究。查阅资料,工业制硫酸的过程如下:
(1)上述工业制硫酸过程中,没有发生氧化还原反应的过程是______________ 。(填“I ”“ II”或“III” )
(2)黄铁矿( FeS2 ) 中S为- 1价,完成过程 I 的化学反应方程式:______FeS2十______=_____Fe2O3+ _____SO2↑
(3)过程 II 中,小组同学在 500°C 和 10l kPa 条件下,将一定量的 SO2 和 O2充入含有催化剂的密闭容器中发生反应,随着反应的进行,用气体传感器测量各组分的浓度见下表
反应时间/ s | 0 | 10 | 20 | 30 | 40 | 50 | 60 | 70 | 100 |
c ( SO2 ) / ( mol • L -1) | 10 | 7 | 5 | 3.5 | 2 | 1 | 1 | 1 | 1 |
c ( O2 ) / ( mol • L -1) | 5 | 3.5 | a | 1.75 | 1 | 0.5 | b | 0.5 | 0.5 |
c ( SO3 ) / ( mol • L -1) | 0 | 3 | 5 | 6.5 | 8 | 9 | 9 | 9 | 9 |
数据分析,表中 a 、b 代表的数值分别是:a =________、b = _______;小 组同学判断 SO2 和 O2的 反应 50 秒后处于平衡状态,他们的判断依据是___________。
20(8分)下图是元素周期表的一部分,A、B、C、D、E、X 是元素周期表给出元素组成的常见单质或化合物。已知 A、B、C、D、E、X 存在如图所示转化关系(部分生成物和反应条件略去)。
(1)当 E 为氧化物,则 A 与水反应的方程式为______________,该反应中氧化剂和还原剂物质的量之比为__________ 。
①当 X 为生活中常见的盐,其水溶液为碱性,C 分子中有 22 个电子时,D 是__________(写化学式)。
②当 X 为金属单质时,X 与足量 B 的稀溶液反应生成 C 的离子方程式为_______________,写出检验生成物 C 的阳离子所用试剂的化学式__________。
21(12分)从海水中可以获得淡水、食盐并可提取镁和溴等物质。
(1)海水淡化的方法主要有_____(填一种);
(2)下列物质不需要经过化学变化就能从海水中获得的物质是______(填序号);
A.液溴 | B.食盐 | C.氢气 | D.淡水 |
(3)从海水中提取溴和镁的流程如下:
① 写出下列步骤的离子方程式或化学方程式
步骤I的化学方程式:_________________________________________________;
步骤III的离子方程式:________________________________________________;
步骤IV的化学方程式:________________________________________________。
②操作A是_________________,操作B是____________________,从步骤II得到的溶液中提取溴还需要进行的操作有:萃取、 、蒸馏
南昌十中2020-2021学年下学期第二次月考
高一化学试题答案
1-5 BBCDA 6-10 CBDBA 11-15 DDBCB 16 C
17.(12分)(1)ab (2分) 吸收水蒸气或干燥氨气(1分)
(2)Ι(2分)
(3)2NH3 + CuO = 3Cu + N2+ 3H2O(2分) 还原(1分)
(4)Ⅱ Ⅲ(2分)
(5)0.1mol/L(2分)
18.(10分)(1)③(1分) Cu2++2e-=Cu(2分) 3g(2分)
(2) B(1分) CH4-8e-+10OH-=CO32-+7H2O (2分) 9.6mol (2分)
19.(10分)III(2分) (2)4 11O2 2 8 (2分)
(3)2.5(2分) 0.5(2分) 自50s开始SO2、SO3的浓度保持不变(2分)
20.(8分)(1)3NO2 + H2O = 2HNO3 + NO(2分) 1:2(2分)
① NaHCO3 (1分)
② Fe + 4H++ NO3- = Fe3+ + NO↑ + 2H2O (2分) KSCN(1分)
- (12分)
(1)蒸馏法 (离子交换法、电渗析法等)(1分)
(2)BD(2分)
(3)①SO2 + Br2 + 2H2O = 2HBr + H2SO4 (2分)
Mg(OH)2 + 2H+ = Mg2+ +2H2O (2分)
MgCl2(熔融) = Mg +Cl2↑(2分)
②过滤(1分)冷却结晶 (1分)分液(1分)
2023南昌十中高一下学期第一次月考试题化学含答案: 这是一份2023南昌十中高一下学期第一次月考试题化学含答案,共12页。试卷主要包含了考试结束后,请将答题纸交回,6形成酸雨等内容,欢迎下载使用。
2021南昌八一中学高一10月考试化学试题含答案: 这是一份2021南昌八一中学高一10月考试化学试题含答案,共7页。试卷主要包含了5 Ca-40 Cu-64,实验中的下列操作正确的是,28mL,与50mL0, 0等内容,欢迎下载使用。
2021南昌十中高一上学期期中考试化学试题PDF版含答案: 这是一份2021南昌十中高一上学期期中考试化学试题PDF版含答案,文件包含2020年上学期期中考试试卷pdf、期中考试高一化学答案pdf等2份试卷配套教学资源,其中试卷共7页, 欢迎下载使用。

