初中语文人教部编版八年级上册16* 昆明的雨教案设计
展开《昆明的雨》教学设计
教学目标
1.学生通过拓展阅读,理解汪曾祺对昆明的情感。(情感与价值观)
2.学生通过细品慢读,感受体会汪曾祺作品中的美感和诗意。(审美与鉴赏)
教学重点
1.理解汪曾祺对昆明的情感。。
教学难点
- 感受体会汪曾祺作品中的美感和诗意。
教学过程
(一)导入——作者介绍
汪曾祺(1920—1997),江苏高邮人,作家。所作小说以中短篇为主,代表作有《受戒》《大淖记事》等;他的散文平淡质朴,娓娓道来,代表作有《我的家乡》、《翠湖心影》等。
"从小到大,数学不佳。考入大学,成天泡茶。读中文系,看书很杂。偶写诗文,幸蒙刊发。百无一用,乃成作家。"——汪曾祺
不想当美食家的画家不是好作家。
(二)基础巩固
一:基础字词自学。
二:梳理文章的脉络,理清文段之间的关系。
学法指导:
1.短文逐段概括,梳理文章的脉络。
2.从内容相关性的角度,理解文段之间的关系。
(三)自学任务群
任务一:质疑思辨。
- 文章主要是写昆明的雨,但第一自然段看似与文章无关,是否可以删除?请做出判断并陈述理由。
- 文章内容所写景、物繁多,但却杂而不乱,作者是如何做到的?
3.文章表达了作者什么样的情感?(补充链接材料,深刻体会汪曾祺对昆明的情感)
链接材料一:
1939年夏,汪曾祺从上海经香港、越南到昆明,以第一志愿考入西南联大中国文学系。
1944年毕业之后,汪曾祺在昆明一个由联大同学办的学校当教师,一直到1946年秋,汪曾祺由昆明去往上海。
从1939年踏入西南联大的校园到1946年离开昆明,汪曾祺在昆明前后待了7年,因此他对昆明有着深厚的情感。
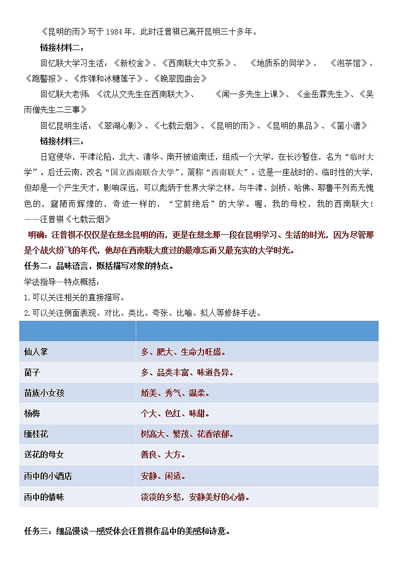
《昆明的雨》写于1984年,此时汪曾祺已离开昆明三十多年。
链接材料二:
回忆联大学习生活:《新校舍》、《西南联大中文系》、 《地质系的同学》、 《泡茶馆》、《跑警报》、《炸弹和冰糖莲子》、《晚翠园曲会》
回忆联大老师: 《沈从文先生在西南联大》、 《闻一多先生上课》、 《金岳霖先生》、《吴雨僧先生二三事》
回忆昆明生活:《翠湖心影》、《七载云烟》、《昆明的雨》、《昆明的果品》、《菌小谱》
链接材料三:
日寇侵华,平津沦陷,北大、清华、南开被迫南迁,组成一个大学,在长沙暂住,名为“临时大学”。后迁云南,改名“国立西南联合大学”,简称“西南联大”。这是一座战时的、临时性的大学,但却是一个产生天才,影响深远,可以彪炳于世界大学之林,与牛津、剑桥、哈佛、耶鲁平列而无愧色的,窳陋而辉煌的,奇迹一样的,“空前绝后”的大学。喔,我的母校,我的西南联大! ——汪曾祺《七载云烟》
明确:汪曾祺不仅仅是在想念昆明的雨,更是在想念那一段在昆明学习、生活的时光,因为尽管那是个战火纷飞的年代,他却在西南联大度过的最难忘而又最充实的大学时光。
任务二:品味语言,概括描写对象的特点。
学法指导—特点概括:
1.可以关注相关的直接描写。
2.可以关注侧面表现、对比、类比、夸张、比喻、拟人等修辞手法。
|
|
仙人掌 | 多、肥大、生命力旺盛。 |
菌子 | 多、品类丰富、味道各异。 |
苗族小女孩 | 娇美、秀气、温柔。 |
杨梅 | 个大、色红、味甜。 |
缅桂花 | 树高大、繁茂、花香浓郁。 |
送花的母女 | 善良、大方。 |
雨中的小酒店 | 安静、闲适。 |
雨中的情味 | 淡淡的乡愁,安静美好的心情。 |
任务三:细品慢读—感受体会汪曾祺作品中的美感和诗意。
学法指导—批注角度:
1.字词、标点 2.人物描写 3.环境描写 4.修辞手法
1.汪曾祺曾经说:“我想把生活中真实的东西、美好的东西、人的美、人的诗意告诉人们,使人们的心灵得到滋润,增强对生活的信心、信念。”
请找出文章中让你感受到美感和诗意的句子,并圈点批画,记录自己的感思。
2.(展示例句)
(1)可是下点功夫,把草茎松毛择净,撕成蟹腿肉粗细的丝,和青辣椒同炒,入口便会使你张目结舌:这东西这么好吃?!
滋味美。“张目结舌”原指睁大眼睛说不出话,形容人窘迫或者吃惊的样子。这里形象的表现出了干巴菌味道好得让人惊奇,最后一句反问和感叹的叠加,突出强调了干巴菌其貌不扬和味道极好形成的强烈反差,以及带给人的惊喜和感叹。
(2)卖杨梅的都是苗族女孩子,戴一顶小花帽子,穿着扳尖的绣了满帮花的鞋,坐在人家阶石的一角,不时吆喝一声:“卖杨梅——”,声音娇娇的。她们的声音使得昆明雨季的空气更加柔和了。
人美。外貌描写、动作描写、语言描写,形象生动的刻画出了苗族女孩子娇美、秀气、温柔的情态,衬托了昆明雨季的柔美,抒发了作者对昆明雨季的喜爱之情。
(3)有时送来一个七寸盘子,里面摆得满满的缅桂花!带着雨珠的缅桂花使我的心软软的,不是怀人,不是思乡。
情义美。“满满的”形象生动的写出了送花母女的善良、淳朴; “心软软的”写出了这种美好纯真的人情带给作者的感动、温暖。
(4)一棵木香,爬在架上,把院子遮得严严的。密匝匝的细碎的绿叶,数不清的半开的白花和饱涨的花骨朵,都被雨水淋得湿透了。我们走不了,就这样一直坐到午后。
环境、氛围美。拟人的修辞手法,赋予木香人的动作,形象生动的表现出了木香的形态和繁茂。
环境描写,雨中木香花侧面表现出了雨大,为“我们”滞留小酒店作了铺垫,渲染了雨中安静,美好的氛围。
明确:内容:景物美、滋味美、人情美、氛围美、回忆美。
形式:以画开始,以诗结尾,诗情画意。
(四)拓展延伸:感受汪曾祺的写作风格和语言特点
情境设置:假如你正在参加一个读书分享会,需要用一种颜色或者一种味道形容《昆明的雨》带给你的感受,你会选择什么?
链接材料三:
我写作,强调真实,大都有过亲身感受,我不能靠材料写作。我只能写我所熟悉的平平常常的人和事,或者如姜白石所说“世间小儿女”。我只能用平平常常的思想感情去了解他们,用平平常常的方法表现他们。这结果就是淡。
明确:汪曾祺的文章内容关注普通人的普通生活,让读者从普通的生活中感受生命和生活的美好。他的语言恬静冲淡、质朴简洁、含蓄典雅但又不失脉脉的温情。因此他被誉为“中国最后一个士大夫”。
(五)学后复盘
1.《昆明的雨》是一篇写景抒情的散文,形散神不散,全文被作者对昆明的喜爱和想念之情串联起来。
2.汪曾祺不仅仅是在想念昆明的雨,更是在想念那一段在昆明学习生活的时光。
3.汪曾祺文章的美感和诗意主要表现在其笔下的景美、物美、人美、情美,诗意的景色和纯美的人性相互交融,给人一种恬淡之美。
4.汪曾祺的写作关注普通人的生活,关注人性的美好;他的语言恬静冲淡、质朴简洁、含蓄典雅但又不失脉脉的温情。
课后作业(1是必做,2、3可二选一)
- 整理完善自己的文章结构图。
- “四十年后,我还忘不了那天的情味。”请结合文章内容说说,那天有什么“情味”让作者忘不了呢?在你的生活中,也有这样“忘不了的情味”吧?请试写出来,不少于100字。
3.课外拓展阅读汪曾祺的《西南联大中文系》、《跑警报》、《七载云烟》,并选一篇从语言、手法、情感、质疑感思的角度圈画批注。
人教部编版16* 昆明的雨教学设计: 这是一份人教部编版16* 昆明的雨教学设计,共5页。教案主要包含了导语,明确学习目标,独立思考及小组内讨论交流,全班讨论交流,总结,赏析第十段,总结思想感情,推荐阅读等内容,欢迎下载使用。
八年级上册16* 昆明的雨教学设计: 这是一份八年级上册16* 昆明的雨教学设计,共4页。教案主要包含了谈话导入,揭示课题,初读课文,读中感悟,理清文章脉络,作业等内容,欢迎下载使用。
人教部编版八年级上册16* 昆明的雨教学设计: 这是一份人教部编版八年级上册16* 昆明的雨教学设计,共9页。教案主要包含了知识目标,能力目标,情感目标,教学重、难点,课时安排等内容,欢迎下载使用。

