2022年辽宁省沈阳市铁西区中考模拟化学试题(一)(word版含答案)
展开2022年辽宁省沈阳市铁西区中考模拟化学试题(一)
学校:___________姓名:___________班级:___________考号:___________
一、单选题
1.下列物质放入盛有水的烧杯中,用玻璃棒不断搅拌,能形成溶液的是
A.冰块 B.碱面 C.食用油 D.面粉
2.下列变化中,属于物理变化的是
A.鸡蛋清中加入饱和硫酸铵溶液 B.鸡蛋清中加入几滴浓硝酸微热
C.用糯米酿酒 D.淀粉在人体内转化为葡萄糖
3.下列关于煤、石油、天然气的说法不正确的是
A.都是不可再生能源 B.都属于混合物
C.天然气燃烧不会产生空气污染物 D.完全燃烧都有二氧化碳生成
4.臭氧(O3)主要分布在距地面10-50km的高空,它能吸收大部分紫外线,保护地球生物。下列有关臭氧说法正确的是
A.臭氧属于稀有气体 B.臭氧中氧元素显-2价
C.臭氧和氧气的化学性质相同 D.臭氧是一种单质
5.关于氯化钠的说法正确的是
A.Na+的最外层的电子数为1
B.Cl-的结构示意图为
C.Na+和 Cl-靠静电作用结合成 NaCl
D.Na+和 Cl-都是带电的,因此氯化钠也带电
6.下列说法不正确的是
A.燃烧不一定有火焰产生
B.物质跟氧气的反应就是燃烧
C.物质在有限的空间内燃烧,可能会引起爆炸
D.物质燃烧的剧烈程度与氧气的浓度有关
7.下列同组金属都能跟稀盐酸或稀硫酸反应并放出氢气的是
A.Au、Cu、Pt B.Fe、Pb、Sn C.Mg、Zn、Ag D.Al、Hg、K
8.玻璃钢是一种
A.无机材料 B.塑料 C.合金 D.复合材料
9.下列化学肥料中属于复合肥的是
A.硝酸铵 B.草木灰 C.磷矿粉 D.磷酸二氢铵
10.用氯化钠配制100g溶质质量分数为20%的氯化钠溶液,现有下列操作:①溶解②称取氯化钠③过滤④量取水⑤计算。正确的操作顺序是
A.②④①⑤ B.⑤②④① C.①③⑤②④ D.⑤②③④①
11.下列说法正确的是
A.打开盛放浓盐酸的试剂瓶,瓶口会产生白雾
B.浓硫酸露置于空气中,溶质质量分数变大
C.露置于空气中的固体氢氧化钠,其成分不会发生变化
D.碱能使紫色石蕊试液变蓝
12.下列叙述中不正确的是
A.人体缺钙易造成骨质疏松 B.儿童缺锌会影响发育,智力低下
C.加碘食盐中添加的是碘单质 D.酶是一种具有生物催化功能的蛋白质
13.下列做法能达到预期目的的是
A.先用水将pH试纸润湿后,再去测定溶液的pH
B.用纯碱代替洗涤剂洗涤餐具表面的油污
C.用无色酚酞试液检验KOH固体是否变质
D.用稀盐酸除去生石灰中的CaCO3
二、填空题
14.北京冬奥会于2022年2月4日至20日举行。
(1)冬奥场馆提供的直饮水经过二氧化氯消毒处理,二氧化氯的化学式为__________。直饮水中可溶性钙、镁化合物的含量很低,属于__________(填“硬水”或“软水”)。
(2)冬奥会速滑馆的冰面用目前最先进的二氧化碳跨临界直冷制冰技术制作。固态二氧化碳能用于制冷的原因是__________;水变成冰时,从微观角度看,发生改变的是___________。
(3)冬奥会要加强防疫。运动员所戴的口罩能够将空气中的尘粒、病毒等进行__________和吸附,场馆也用低温消毒剂(C9H16C12N4)进行消毒,该物质中氢、氮元素的质量比为__________。
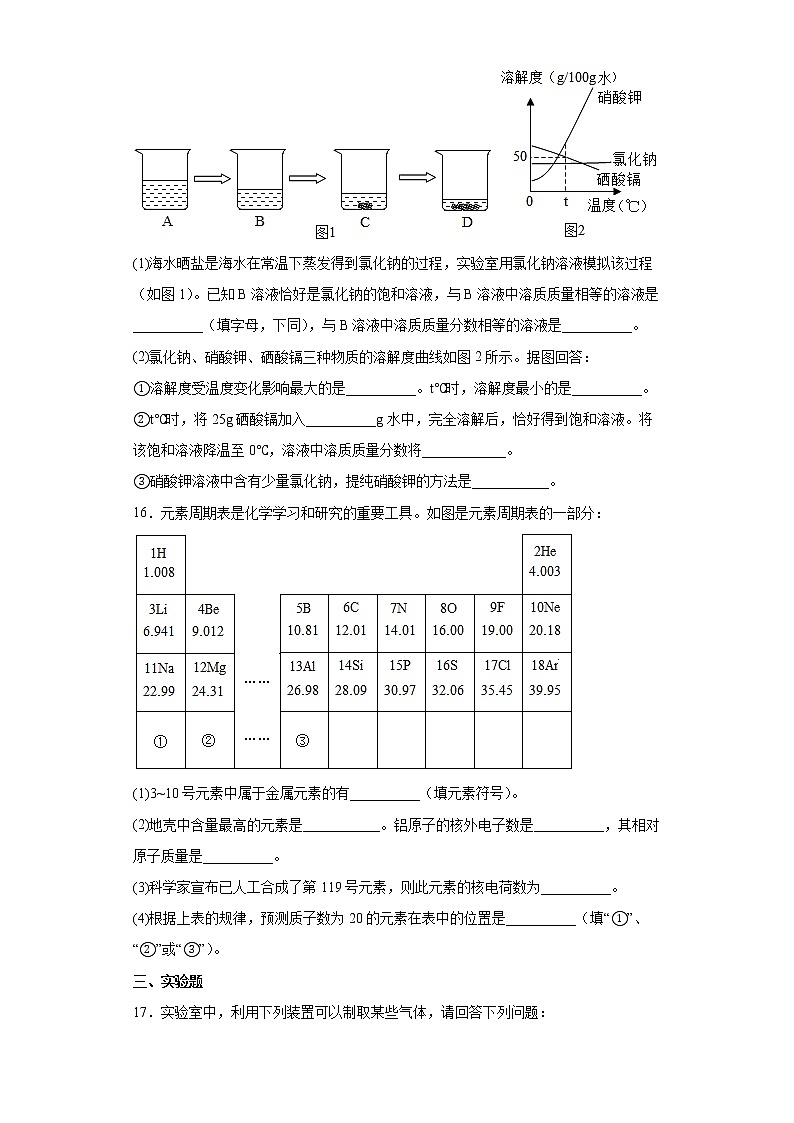
15.氯化钠是一种重要的资源,在海水中储量很丰富。
(1)海水晒盐是海水在常温下蒸发得到氯化钠的过程,实验室用氯化钠溶液模拟该过程(如图1)。已知B溶液恰好是氯化钠的饱和溶液,与B溶液中溶质质量相等的溶液是__________(填字母,下同),与B溶液中溶质质量分数相等的溶液是__________。
(2)氯化钠、硝酸钾、硒酸镉三种物质的溶解度曲线如图2所示。据图回答:
①溶解度受温度变化影响最大的是__________。t℃时,溶解度最小的是__________。
②t℃时,将25g硒酸镉加入__________g水中,完全溶解后,恰好得到饱和溶液。将该饱和溶液降温至0℃,溶液中溶质质量分数将____________。
③硝酸钾溶液中含有少量氯化钠,提纯硝酸钾的方法是___________。
16.元素周期表是化学学习和研究的重要工具。如图是元素周期表的一部分:
(1)3~10号元素中属于金属元素的有__________(填元素符号)。
(2)地壳中含量最高的元素是___________。铝原子的核外电子数是__________,其相对原子质量是__________。
(3)科学家宣布已人工合成了第119号元素,则此元素的核电荷数为__________。
(4)根据上表的规律,预测质子数为20的元素在表中的位置是__________(填“①”、“②”或“③”)。
三、实验题
17.实验室中,利用下列装置可以制取某些气体,请回答下列问题:
(1)写出标号①的仪器名称:__________。
(2)向气体发生装置内加入药品之前,应该进行的操作是__________。
(3)实验室用A和D装置制取并收集氧气,发生的化学反应是:__________。检验D中氧气已收集满的操作及现象是________。
(4)某同学用溶质质量分数为15%的稀盐酸和大理石反应来制取二氧化碳气体,反应的化学方程式为_______。
①用20.3g溶质质量分数为37%的浓盐酸能配制上述稀盐酸__________g(结果精确到1g)。
②若需收集10瓶二氧化碳气体(每瓶约125mL,实验条件下二氧化碳的密度为2g/L),至少需要含碳酸钙80%大理石__________g(结果精确到0.1g)。
(5)实验室制取并收集较纯净的氢气,可以选择图中的__________组合。所选用的药品可以是__________。
18.人们的日常生活离不开金属,高科技新材料的开发和应用也需要金属。
(1)金属可用来制电线、炊具,表明金属具有的物理性质有___________。
(2)日常使用的金属材料多数属于合金。下表列出了一些常见合金的主要成分和性能。
合金 | 合金的主要性能 | 主要成分 | 纯金属的性能 |
焊锡 | 熔点183℃ | 锡、铅 | 锡:熔点232℃:铅:熔点327℃ |
硬铝 | 强度和硬度好 | 铝、铜、镁等 | 硬度小,质软 |
不锈钢 | 抗腐蚀性好 | 铁、铬、镍等 | 纯铁抗腐蚀性能不如不锈钢 |
由上表可以推断,与组成合金的纯金属相比,合金的优点一般有__________(填序号)。
①强度更低 ②硬度更高 ③熔点更高 ④抗腐蚀性能更好
(3)人们每年要从金属矿物资源中提取数以亿吨计的金属。根据所学化学知识,按要求写出两个生成金属的化学方程式:
①_______。(置换反应);
②_______。(分解反应)。
(4)用如图装置完成以下实验:
①探究燃烧条件:若B处盛放木炭。
I.先在A处通入氮气一段时间后,在B处加热,B、C处没有明显变化;
II.待B处冷却至室温,在A处通入氧气一段时间后,B、C处没有明显变化;
III.在A处继续通入氧气,然后在B处加热,发现木炭燃烧,C处变浑浊。
其中II与III对比,说明燃烧的条件之一是_______。C中反应的化学方程式为_______。
②模拟工业炼铁:若B处盛放氧化铁粉末。在A处通入一氧化碳一段时间后,B处下方用酒精喷灯加热,B处可观察到的现象为_______,处理尾气的方法为_______。进行实验时,为避免出现安全事故,还需要注意_______。
四、综合应用题
19.中和反应是化学核心概念之一。某化学兴趣小组对中和反应展开探究。
实验一 提供的试剂:稀盐酸、氢氧化钠溶液、酚酞溶液
按如图1所示进行酸碱中和反应的实验。请回答:
(1)试剂Ⅱ是__________。
(2)当观察到__________时,说明稀盐酸与氢氧化钠溶液恰好完全反应。
查阅资料:
①酚酞试液在不同的pH时变化情况如表;
pH | 0~8.2 | 8.2~10.0 | 10.0~14.0 |
颜色 | 无色 | 粉红色 | 红色 |
②氢氧化钠溶液的碱性随浓度的降低而减小。
根据资料显示,上述实验既不能证明NaOH溶液与稀盐酸发生了反应,更不能证明两者恰好完全反应。需要继续进行实验进行探究。
(3)兴趣小组经过研究,形成了对比实验方案以排除干扰,证明NaOH溶液与稀盐酸发生了反应。该对比实验方案是________若要证明NaOH溶液与稀盐酸恰好完全反应,用上述试剂是不能实现的,理由是__________。
实验二 数字化实验精准验证
兴趣小组提出利用数字化实验设备继续研究中和反应。他们用图2装置,使用PH传感器和温度传感器测量反应过程中相关数据的变化情况,得到图3。
(4)小组同学采用氢氧化钡溶液与稀盐酸反应继续进行实验。当观测到溶液______时,说明氢氧化钡溶液与稀盐酸恰好完全反应。实验过程中,温度传感器的读数________。该反应的化学方程式为__________。
(5)结合图3的pH曲线,下列说法正确的是 。A.该实验是将盐酸滴入氢氧化钡溶液中
B.图3曲线说明在蒸馏水中加入微量的酸或碱,溶液的pH会发生较大变化
C.b点对应的溶液能使酚酞溶液变红
D.d点对应的溶液蒸发后可以得到一种纯净物
(6)两次实验结束后,小组同学将上述实验中所有物质倒入同一洁净的烧杯中,得到无色澄清溶液,测得溶液的pH<7,且含有毒的钡离子。从环保的角度考虑,需要向烧杯中加入适量的某种物质,将废液处理达标后再排放。写出处理过程中涉及到的反应化学方程式__________。
参考答案:
1.B
2.A
3.C
4.D
5.C
6.B
7.B
8.D
9.D
10.B
11.A
12.C
13.B
14.(1) 软水
(2) 升华吸热 分子之间的间隔
(3) 过滤
15.(1) A C和D
(2) 硝酸钾##KNO3 氯化钠##NaCl 50 33.3% 降温结晶##冷却热饱和溶液
16.(1)
(2) 氧元素## 13 26.98
(3)119
(4)②
17.(1)带铁夹的铁架台
(2)检查装置的气密性
(3) 将带火星的木条平置于集气瓶口,木条复燃,则已满
(4) 50 7.1
(5) BE##EB 锌和稀硫酸
18.(1)延展性、导电性、导热性
(2)②④
(3)
(4) 温度达到可燃物的着火点 红棕色粉末逐渐变成黑色 在装置末端放点燃的酒精灯 先预热,再集中加热
19.(1)稀盐酸
(2)溶液由红色变为无色
(3) 取与实验一相同质量的氢氧化钠溶液,滴加相同滴数的酚酞溶液,振荡后滴加与实验一滴加稀盐酸的质量相等的蒸馏水,观察溶液颜色 酚酞溶液在pH小于8.2时就变为无色
(4) pH=7 增加
(5)ABCD
(6),
2023年辽宁省鞍山市铁西区中考模拟化学试题(含答案): 这是一份2023年辽宁省鞍山市铁西区中考模拟化学试题(含答案),共9页。试卷主要包含了5C-12,下列变化属于化学变化的是,75mL的水,下列“水”属于纯净物的是,保持水的化学性质的最小粒子是等内容,欢迎下载使用。
2022年辽宁省鞍山市铁西区中考二模化学试题(word版含答案): 这是一份2022年辽宁省鞍山市铁西区中考二模化学试题(word版含答案),共9页。试卷主要包含了5Ca一40,下列实验操作正确的是,下列实验操作的叙述不正确的是等内容,欢迎下载使用。
2022年辽宁省沈阳市铁西区中考二模化学试题(word版含答案): 这是一份2022年辽宁省沈阳市铁西区中考二模化学试题(word版含答案),共11页。试卷主要包含了5 Cu,下列过程中没有化学变化发生的是,规范的操作是实验成功的前提等内容,欢迎下载使用。

