教科版 (2019)必修 第一册4 实验:用打点计时器测量小车的速度导学案及答案
展开实验:用打点计时器测量小车的速度
学习目标:了解电磁打点计时器、电火花打点计时器的构造及工作原理. 学会安装和使用打点计时器并会用打出的纸带求平均速度. 掌握测瞬时速度的方法,会用打出的纸带求瞬时速度. 4.能根据实验数据作出物体的速度—时间图像,并能根据图像分析物体的运动.
一、实验原理和方法
1.两种打点计时器的比较:
| 电磁打点计时器 | 电火花打点计时器 |
结构示意图 | ||
打点原理 | 电磁作用下振针上下周期性振动打点 | 脉冲电流经放电针、墨粉纸盘到纸盘轴放电打点 |
工作电压 | 6 V以下交流电源 | 220 V交流电源 |
打点周期 | 0.02 s | 0.02 s |
阻力来源 | 纸带与限位孔、复写纸的摩擦,纸带与振针的摩擦 | 纸带与限位孔、墨粉纸盘的摩擦,比前者小 |
功能 | 功能相同,都是计时仪器 | |
2.根据纸带计算平均速度:根据v=可求出任意两点间的平均速度,Δx是纸带上两点间的距离,利用刻度尺测量,Δt是这两点间的时间间隔.
3.粗略计算瞬时速度:纸带上某点的瞬时速度可以粗略地由包含该点在内的相距较近的两点间的平均速度来表示.
二、实验器材
小车、附有滑轮的长木板、打点计时器、纸带、细绳、刻度尺、坐标纸.
三、实验步骤
1.如图所示,把一端附有滑轮的长木板放在实验桌上,并使滑轮伸出桌面,把打点计时器固定在长木板上没有滑轮的一端,连接好电路.
2.把一条细绳拴在小车上,使细绳跨过滑轮,把纸带穿过打点计时器,并把纸带的一端固定在小车的后面.
3.把小车停在靠近打点计时器处,接通电源后,待打点稳定后,用手拉动细绳,使小车沿木板做直线运动.待小车运动约一半距离时松开手,使小车依靠惯性继续运动直到左端纸带上会留下一系列点迹.
4.更换纸带,让小组的每一位同学都亲自动手提动小车运动,并打出一条比较清晰的纸带.
四、处理数据
(1)在纸带上选取一段点迹清晰并且没有重叠的区间,把第1个点标为O,而后依次标为A、B、C、D……
(2)用刻度尺测量各点的位置(一般使刻度尺的零刻度线与O点对齐,即O点的位置记为0),并记录在表1中.
表1
计数点序号 | O | A | B | C | D | E | … |
计数点对应的时刻/s | 0 | 0.02 | 0.04 | 0.06 | 0.08 | 0.10 |
|
计数点对应的位置坐标x/m |
|
|
|
|
|
|
|
(3)计算各相邻计时点间的位移xOA、xAB、xBC、xCD、xDE……并记录在表2中.
(4)计算各段的平均速度OA、AB、BC、CD、DE……并记录在表2中.
表2
相邻计时点间的位移Δx/m | xOA | xAB | xBC | xCD | xDE | … |
|
|
|
|
|
| |
相邻计时点间的平均速度v/(m·s-1) | OA | AB | BC | CD | DE | … |
|
|
|
|
|
|
五、绘制vt图像
(1)用横轴表示时间t,纵轴表示速度v,建立直角坐标系,把相邻计时点间的平均速度当作起始点的瞬时速度,在坐标纸上绘制vt图像.
(2)vt图像的意义
vt图像能非常直观地反映速度随时间变化的情况,它并不是物体的运动轨迹.
六、误差分析
1.利用平均速度来代替计数点的瞬时速度造成系统自身误差.为减小此种误差,应取较小位移Δx来求平均速度.
2.测量计数点间的位移x带来误差.减小此误差的方法是一次测量完成,即一次测出各计数点到起始计数点O的距离,再分别计算出各计数点间的距离.
3.计数点间的时间Δt搞错.n个计数点间的时间间隔为Δt=(n-1)×0.02 s,而非Δt=n×0.02 s.
4.作vt图像不用坐标纸、尺子,坐标单位选定的不合理,作图粗糙带来误差.
七、注意事项
1.打点前,应使物体停在靠近打点计时器的位置.
2.使用计时器打点时,应先接通电源,待打点计时器打点稳定后再释放小车.
3.使用电火花打点计时器时,应注意把纸带正确穿好,墨粉纸盘位于纸带上方;使用电磁打点计时器时,应让纸带穿过限位孔,压在复写纸下面.
4.使用电磁打点计时器时,如打出点较轻或是短线,应调整振针距复写纸的高度.
5.打点计时器不能连续工作太长时间,打点之后应立即关闭电源.
6.对纸带进行测量时,不要分段测量各段的位移,正确的做法是一次测量完毕(可先统一测量出各个测量点到起始测量点O之间的距离).读数时应估读到毫米的下一位.
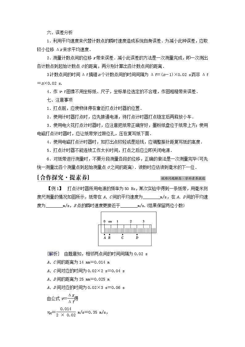
【例1】 打点计时器所用电源的频率为50 Hz,某次实验中得到一条纸带,用毫米刻度尺测量的情况如图所示,纸带在A、C间的平均速度为________m/s,在A、D间的平均速度为________m/s,B点的瞬时速度更接近于________m/s.(结果保留两位小数)
[解析] 由题意知,相邻两点间的时间间隔为0.02 s
A、C间的距离为14 mm=0.014 m
A、C间对应的时间为0.02×2 s=0.04 s
A、D间的距离为25 mm=0.025 m
A、D间对应的时间为0.02×3 s=0.06 s
由公式v=得
vAC= m/s=0.35 m/s,
vAD= m/s≈0.42 m/s.
B点的瞬时速度更接近于A、C间的平均速度.
[答案] 0.35 0.42 0.35
【例2】 某同学在“用打点计时器测速度”的实验中,用打点计时器记录了被小车拖动的纸带的运动情况,在纸带上确定出A、B、C、D、E、F、G共7个计数点.相邻计数点间的距离如图所示,每两个相邻的计数点之间的时间间隔为0.1 s.(本题计算结果均保留3位有效数字)
(1)在实验中,使用打点计时器时应先________再________(填“释放纸带”或“接通电源”).
(2)每两个计数点间还有________个点没有标出.
(3)假设某一点瞬时速度,用以该点为中心的对称两点间的平均速度来代替,例如vB=AC=,试根据纸带上各个计数点间的距离,每隔0.1 s测一次速度,计算出打下B、C、D三个点时小车的瞬时速度,并将各个速度值填入下表.
| vB | vC | vD | vE | vF |
数值(m/s) |
|
|
| 0.640 | 0.721 |
(4)将B、C、D、E、F各个时刻的瞬时速度标在如图所示直角坐标系中,并画出小车的瞬时速度随时间变化的关系图线.
[解析] (1)在实验中,使用打点计时器时应先接通电源,再释放纸带.
(2)每两个计数点间还有n=-1=-1=4个点没有标出.
(3)vB= m/s=0.400 m/s;
vC= m/s=0.479 m/s;
vD= m/s≈0.560 m/s.
(4)图线如图所示:
[答案] (1)接通电源 释放纸带 (2)4 (3)0.400 0.479 0.560 (4)见解析图
使用打点计时器需要清楚的几个问题
(1)特别关注实验的注意事项;
(2)对于电源无论是接通还是断开都是最先进行的;
(3)通过明确各点间隔的个数就可以明确时间;
(4)阻力来源于计时器与纸带的摩擦及空气阻力.
1.练习使用打点计时器时,接通电源与释放纸带让纸带(随物体)开始运动,这两项操作的先后顺序是( )
A.先释放纸带,后接通电源
B.先接通电源,后释放纸带
C.释放纸带的同时接通电源
D.先接通电源或先释放纸带都可以
B [对于电源无论是接通还是断开都是先进行的,故选项B正确.]
2.你左手拿一块表,右手拿一支笔,当你的合作伙伴沿直线拉动一条纸带,使纸带在你的笔下向前移动时,每隔1 s用笔在纸带上点下一个点,这就做成了一台“打点计时器”.如果在纸带上点下了10个点,则在打下的这些点的过程中,纸带的运动时间是 ( )
A.1 s B.9 s C.10 s D.11 s
B [10个点有9个时间间隔,每个间隔是1 s,故运动时间为9 s,选项B正确.]
3.一辆小车沿一条直线运动,车上放着盛水的滴漏,每隔2.0 s滴一滴水,水在车行驶的路面上留下水滴的痕迹如图所示,图中还放着一把刻度尺,其零刻度线与O点对齐,若从小车通过O点开始计时,则当滴下水滴G时,小车运动的时间为________s,AH段的平均速度为________m/s.(计算结果保留3位有效数字)
[解析] 从小车经过O点开始计时到小车经过G点共有7个时间间隔,又每个时间间隔为2.0 s,则总时间为14.0 s,AH段的位移为x=30.0 m,小车经过AH段的时间为tAH=14.0 s,根据平均速度的公式=得AH段的平均速度为≈2.14 m/s.
[答案] 14.0 2.14
4.如图所示是一条打点计时器打出的纸带,0、1、2、3、4、5、6是七个计数点,每相邻两个计数点之间还有四个点未画出,各计数点到0的距离如图所示.某一点瞬时速度,用以该点为中心的对称两点间的平均速度来代替,例如vB=AC=.
(1)求出2、4计数点的瞬时速度并填入表格.
| v1 | v2 | v3 | v4 | v5 |
数值(m/s) | 0.20 |
| 0.61 |
| 0.70 |
(2)在坐标纸中画出质点的速度—时间图像.
[解析] (1)两计数点间的时间间隔是T=0.1 s
v2== m/s=0.40 m/s
v4== m/s=0.69 m/s
(2)根据题(1)表格中数据在直角坐标系中描点,然后连线得到图像如图所示.
[答案] (1)0.40 0.69 (2)见解析图
5.光电计时器是一种常用计时仪器,其结构如图甲所示,a、b分别是光电门的激光发射和接收装置,当一辆带有挡光片的小车从a、b间通过时,光电计时器就可以显示挡光片的挡光时间.现有一辆小车通过光电门,计时器显示的挡光时间是2×10-2s,用最小刻度为1 mm的刻度尺测量小车上挡光片的宽度d,示数如图乙所示.挡光片的宽度d=________cm;如果把小车通过光电门时的运动看作匀速运动,则小车通过光电门时的速度v=________m/s.
甲 乙
[解析] 刻度尺的读数要在最小刻度1 mm的基础上向下估读一位,所以挡光片的宽度d=1.70 cm-0.50 cm=1.20 cm.
由速度的定义式可得v= m/s=0.6 m/s,即小车通过光电门时的速度v=0.6 m/s.
[答案] 1.20 0.6
6.用气垫导轨和数字计时器能更精确地测量物体的瞬时速度.如图所示,滑块在牵引力作用下先后通过两个光电门,配套的数字毫秒计记录了遮光条通过第一个光电门的时间为Δt1=0.29 s,通过第二个光电门的时间为Δt2=0.11 s.已知遮光条的宽度为3.0 cm,则滑块通过第一个光电门的速度为________m/s,通过第二个光电门的速度为________m/s.(结果均保留两位有效数字)
[解析] 由于滑块经过光电门时遮光条的挡光时间较短,所以滑块经过光电门的速度可用遮光条挡光时间内的平均速度表示.
经过第一个光电门的速度v1== m/s≈0.10 m/s,经过第二个光电门的速度v2== m/s≈0.27 m/s.
[答案] 0.10 0.27
人教版 (2019)必修 第一册第一章 运动的描述综合与测试导学案: 这是一份人教版 (2019)必修 第一册第一章 运动的描述综合与测试导学案,共8页。学案主要包含了实验目的,实验原理,实验器材,实验步骤,数据处理,误差分析,注意事项等内容,欢迎下载使用。
人教版 (新课标)必修14 实验:用打点计时器测速度学案: 这是一份人教版 (新课标)必修14 实验:用打点计时器测速度学案,共12页。学案主要包含了实验目的,实验器材,实验原理与设计等内容,欢迎下载使用。
2020-2021学年4 实验:用打点计时器测速度导学案: 这是一份2020-2021学年4 实验:用打点计时器测速度导学案,共2页。学案主要包含了实验目的,实验器材,实验步骤,数据处理等内容,欢迎下载使用。

