人教版 (2019)选择性必修 第二册4 电能的输送学案设计
展开电能的输送
1.知道电能输送的基本要求及电网供电的优点。
2.知道远距离输电时输电线上电能的损耗与哪些因素有关。
3.理解减小电能损耗的两个途径以及高压输电的原理。
4.知道远距离输电的典型电路,能利用变压器和电路的规律解决远距离输电问题。
知识点一 降低输电损耗的两个途径
[情境导学]
为了减少输电线上的电功率损失,通常需要提高输电电压和减小输电导线的电阻。但有同学从下列论证中得出了相反结论:“设输电电压为U,输电导线电阻为R,功率损失P=。因此,要降低P值,就应降低输电电压和增加输电线的电阻。”请问,这位同学的论证过程错在哪里?
提示:公式P=中电压是输电线电阻两端的电压,并非是输电电压,根据P送=IU,P损=I2R可知,降低损失功率应提高电压或减小输电线电阻。
[知识梳理]
1.输送电能的基本要求
(1)可靠:保证供电线路可靠地工作,故障少。
(2)保质:保证电能的质量——电压和频率稳定。
(3)经济:输电线路建造和运行的费用低,电能损耗少。
2.输电线上的功率损失:P=I2r,I为输电电流,r为输电线的电阻。
3.降低输电损耗的两个途径
(1)减小输电线的电阻:在输电距离一定的情况下,为了减小输电线的电阻,应当选用电阻率小的金属材料,还要尽可能增加线的横截面积。
(2)减小输电导线中的电流:为减小输电电流,同时又要保证向用户提供一定的电功率,就要提高输电电压。前一种方法的作用十分有限,一般采用后一种方法。
4.高压输电
(1)现代远距离输电都采用高压输电。目前我国远距离输电采用的电压有110 kV、220 kV、330 kV,输电干线已采用500 kV和750 kV的超高压,西北电网甚至达到1 100 kV的超高压。
(2)输电电压并不是越高越好。电压越高,对输电线路绝缘性能和变压器的要求就越高,线路修建费用会增多。
(3)实际输送电能时,要综合考虑输送功率的大小、距离的远近、技术和经济等要求,选择合适的输电电压。
[初试小题]
1.判断正误。
(1)输送电能的基本要求是可靠、保质、经济。(√)
(2)一般情况下高压输电的导线是铜铝合金而不是银,原因是同种情况下,使用银材料输电线损失的功率大。(×)
(3)现实中通常主要用增加导线的横截面积来减小输电损耗。(×)
(4)远距离输电时,输电电压越高越好。(×)
2.[多选]远距离输送交变电流都采用高压输电,我国正在研究用远高于330 kV的电压进行输电,采用高压输电的优点是( )
A.可提高输电效率
B.可根据需要调节交变电流的频率
C.可减少输电线上的电功率损失
D.可加快输电的速度
解析:选AC η=×100%=×100%,采用高压输电时,由P=UI知输电电流减小,由P=I2r知P损减小,故η增大;若输电线的材料确定,电流小,则可以减少输电线上的能量损耗。故选项A、C正确。交变电流的频率是固定的,不能调节;输电的速度与输电电压无关。故选项B、D错误。
知识点二 电网供电
[情境导学]
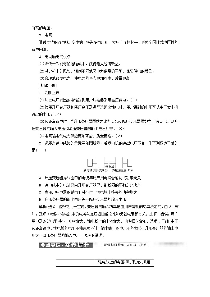
某发电站向远处送电的示意图如图所示。
发电站一端和用户一端的变压器作用各是什么?
提示:发电站一端的变压器是升压变压器,把电压升高用于远距离输电;用户一端的变压器是降压变压器,把电压降低供用户使用。
[知识梳理]
1.远距离输电基本原理
在发电站内用升压变压器升压,然后进行远距离输电,在用电区域通过降压变压器降到所需的电压。
2.电网
通过网状的输电线、变电站,将许多电厂和广大用户连接起来,形成全国性或地区性的输电网络。
3.电网输电的优点
(1)降低一次能源的运输成本,获得最大经济效益。
(2)减少断电的风险,调剂不同地区电力供需的平衡,保障供电的质量。
(3)合理地调度电力,使电力的供应更加可靠,质量更高。
[初试小题]
1.判断正误。
(1)从发电厂发出的电输送到用户均需要采用高压输电。(×)
(2)使用升压变压器和降压变压器进行远距离输电时,用户得到的电压可以高于发电机输出的电压。(√)
(3)远距离输电时,若升压变压器匝数之比为1∶n,降压变压器匝数之比为n∶1,则升压变压器的输入电压和降压变压器的输出电压相等。(×)
(4)电网输电使电力供应更加可靠,质量更高。(√)
2.远距离输电线路的示意图如图所示,若发电机的输出电压不变,则下列叙述正确的是( )
A.升压变压器原线圈中的电流与用户用电设备消耗的功率无关
B.输电线中的电流只由升压变压器原、副线圈的匝数之比决定
C.当用户用电器的总电阻减小时,输电线上损失的功率增大
D.升压变压器的输出电压等于降压变压器的输入电压
解析:选C 匝数之比一定时,变压器的输入功率是由用户消耗的功率决定的,由P=UI知,选项A错误;输电线中的电流与变压器匝数之比和负载电阻都有关,选项B错误;用户用电器的总电阻减小,功率增大,输电线上的电流增大,功率损失增加,选项C正确;由于远距离输电,输电线的电阻不能忽略不计,输电线上的电压不能忽略,升压变压器的输出电压大于降压变压器的输入电压,选项D错误。
| 输电线上的电压和功率损失问题 |
[问题探究]
如图所示,假定发电厂输出的电压为U,输送功率为P,输电线路中的电流是I,两条导线的总电阻是r(在图中把导线电阻集中画为r)。那么:
(1)输送到用户两端的电压U′与U、P、I及r之间有哪些关系式?
(2)用户得到的电能与发电厂输出的电能相等吗?为什么?
(3)功率损失的表达式是什么?降低功率损失有哪些途径?
提示:(1)U′=U-ΔU=U-Ir=U-r。
(2)不相等。由于输电线有电阻,有一部分电能转化为电热损耗掉了。
(3)ΔP=I2r=r。降低功率损失的两个途径:①减小输电线的电阻r;②减小输电电流I,即提高输送电压U。
[要点归纳]
1.输电线上的电压损失ΔU
输电线上的电压损失ΔU是输电线路始端电压U与输电线路末端电压U′的差值,ΔU=U-U′=IR线=R线。
2.输电线上的功率损失ΔP
(1)原因:输电线有电阻R线,电流I流过输电线时,电流的热效应引起电功率的损失。
(2)计算式:①ΔP=I2R线;
②ΔP=ΔUI;
③ΔP=。
3.减少电压损失和功率损失的方法
(1)减小输电线的电阻R线:根据R线=ρ知,可减小电阻率ρ,目前一般用电阻率较小的铜或铝作为导线材料;也可增大导线的横截面积S,但这要多耗费金属材料,增加成本,同时给输电线的架设带来很大的困难。
(2)减小输电电流I:根据I=可知,在输送功率P与输电线电阻R线一定的条件下,输电电压提高到原来的n倍,输送电流可减为原来的,输电线上的功率损失将降为原来的。
[例题1] 中国已投产运行的1 000 kV特高压输电,是目前世界上电压最高的输电工程。假设甲、乙两地原来用500 kV的特高压输电,在保持输送电功率和输电线电阻都不变的条件下,现改用1 000 kV特高压输电,不考虑其他因素的影响,则( )
A.输电电流变为原来的2倍
B.输电线上损失的电压将变为原来的2倍
C.输电线上损失的电压将变为原来的
D.输电线上损失的电功率将变为原来的
[思路点拨]
(1)根据输送电功率P输=U输I输计算输电电流。
(2)根据ΔU=I输R线计算输电线上损失的电压。
(3)根据P损=IR线计算输电线上损失的电功率。
[解析] 由于P输不变,根据输送电功率P输=U输I输可知,输电电流I输=∝,当U输变为原来的2倍时,则I输变为原来的,故A错误;当输电电流变为原来的时,根据输电线上损失的电压ΔU=I输R线∝I输可知,输电线上损失的电压也变为原来的,故B错误,C正确;输电线上损失的电功率P损=IR线∝I,所以输电线上损失的电功率将变为原来的,故D错误。
[答案] C
计算功率损失和电压损失的三点提醒
(1)输电电压是指加在高压输电线起始端的电压U,损失电压是指在输电线路上损失的电压ΔU=I输R线。
(2)输送功率是指高压输电线起始端输出的功率,损失功率是输电线上损失的功率。
(3)输电线上的电流由I输=计算,而不能由I输=计算。
[针对训练]
1.远距离输电,输电功率一定。当输电电压为U0时,输电线上的电流为I0,损失的电功率为P0。当输电电压提高为2U0时,则( )
A.由I=得,输电线上的电流变为2I0
B.由I=得,输电线上的电流变为
C.由P=得,输电线上损失的电功率为4P0
D.由P=IU得,输电线上损失的电功率为2P0
解析:选B 设输电线的电阻为R,当输电线上的电流为I0时,损失的电功率P0=IR。当输电电压提高为2U0时,由I=可知输电线上的电流变为,输电线上损失的电功率P损=2R=,故选项B正确,选项A、C、D错误。
2.[多选]在远距离输电时,输送的电功率为P,输送电压为U,所用导线的电阻率为ρ,横截面积为S,总长度为L,输电线损失的电功率为P′,用户得到的电功率为P用。P′和P用的关系式正确的是( )
A.P′= B.P′=
C.P用=P- D.P用=P
解析:选BD 输电线电阻R=ρ,输电电流I=,故输电线上损失的功率P′=I2R=2ρ=,用户得到的电功率P用=P-P′=P。故选项B、D正确。
3.[多选]特高压输电可使输送中的电能损耗和电压损失大幅降低。我国已成功掌握并实际应用了特高压输电技术。假设从A处采用550 kV的超高压向B处输电,输电线上损耗的电功率为ΔP,到达B处时电压下降了ΔU。在保持A处输送的电功率和输电线电阻都不变的条件下,改用1 100 kV特高压输电,输电线上损耗的电功率变为ΔP′,到达B处时电压下降了ΔU′。不考虑其他因素的影响,则( )
A.ΔP′=ΔP B.ΔP′=ΔP
C.ΔU′=ΔU D.ΔU′=ΔU
解析:选AD 若采用550 kV的超高压输电,输电线上的功率损耗ΔP=2r,输电线路损失的电压ΔU=r;若改用1 100 kV的特高压输电,同理有ΔP′=2r,ΔU′=r。可得ΔP′=,ΔU′=,故B、C项错误,A、D项正确。
| 远距离输电 |
[问题探究]
快速铁路的电力机车供电系统如图所示,发电厂利用升压变压器将低压交流电的电压升至110 kV,牵引变电所利用降压变压器将电力系统输送来的高压交流电降至27.5 kV,升压变压器和降压变压器均为理想变压器,发电厂的输出电压不变,输电线的电阻R不能忽略。若机车功率增大,回答下列问题。
(1)升压变压器的输出电压将怎样变化?
(2)输电线上损耗的功率将怎样变化?
提示:(1)不变 (2)增大
[要点归纳]
1.远距离输电示意图
2.远距离输电中的6个基本关系
(1)功率关系:P1=P2,P2=P损+P3,P3=P4。
(2)电压关系:=,U2=U线+U3,=。
(3)电流关系:=,I2=I线=I3,=。
(4)输电电流:I线===。
(5)功率损失:P损=P2-P3=IR线==U线I线。
(6)电压损失:U损=U线=U2-U3=I线R线。
3.输电效率η
(1)η=×100%=×100%,
(2)η=×100%=×100%=×100%=×100%。
[例题2] 发电机的输出电压为220 V,输出功率为44 kW,每条输电线的电阻为0.2 Ω。
(1)此时用户得到的电压和电功率各为多少?
(2)如果发电站先用变压比为1∶10的升压变压器将电压升高,经同样的输电线路后经10∶1的降压变压器将电压降低后供给用户,则用户得到的电压和电功率各是多少?
[思路点拨]
[解析] (1)输电线上的电流
IR== A=200 A
损失的电压UR=IRR=2×0.2×200 V=80 V
损失的功率PR=URIR=80×200 W=16 000 W=16 kW
故用户得到的电压U用户=U-UR=140 V
用户得到的功率P用户=P-PR=28 kW。
(2)已知升压变压器的匝数之比n1∶n2=1∶10
输入电压U1=220 V
因此,升压变压器的输出电压U2=U1=2 200 V
输电线上的电流IR′== A=20 A
损失的电压UR′=IR′R=2×0.2×20 V=8 V
损失的功率PR′=UR′IR′=8×20 W=160 W
因此,降压变压器的输入电压U3=U2-UR′=2 192 V
已知降压变压器的匝数比n3∶n4=10∶1
所以用户得到的电压U4=U3=219.2 V
用户得到的功率P用户′=P-PR′=43.84 kW。
[答案] (1)140 V 28 kW (2)219.2 V 43.84 kW
处理远距离输电的方法技巧
(1)画好一张图——远距离输电示意图;
(2)抓住电两端——发电站和用户;
(3)分析一条线——输电线;
(4)研究两次变——升压变压器升压和降压变压器降压;
(5)区分三个量——输送电压(功率)、损失电压(功率)、用户电压(功率)。
[针对训练]
1.某小型水电站的电能输送示意图如图所示,发电机通过升压变压器T1和降压变压器T2向R0=11 Ω的纯电阻用电器供电。已知输电线的总电阻R=10 Ω,T2的原、副线圈匝数比为4∶1,用电器两端的电压u=220 sin 100πt(V),将T1、T2均视为理想变压器。下列说法正确的是( )
A.降压变压器的输入功率为4 400 W
B.升压变压器中电流的频率为100 Hz
C.输电线消耗的功率为500 W
D.当用电器的电阻减小时,输电线消耗的功率减小
解析:选A 由题可知,用电器两端电压有效值为220 V,由电功率公式可知,降压变压器输出功率P==4 400 W,理想变压器输入功率与输出功率相等,A项正确;交变电流频率f== Hz=50 Hz,理想变压器不改变交变电流的频率,频率一直是50 Hz,B项错误;由变压规律
=可知,降压变压器输入电压为880 V,由电功率定义式P=UI可知,降压变压器输入电流I=5 A,由焦耳定律可知,输电线电阻消耗的功率PR=I2R=250 W,C项错误;当用电器的电阻减小时,输出功率增大,故降压变压器输入功率增大,从而输入电流增大,再由PR=I2R可知,输电线消耗的功率增大,D项错误。
2.如图所示,某小型水电站发电机的输出功率为10 kW,输出电压为400 V,向距离较远的用户供电。为了减少电能损失,使用2 kV高压输电,最后用户得到220 V、9.5 kW的电力,求:
(1)水电站升压变压器的原、副线圈匝数之比;
(2)输电线路导线电阻R;
(3)降压变压器的原、副线圈匝数之比。
解析:(1)升压变压器的原、副线圈匝数之比
===。
(2)升压变压器原线圈中电流I1==A=25 A
由=得副线圈中电流I2=I1=×25 A=5 A
输电线上损失的电功率P损=(10 000-9 500) W=500 W,故输电线路导线电阻R== Ω=20 Ω。
(3)降压变压器原线圈上的电压
U3=U2-I2R=U2-R=V=1 900 V
所以降压变压器的原、副线圈匝数之比
===。
答案:(1) (2)20 Ω (3)
1.“西电东送”是实现经济跨地区可持续快速发展的重要保证,它将西部丰富的能源转化为电能输送到电力供应紧张的沿海地区。为了减少远距离输电线路中电阻损耗的能量,需要采用高压输电,在保持输送功率及输电线路电阻不变的情况下,将输送电压提高到原来的10倍,则输电线路中电阻损耗的能量将减少到原来的( )
A. B.
C. D.
解析:选B 根据P=UI可得I=,则输电线路上损失的功率ΔP=I2R=2R,输送电压提高到原来的10倍,则损失的功率变为原来的,B正确。
2.采用220 kV高压向远方的城市输电,当输送功率一定时,为使输电线上损耗的功率减小为原来的,输电电压应变为( )
A.55 kV B.110 kV
C.440 kV D.880 kV
解析:选C 输电功率P=UI,U为输电电压,I为输电线路中的电流;输电线路损失的功率P损=I2R,R为输电线路的电阻,即P损=2R。当输电功率一定时,输电线路损失的功率为原来的,则输电电压为原来的2倍,即为440 kV,故选项C正确。
3.[多选]为消除高压输电线上的冰凌,有人设计了这样的融冰思路:利用电流的热效应除冰。若在正常供电时,高压线上输电电压为U,电流为I,功率损耗为ΔP;除冰时,输电线上的功率损耗需要变为9ΔP,则除冰时(认为输电功率和输电线电阻不变)( )
A.输电电流为3I B.输电电流为9I
C.输电电压为3U D.输电电压为U
解析:选AD 输电线的电阻为R线,正常供电时高压线上的功率损耗ΔP=I2R线;若除冰时功率损耗变为9ΔP,则9ΔP=I′2R线,可得I′=3I。A正确,B错误。输送功率不变,即P=UI=U′I′,输电电流变为I′=3I,则输电电压U′=U,C错误,D正确。
4.[多选]远距离输电示意图如图所示,其中T1、T2为理想变压器,输电线总电阻可等效为电阻r,灯泡L1、L2相同且阻值不变。现保持变压器T1的输入电压不变,滑片P位置不变,当开关S断开时,灯泡L1正常发光。下列说法正确的是( )
A.仅闭合开关S,灯泡L1会变亮
B.仅闭合开关S,r消耗的功率会变大
C.仅将滑片P下移,电流表的示数会变大
D.仅将滑片P下移,r消耗的功率会变小
解析:选BC 当闭合S时,T2副线圈中电流增大,T2原线圈中电流也增大;此时输电线电阻r上损失的电压和功率增大;此时T2输入电压UT2初=UT1次-Ir减小,灯泡两端电压UT2次减小,灯泡会变暗。故A错误,B正确。仅将滑片P下移,T1副线圈匝数增大,则T1输出电压增大,T2的输入电压增大,灯泡两端电压也增大,T2副线圈中电流变大,则T2原线圈中电流变大,输电线电阻r消耗的功率会变大;变压器T1副线圈中电流变大,则原线圈中电流也变大,即电流表的示数会变大。故C正确,D错误。
人教版 (2019)选择性必修 第二册4 电能的输送导学案: 这是一份人教版 (2019)选择性必修 第二册4 电能的输送导学案,共5页。
物理选择性必修 第二册4 电能的输送导学案: 这是一份物理选择性必修 第二册4 电能的输送导学案,共9页。学案主要包含了课前自主学习等内容,欢迎下载使用。
2020-2021学年第三章 交变电流4 电能的输送学案: 这是一份2020-2021学年第三章 交变电流4 电能的输送学案,共16页。学案主要包含了降低输电损耗的两个途径,电网供电等内容,欢迎下载使用。

