所属成套资源:新人教版高中物理必修第一册成套课时检测含解析
新人教版高中物理必修第一册课时检测2时间位移含解析
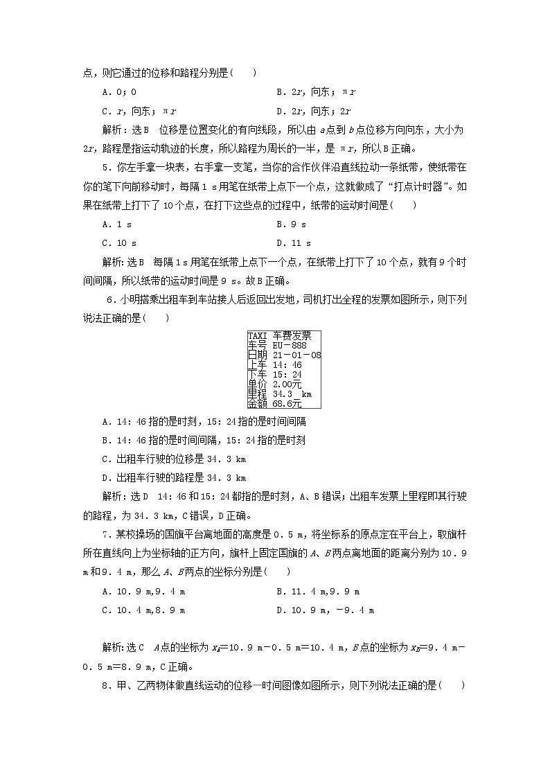
展开时间 位移1.关于时间间隔和时刻,下列说法正确的是( )A.时间间隔与时刻的区别在于长短不同,长的是时间间隔,短的是时刻B.两个时刻之间的间隔是一段时间C.第3秒末和第4秒初的时间间隔是一秒D.第3秒内和第4秒内经历的时间长短不一样解析:选B 时间间隔是指时间的长度,在时间轴上对应一段距离,时刻是指时间点,在时间轴上对应的是一个点,A错误。两个时刻之间的间隔是一段时间,B正确。第3秒末和第4秒初的时间间隔是0,C错误。第3秒内和第4秒内经历的时间长短一样,都是1秒,D错误。2.2019年1月3日10时26分,“嫦娥四号”探测器成功在月球背面软着陆,“嫦娥四号”探测器在距离月面100米处稍稍悬停,接着竖直缓缓降落,约10分钟后,“嫦娥四号”自主降落在月球背面南极—艾特肯盆地内的冯·卡门撞击坑内。下列说法正确的是( )A.“2019年1月3日10时26分”和“约10分钟”指的都是时间间隔B.从悬停到着陆,探测器通过的位移大小和路程都是100米C.在任何情况下,都可以将“嫦娥四号”探测器看作质点D.在降落过程中,以“嫦娥四号”探测器为参考系,月球静止不动解析:选B “2019年1月3日10时26分”对应时间轴上的一点,为时刻,“约10分钟”指的是时间间隔,故A错误;由题知,探测器的运动是相对于月球的,以月球为参考系,探测器竖直缓缓降落,做的是单向直线运动,所以从悬停到着陆,探测器通过的位移大小和路程都是100米,故B正确;当探究“嫦娥四号”探测器的姿态、转动等情况时,不能将“嫦娥四号”探测器看作质点,故C错误;在降落过程中,以“嫦娥四号”探测器为参考系,月球做直线运动,故D错误。3.下列关于位移和温度的说法中,正确的是( )A.两运动物体的位移大小均为30 m,这两个物体的位移一定相同B.做直线运动的两物体位移x甲=3 m,x乙=-5 m,则x甲>x乙C.温度计读数有正有负,其正负号表示方向D.温度计读数t1=3 ℃,t2=-5 ℃,则t1>t2解析:选D 位移是矢量,位移相同则大小和方向都必须相同,所以两物体位移大小均为30 m时,方向可能不同,A错误;矢量的正负号只表示方向,不参与大小的比较,温度是标量,标量的正负号表示大小而不表示方向,故x甲<|x乙|,t1>t2,B、C错误,D正确。4.如图所示,某质点沿半径为r的半圆弧由a点运动到b点,则它通过的位移和路程分别是( )A.0;0 B.2r,向东;πrC.r,向东;πr D.2r,向东;2r解析:选B 位移是位置变化的有向线段,所以由a点到b点位移方向向东,大小为2r,路程是指运动轨迹的长度,所以路程为周长的一半,是πr,所以B正确。5.你左手拿一块表,右手拿一支笔,当你的合作伙伴沿直线拉动一条纸带,使纸带在你的笔下向前移动时,每隔1 s用笔在纸带上点下一个点,这就做成了“打点计时器”。如果在纸带上打下了10个点,在打下这些点的过程中,纸带的运动时间是( )A.1 s B.9 sC.10 s D.11 s解析:选B 每隔1 s用笔在纸带上点下一个点,在纸带上打下了10个点,就有9个时间间隔,所以纸带的运动时间是9 s。故B正确。 6.小明搭乘出租车到车站接人后返回出发地,司机打出全程的发票如图所示,则下列说法正确的是( )A.14:46指的是时刻,15:24指的是时间间隔B.14:46指的是时间间隔,15:24指的是时刻C.出租车行驶的位移是34.3 kmD.出租车行驶的路程是34.3 km解析:选D 14:46和15:24都指的是时刻,A、B错误;出租车发票上里程即其行驶的路程,为34.3 km,C错误,D正确。7.某校操场的国旗平台离地面的高度是0.5 m,将坐标系的原点定在平台上,取旗杆所在直线向上为坐标轴的正方向,旗杆上固定国旗的A、B两点离地面的距离分别为10.9 m和9.4 m,那么A、B两点的坐标分别是( )A.10.9 m,9.4 m B.11.4 m,9.9 mC.10.4 m,8.9 m D.10.9 m,-9.4 m 解析:选C A点的坐标为xA=10.9 m-0.5 m=10.4 m,B点的坐标为xB=9.4 m-0.5 m=8.9 m,C正确。8.甲、乙两物体做直线运动的位移—时间图像如图所示,则下列说法正确的是( )A.甲开始运动的时刻比乙晚t1B.t=t2时刻,两物体相距最近C.t=t2时刻,两物体相距最远D.甲、乙两物体的运动方向相同解析:选B 甲从t=0时刻开始运动,乙开始运动的时刻比甲晚t1,A错误;当t=t2时两图线相交,两物体相遇,此时相距最近,B正确,C错误;图线甲的斜率为负,图线乙的斜率为正,则两物体的运动方向相反,D错误。9.某班级的教室在3楼,每天同学们都要从1楼爬到3楼上课。如图所示,若每层楼的高度都是3 m,楼梯的倾角为45°,某同学从楼梯沿折线从大门走到3楼教室门口,他走过的位移大小是多少?路程是多少?(把某同学爬楼过程等效为物体沿坡滑行)解析:如题图所示,折线为某同学的运动轨迹,每个斜梯长为1.5 m,路程l=4×1.5 m=6 m≈8.485 m。初位置在大门口,末位置在教室门口,从初位置到末位置的有向线段为位移,所以位移大小为x=2h=6 m。答案:6 m 8.485 m10.一质点在x轴上运动(以向右为正方向),各个时刻的位置坐标如下表所示,则位移最大的时间是( )t/s012345678x/m531-3-5-3135A.第1 s内 B.前4 s内C.8 s内 D.第4 s内解析:选B 根据直线运动中位移与位置的关系可以判断第1 s内的位移为-2 m,前4 s内的位移为-10 m,8 s内的位移为0,第4 s内的位移为-2 m,所以前4 s内位移最大,B正确。11.A、B两物体运动的位移—时间图像如图所示。下列说法正确的是( )A.A、B两物体开始时相距100 m,运动方向相同B.A物体沿折线运动,B物体沿直线运动C.A、B两物体运动8 s时,在距A出发点60 m处相遇D.A物体在运动中停止了6 s解析:选C 在xt图像中图线的斜率等于物体运动的速度,纵坐标表示位置,根据题图知,A、B两物体开始时相距100 m,速度方向相反,故A错误;A、B两物体均做直线运动,xt图像不是物体的运动轨迹,故B错误;t=8 s时图线有交点,表示两物体相遇,说明运动8 s时,A、B两物体在距A的出发点60 m处相遇,故C正确;在2~6 s内物体A位置坐标不变,保持静止,即停止了4 s,故D错误。12.如图所示,在距墙1 m的A点,小球以某一速度冲向一端固定在墙壁上的弹簧,将弹簧压缩到最短时到达距墙0.2 m的B点,然后又被弹回至距墙1.5 m的C点静止,则从A点到C点的过程中,小球的位移大小和路程分别是( )A.0.5 m、1.3 m B.0.8 m、1.3 mC.0.8 m、1.5 m D.0.5 m、2.1 m解析:选D 小球位移的大小等于初、末位置的直线距离,可知位移的大小等于AC的距离,即为1.5 m-1 m=0.5 m,小球的路程等于运动轨迹的长度,可知s=(1+1.5-2×0.2)m=2.1 m,故D正确,A、B、C错误。13.如图所示,一辆汽车沿着马路由A地出发经B、C地到达D地,A、C、D恰好在一条直线上。求汽车的位移及路程。解析:位移的大小是初、末位置间的直线距离,而路程是汽车运动的实际路径,由勾股定理得xAC= = m=1 000 m,由于A、C、D共线,所以汽车的位移为xAD=xAC+xCD=1 000 m+800 m=1 800 m,因为tan ∠BAC=,所以∠BAC=53°,即位移方向为北偏东53°(或东偏北37°),汽车的路程为xAB+xBC+xCD=2 200 m。答案:1 800 m,方向为北偏东53°(或东偏北37°) 2 200 m14.一位电脑动画爱好者设计了一个“猫捉老鼠”的动画,如图所示,在一个边长为a的大正方体木箱的一个顶点G上,老鼠从猫的爪间逃出,沿着木箱的棱边奔向洞口,洞口在方木箱的另一顶点A处,若老鼠不重复地跑过任意一条棱边,且不再回到G点,聪明的猫选择了一条最短的路线奔向洞口(设猫和老鼠同时从G点出发),结果猫在洞口A再次捉到了老鼠,问:(1)老鼠的位移大小及最短路程是多少?(2)猫的位移大小和路程是多少?解析:(1)由几何关系可知,老鼠从顶点G出发,走过的最短路程为3a(三条棱),位移大小为a。(2)将立体图形展开,如图所示,当猫按照GA线走时,路程最短,则最短路程为=a,此时位移大小也是a。答案:(1)a和3a (2)a和a

