所属成套资源:2021-2022学年八年级数学下学期期末考试高分直通车之考前必做30题系列(苏科版)
2021-2022苏科版八年级数学下册期末复习-小题好拿分必做填空30题(双基版)
展开
这是一份2021-2022苏科版八年级数学下册期末复习-小题好拿分必做填空30题(双基版),文件包含小题好拿分必做填空30题双基版解析版docx、小题好拿分必做填空30题双基版原卷版docx等2份试卷配套教学资源,其中试卷共19页, 欢迎下载使用。
班级:______________ 姓名:_______________ 得分:_______________
一、填空题(本大题共30题)请把答案直接填写在横线上
1.(2021春•鼓楼区期中)某市为了解学生的心理健康情况,在20000名学生中随机抽查了500名学生进行问卷调查,则这次调查的样本容量是 500 .
【分析】根据样本容量则是指样本中个体的数目,可得答案.
【解析】某市为了解学生的心理健康情况,在20000名学生中随机抽查了500名学生进行问卷调查,则这次调查的样本容量是500.
故答案为:500.
2.(2021春•镇江期中)某班女生的体温测试被分成了三组,情况如表所示,则表中m的值是 6 .
【分析】根据各小组的频率之和等于1,即可得出第一组与第二组的频率和,然后求出数据总数,从而求出m的值.
【解析】∵第一组与第二组的频率之和为1﹣30%=70%,
∴该班女生的总人数为(6+8)÷70%=20,
∴m=20﹣6﹣8=6.
故答案为:6.
3.(2021春•玄武区校级期中)“已知△ABC,AB=AC,求证:∠B<90°”时,如果用反证法证明,应先假设 ∠B≥90° .
【分析】根据反证法的步骤中,第一步是假设结论不成立,反面成立解答.
【解析】用反证法证明“已知△ABC,AB=AC,求证:∠B<90°”时,
应先假设:∠B≥90°,
故答案为:∠B≥90°.
4.(2021春•宜兴市期中)要使二次根式x−2有意义,则x应满足条件 x≥2 .
【分析】根据二次根式的性质,被开方数大于等于0,就可以求解.
【解析】根据二次根式有意义得:x﹣2≥0,
解得:x≥2.
故答案为:x≥2.
5.(2021春•亭湖区校级期中)如图,为估计池塘岸边A、B两点间的距离,在池塘的一侧选取点O,分别取OA、OB的中点M、N,测得MN=4m,则A、B两点间的距离是 8 m.
【分析】根据M、N是OA、OB的中点,即MN是△OAB的中位线,根据三角形的中位线定理:三角形的中位线平行于第三边且等于第三边的一半,即可求解.
【解析】∵M、N是OA、OB的中点,即MN是△OAB的中位线,
∴MN=12AB,
∴AB=2MN=2×4=8(m).
故答案为:8.
6.(2021春•苏州期中)一只不透明的袋子中有1个白球,200个黄球,这些球除颜色外都相同,将球搅匀,从中任意摸出一个球是白球,这一事件是 随机 事件.(填“必然”、“随机”、“不可能”)
【分析】根据事件发生的可能性大小判断相应事件的类型即可.
【解析】一只不透明的袋子中有1个白球,200个黄球,这些球除颜色外都相同,将球搅匀,从中任意摸出一个球是白球,这一事件是随机事件,
故答案为:随机.
7.(2021春•滨湖区期中)在一个不透明的袋子里,装有除颜色外其余都相同的3个白色球和若干个黄色球,摇匀后,从这个袋子里随机摸出一个球,记下颜色,放回摇匀再摸出一个球,经过大量重复实验,摸到黄球的频率稳定在0.4左右,则袋子内黄色球约有 2 个.
【分析】在同样条件下,大量反复试验时,随机事件发生的频率逐渐稳定在概率附近,可以从比例关系入手,列出方程求解.
【解析】设黄球有n个,
由题意可得,nn+3=0.4,
解得,n=2,
经检验n=2是原方程的解.
故答案为:2.
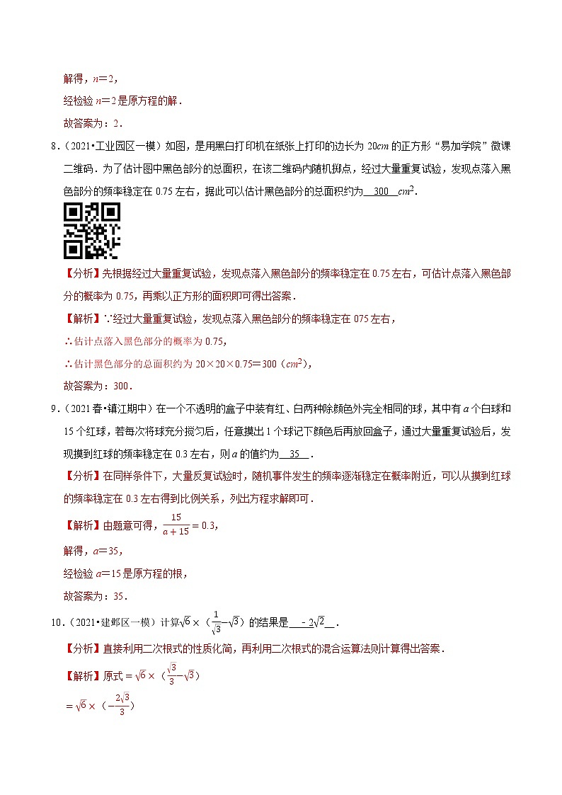
8.(2021•工业园区一模)如图,是用黑白打印机在纸张上打印的边长为20cm的正方形“易加学院”微课二维码.为了估计图中黑色部分的总面积,在该二维码内随机掷点,经过大量重复试验,发现点落入黑色部分的频率稳定在0.75左右,据此可以估计黑色部分的总面积约为 300 cm2.
【分析】先根据经过大量重复试验,发现点落入黑色部分的频率稳定在0.75左右,可估计点落入黑色部分的概率为0.75,再乘以正方形的面积即可得出答案.
【解析】∵经过大量重复试验,发现点落入黑色部分的频率稳定在075左右,
∴估计点落入黑色部分的概率为0.75,
∴估计黑色部分的总面积约为20×20×0.75=300(cm2),
故答案为:300.
9.(2021春•镇江期中)在一个不透明的盒子中装有红、白两种除颜色外完全相同的球,其中有a个白球和15个红球,若每次将球充分搅匀后,任意摸出1个球记下颜色后再放回盒子,通过大量重复试验后,发现摸到红球的频率稳定在0.3左右,则a的值约为 35 .
【分析】在同样条件下,大量反复试验时,随机事件发生的频率逐渐稳定在概率附近,可以从摸到红球的频率稳定在0.3左右得到比例关系,列出方程求解即可.
【解析】由题意可得,15a+15=0.3,
解得,a=35,
经检验a=15是原方程的根,
故答案为:35.
10.(2021•建邺区一模)计算6×(13−3)的结果是 ﹣22 .
【分析】直接利用二次根式的性质化简,再利用二次根式的混合运算法则计算得出答案.
【解析】原式=6×(33−3)
=6×(−233)
=﹣22.
故答案为:﹣22.
11.(2021春•亭湖区校级月考)式子(x−4)2=4﹣x成立的x的取值范围是 x≤4 .
【分析】根据二次根式的性质即可得到答案.
【解析】∵(x−4)2=4﹣x,
∴x﹣4≤0,
∴x≤4.
故答案为:x≤4.
12.(2021春•麻城市校级月考)已知式子y=x−2+2−x−3,则(x+y)2021= ﹣1 .
【分析】依据二次根式中的被开方数是非负数,即可得到x的值,进而得出y的值,最后代入计算即可.
【解析】∵y=x−2+2−x−3,
∴x﹣2≥0且2﹣x≥0,
解得x=2,
∴y=﹣3,
∴(x+y)2021=(2﹣3)2021=﹣1,
故答案为:﹣1.
13.(2021春•拱墅区校级期中)若二次根式12与最简二次根式5a+1是同类二次根式,则a= 2 .
【分析】将12化简,再根据同类二次根式的定义求解即可.
【解析】∵12=23与最简二次根式5a+1是同类二次根式,
∴a+1=3,
解得a=2,
故答案为:2.
14.(2021春•鼓楼区期中)分式1m2−1和12m+2的最简公分母是 2(m+1)(m﹣1) .
【分析】确定最简公分母的方法是:
(1)取各分母系数的最小公倍数;
(2)凡单独出现的字母连同它的指数作为最简公分母的一个因式;
(3)同底数幂取次数最高的,得到的因式的积就是最简公分母.
【解析】∵m2﹣1=(m+1)(m﹣1),2m+2=2(m+1),
∴分式1m2−1和12m+2的最简公分母是:2(m+1)(m﹣1),
故答案为:2(m+1)(m﹣1).
15.(2021•建邺区一模)方程1x−3+x3−x=1的解是 x=2 .
【分析】分式方程去分母转化为整式方程,求出整式方程的解得到x的值,经检验即可得到分式方程的解.
【解析】去分母得:1﹣x=x﹣3,
解得:x=2,
检验:把x=2代入得:x﹣3=2﹣3=﹣1≠0,
∴分式方程的解为x=2.
故答案为:x=2.
16.(2021春•无锡期中)已知1a−1b=12,则3aba−b的值是 ﹣6 .
【分析】直接利用已知化简得出abb−a=2,再将原式变形代入已知数据得出答案.
【解析】∵1a−1b=12,
∴bab−aab=12,
则b−aab=12,
故abb−a=2,
∴3aba−b=−3×abb−a=−3×2=﹣6.
故答案为:﹣6.
17.(2021春•江阴市校级月考)当x ≠1 时,分式2x−1有意义;如果分式x2−1x+1的值为0,那么x的值是 1 .当x满足 x<2且x≠﹣1 时,分式x2+2x+1x−2的值为负数.
【分析】依据分式有意义的条件、分式的值为0的条件以及分式的值为负数的条件,即可得出结论.
【解析】由题可得,x﹣1≠0,
解得x≠1,
∴当x≠1时,分式2x−1有意义;
由题可得,x2−1=0x+1≠0,
解得x=1,
∴如果分式x2−1x+1的值为0,那么x的值是1.
由题可得,x2+2x+1>0x−2<0,
解得x<2且x≠﹣1,
当x满足x<2且x≠﹣1时,分式x2+2x+1x−2的值为负数.
故答案为:≠1;1;x<2且x≠﹣1.
18.(2020秋•泗阳县期末)某班在植树节时需完成一批植树任务,若由全班学生一起完成每人需植树8棵;若由女生单独完成每人需植树12棵,则由男生单独完成每人需植树 24 棵.
【分析】要求单独由男生完成,每人应植树多少棵,就要先设出未知数,根据题中的等量关系,列方程求解.
【解析】设单独由男生完成,每人应植树x棵.
那么根据题意可得出方程:1x+112=18,
解得:x=24.
检验得x=24是方程的解.
因此单独由男生完成,每人应植树24棵.
故答案为:24.
19.(2021春•镇江期中)如图,△ABC绕点A按逆时针方向旋转50°后的图形为△AB1C1,则∠ABB1= 65° .
【分析】由旋转的性质可得∠BAB1=50°,AB=AB1,由等腰三角形的性质可求解.
【解析】∵△ABC绕点A按逆时针方向旋转50°后的图形为△AB1C1,
∴∠BAB1=50°,AB=AB1,
∴∠B=∠ABB1=65°,
故答案为65°.
20.(2021春•东台市月考)将n个边长都为2cm的正方形按如图所示的方法摆放,点A1、A2、…、An分别是正方形的中心,则2022个这样的正方形重叠部分(阴影部分)的面积和为 2021 .
【分析】根据题意可得,阴影部分的面积是正方形的面积的14,已知两个正方形可得到一个阴影部分,则n个这样的正方形重叠部分即为(n﹣1)阴影部分的和.
【解析】作A1E⊥A2G于E,A1F⊥A2H于F.则∠FA1E=∠HA1G=90°,
∴∠FA1H=∠GA1E,
在△A1HF和△A1GE中,
∠FA1H=∠GA1EA1F=A1E∠A1FH=∠A1EG,
∴△A1HF≌△A1GE(ASA),
∴四边形A2HA1G的面积=四边形A1EA2F的面积=14×4=1,
同理,各个重合部分的面积都是1,
则n个这样的正方形重叠部分(阴影部分)的面积和为1×(n﹣1)=n﹣1
∴2022个这样的正方形重叠部分(阴影部分)的面积和为:2022﹣1=2021.
故答案为:2021.
21.(2021春•苏州期中)如图,菱形ABCD的对角线AC、BD交于点O,将△BOC绕着点C旋转180°得到△B'O′C,若AC=4,AB'=10,则菱形ABCD的边长是 217 .
【分析】根据菱形的性质可得AC⊥BD,所以∠BOC=90°,根据△BOC绕着点C旋转180°得到△B′O′C,所以∠CO′B′=∠BOC=90°,AB′=10,AC=6,再根据勾股定理即可求出边长.
【解析】∵菱形ABCD的对角线AC、BD交于点O,
∴AC⊥BD,
∴∠BOC=90°,
∵△BOC绕着点C旋转180°得到△B′O′C,
∴∠CO′B′=∠BOC=90°,
∴O′C=OC=OA=12AC=2,
∴AO′=6,
∵AB'=10,
在Rt△AO′B′中,根据勾股定理,得
O′B′=102−62=8,
∴OB=8,
∴BC=82+22=217.
∴菱形的边长是217.
故答案为:217.
22.(2021春•亭湖区校级期中)如图,在平行四边形ABCD中,∠B+∠D=100°,则∠A等于 130° .
【分析】由平行四边形的性质可得∠B=∠D,∠A+∠B=180°,即可求解.
【解析】∵四边形ABCD是平行四边形,
∴∠B=∠D,∠A+∠B=180°,
∵∠B+∠D=100°,
∴∠B=∠D=50°,
∴∠A=130°,
故答案为130°.
23.(2021春•南京期中)如图,在▱ABCD中,AC、BD相交于点O,AC=20cm,BD=32cm,若△ABO的周长等于40cm,则CD= 14 cm.
【分析】由平行四边形的性质可求AO,OB的长,即可求解.
【解析】∵四边形ABCD是平行四边形,
∴AO=CO=12AC=10(cm),BO=DO=12BD=16(cm),AB=CD,
∵△ABO的周长等于40cm,
∴AB+AO+BO=40(cm),
∴AB=40﹣10﹣16=14(cm),
∴CD=14(cm),
故答案为:14.
24.(2021春•邗江区校级期中)如图,在平行四边形ABCD中,点E是DC边上一点,连接AE、BE,已知AE是∠DAB的平分线,BE是∠CBA的平分线,若AE=3,BE=2,则平行四边形ABCD的面积为 6 .
【分析】利用角平分线的性质结合平行四边形的性质得出∠EAB+∠EBA=90°,进而利用直角三角形的性质求出答案.
【解析】∵AE是∠DAB的平分线,BE是∠CBA的平分线,
∴∠DAE=∠EAB,∠CBE=∠ABE,
∵AD∥BC,
∴∠DAB+∠CBA=180°,
∴∠EAB+∠EBA=90°,
∵AE=3,BE=2,
∴S△ABE=12×2×3=3,
∴平行四边形ABCD的面积=2×3=6,
故答案为6.
25.(2021春•徐州期中)如图,将正方形OEFG放在平面直角坐标系中,O是坐标原点,点E的坐标为(2,3),则点G的坐标为 (﹣3,2) .
【分析】过E、G分别向x轴作垂线,通过全等来解决问题.
【解析】过E、G分别向x轴作垂线EA、EB,交x轴于A、B两点,
∵正方形OEFG,
∴OG=OE,∠GOE=90°,
∵∠GBO=∠EAO=90°,
∴∠GOB+∠AOE=90°,
∠GOB+∠BGO=90°,
∴∠AOE=∠BGO,
在△BOG与△AEO中
∠GBO=∠EAO∠BGO=∠AOEOG=OE′
∴△BOG≌△AEO(AAS),
∴OB=AE=3,BG=OA=2,
∴G(﹣3,2),
故答案为:(﹣3,2).
26.(2021春•玄武区期中)下列说法:
①对角线互相垂直且相等的四边形是菱形;
②矩形的对角线互相垂直;
③一组对边平行且相等的四边形是平行四边形;
④对角线垂直的矩形是正方形.
其中正确的是 ③④ .(把所有正确结论的序号都填上)
【分析】根据特殊四边形的判定方法与性质进行判断即可得出结论.
【解析】①对角线互相垂直且相等的四边形不一定是菱形,说法错误;
②矩形的对角线互相垂直,说法错误;
③一组对边平行且相等的四边形是平行四边形,说法正确;
④对角线垂直的矩形是正方形,说法正确.
故答案为:③④.
27.(2021春•亭湖区校级期中)若函数y=xm﹣2是y关于x的反比例函数,则m的值为 1 .
【分析】根据反比例函数的定义得出m﹣2=﹣1,再求出m即可.
【解析】∵函数y=xm﹣2是y关于x的反比例函数,
∴m﹣2=﹣1,
解得:m=1,
故答案为:1.
28.(2021春•苏州期中)如图,一次函数y=2x+2与反比例函数y=mx(m≠0)交于点A,点B,与坐标轴于点C,点D,若AC=CD,则△AOB的面积为 3 .
【分析】先由一次函数y=2x+2得C点坐标(0,2),D点坐标为(﹣1,0),过点A作AE⊥CO于点E,先证明△ACE≌△DCO,即可求出A点坐标,求出反比例函数关系式,再利用方程组求出交点B的坐标,△AOB面积即可求解.
【解析】过点A作AE⊥CO于点E,
由一次函数y=2x+2得C点坐标(0,2),D点坐标为(﹣1,0),
∵△CAE和△CDO中,
∠AEC=∠DOC∠ACE=∠OCDAC=CD,
∴△ACE≌△DCO(AAS)
∴AE=DO=1,CE=CO=2,
∴点A的坐标为(1,4),
∴反比例函数关系式为y=4x,
方程组y=2x+2y=4x的解是x=1y=4或x=−2y=−2,
所以点B的坐标为(﹣2,﹣2),
∴S△AOB=S△ACO+S△BCO=12×2×1+12×2×2=3.
故答案为:3.
29.(2021春•江阴市期中)如图,△AOB和△ACD均为正三角形,且顶点B、D均在双曲线y=kx(x>0)上,若图中S△OBP=4,则k的值为 4 .
【分析】先根据△AOB和△ACD均为正三角形可知∠AOB=∠CAD=60°,故可得出AD∥OB,所以S△ABP=S△AOP,故S△AOB=S△OBP=4,过点B作BE⊥OA于点E,由反比例函数系数k的几何意义即可得出结论.
【解析】如图:∵△AOB和△ACD均为正三角形,
∴∠AOB=∠CAD=60°,
∴AD∥OB,
∴S△ABP=S△AOP,
∴S△AOB=S△OBP=4,
过点B作BE⊥OA于点E,则S△OBE=S△ABE=12S△AOB=2,
∵点B在双曲线y=kx(x>0)上,
∴S△OBE=12k,
∴k=4,
故答案为4.
30.(2021•东海县模拟)如图,过y轴正半轴上的任意一点P作x轴的平行线,分别与双曲线y=−2x和y=6x交于点A和点B,若点C是x轴上的任意一点,则△ABC的面积为 4 .
【分析】根据反比例函数系数k的几何意义可得答案.
【解析】连接OA、OB,由题意可得S△AOB=S△ACB,
∵点A在反比例函数y=−2x的图象上,点B在反比例函数和y=6x的图象上,
∴S△AOP=12|k|=12×|﹣2|=1,S△BOP=12|k|=12×|6|=3,
∴S△AOB=S△ACB=S△AOP+S△BOP=1+3=4,
故答案为:4.
第一组
第二组
第三组
频数
6
8
m
频率
p
q
30%
相关试卷
这是一份2021-2022苏科版八年级数学下册期末复习-大题好拿分必做解答30题(双基版),文件包含大题好拿分必做解答30题双基版解析版docx、大题好拿分必做解答30题双基版原卷版docx等2份试卷配套教学资源,其中试卷共37页, 欢迎下载使用。
这是一份2021-2022苏科版八年级数学下册期末复习-小题好拿分必做选择30题(双基版),文件包含小题好拿分必做选择30题双基版解析版docx、小题好拿分必做选择30题双基版原卷版docx等2份试卷配套教学资源,其中试卷共22页, 欢迎下载使用。
这是一份专题4.2小题好拿分必做填空30题(基础版)-2021-2022学年八年级数学下学期期中考试高分直通车【北师大版】,文件包含专题42小题好拿分必做填空30题基础版-2021-2022学年八年级数学下学期期中考试高分直通车解析版北师大版docx、专题42小题好拿分必做填空30题基础版-2021-2022学年八年级数学下学期期中考试高分直通车原卷版北师大版docx等2份试卷配套教学资源,其中试卷共18页, 欢迎下载使用。

