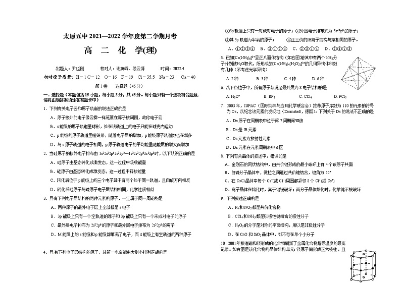
2022太原五中高二下学期4月阶段性检测化学含答案
展开太原五中2021—2022学年度第二学期阶段性检测
高 二 化 学(理) 参考答案
出题人:尹延刚 校对人:谢英峰、段云博 时间:2022.4
1-15.(45分)DABCA CBBDB BCBAD
16.(13分,除标注外每空1分)
(1)氢 碳
(2)sp杂化 3NA(或3×6.02×1023个)(2分)
(3)sp3杂化 NH3分子间存在氢键
(4)N2O(2分)
(5)CuCl(2分)
CuCl+2HCl(浓)===H2CuCl3 (或CuCl+2HCl(浓)===H2[CuCl3]) (2分)
17、(7分,除标注外每空1分)
(1)4 8
(2)CaF2
(3)8 4
(4)(4×78)/(dNA) (2分)
18. (11分,除标注外每空1分)
(1)容量瓶
(2)否 不能测出滴加苯的体积(2分)
(3)否 氯化钠会溶于水(2分)
(4)mol-1 (单位必须写出,数值合理均给分)(2分)
(5) 26:27(2分)
19.(10分,每空2分)
(1)O>N>S>H(2)略(3)NH3>H2O>H2S
(4)+1(或者:一个单位正电荷), 2
20.(14分,每空2分)
(1)N>O>C 3d64s2
(2)分子晶体 4Fe(CO)5+13O2====2Fe2O3+20CO2(条件点燃)
(3)sp2、sp3
(4)2︰1
4︰3或者4︰9或者8︰3
太原市第五中学校2023-2024学年高二上学期10月阶段性检测化学试卷(含答案): 这是一份太原市第五中学校2023-2024学年高二上学期10月阶段性检测化学试卷(含答案)试卷主要包含了单选题,填空题,实验题等内容,欢迎下载使用。
2021太原五中高二上学期12月阶段性检测化学PDF版含答案(可编辑): 这是一份2021太原五中高二上学期12月阶段性检测化学PDF版含答案(可编辑),文件包含太原五中高二化学12月月考试题pdf、太原五中高二化学12月月考参考答案docx、太原五中20202021学年度第一学期阶段性检测高二化学理答题卡2020128-答题卡pdf等3份试卷配套教学资源,其中试卷共7页, 欢迎下载使用。
2021-2022学年山西省太原市第五中学高二下学期5月阶段性检测化学PDF版含答案: 这是一份2021-2022学年山西省太原市第五中学高二下学期5月阶段性检测化学PDF版含答案,文件包含高二化学阶段性测试试题1pdf、高二化学阶段性测试答案pdf等2份试卷配套教学资源,其中试卷共5页, 欢迎下载使用。

