2022年山东省滨州市滨城区中考模拟化学试题(一)(word版含答案)
展开2022年山东省滨州市滨城区中考模拟化学试题(一)
学校:___________姓名:___________班级:___________考号:___________
一、单选题
1.诗词是民族灿烂文化的瑰宝,下列著名诗句中只含有物理变化的是( )
A.爆竹声中一岁除,春风送暖入屠苏
B.粉身碎骨浑不怕,要留清白在人间
C.忽如一夜春风来,千树万树梨花开
D.春蚕到死丝方尽,蜡炬成灰泪始干
2.某同学书写的试剂标签如图所示,其中错误的是( )
A. B. C. D.
3.下列叙述正确的是
A.用小苏打治疗胃酸过多 B.用氢氧化钠改良酸性土壤
C.用铁桶长时间存放硫酸铜溶液 D.用食盐水除去热水瓶中的水垢
4.下列有关空气的说法不正确的是
A.空气中只含氧气和氮气 B.酸雨的产生与空气污染有关
C.二氧化碳能产生温室效应 D.拉瓦锡用定量的方法研究了空气的成分
5.下表是部分知识的归纳,其中正确的一组是( )
A、性质与用途 | B、化肥与施用 |
干冰可用于人工降雨 甲醛溶液用于浸泡食品,使其保鲜 | 铵态氮肥不能与碱性的草木灰混合施用 如果庄稼的茎长得不好,可施用钾肥 |
C、环保与能源 | D、健康与安全 |
为治理雾霾,禁止使用化石燃料 为减少“白色污染”,使用可降解塑料 | 若出现贫血,可适当补充铁元素 霉变的大米清洗煮熟后,可继续食用 |
A.A B.B C.C D.D
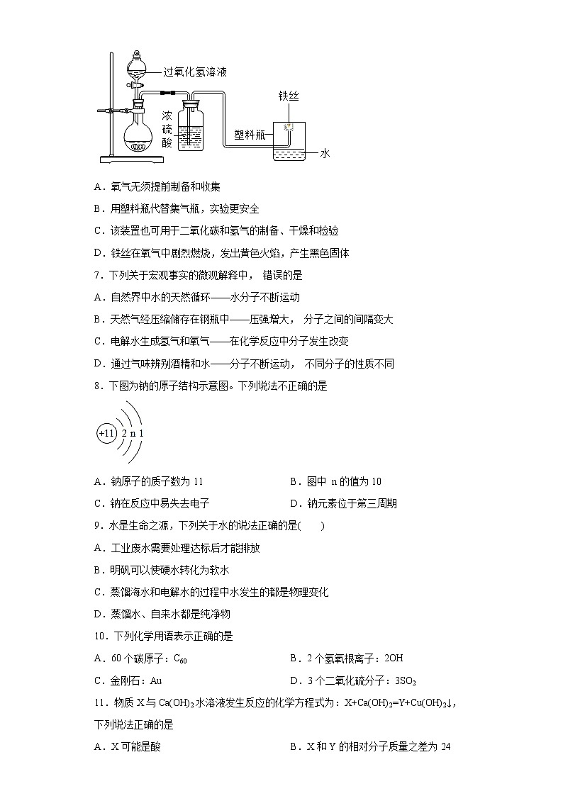
6.如下图是“铁丝在氧气中燃烧”的实验改进装置。下列说法错误的是
A.氧气无须提前制备和收集
B.用塑料瓶代替集气瓶,实验更安全
C.该装置也可用于二氧化碳和氢气的制备、干燥和检验
D.铁丝在氧气中剧烈燃烧,发出黄色火焰,产生黑色固体
7.下列关于宏观事实的微观解释中, 错误的是
A.自然界中水的天然循环——水分子不断运动
B.天然气经压缩储存在钢瓶中——压强增大, 分子之间的间隔变大
C.电解水生成氢气和氧气——在化学反应中分子发生改变
D.通过气味辨别酒精和水——分子不断运动, 不同分子的性质不同
8.下图为钠的原子结构示意图。下列说法不正确的是
A.钠原子的质子数为11 B.图中 n的值为10
C.钠在反应中易失去电子 D.钠元素位于第三周期
9.水是生命之源,下列关于水的说法正确的是( )
A.工业废水需要处理达标后才能排放
B.明矾可以使硬水转化为软水
C.蒸馏海水和电解水的过程中水发生的都是物理变化
D.蒸馏水、自来水都是纯净物
10.下列化学用语表示正确的是
A.60个碳原子:C60 B.2个氢氧根离子:2OH
C.金刚石:Au D.3个二氧化硫分子:3SO2
11.物质X与Ca(OH)2水溶液发生反应的化学方程式为:X+Ca(OH)2=Y+Cu(OH)2↓,下列说法正确的是
A.X可能是酸 B.X和Y的相对分子质量之差为24
C.X可能是单质,也可能是化合物 D.Y只可能是CaCl2
12.推理是一种重要的思维方法,以下推理合理的是
A.酸中一定含有氢元素,所以含有氢元素的物质一定是酸
B.置换反应有单质生成,所以有单质生成的反应一定是置换反应
C.化学反应前后原子总数不变,所以化学反应前后分子总数也不变
D.化学反应伴随能量变化,所以金属腐蚀过程中一定伴随能量变化
13.下列反应的化学方程式正确的是
A.铁在氧气中燃烧: 2Fe +3O22Fe2O3
B.硫酸铵与烧碱混合: ( NH4 )2 SO4 +2NaOH=Na2SO4 +2H2 O +2NH3 ↑
C.铝片放入硝酸银溶液中: Al + AgNO3=AlNO3 + Ag
D.向氯化镁溶液中滴入硫酸钾溶液: MgCl2 + K2 SO4=MgSO4 ↓ + 2KCl
14.据统计中国每年有上千家庭发生火灾,酿成悲剧,如果掌握一些灭火措施和安全知识,可以减少悲剧的发生。下列说法你认为正确的是
A.电视机等电器着火用水扑灭
B.夜晚打开厨房中的电灯检查液化气罐是否漏气
C.油锅着火可用锅盖盖灭
D.高楼住宅发生火灾,可使用楼内电梯逃生
15.将一定量的锌粉加入到Mg(NO3)2、Cu(NO3)2、AgNO3三种物质的混合溶液中,充分反应后过滤,将滤渣放入稀盐酸溶液里,有气泡产生.则下列情况不可能存在的是
A.滤渣是Ag、Cu、Zn
B.滤液中含有Zn2+、Mg2+、NO3﹣
C.滤渣是Ag、Cu、Mg
D.金属活动性顺序是Ag<Cu<Zn<Mg
16.除去下列各物质中的少量杂质,所选用的试剂、方法能达到目的的是
选项 | 物质 | 杂质(少量) | 试剂 | 操作方法 |
A | N2 | O2 | 碳粉 | 将混合气体通过灼热的碳粉 |
B | NaOH溶液 | Na2CO3溶液 | 氢氧化钙溶液 | 加入适量氢氧化钙溶液,过滤 |
C | 氯化钠固体 | 泥沙 | 水 | 加水溶解,蒸发结晶 |
D | KC1溶液 | K2SO4溶液 | Ba(NO3)2溶液 | 加入适量Ba(NO3)2溶液,过滤 |
A.A B.B C.C D.D
二、填空题
17.铝是生活中用途很广的金属材料。根据如图回答问题:
(1)铝原子核内的质子数为_______。
(2)铝的相对原子质量为______。
(3)地壳中含量最多的元素与铝元素组成的化合物的化学式为_______,该化合物中铝元素的化合价为_____。
(4)铝制品具有很好的抗腐蚀性能,原因是__________ (用化学方程式表示)。
18.钙是维持人体正常功能所必需的元素,有时需要服用补钙剂满足人体需求。下图为某补钙剂说明书的一部分。请根据图示中的信息回答下列问题:
(1)金钙尔奇中含钙280mg、镁99.7mg、锌3.08mg等,这里所指到各成分是指 (填字母序号);
A.分子 B.元素 C.单质 D.原子
(2)钙是人体必须的常量元素,每日要摄取足够量的钙,才能避免 (填字母序号);
A.佝偻病或骨质疏松症 B.贫血症 C.甲状腺肿大
(3)碳酸钙中钙、碳、氧三种元素的质量比是___________;
(4)每片金钙尔奇中含碳酸钙的质量为______ mg。
19.化学的基本特征是研究和创造物质。试从科学家认识物质的视角认识CO2。
(1)分类角度
CO2属于________(填字母)。
a.单质 b.氧化物 c.有机物
(2)微观角度
我国研制的一种新型催化剂可将CO2和H2转化为甲醇(CH3OH)和X。若用“ ”表示氢原子,“ ”表示氧原子,“”表示碳原子,该反应的微观示意图如图所示,X化学式是_________。
(3)变化角度
如图是某同学整理的物质间转化图。实验室中常用CaCO3→CO2制取CO2气体,写出其化学反应方程式:______。
(4)性质角度
三百多年前,人们发现一些洞穴内有一种能使燃烧的木柴熄灭的气体,后来该气体被证实是CO2。据此推测CO2具有的化学性质是________。
(5)应用角度
I.可用下图所示方法自制汽水来消暑解热。
制汽水时, NaHCO3与柠檬酸反应生成柠檬酸钠、二氧化碳和水。
①据此推测,通常条件下不能与柠檬酸反应的物质是___________(填字母)。
a.镁带 b.氯化钠 c.烧碱
②打开汽水瓶盖时汽水会自动喷出来。说明气体在水中的溶解度与________有关。
Ⅱ.Al-CO2电池是一种新型电池。
电池的工作原理:在O2的催化下,Al与CO2生化合反应生成Al2(C2O4)3。写出此反应的化学方程式:__________。
(6)环保角度
全球参与控制CO2的排放量是防止温室效应进一步增强的根本对策。下列限制CO2排放量的做法不合理的是______(填字母)。
a.制定旨在限制CO2排放的国际规定
b.减少化石能源的使用,开发太阳能等新能源
c.工厂通过加高烟囱直接排放含CO2的废气
20.溶液与人们的生产生活密切相关,图1为甲、乙两种固体物质的溶解度曲线。
(1)溶解度随温度升高而增大的物质是______(填“甲”或“乙”)。
(2)某同学按图2所示进行实验,得到相应温度下的A、B、C三种溶液,在A、B、C三种溶液中属于饱和溶液的是______(填字母)。向C中再加入25g甲,充分搅拌,恢复到t2℃时,所得溶液中溶质的质量分数为________(结果精确到0.1%)。
(3)将t2℃时的甲、乙两种物质的饱和溶液降温至t1℃,所得溶液中溶质的质量分数:甲______乙(填“<”、“=”或“>”)。
(4)当甲中混有少量的乙时,可采用________ 结晶的方法提纯甲。
三、推断题
21.知识网络图有助于知识间的融合。下列框图是初中化学部分常见物质之间的转化关系,其中A是一种建筑材料的主要成分,B属于金属氧化物。
请回答:
(1)得到F溶液的操作①的名称为:_________。
(2)D加足量水生成E,该化学反应的基本类型是_________ 。
(3)若I是红褐色沉淀,则G物质的颜色为________。
(4)若I是蓝色沉淀,则B和稀盐酸反应生成G的化学方程式为 _________。
四、实验题
22.化学是一门以实验为基础的科学。请结合图示回答以下问题:
(1)图1是某同学稀释浓硫酸的操作,请指出该操作可能出现的现象__________________。
(2)在实验室中选用图2装置制取氧气.请用化学方程式表示其制取原理:__________________。
(3)图3是一氧化碳还原氧化铁的实验装置图。实验过程中玻璃管内出现的现象是_________________;试管内发生反应的化学方程式为_______________________。
五、科学探究题
23.某兴趣小组的同学们在实验室里探究某些酸、碱、盐之间是否发生复分解反应。
【查阅资料】硫酸钡(BaSO4)白色固体,不溶于水,也不溶于盐酸、硫酸和硝酸。
【实验与探究】
| 实验一 | 实验二 | 实验三 |
内容 | _______ | ||
现象 | ________ | 溶液颜色由红色恰好变为无色 | 产生白色沉淀 |
实验解析 | 化学方程式是:K2CO3+H2SO4=K2SO4+H2O+CO2↑ | _____ | 该反应的实质是: Ba2++=BaSO4↓ |
结论 | 生成物中有气体或有水或有沉淀生成时,复分解反应可以发生。 | ||
实验三结束后,某同学出于好奇,把实验三试管里的上层清液a倒入另一支洁净的试管中,向清液a中逐滴滴加K2CO3溶液。在滴加过程中,发现先产生气泡,然后又产生白色沉淀。根据上述现象,请你判断原清液a中的溶质是______。
【拓展与应用】将稀盐酸、Ca(OH)2溶液、NaCl溶液和Na2CO3溶液任意两种溶液相混合,写出能发生反应且有沉淀生成的化学方程式_______。
六、计算题
24.向盛有Fe2O3粉末的烧杯中加入过量的稀H2SO4,充分搅拌,粉末完全溶解;再向所得溶液中逐滴加入NaOH溶液,生成沉淀与加入NaOH溶液之间的质量关系如图所示。请回答下列问题:
(1)写出AB段内反应的化学方程式:_____。
(2)加入NaOH溶液40 g时溶液中存在的溶质是______(写化学式)。
(3)计算氢氧化钠溶液中溶质的质量分数。_____(要求写出计算过程)
参考答案:
1.C
2.B
3.A
4.A
5.B
6.D
7.B
8.B
9.A
10.D
11.B
12.D
13.B
14.C
15.C
16.B
17.(1)13
(2)26.98
(3) Al2O3 +3
(4)
18.(1)B
(2)A
(3)10:3:12
(4)700
19.(1)b
(2)H2O
(3)CaCO3+2HCl = CaCl2+H2O+ CO2↑
(4)不燃烧不支持燃烧
(5) b 压强 2Al+6CO2Al2(C2O4)3
(6)c
20.(1)甲
(2) B 28.6%
(3)>
(4)降温
21.(1)过滤
(2)化合反应
(3)黄色
(4)
22. 水沸腾,液滴飞溅 红棕色粉末逐渐变黑
23. 酚酞 有气泡产生 ##硫酸根离子 HNO3和Ba(NO3)2(或硝酸和硝酸钡)
24.(1)硫酸铁和硫酸的混合物中加入氢氧化钠,氢氧化钠先与硫酸反应,硫酸反应完全后,氢氧化钠与硫酸铁反应,所以AB段内反应的化学方程式:2NaOH+H2SO4=Na2SO4+2H2O;故填:2NaOH+H2SO4=Na2SO4+2H2O
(2)加入NaOH溶液40g时,此时硫酸恰好完全反应,而硫酸铁没有开始反应,溶液中存在的溶质是生成的硫酸钠和尚未反应的硫酸铁,对应的化学式为Na2SO4、Fe2(SO4)3。故填:Na2SO4、Fe2(SO4)3
(3)设与Fe2(SO4)3反应的NaOH的质量为x。
NaOH溶液的溶质质量分数为;故填:15%
2024年山东省滨州市滨城区中考化学模拟试卷: 这是一份2024年山东省滨州市滨城区中考化学模拟试卷,共4页。试卷主要包含了单选题,填空题,推断题,流程题,简答题,探究题,计算题等内容,欢迎下载使用。
2023年山东省滨州市滨城区中考二模化学试题(含答案): 这是一份2023年山东省滨州市滨城区中考二模化学试题(含答案),共10页。试卷主要包含了本试题可能用到的相对原子质量等内容,欢迎下载使用。
2019年山东省滨州市滨城区中考一模化学试题(A卷)(word版含答案): 这是一份2019年山东省滨州市滨城区中考一模化学试题(A卷)(word版含答案),共11页。试卷主要包含了单选题,填空题,综合应用题,流程题,实验题,科学探究题,计算题等内容,欢迎下载使用。

