小学政治 (道德与法治)人教部编版 (五四制)五年级下册4 感受生活中的法律课后作业题
展开
这是一份小学政治 (道德与法治)人教部编版 (五四制)五年级下册4 感受生活中的法律课后作业题,共6页。试卷主要包含了树立宪法权威,要求我们必须学习等内容,欢迎下载使用。
1.我国( )保护公民享有的基本权利,防止国家机关滥用权力。任何公民在享有宪法规定的基本权利的同时,也必须履行 宪法规定的基本义务。
A.宪法
B.民法
C.刑法
D.道德
2.( )是维护人们日常生活秩序的主要法律。
A.民法
B.刑法
C.宪法
D.司法
3.树立宪法权威,要求我们必须学习( )。
A.法律知识
B.宪法知识
C.法律法规
4.下列是几位同学在阅读了宪法正文后得出的结论,其中错误的是( )。
A.我们应当维护国家统一和民族团结
B.宪法规定公民有服兵役的义务
C.父母养育我们是应该的,我们长大后可以不赡养父母
D.未成年人受到法律的特护保护
5.与“县政府投入资金植树造林”这一生活中的场景相符合的宪法条款是( )。
A.第十二条:社会主义的公共财产神圣不可侵犯
B.第二十六条:国家保护和改善生活环境和生态环境,防治污染和其他公害
C.第五十六条:中华人民共和国公民有依照法律纳税的义务
二.填空题(共5题,共38分)
1.( )是国家的根本法,是制定其他法律的基础和依据,它规定了一个国家的( )和( ),规定了公民所享有的基本( )和必须履行的基本义务。
2.国家宪法日的设立,不仅是增加了一个纪念日,更是全民的宪法( )、( )、( ),有助于形成举国上下( )宪法,宪法至上,用宪法维护人民权益的( )。
3.刑法规定了什么样的( )是犯罪,对于犯罪应该给予什么样的( )。
4.( )规范着我们的( ),保护着我们的( ),协调着人与人之间的( ),( )就在我们的身边,时常与我们相伴。
5.法律调整( ),保护( ),维护( )。
三.判断题(共5题,共10分)
1.任何组织或者个人都不得有超越宪法和法律的特权,这也是宪法权威的具体体现。( )
2.国家宪法日的设立,仅仅是增加了一个纪念日,现实意义不大。( )
3.在学校生活中,我们只要遵守学校的校规校纪就可以了,与法律无关。( )
4.尊老敬老只关系道德,不是法定义务。( )
5.纪律为我们设定了行为准则,提供了外部保障,维护着我们正常的生活。( )
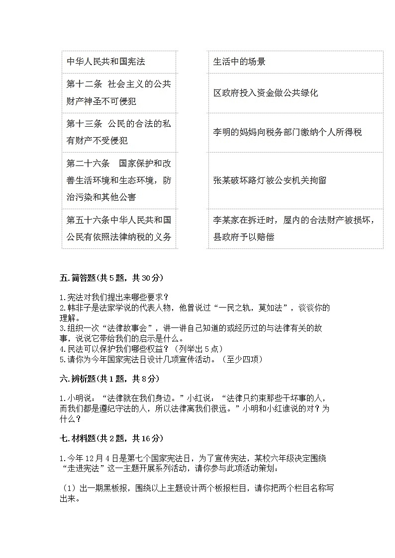
四.连线题(共1题,共8分)
1.牵线搭桥。
五.简答题(共5题,共30分)
1.宪法对我们提出来哪些要求?
2.韩非子是法家学说的代表人物,他曾说过“一民之轨,莫如法”,谈谈你的理解。
3.组织一次“法律故事会”,讲一讲自己知道的或经历过的与法律有关的故事,说说它带给我们的启示是什么。
4.民法可以保护我们哪些权益?(列举出5点)
5.请你为今年国家宪法日设计几项宣传活动。(至少四项)
六.辨析题(共1题,共8分)
1.小明说:“法律就在我们身边。”小红说:“法律只约束那些干坏事的人,而我们都是遵纪守法的人,所以法律离我们很远。”小明和小红谁说的对?为什么?
七.材料题(共2题,共16分)
1.今年12月4日是第七个国家宪法日,为了宣传宪法,某校六年级决定围绕“走进宪法”这一主题开展系列活动,请你参与此项活动策划:
(1)出一期黑板报,围绕以上主题设计两个板报栏目,请你把两个栏目名称写出来。
(2)制作宣传横幅,请你设计两条宣传标语。
2.2019年12月4日是我国第六个国家宪法日,主题是“弘扬宪法精神,推进国家治理体系和治理能力现代化”。为了营造浓厚的普法宣传氛围,有效提高宪法宣传效果,陵城区某小学六年级一班开展了“宪法,我们的必修课”主题教育活动。
(1)你认为在校园中同学们可以通过哪些具体形式来开展这次宪法宣传活动?(至少说出三条)
(2)我们青少年怎样以实际行动,让我们心中有宪法,让“宪法成为我们的必修课”?
八.综合题(共1题,共7分)
1.根据要求完成以下内容,请你将不同法律前面的字母填在大树上面相应“○”内。
A.婚姻法;B.宪法;C.立法法;D.公司法;E.行政处罚法;F.民事诉讼法;G.劳动法
参考答案
一.选择题
1.A
2.A
3.B
4.C
5.B
二.填空题
1.宪法;根本制度;根本任务;权利
2.教育日;普及日;深化日;尊重;社会氛围
3.行为;惩罚
4.法律;行为;权力;关系;法律
5.人际关系;社会秩序;公平正义
三.判断题
1.√
2.×
3.×
4.×
5.×
四.连线题
1.如下:
五.简答题
1.任何公民在享有宪法规定的基本权利的同时,也必须履行宪法规定的基本义务。
2.要统一人们的行为规范,没有比法律更好的手段了。
3.某中学生林某因与同年级同学钟某发生矛盾后斗殴,当晚8时许钟某纠集同学挟持林某到校外一小巷内,将林某打倒在地。后来林某起身掏出水果刀,对其中的王某等人乱刺后逃离现场,王某被刺后经送医院抢救无效死亡。11月17日,法院以林某犯故意伤害罪,判处林某有期徒刑三年,缓刑四年。这个故事告诉我们,法律面前人人平等,要和同学友好交往。
4.民法保护我们的生命、健康、名誉、保护我们的房屋、用具、储蓄等。
5.召开学习宪法主题队日;深入社区开展宪法就在我身边宣传活动;开展我与宪法手抄报活动;举行宪法宣讲演讲比赛。
六.辨析题
1.小明说的对。法律和每个人息息相关,法律一方面惩罚犯人,另一方面保护好人,所以法律和每一个人都有关系。
七.材料题
1.(1)宪法是治国安邦的根本法;宪法是公民权利的保障书。
(2)增强宪法意识,维护宪法权威;让宪法走近每一个人身边,宪法至上。
2.(1)答:宪法知识竞赛;宪法知识讲座;宪法法制报告会;宪法手抄报;宪法主题班会等等。
(2)答:①认真学习宪法。理解宪法内容,领会宪法精神。②积极宣传宪法。增强全社会的宪法意识。③认同宪法。理解并认同宪法的价值,增强对宪法的信服和尊崇。④践行宪法。严格遵守宪法和法律的规定。⑤维护宪法权威。勇于同违宪行为作斗争。(任意符合三条,言之有理即可)
八.综合题
1.如下:
相关试卷
这是一份人教部编版 (五四制)五年级下册4 感受生活中的法律课时训练,共7页。试卷主要包含了下边漫画中儿子夫妇俩的行为,刑法是规定的法律,关于宪法的说法正确的是,在社会中法律与我们息息相关等内容,欢迎下载使用。
这是一份人教部编版 (五四制)五年级下册4 感受生活中的法律课后练习题,共6页。试卷主要包含了的设立让宪法意识植根人心,红领巾小学六年级,下列说法不正确的是等内容,欢迎下载使用。
这是一份人教部编版 (五四制)五年级下册4 感受生活中的法律课后练习题,共6页。试卷主要包含了有人认为,法律包括等等内容,欢迎下载使用。

