小学数学西师大版五年级下册用字母表示数教案设计
展开西师版小学数学五年级下册第五单元
《用字母表示数》教学设计
重庆市荣昌区昌元城西小学:罗成亮
一、 课标、教材、学情分析与思考
- 课标分析:
用字母表示数用字母表示数对于小学生来说,是比较抽象的。特别是用
含有字母的式子表示数量关系,这部分知识学习过程中要充分结合生活经验和以前的知识,把它当作一个数就可以了。
- 单元教材分析:
本单元的教学内容包括用字母表示数和数量关系、等及其性质、方程及其解法、用方程解决简单的实际问题。本单元教材与以往相比有了重大改变,突破方程的传统设计,用方程核心思想--等量来构建数学模型。这种数学模型的组合要素就是生成事件的基本要素,突显方程的应用地位。
- 课时内容分析:
使学生初步认识用字母表示数的意义和作用,能够用字母表示学过的运算律和计算公式,并在具体的情境中用字母表示常见的数量关系。初步学会根据字母所取的值,求含有字母式子的值。知道用字母表示数时省略乘号和平方的书写方法及习惯。通过引导使学生初步感悟代数思想,发展学生的数感。
- 学情分析:
在学习方程之前,学生已学过整数四则运算法则和定律,以及两、三步计算应用题等算术知识,还初步接触了一点代数知识,如求未知数x,列出含有未知数x的等式解简单应用题,运算定律和面积公式中也出现过用字母来表示的情况。解简易方程与学生的生活有密切联系,希望通过本课的学习,使学生经历从实际问题中总结概括出数学概念的过程,发展学生的数感,增进学生对运算意义的理解,培养学生“用数学”的意识和解决实际问题的能力,同时也提高学生抽象思维的能力,为今后的学习打下坚实的基础。
二、教学内容育人价值定位
结合学科内容、课标要求和学情分析,《用字母表示数》的育人价值定位为:
(1)内容层面的育人价值:在具体的情境中学会用字母表示数、表示数量关系。知道用字母表示数、表示数量关系的实际意义。结合具体情境体会用字母表示数、表示数量关系,感受数学知识的内在联系。
(2)学习层面的育人价值:经历操作、探究、交流等探索小数量的意义的过程,结合具体的量感受数位扩充,发展数感,提升数学思考能力,初步感受转化、细分、数形结合的思想方法。
(3)社会层面育人价值:培养主动探索的意识和合作交流的能力,进一步体会数学与生活的密切联系,体验学习带来的快乐,增强学习数学的兴趣。
三、基于价值定位的教学结构定轨
四、基于教学结构的定标
1.用字母表示数:(1)全体学生,通过观察、思考,经由老师的引导,认识用字母表示数;(2)全体学生,通过观察、思考,经由老师的引导乘号在字母之间,数字与字母之间的表示方式
2.用字母表示数量关系:用游戏带动全体学生,通过观察、思考,表达出出用字母表示数量关系。
3.巩固内化和总结用字母表示数及数量关系。
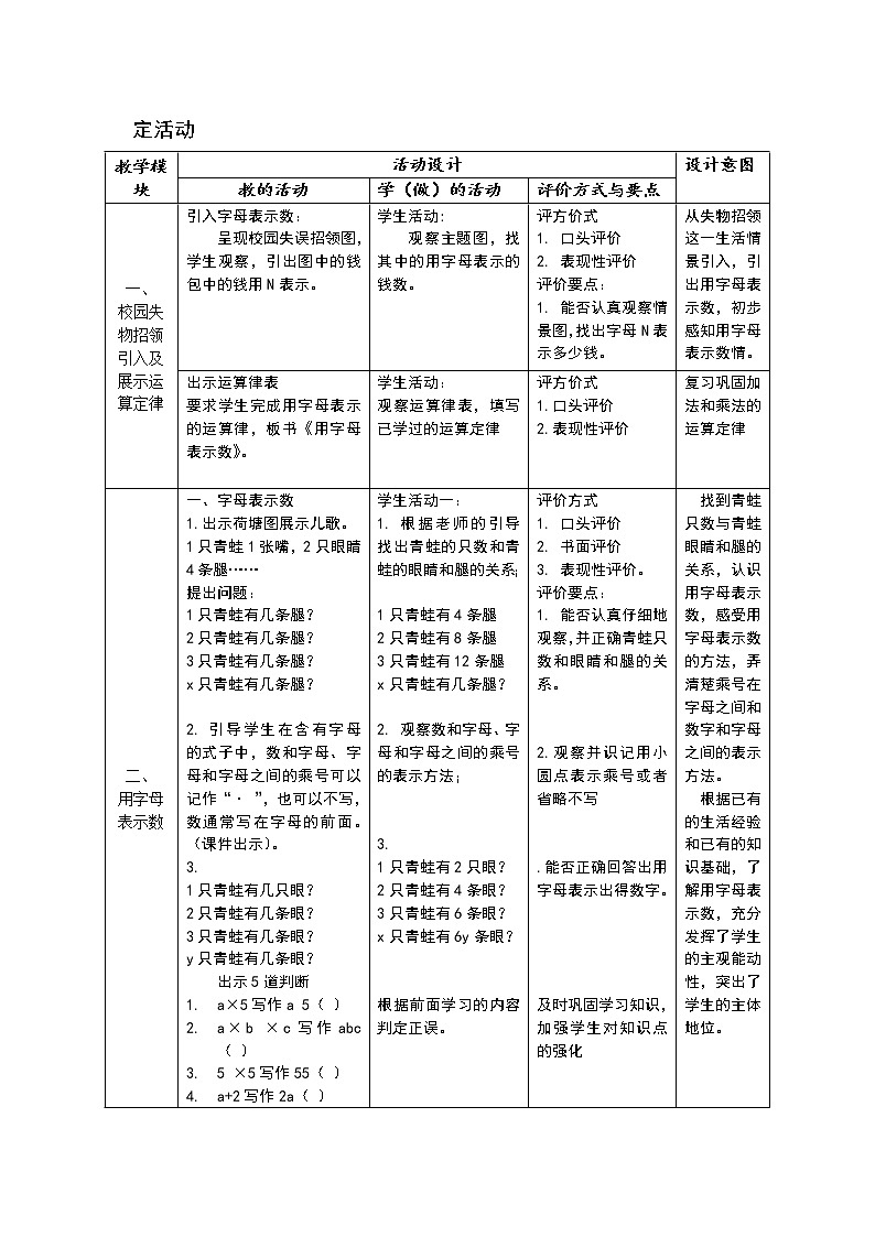
定活动
教学模块 | 活动设计 | 设计意图 | ||
教的活动 | 学(做)的活动 | 评价方式与要点 | ||
一、 校园失物招领引入及展示运算定律 | 引入字母表示数: 呈现校园失误招领图,学生观察,引出图中的钱包中的钱用N表示。
| 学生活动: 观察主题图,找其中的用字母表示的钱数。
| 评方价式
评价要点:
| 从失物招领这一生活情景引入,引出用字母表示数,初步感知用字母表示数情。 |
出示运算律表 要求学生完成用字母表示的运算律,板书《用字母表示数》。
| 学生活动: 观察运算律表,填写已学过的运算定律 | 评方价式 1.口头评价 2.表现性评价
| 复习巩固加法和乘法的运算定律 | |
二、 用字母表示数 | 一、字母表示数 1.出示荷塘图展示儿歌。 1只青蛙1张嘴,2只眼睛4条腿…… 提出问题: 1只青蛙有几条腿? 2只青蛙有几条腿? 3只青蛙有几条腿? x只青蛙有几条腿?
3. 1只青蛙有几只眼? 2只青蛙有几条眼? 3只青蛙有几条眼? y只青蛙有几条眼? 出示5道判断
b ×2 ×c写作2bc() | 学生活动一:
1只青蛙有4条腿 2只青蛙有8条腿 3只青蛙有12条腿 x只青蛙有几条腿?
1只青蛙有2只眼? 2只青蛙有4条眼? 3只青蛙有6条眼? x只青蛙有6y条眼?
根据前面学习的内容判定正误。
| 评价方式
评价要点: 1. 能否认真仔细地观察,并正确青蛙只数和眼睛和腿的关系。
2.观察并识记用小圆点表示乘号或者省略不写
.能否正确回答出用字母表示出得数字。
及时巩固学习知识,加强学生对知识点的强化 | 找到青蛙只数与青蛙眼睛和腿的关系,认识用字母表示数,感受用字母表示数的方法,弄清楚乘号在字母之间和数字和字母之间的表示方法。 根据已有的生活经验和已有的知识基础,了解用字母表示数,充分发挥了学生的主观能动性,突出了学生的主体地位。
|
三、 用字母表示数及乘号在字母之间及数字和字母之间的法式方法 | 一、探究用字母表示数量关系式
1.出示列2 小强今年11岁,小丽比小强大两岁。
提出问题:你能找出说明小丽和小强岁数关系的句子吗?(我比你大2岁),也就是说小丽比小强大2岁。
当小强9岁、10岁……时,小丽多少岁?
追问:当小强的岁数a是什么意思?(小强的岁数时一个未知数)当小强a岁时,小丽多少岁?
(a+2)不仅清楚地表示出小丽的岁数,还清楚的表示出小丽与小强岁数的关系,凭这个数量关系我们就可以根据小强的岁数来算小丽的岁数了。
提问:如果用b表示小丽的年龄,小强的年龄又该怎么表示呢?
1只手有5个手指,2只手有10个手指,n 只手有( )个手指。 |
学生活动一:
学生观察思考后给出结论:小强的岁数a是一个未知数。当小强a岁时,小丽(a+2)岁。
明确表示:(a+2)表示的不仅是小丽的岁数,还是小丽和小强岁数的数量关系。
根据前面内容快速找出b-2为小强的岁数
根据前面学习的内容填空。 | 评价方式:
评价要点:
评价方式:
评价要点:
简单改变题型,拓展学生思维。
及时巩固学习知识,加强学生对知识点的强化
| 充分利用学生已有的认知经验,借助逻辑思维,探索用字母表示数量关系的方法,初步渗透小学逻辑思维教学思想、转化思想.
|
四、巩固内化 | 一、快速问答 课件呈现练习题 水果店运来25箱苹果,卖出去x箱,还剩下( )箱。 提问,学生根据前面学习的用字母表示数量关系填空 | 学生活动一: 根据练习题的题意填空并说明理由。
| 评价方式:
2.表现性评价 3. 书面评价 评价要点:
| 通过练习,理解用字母表示数和数量关系。准确运用字母表示数和数量关系,强化学生刚学的知识点。
|
五、回顾总结 | 引导学生回顾整理、反馈评价: 师:回顾学习的过程,我们是学习了些什么?(课件呈现学习的过程:用字母表示数字,乘号在字母之间或者数字和字母自检的表示方法,用字母表示数量关系) 提问:通过学习,你都有那些收获呢? 评价:如果这节课的总分是10分,你会给今天这节课自己的表现打几分? 提问:有疑问吗 | 学生活动: 1.反思、回顾梳理学习过程。
4.关于小数,提出其它的疑问
| 评价方式:口头评价 评价要点: 1.参与回顾学习过程的认真程度 2. 知识梳理的正确性、完整性和条理性 3. 自我评价的勇气 4. 提问质疑的灵活程度
| 回顾总结既有对新学知识的总结,也有对数形结合思想的感悟,还有数学活动经验的积累。通过交流学习所得,自我评价,以增强学生的自信心,使他们懂得学习数学的方法,更加热爱数学。 |
作业设计 | 五(1)班给敬老院送苹果,第1组同学买了8kg苹果,第2组同学买了5kg苹果。如果每千克苹果x元,两组共花费多少元? (2)当x=6时,两组共花费多少元? | 学生活动: 1.根据所学知识解答问题,让学生在整理所学知识后学会运用 |
| 通过练习,理解用字母表示数和数量关系。准确运用字母表示数和数量关系,强化学生刚学的知识点 |
板书设计:
、
教学反思:
五年级下册等式教案: 这是一份五年级下册<a href="/sx/tb_c86636_t8/?tag_id=27" target="_blank">等式教案</a>,共10页。教案主要包含了复习旧知,导入新课等内容,欢迎下载使用。
小学数学西师大版五年级下册用字母表示数教案: 这是一份小学数学西师大版五年级下册<a href="/sx/tb_c86635_t8/?tag_id=27" target="_blank">用字母表示数教案</a>,共11页。教案主要包含了尝试用字母a表示青蛙儿歌,试一试,用字母表示数量关系,用字母表示公式等内容,欢迎下载使用。
西师大版五年级下册约分、通分教案设计: 这是一份西师大版五年级下册<a href="/sx/tb_c106010_t8/?tag_id=27" target="_blank">约分、通分教案设计</a>,共7页。教案主要包含了复习旧知,导入新课等内容,欢迎下载使用。

